|
Stud.IP
jlu_3.3 Revision
|


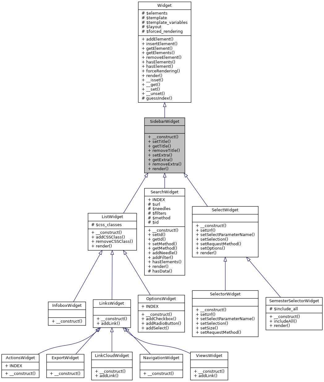
Public Member Functions | |
| __construct () | |
| setTitle ($title) | |
| getTitle () | |
| removeTitle () | |
| setExtra ($extra) | |
| getExtra () | |
| removeExtra () | |
| render ($variables=array()) | |
Public Member Functions inherited from Widget | |
| addElement (WidgetElement $element, $index=null) | |
| insertElement (WidgetElement $element, $before_index, $index=null) | |
| getElement ($index) | |
| getElements () | |
| removeElement ($index) | |
| hasElements () | |
| hasElement ($index) | |
| forceRendering ($state=true) | |
| render ($variables=array()) | |
| __isset ($offset) | |
| __get ($offset) | |
| __set ($offset, $value) | |
| __unset ($offset) | |
Additional Inherited Members | |
Protected Member Functions inherited from Widget | |
| guessIndex (WidgetElement $element) | |
Protected Attributes inherited from Widget | |
| $elements = array() | |
| $template = 'widgets/widget' | |
| $template_variables = array() | |
| $layout = 'widgets/widget-layout' | |
| $forced_rendering = false | |
| __construct | ( | ) |
Reimplemented in ActionsWidget, ExportWidget, InfoboxWidget, LinkCloudWidget, LinksWidget, ListWidget, NavigationWidget, OptionsWidget, SelectorWidget, and ViewsWidget.
| getExtra | ( | ) |
| getTitle | ( | ) |
Returns the title of the widget
| removeExtra | ( | ) |
| removeTitle | ( | ) |
Removes the title of the widget.
| render | ( | $variables = array() | ) |
Renders the widget. The widget will only be rendered if it contains at least one element.
Reimplemented from Widget.
Reimplemented in ListWidget, SearchWidget, SelectWidget, and SemesterSelectorWidget.
| setExtra | ( | $extra | ) |
| setTitle | ( | $title | ) |
Sets the title of the widget.
| String | $title | The title of the widget |
