Stud.IP  jlu_3.3 Revision
Request Class Reference
Inheritance diagram for Request:
Inheritance graph
Collaboration diagram for Request:
Collaboration graph

Public Member Functions

 offsetExists ($offset)
 
 offsetGet ($offset)
 
 offsetSet ($offset, $value)
 
 offsetUnset ($offset)
 
 getIterator ()
 

Static Public Member Functions

static getInstance ()
 
static url ()
 
static protocol ()
 
static server ()
 
static path ()
 
static set ($param, $value)
 
static get ($param, $default=NULL)
 
static quoted ($param, $default=NULL)
 
static option ($param, $default=NULL)
 
static int ($param, $default=NULL)
 
static float ($param, $default=NULL)
 
static username ($param, $default=NULL)
 
static getArray ($param)
 
static quotedArray ($param)
 
static optionArray ($param)
 
static intArray ($param)
 
static floatArray ($param)
 
static usernameArray ($param)
 
static submitted ($param)
 
static submittedSome ($param)
 
static addslashes ($value)
 
static removeMagicQuotes ($value)
 
static method ()
 
static isGet ()
 
static isPost ()
 
static isPut ()
 
static isDelete ()
 
static isXhr ()
 
static isAjax ()
 
static extract ($what)
 

Detailed Description

Singleton class representing a HTTP request in Stud.IP.

Member Function Documentation

◆ addslashes()

static addslashes (   $value)
static

Quote a given string or array using addslashes(). If the parameter is an array, the quoting is applied recursively.

Parameters
mixed$valuestring or array value to be quoted
Returns
mixed quoted string or array
Here is the call graph for this function:
Here is the caller graph for this function:

◆ extract()

static extract (   $what)
static

extracts some params from request, the desired params must be a comma separated list for each param, the type of used extraction method can be specified after the name, default is get null values are not returned

e.g.: $data = Request::extract('admission_prelim int, admission_binding submitted, admission_prelim_txt'); will yield array(3) { ["admission_prelim"]=> int(1) ["admission_binding"]=> bool(false) ["admission_prelim_txt"]=> string(0) "" }

Parameters
string$whatcomma separated list of param names and types
Returns
array assoc array with extracted data
Here is the caller graph for this function:

◆ float()

static float (   $param,
  $default = NULL 
)
static

Return the value of the selected query parameter as a float.

Parameters
string$paramparameter name
float$defaultdefault value if parameter is not set
Returns
float parameter value as float (if set), else NULL
Here is the call graph for this function:
Here is the caller graph for this function:

◆ floatArray()

static floatArray (   $param)
static

Return the value of the selected query parameter as a float array.

Parameters
string$paramparameter name
Returns
array parameter value as array (if set), else an empty array
Here is the call graph for this function:
Here is the caller graph for this function:

◆ get()

static get (   $param,
  $default = NULL 
)
static

Return the value of the selected query parameter as a string.

Parameters
string$paramparameter name
string$defaultdefault value if parameter is not set
Returns
string parameter value as string (if set), else NULL
Here is the call graph for this function:

◆ getArray()

static getArray (   $param)
static

Return the value of the selected query parameter as an array.

Parameters
string$paramparameter name
Returns
array parameter value as array (if set), else an empty array
Here is the call graph for this function:
Here is the caller graph for this function:

◆ getInstance()

static getInstance ( )
static

Return the Request singleton instance.

Here is the caller graph for this function:

◆ getIterator()

getIterator ( )

IteratorAggregate: Create interator for request parameters.

◆ int()

static int (   $param,
  $default = NULL 
)
static

Return the value of the selected query parameter as an integer.

Parameters
string$paramparameter name
int$defaultdefault value if parameter is not set
Returns
int parameter value as integer (if set), else NULL
Here is the call graph for this function:
Here is the caller graph for this function:

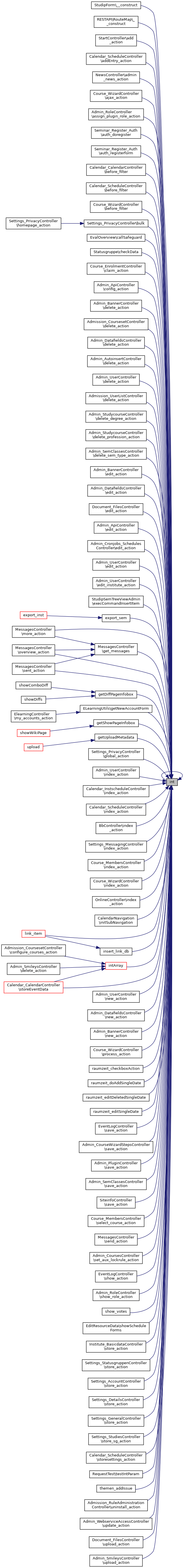
◆ intArray()

static intArray (   $param)
static

Return the value of the selected query parameter as an integer array.

Parameters
string$paramparameter name
Returns
array parameter value as array (if set), else an empty array
Here is the call graph for this function:
Here is the caller graph for this function:

◆ isAjax()

static isAjax ( )
static

This is an alias of Request::isXhr

Returns
boolean true if this an XmlHttpRequest sent by jQuery/prototype
Here is the call graph for this function:
Here is the caller graph for this function:

◆ isDelete()

static isDelete ( )
static
Returns
boolean true if this a DELETE request
Here is the call graph for this function:
Here is the caller graph for this function:

◆ isGet()

static isGet ( )
static
Returns
boolean true if this a GET request
Here is the call graph for this function:
Here is the caller graph for this function:

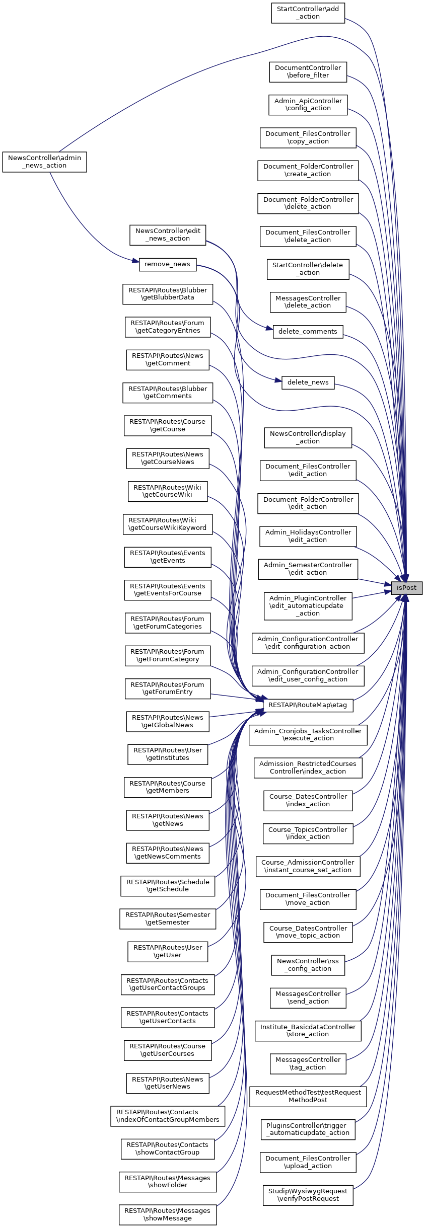
◆ isPost()

static isPost ( )
static
Returns
boolean true if this a POST request
Here is the call graph for this function:
Here is the caller graph for this function:

◆ isPut()

static isPut ( )
static
Returns
boolean true if this a PUT request
Here is the call graph for this function:
Here is the caller graph for this function:

◆ isXhr()

static isXhr ( )
static
Returns
boolean true if this an XmlHttpRequest sent by jQuery/prototype
Here is the caller graph for this function:

◆ method()

static method ( )
static

Returns the (uppercase) request method.

Returns
string the uppercased method of the request
Here is the caller graph for this function:

◆ offsetExists()

offsetExists (   $offset)

ArrayAccess: Check whether the given offset exists.

◆ offsetGet()

offsetGet (   $offset)

ArrayAccess: Get the value at the given offset.

◆ offsetSet()

offsetSet (   $offset,
  $value 
)

ArrayAccess: Set the value at the given offset.

◆ offsetUnset()

offsetUnset (   $offset)

ArrayAccess: Delete the value at the given offset.

◆ option()

static option (   $param,
  $default = NULL 
)
static

Return the value of the selected query parameter as an alphanumeric string (consisting of only digits, letters and underscores).

Parameters
string$paramparameter name
string$defaultdefault value if parameter is not set
Returns
string parameter value as string (if set), else NULL
Here is the call graph for this function:

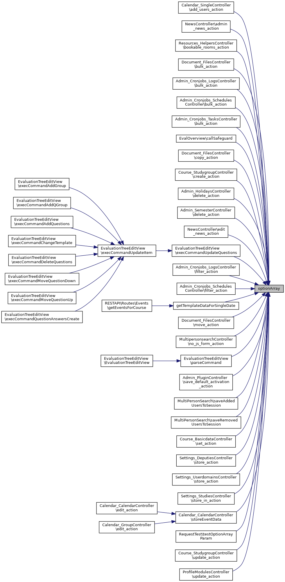
◆ optionArray()

static optionArray (   $param)
static

Return the value of the selected query parameter as an array of alphanumeric strings (consisting of only digits, letters and underscores).

Parameters
string$paramparameter name
Returns
array parameter value as array (if set), else an empty array
Here is the call graph for this function:
Here is the caller graph for this function:

◆ path()

static path ( )
static

Return the current request path, relative to the server root.

Here is the caller graph for this function:

◆ protocol()

static protocol ( )
static

Return the current protocol ('http' or 'https').

Here is the caller graph for this function:

◆ quoted()

static quoted (   $param,
  $default = NULL 
)
static

Return the value of the selected query parameter as a string. The contents of the string is quoted with addslashes().

Parameters
string$paramparameter name
string$defaultdefault value if parameter is not set
Returns
string parameter value as string (if set), else NULL
Here is the call graph for this function:
Here is the caller graph for this function:

◆ quotedArray()

static quotedArray (   $param)
static

Return the value of the selected query parameter as a string array. The contents of each element is quoted with addslashes().

Parameters
string$paramparameter name
Returns
array parameter value as array (if set), else an empty array
Here is the call graph for this function:
Here is the caller graph for this function:

◆ removeMagicQuotes()

static removeMagicQuotes (   $value)
static

Strip magic quotes from a given string or array. If the PHP setting "magic_quotes_gpc" is enabled, stripslashes() is used on the value. If the parameter is an array, magic quoting is stripped recursively.

Parameters
mixed$valuestring or array value to be unquoted
Returns
mixed unquoted string or array
Here is the call graph for this function:
Here is the caller graph for this function:

◆ server()

static server ( )
static

Return the current server name and port (host:port).

Here is the caller graph for this function:

◆ set()

static set (   $param,
  $value 
)
static

Set the selected query parameter to a specific value.

Parameters
string$paramparameter name
mixed$valueparameter value (string or array)
Here is the call graph for this function:
Here is the caller graph for this function:

◆ submitted()

static submitted (   $param)
static

Check whether a form submit button has been pressed. This works for both image and text submit buttons.

Parameters
string$paramsubmit button name
Returns
boolean true if the button has been submitted, else false
Here is the call graph for this function:

◆ submittedSome()

static submittedSome (   $param)
static

Check whether one of the form submit buttons has been pressed. This works for both image and text submit buttons.

Parameters
string... a variable argument list of submit button names
Returns
boolean true if any button has been submitted, else false
Here is the caller graph for this function:

◆ url()

static url ( )
static

Return the current URL, including query parameters.

Here is the call graph for this function:
Here is the caller graph for this function:

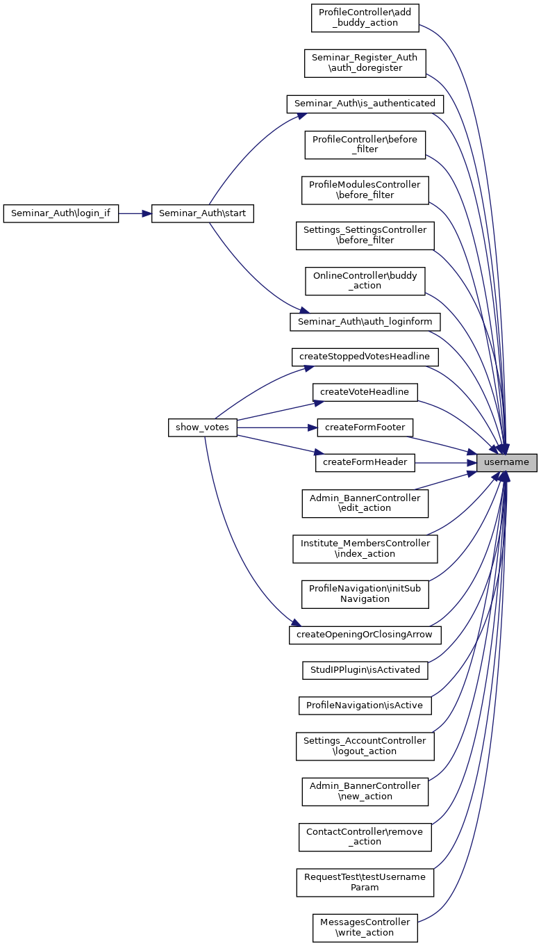
◆ username()

static username (   $param,
  $default = NULL 
)
static

Return the value of the selected query parameter as a string consisting only of allowed characters for usernames.

Parameters
string$paramparameter name
string$defaultdefault value if parameter is not set
Returns
string parameter value (if set), else NULL
Here is the call graph for this function:
Here is the caller graph for this function:

◆ usernameArray()

static usernameArray (   $param)
static

Return the value of the selected query parameter as an array of strings consisting only of allowed characters for usernames.

Parameters
string$paramparameter name
Returns
array parameter value as array (if set), else an empty array
Here is the call graph for this function:
Here is the caller graph for this function:

The documentation for this class was generated from the following file: