Stud.IP  jlu_3.3 Revision
about Class Reference
Inheritance diagram for about:
Inheritance graph
Collaboration diagram for about:
Collaboration graph

Public Member Functions

 about ($username, $msg)
 
 get_auth_user ($username)
 
 get_user_details ()
 
 allowedInstitutePerms ()
 
 select_studiengang ()
 
 select_abschluss ()
 
 select_userdomain ()
 
 select_inst ()
 
 my_error ($msg)
 
 my_msg ($msg)
 
 my_info ($msg)
 
 parse_msg ($long_msg, $separator="§")
 
 change_global_visibility ($global, $online, $search, $email, $foaf_show_identity)
 
 change_all_homepage_visibility ($new_visibility)
 
 set_default_homepage_visibility ($visibility)
 
 change_homepage_visibility ($data)
 
 get_homepage_elements ()
 
- Public Member Functions inherited from messaging
 messaging ()
 
 delete_message ($message_id, $user_id=FALSE)
 
 delete_all_messages ($user_id=FALSE)
 
 set_read_message ($message_id)
 
 set_read_all_messages ()
 
 user_wants_email ($userid)
 
 sendingEmail ($rec_user_id, $snd_user_id, $message, $subject, $message_id)
 
 get_forward_id ($id)
 
 get_forward_copy ($id)
 
 insert_message ($message, $rec_uname, $user_id='', $time='', $tmp_message_id='', $set_deleted='', $signature='', $subject='', $force_email='', $priority='normal', $tags=null)
 

Data Fields

 $auth_user = array()
 
 $user_info = array()
 
 $user_inst = array()
 
 $user_fach_abschluss = array()
 
 $user_userdomains = array()
 
 $check = ""
 
 $special_user = FALSE
 
 $msg = ""
 
 $logout_user = FALSE
 
 $priv_msg = ""
 
 $default_url = "http://www"
 
- Data Fields inherited from messaging
 $sig_string
 

Additional Inherited Members

- Static Public Member Functions inherited from messaging
static sendSystemMessage ($recipient, $message_title, $message_body)
 

Member Function Documentation

◆ about()

about (   $username,
  $msg 
)
Here is the call graph for this function:

◆ allowedInstitutePerms()

allowedInstitutePerms ( )

This function returns the perms allowed for an institute for the current user

Returns
array list of perms
Here is the caller graph for this function:

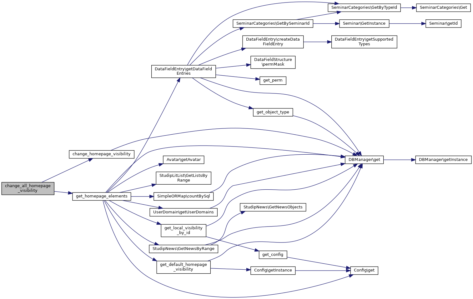
◆ change_all_homepage_visibility()

change_all_homepage_visibility (   $new_visibility)

Changes the visibility of all homepage elements to the given value.

Parameters
int$new_visibilitynew visiblity of homepage elements, one of the visibility constants defined in lib/user_visible.inc.php.
Returns
array All of the user's hoempage elements with new visibility set.
Here is the call graph for this function:
Here is the caller graph for this function:

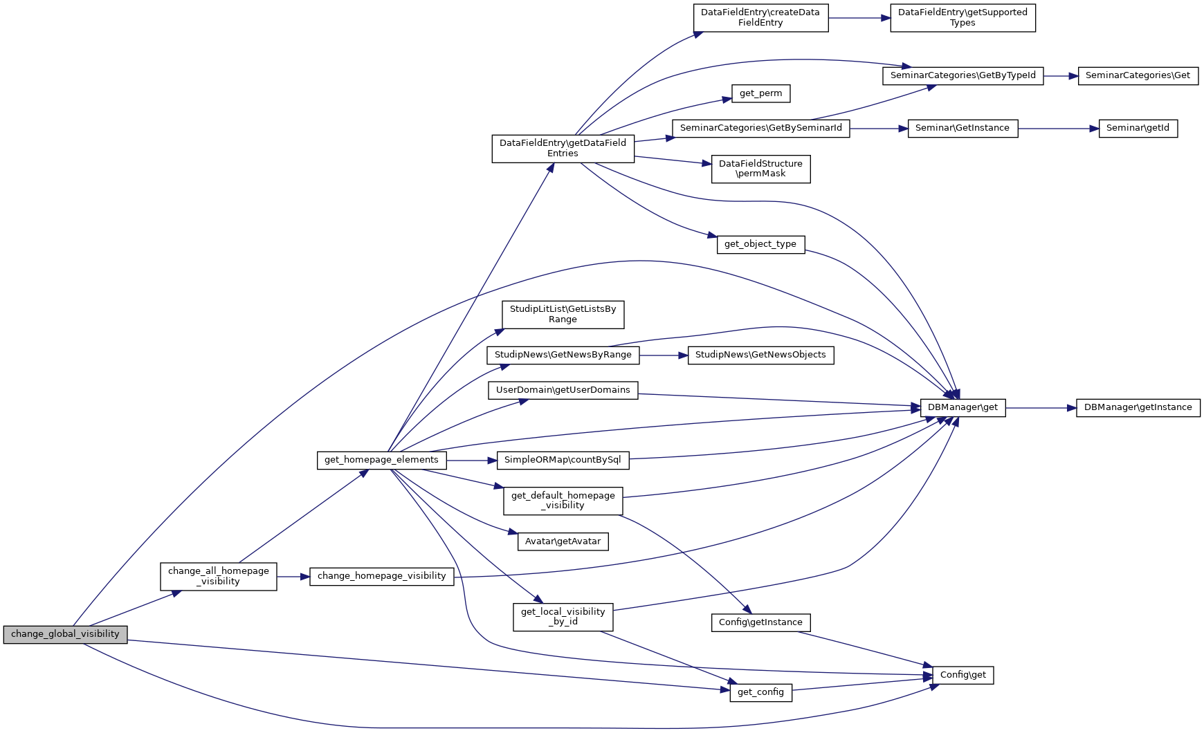
◆ change_global_visibility()

change_global_visibility (   $global,
  $online,
  $search,
  $email,
  $foaf_show_identity 
)

Changes visibility settings for the current user.

Parameters
string$globalglobal visibility of the account in Stud.IP
string$onlinevisiblity in "Who is online" list
string$searchvisiblity in user search
string$emailvisibility of the email address
Returns
boolean All settings saved?
Here is the call graph for this function:

◆ change_homepage_visibility()

change_homepage_visibility (   $data)

Saves user specified visibility settings for homepage elements.

Parameters
array$dataall homepage elements with their visiblities in the form $name => $visibility
Returns
int Number of affected database rows (hopefully 1).
Here is the call graph for this function:
Here is the caller graph for this function:

◆ get_auth_user()

get_auth_user (   $username)
Here is the call graph for this function:
Here is the caller graph for this function:

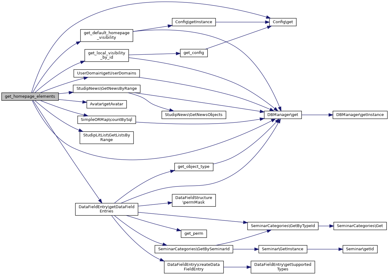
◆ get_homepage_elements()

get_homepage_elements ( )

Builds an array containing all available elements that are part of a user's homepage together with their visibility. It isn't sufficient to just load the visibility settings from database, because if the user has added some data (e.g. CV) but not yet assigned a special visibility to that field, it wouldn't show up.

Returns
array An array containing all available homepage elements together with their visibility settings in the form $name => $visibility.
Here is the call graph for this function:
Here is the caller graph for this function:

◆ get_user_details()

get_user_details ( )
Here is the call graph for this function:
Here is the caller graph for this function:

◆ my_error()

my_error (   $msg)
Here is the call graph for this function:
Here is the caller graph for this function:

◆ my_info()

my_info (   $msg)
Here is the call graph for this function:
Here is the caller graph for this function:

◆ my_msg()

my_msg (   $msg)
Here is the call graph for this function:
Here is the caller graph for this function:

◆ parse_msg()

parse_msg (   $long_msg,
  $separator = "§" 
)
Here is the call graph for this function:

◆ select_abschluss()

select_abschluss ( )

Hilfsfunktion, erzeugt eine Auswahlbox mit noch auswählbaren Abschluesse

Here is the call graph for this function:

◆ select_inst()

select_inst ( )

Hilfsfunktion, erzeugt eine Auswahlbox mit noch auswählbaren Instituten

Here is the call graph for this function:

◆ select_studiengang()

select_studiengang ( )

Hilfsfunktion, erzeugt eine Auswahlbox mit noch auswählbaren Studiengängen

Here is the call graph for this function:

◆ select_userdomain()

select_userdomain ( )
Here is the call graph for this function:

◆ set_default_homepage_visibility()

set_default_homepage_visibility (   $visibility)

Sets a default visibility for elements that are added to a user's homepage but whose visibility hasn't been configured explicitly yet.

Parameters
int$visibilitydefault visibility for new homepage elements
Returns
Number of affected database rows (hopefully 1).
Here is the call graph for this function:
Here is the caller graph for this function:

Field Documentation

◆ $auth_user

$auth_user = array()

◆ $check

$check = ""

◆ $default_url

$default_url = "http://www"

◆ $logout_user

$logout_user = FALSE

◆ $msg

$msg = ""

◆ $priv_msg

$priv_msg = ""

◆ $special_user

$special_user = FALSE

◆ $user_fach_abschluss

$user_fach_abschluss = array()

◆ $user_info

$user_info = array()

◆ $user_inst

$user_inst = array()

◆ $user_userdomains

$user_userdomains = array()

The documentation for this class was generated from the following file: