Stud.IP  jlu_3.3 Revision
NewsController Class Reference
Inheritance diagram for NewsController:
Inheritance graph
Collaboration diagram for NewsController:
Collaboration graph

Public Member Functions

 before_filter (&$action, &$args)
 
 after_filter ($action, $args)
 
 display_action ($range_id)
 
 visit ()
 
 visit_action ()
 
 edit_news_action ($id='', $context_range='', $template_id='')
 
 admin_news_action ($area_type='')
 
 search_area ($term)
 
 rss_config_action ($range_id)
 
- Public Member Functions inherited from StudipController
 before_filter (&$action, &$args)
 
 perform ($unconsumed_path)
 
 after_filter ($action, $args)
 
 validate_args (&$args, $types=NULL)
 
 url_for ($to='')
 
 link_for ($to='')
 
 relocate ($to)
 
 rescue ($exception)
 
 setInfoBoxImage ($image)
 
 addToInfobox ($category, $text, $icon='blank.gif')
 
 render_json ($data)
 
 relay ($to_uri)
 
 perform_relayed ($unconsumed)
 
 render_template_as_string ($template, $layout=null)
 

Additional Inherited Members

- Protected Member Functions inherited from StudipController
 populateInfobox ()
 
- Protected Attributes inherited from StudipController
 $with_session = false
 
 $allow_nobody = true
 
 $encoding = "windows-1252"
 
 $utf8decode_xhr = false
 

Member Function Documentation

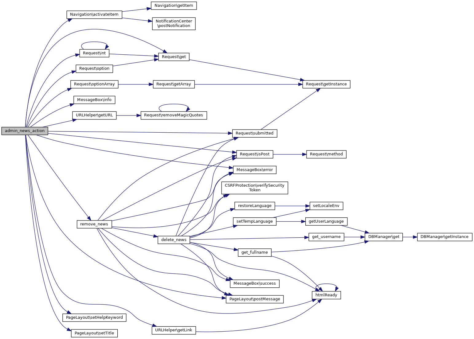
◆ admin_news_action()

admin_news_action (   $area_type = '')

Show administration page for user's news

Parameters
string$area_typearea filter
Here is the call graph for this function:

◆ after_filter()

after_filter (   $action,
  $args 
)

Callback function being called after an action is executed.

Reimplemented from StudipController.

Here is the call graph for this function:

◆ before_filter()

before_filter ( $action,
$args 
)

Callback function being called before an action is executed.

Reimplemented from StudipController.

Here is the call graph for this function:

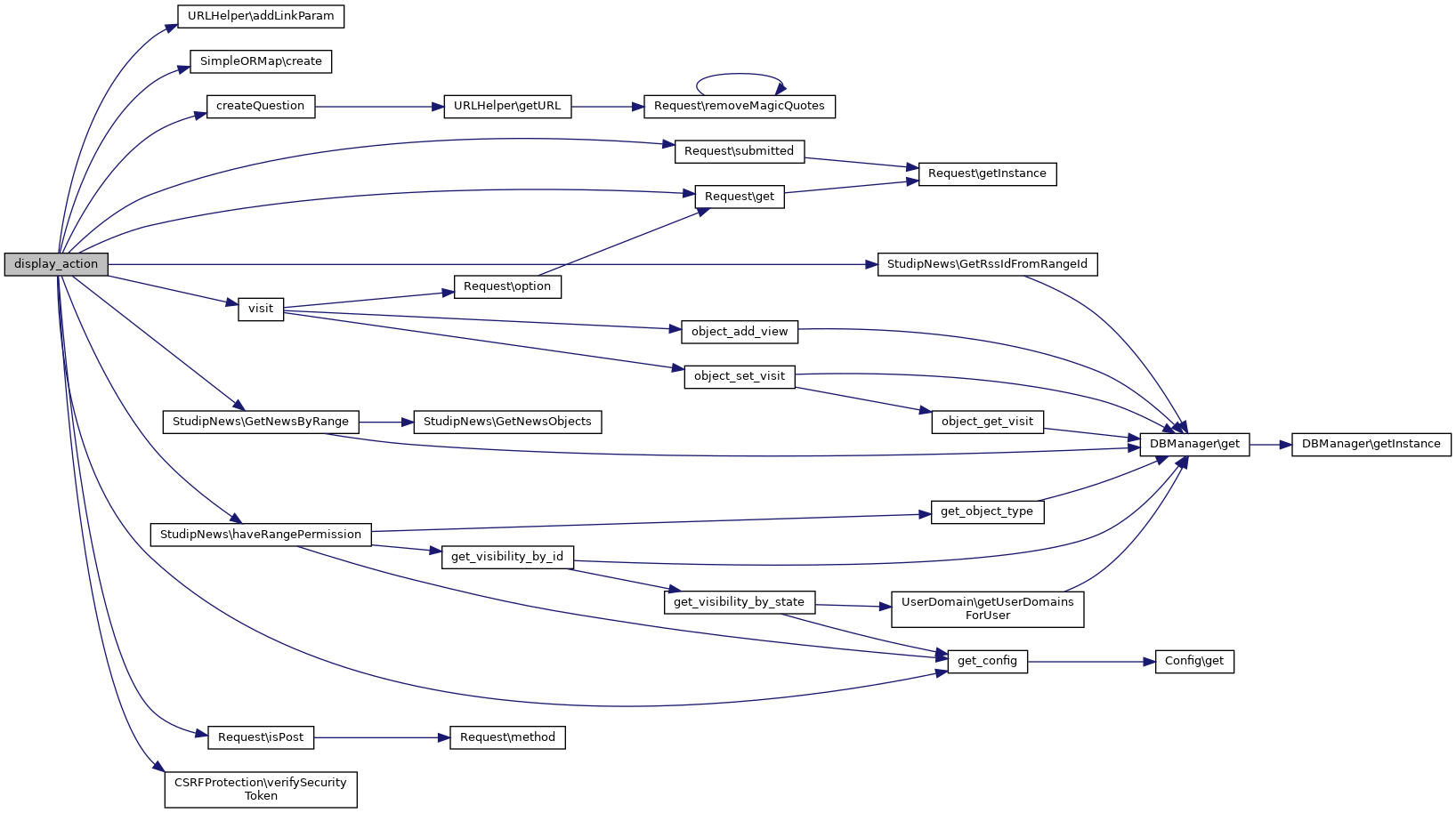
◆ display_action()

display_action (   $range_id)

Widget controller to produce the formally known show_votes()

Parameters
String$range_idrange id of the news to get displayed
Returns
array() Array of votes
Here is the call graph for this function:

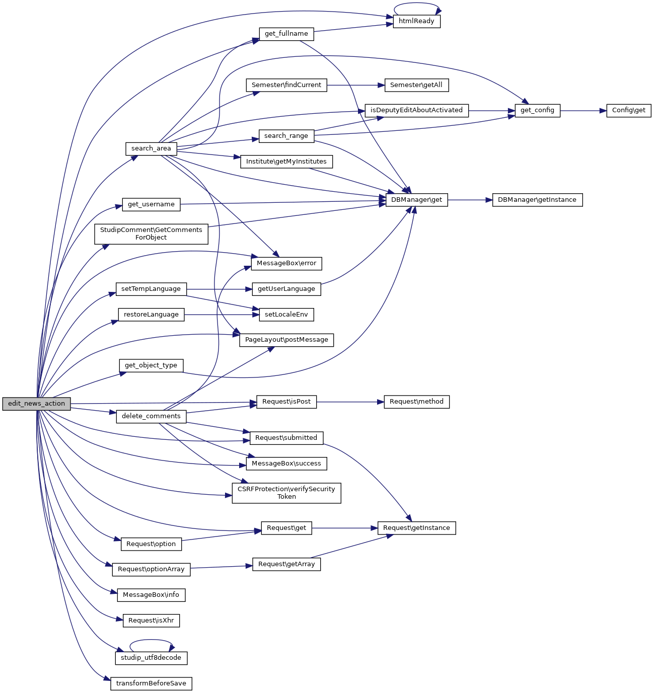
◆ edit_news_action()

edit_news_action (   $id = '',
  $context_range = '',
  $template_id = '' 
)

Builds news dialog for editing / adding news

Parameters
string$idnews id (in case news already exists; otherwise set to "new")
string$context_rangerange id (only for new news; set to 'template' for copied news)
string$template_idtemplate id (source of news template)
Here is the call graph for this function:

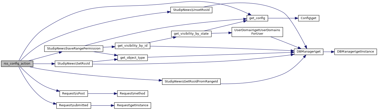
◆ rss_config_action()

rss_config_action (   $range_id)
Here is the call graph for this function:

◆ search_area()

search_area (   $term)

Searchs for studip areas using given search term

Parameters
string$termsearch term
Returns
array area data
Here is the call graph for this function:
Here is the caller graph for this function:

◆ visit()

visit ( )
Here is the call graph for this function:
Here is the caller graph for this function:

◆ visit_action()

visit_action ( )
Here is the call graph for this function:

The documentation for this class was generated from the following file: