Stud.IP  jlu_3.3 Revision
SeminarCategories Class Reference
Collaboration diagram for SeminarCategories:
Collaboration graph

Public Member Functions

 getNameOfType ($type_id)
 
 getTypes ()
 
 __get ($attribute)
 

Static Public Member Functions

static Get ($id)
 
static GetAll ()
 
static GetByTypeId ($id)
 
static GetBySeminarId ($seminar_id)
 

Member Function Documentation

◆ __get()

__get (   $attribute)

◆ Get()

static Get (   $id)
static

Enter description here...

Parameters
unknown_type$id
Returns
unknown
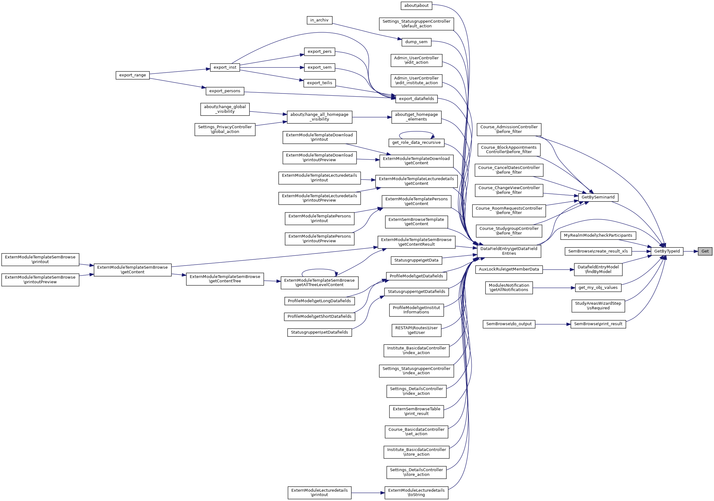
Here is the caller graph for this function:

◆ GetAll()

static GetAll ( )
static

Enter description here...

Returns
unknown

◆ GetBySeminarId()

static GetBySeminarId (   $seminar_id)
static

Enter description here...

Parameters
unknown_type$seminar_id
Returns
unknown
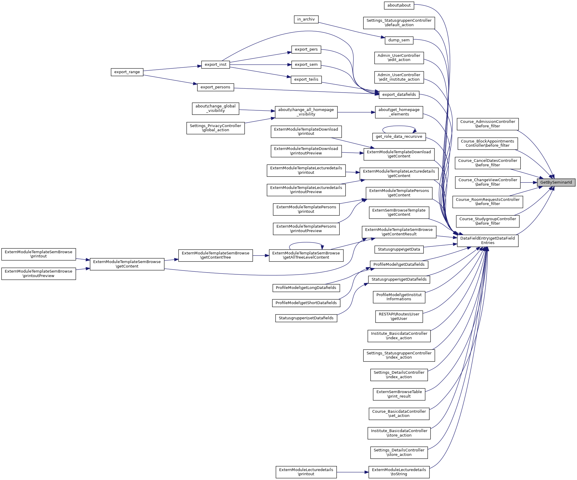
Here is the call graph for this function:
Here is the caller graph for this function:

◆ GetByTypeId()

static GetByTypeId (   $id)
static

Enter description here...

Parameters
unknown_type$id
Returns
unknown
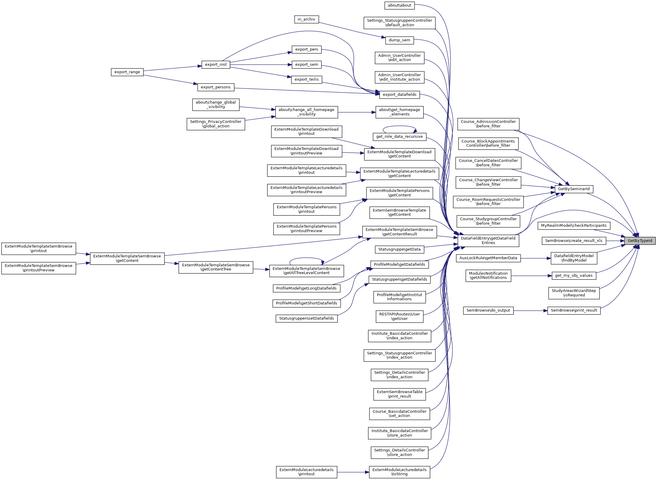
Here is the call graph for this function:
Here is the caller graph for this function:

◆ getNameOfType()

getNameOfType (   $type_id)

Enter description here...

Parameters
unknown_type$type_id
Returns
unknown

◆ getTypes()

getTypes ( )

Enter description here...

Returns
unknown

The documentation for this class was generated from the following file: