Stud.IP  jlu_3.3 Revision
Seminar_Auth Class Reference
Inheritance diagram for Seminar_Auth:
Inheritance graph
Collaboration diagram for Seminar_Auth:
Collaboration graph

Public Member Functions

 __construct ()
 
 check_feature ($f)
 
 start ()
 
 __sleep ()
 
 unauth ()
 
 logout ()
 
 login_if ($ok)
 
 is_authenticated ()
 
 auth_preauth ()
 
 auth_loginform ()
 
 auth_validatelogin ()
 
 auth_set_user_settings ($user)
 

Data Fields

 $classname
 
 $error_msg = ""
 
 $auth = array()
 

Protected Attributes

 $persistent_slots = array("auth", "classname")
 
 $mode = "log"
 
 $nobody = false
 
 $cancel_login = "cancel_login"
 

Detailed Description

Seminar_Auth.class.php

This program is free software; you can redistribute it and/or modify it under the terms of the GNU General Public License as published by the Free Software Foundation; either version 2 of the License, or (at your option) any later version.

Author
André Noack noack.nosp@m.@dat.nosp@m.a-que.nosp@m.st.d.nosp@m.e

Constructor & Destructor Documentation

◆ __construct()

__construct ( )

Member Function Documentation

◆ __sleep()

__sleep ( )
Returns
array

◆ auth_loginform()

auth_loginform ( )
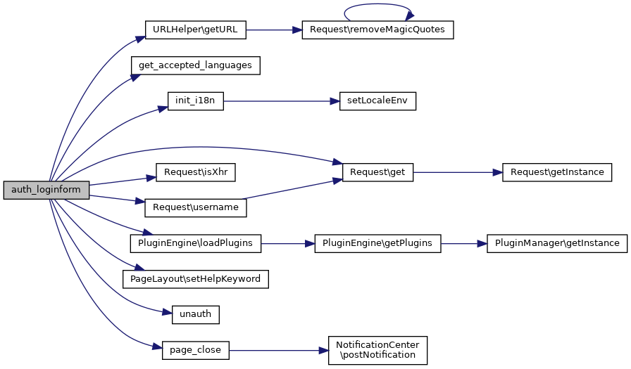
Here is the call graph for this function:
Here is the caller graph for this function:

◆ auth_preauth()

auth_preauth ( )
Returns
bool
Here is the call graph for this function:
Here is the caller graph for this function:

◆ auth_set_user_settings()

auth_set_user_settings (   $user)
Parameters
$user
Here is the call graph for this function:
Here is the caller graph for this function:

◆ auth_validatelogin()

auth_validatelogin ( )
Returns
bool
Here is the call graph for this function:
Here is the caller graph for this function:

◆ check_feature()

check_feature (   $f)
Parameters
$f
Returns
$this

◆ is_authenticated()

is_authenticated ( )
Returns
bool
Exceptions
AccessDeniedException
Here is the call graph for this function:
Here is the caller graph for this function:

◆ login_if()

login_if (   $ok)
Parameters
$ok
Returns
bool
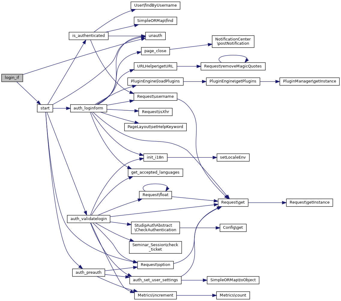
Here is the call graph for this function:

◆ logout()

logout ( )
Here is the call graph for this function:

◆ start()

start ( )
Returns
bool
Exceptions
RuntimeException
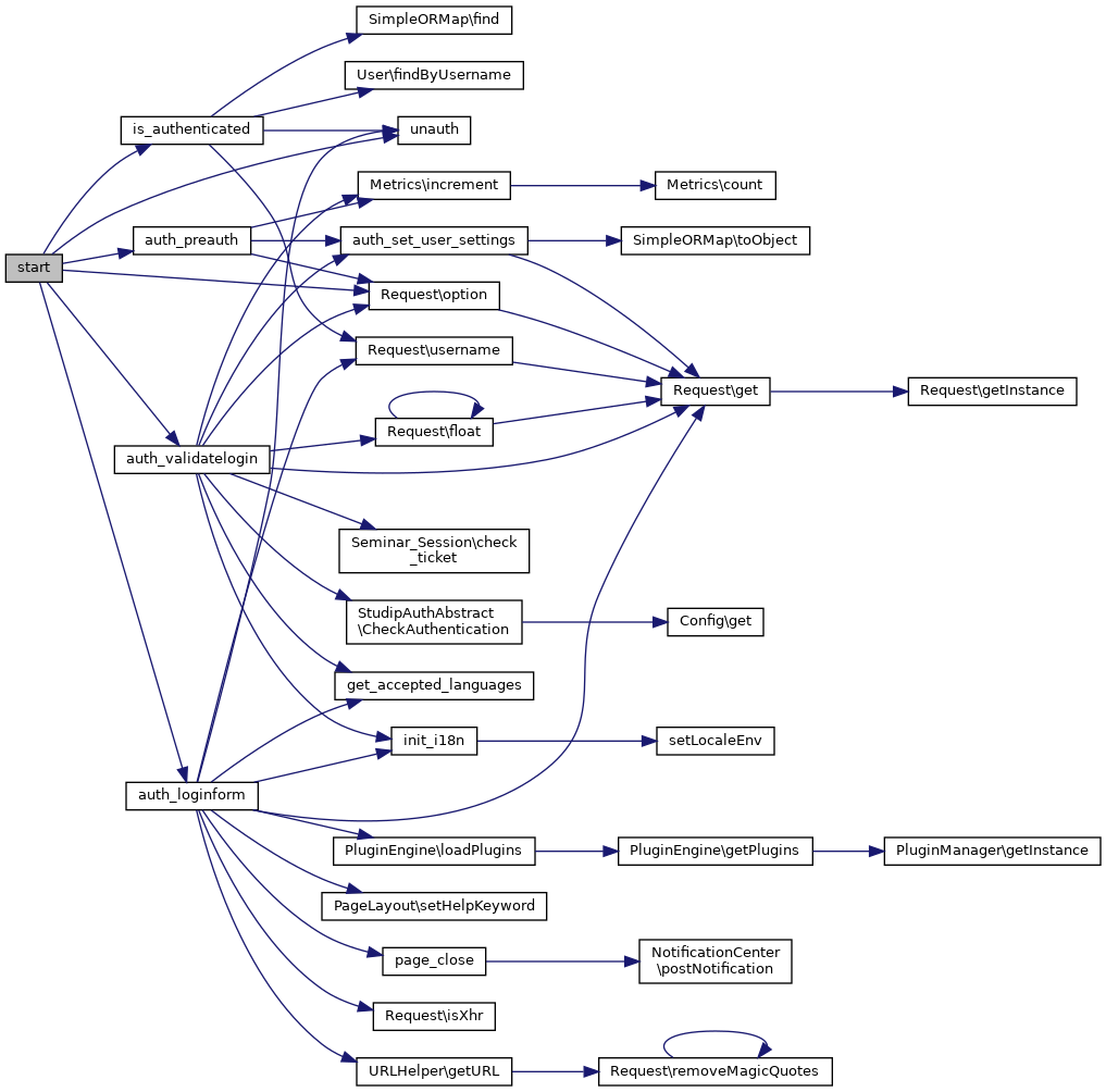
Here is the call graph for this function:
Here is the caller graph for this function:

◆ unauth()

unauth ( )
Here is the caller graph for this function:

Field Documentation

◆ $auth

$auth = array()

◆ $cancel_login

$cancel_login = "cancel_login"
protected

◆ $classname

$classname

◆ $error_msg

$error_msg = ""

◆ $mode

$mode = "log"
protected

◆ $nobody

$nobody = false
protected

◆ $persistent_slots

$persistent_slots = array("auth", "classname")
protected

The documentation for this class was generated from the following file: