Stud.IP  jlu_3.3 Revision
Calendar_GroupController Class Reference
Inheritance diagram for Calendar_GroupController:
Inheritance graph
Collaboration diagram for Calendar_GroupController:
Collaboration graph

Public Member Functions

 __construct ($dispatcher)
 
 before_filter (&$action, &$args)
 
 index_action ()
 
 edit_action ($range_id=null, $event_id=null)
 
 day_action ($range_id=null)
 
 week_action ($range_id=null)
 
 month_action ($range_id=null)
 
 year_action ($range_id=null)
 
- Public Member Functions inherited from Calendar_CalendarController
 __construct ($dispatcher)
 
 before_filter (&$action, &$args)
 
 index_action ()
 
 edit_action ($range_id=null, $event_id=null)
 
 switch_action ()
 
 jump_to_action ()
 
- Public Member Functions inherited from StudipController
 before_filter (&$action, &$args)
 
 perform ($unconsumed_path)
 
 after_filter ($action, $args)
 
 validate_args (&$args, $types=NULL)
 
 url_for ($to='')
 
 link_for ($to='')
 
 relocate ($to)
 
 rescue ($exception)
 
 setInfoBoxImage ($image)
 
 addToInfobox ($category, $text, $icon='blank.gif')
 
 render_json ($data)
 
 relay ($to_uri)
 
 perform_relayed ($unconsumed)
 
 render_template_as_string ($template, $layout=null)
 

Protected Member Functions

 createSidebar ($active='week', $calendar=null)
 
 getTitle ($group)
 
- Protected Member Functions inherited from Calendar_CalendarController
 createSidebar ($active=null, $calendar=null)
 
 createSidebarFilter ()
 
 storeEventData (CalendarEvent $event, SingleCalendar $calendar)
 
 parseExceptions ($exc_dates)
 
 parseDateTime ($dt_string)
 
- Protected Member Functions inherited from StudipController
 populateInfobox ()
 

Additional Inherited Members

- Protected Attributes inherited from AuthenticatedController
 $with_session = true
 
 $allow_nobody = false
 
- Protected Attributes inherited from StudipController
 $with_session = false
 
 $allow_nobody = true
 
 $encoding = "windows-1252"
 
 $utf8decode_xhr = false
 

Constructor & Destructor Documentation

◆ __construct()

__construct (   $dispatcher)

Reimplemented from Calendar_CalendarController.

Member Function Documentation

◆ before_filter()

before_filter ( $action,
$args 
)

Reimplemented from Calendar_CalendarController.

◆ createSidebar()

createSidebar (   $active = 'week',
  $calendar = null 
)
protected

Reimplemented from Calendar_CalendarController.

Here is the call graph for this function:
Here is the caller graph for this function:

◆ day_action()

day_action (   $range_id = null)
Here is the call graph for this function:

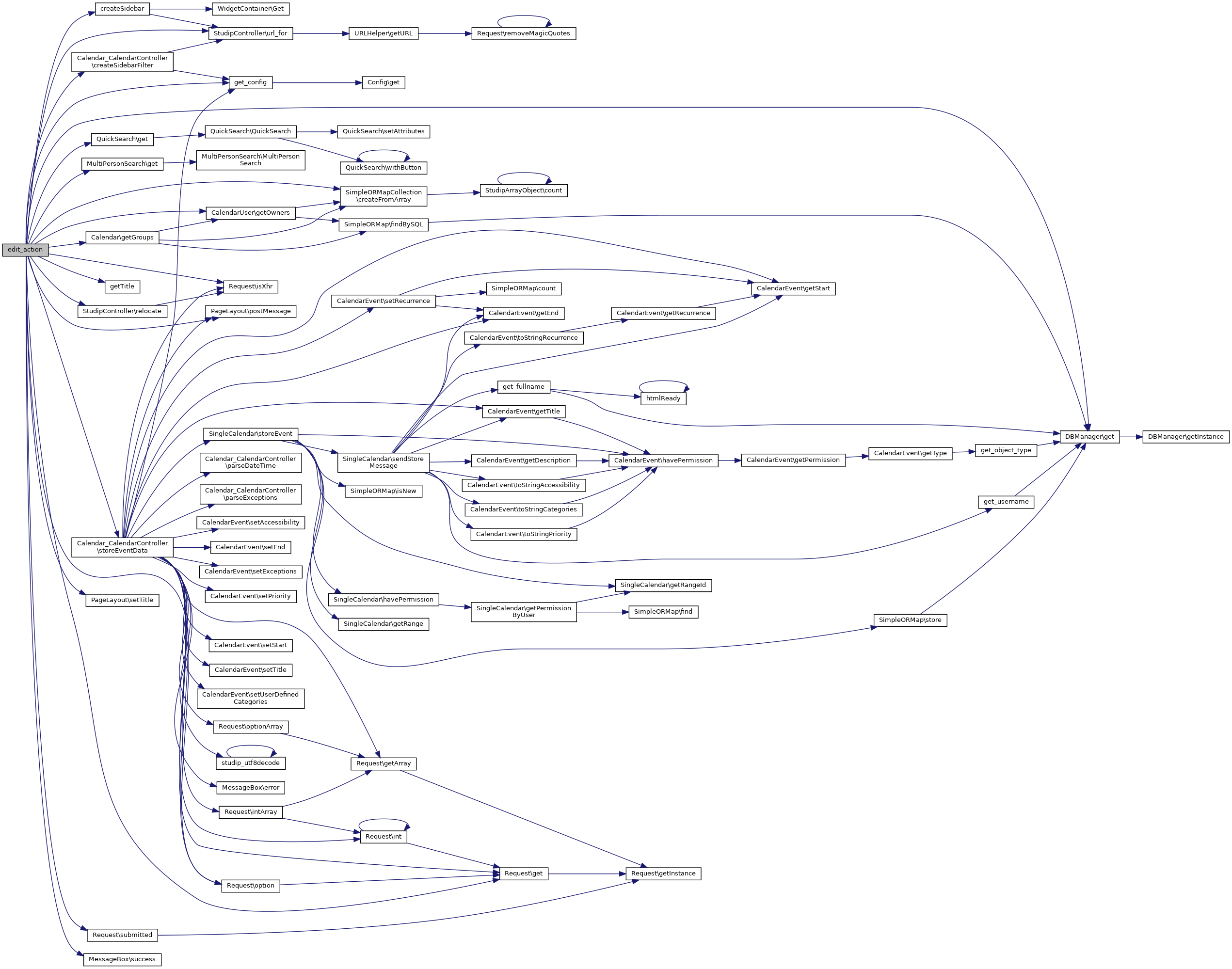
◆ edit_action()

edit_action (   $range_id = null,
  $event_id = null 
)

Reimplemented from Calendar_CalendarController.

Here is the call graph for this function:

◆ getTitle()

getTitle (   $group)
protected
Here is the caller graph for this function:

◆ index_action()

index_action ( )

Reimplemented from Calendar_CalendarController.

Here is the call graph for this function:

◆ month_action()

month_action (   $range_id = null)
Here is the call graph for this function:

◆ week_action()

week_action (   $range_id = null)
Here is the call graph for this function:

◆ year_action()

year_action (   $range_id = null)
Here is the call graph for this function:

The documentation for this class was generated from the following file: