|
Stud.IP
jlu_3.3 Revision
|


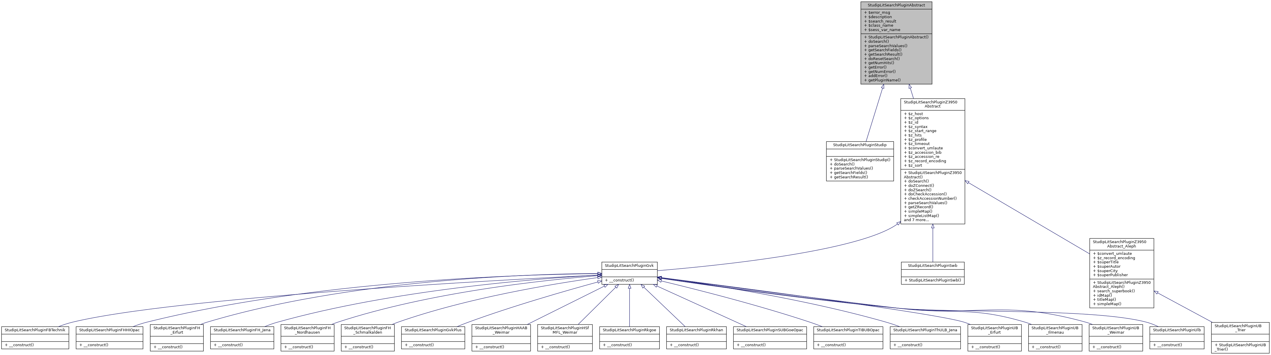
Public Member Functions | |
| StudipLitSearchPluginAbstract () | |
| doSearch ($search_values) | |
| parseSearchValues () | |
| getSearchFields () | |
| getSearchResult ($num_hit) | |
| doResetSearch () | |
| getNumHits () | |
| getError ($format="clear") | |
| getNumError () | |
| addError ($type, $msg) | |
| getPluginName () | |
Data Fields | |
| $error_msg = array() | |
| $description | |
| $search_result = array() | |
| $class_name | |
| $sess_var_name | |
| addError | ( | $type, | |
| $msg | |||
| ) |

| doResetSearch | ( | ) |
Reimplemented in StudipLitSearchPluginZ3950Abstract.
| doSearch | ( | $search_values | ) |
Reimplemented in StudipLitSearchPluginStudip, and StudipLitSearchPluginZ3950Abstract.
| getError | ( | $format = "clear" | ) |

| getNumError | ( | ) |
| getNumHits | ( | ) |
Reimplemented in StudipLitSearchPluginZ3950Abstract.
| getPluginName | ( | ) |

| getSearchFields | ( | ) |
Reimplemented in StudipLitSearchPluginStudip, and StudipLitSearchPluginZ3950Abstract.
| getSearchResult | ( | $num_hit | ) |
Reimplemented in StudipLitSearchPluginStudip, and StudipLitSearchPluginZ3950Abstract.
| parseSearchValues | ( | ) |
Reimplemented in StudipLitSearchPluginStudip, and StudipLitSearchPluginZ3950Abstract.
| $class_name |
| $description |
| $error_msg = array() |
| $search_result = array() |
| $sess_var_name |