Stud.IP  jlu_4.1 Revision
Course_BasicdataController Class Reference
Inheritance diagram for Course_BasicdataController:
Inheritance graph
Collaboration diagram for Course_BasicdataController:
Collaboration graph

Public Member Functions

 view_action ($course_id=null)
 
 set_action ($course_id)
 
 add_member_action ($course_id, $status='dozent')
 
 deletedozent_action ($course_id, $dozent)
 
 deletedeputy_action ($course_id, $deputy)
 
 deletetutor_action ($course_id, $tutor)
 
 priorityupfor_action ($course_id, $user_id, $status="dozent")
 
 prioritydownfor_action ($course_id, $user_id, $status="dozent")
 
 switchdeputy_action ($course_id, $newstatus)
 
 sortSemType ($sem_types)
 
- Public Member Functions inherited from StudipController
 before_filter (&$action, &$args)
 
 perform ($unconsumed_path)
 
 after_filter ($action, $args)
 
 validate_args (&$args, $types=NULL)
 
 url_for ($to='')
 
 link_for ($to='')
 
 relocate ($to)
 
 rescue ($exception)
 
 render_json ($data)
 
 relay ($to_uri)
 
 perform_relayed ($unconsumed)
 
 render_template_as_string ($template, $layout=null)
 

Data Fields

 $msg = array()
 

Additional Inherited Members

- Protected Attributes inherited from AuthenticatedController
 $with_session = true
 
 $allow_nobody = false
 
- Protected Attributes inherited from StudipController
 $with_session = false
 
 $allow_nobody = true
 

Member Function Documentation

◆ add_member_action()

add_member_action (   $course_id,
  $status = 'dozent' 
)
Here is the call graph for this function:

◆ deletedeputy_action()

deletedeputy_action (   $course_id,
  $deputy 
)

Löscht einen Stellvertreter. Leitet danach weiter auf View und öffnet den Reiter Personal.

Parameters
md5$deputy
Here is the call graph for this function:

◆ deletedozent_action()

deletedozent_action (   $course_id,
  $dozent 
)

Löscht einen Dozenten (bis auf den letzten Dozenten) Leitet danach weiter auf View und öffnet den Reiter Personal.

Parameters
md5$dozent
Here is the call graph for this function:

◆ deletetutor_action()

deletetutor_action (   $course_id,
  $tutor 
)

Löscht einen Tutor Leitet danach weiter auf View und öffnet den Reiter Personal.

Parameters
md5$tutor
Here is the call graph for this function:

◆ prioritydownfor_action()

prioritydownfor_action (   $course_id,
  $user_id,
  $status = "dozent" 
)

Falls eine Person in der >>Reihenfolge<< runtergestuft werden soll. Leitet danach weiter auf View und öffnet den Reiter Personal.

Parameters
md5$user_id
string$status
Here is the call graph for this function:

◆ priorityupfor_action()

priorityupfor_action (   $course_id,
  $user_id,
  $status = "dozent" 
)

Falls eine Person in der >>Reihenfolge<< hochgestuft werden soll. Leitet danach weiter auf View und öffnet den Reiter Personal.

Parameters
md5$user_id
string$status
Here is the call graph for this function:

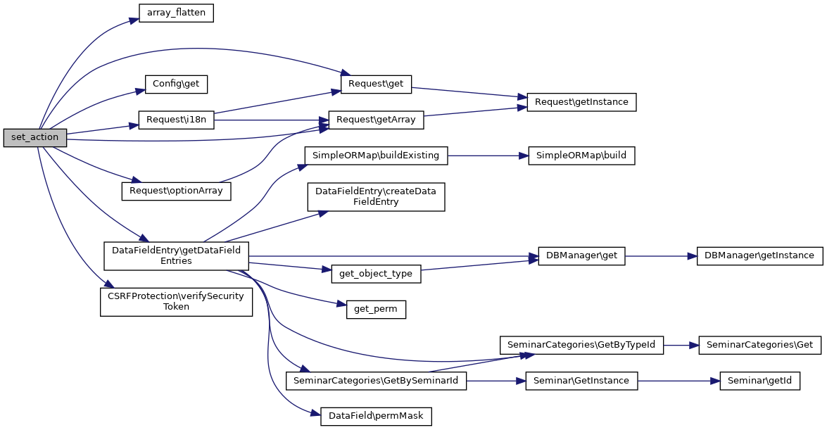
◆ set_action()

set_action (   $course_id)

Ändert alle Grunddaten der Veranstaltung (bis auf Personal) und leitet danach weiter auf View.

Here is the call graph for this function:

◆ sortSemType()

sortSemType (   $sem_types)
Here is the caller graph for this function:

◆ switchdeputy_action()

switchdeputy_action (   $course_id,
  $newstatus 
)
Here is the call graph for this function:

◆ view_action()

view_action (   $course_id = null)

Zeigt die Grunddaten an. Man beachte, dass eventuell zuvor eine andere Action wie Set ausgeführt wurde, von der hierher weitergeleitet worden ist. Wichtige Daten dazu wurden dann über $this->flash übertragen.

Parameters
md5$course_id
Here is the call graph for this function:

Field Documentation

◆ $msg

$msg = array()

The documentation for this class was generated from the following file: