|
Stud.IP
jlu_4.1 Revision
|


Static Public Member Functions | |
| static | findBySearchTerm ($search_term, $filter=null) |
| static | getAll () |
| static | get ($id=null) |
| static | getEnriched ($id) |
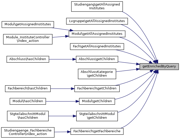
| static | getEnrichedByQuery ($query=null, $params=array(), $row_count=null, $offset=null) |
| static | getClassDisplayName ($long=false) |
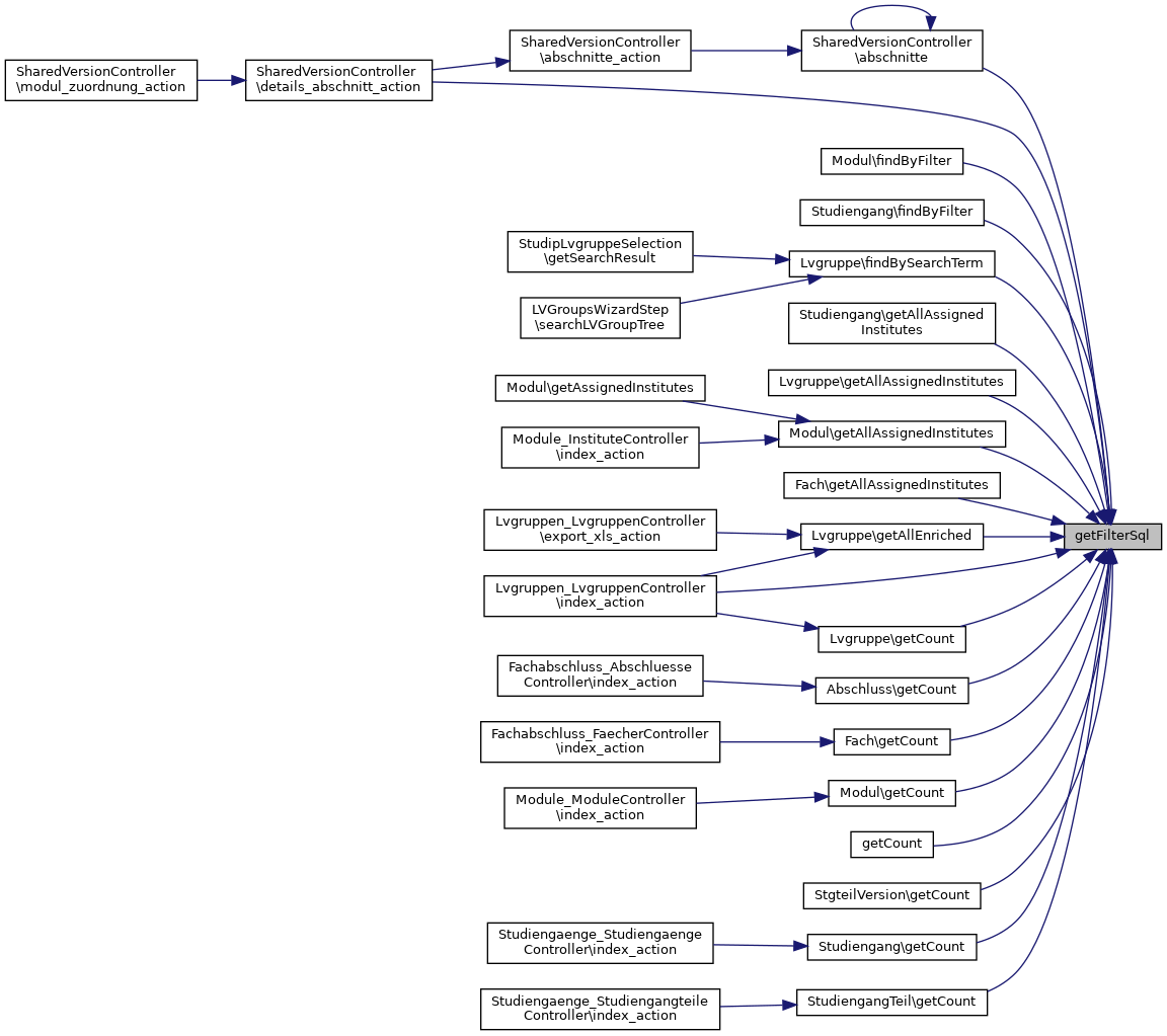
| static | getFilterSql ($filter, $where=false, $or_sql=null) |
| static | getContentArray (SimpleORMap $sorm, $to_utf8=true) |
| static | getCount ($filter=null) |
| static | getCountBySql ($sql, $filter=null) |
| static | setLanguage ($language) |
| static | setContentLanguage ($language) |
| static | getLanguage () |
| static | getLocaleOrdinalNumberSuffix ($num) |
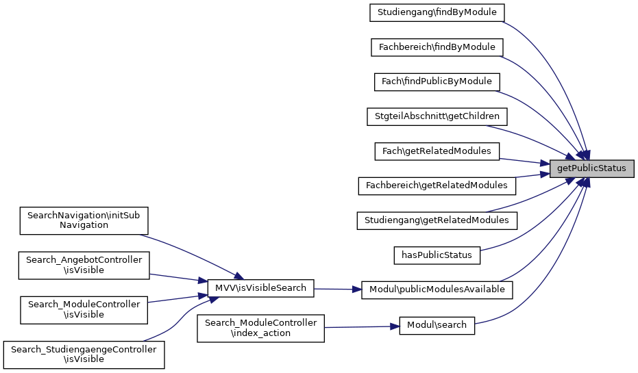
| static | getPublicStatus ($class_name=null) |
Static Public Member Functions inherited from SimpleORMap | |
| static | tableScheme ($db_table) |
| static | expireTableScheme () |
| static | find ($id) |
| static | exists ($id) |
| static | countBySql ($sql=1, $params=array()) |
| static | create ($data) |
| static | build ($data, $is_new=true) |
| static | buildExisting ($data) |
| static | import ($data) |
| static | findBySQL ($sql, $params=array()) |
| static | findByObject (SimpleORMap $object) |
| static | findOneBySQL ($where, $params=array()) |
| static | findThru ($foreign_key_value, $options) |
| static | findEachBySQL ($callable, $sql, $params=array()) |
| static | findMany ($pks=array(), $order='', $order_params=array()) |
| static | findEachMany ($callable, $pks=array(), $order='', $order_params=array()) |
| static | findAndMapBySQL ($callable, $where, $params=array()) |
| static | findAndMapMany ($callable, $pks=array(), $order='', $order_params=array()) |
| static | deleteBySQL ($where, $params=array()) |
| static | toObject ($id_or_object) |
| static | __callStatic ($name, $arguments) |
Data Fields | |
| const | DISPLAY_DEFAULT = 1 |
| const | DISPLAY_SEMESTER = 2 |
| const | DISPLAY_CODE = 4 |
| const | DISPLAY_FACULTY = 8 |
| const | DISPLAY_FACH = 16 |
| const | DISPLAY_STGTEIL = 32 |
| const | DISPLAY_ABSCHLUSS = 64 |
| const | DISPLAY_KATEGORIE = 128 |
| $object_real_name = '' | |
Protected Member Functions | |
| logChanges ($action=null) | |
Protected Member Functions inherited from SimpleORMap | |
| _getId ($field) | |
| _setId ($field, $value) | |
| _getAdditionalValueFromRelation ($field) | |
| _setAdditionalValueFromRelation ($field, $value) | |
| _getAdditionalValue ($field) | |
| _setAdditionalValue ($field, $value) | |
| parseRelationOptions ($type, $name, $options) | |
| getTableScheme () | |
| storeRelations ($only_these=null) | |
| deleteRelations () | |
| initializeContent () | |
| applyCallbacks ($type) | |
| registerCallback ($types, $cb) | |
| unregisterCallback ($types, $cb) | |
| cbAutoIncrementColumn ($type) | |
| cbAutoKeyCreation () | |
| cbNotificationMapper ($cb_type) | |
| cbAfterInitialize ($cb_type) | |
| setSerializedValue ($field, $value) | |
| setI18nValue ($field, $value) | |
| cbI18N ($type) | |
Static Protected Member Functions | |
| static | checkSortFields ($sort, $standard_field=null, $additional_fields=array()) |
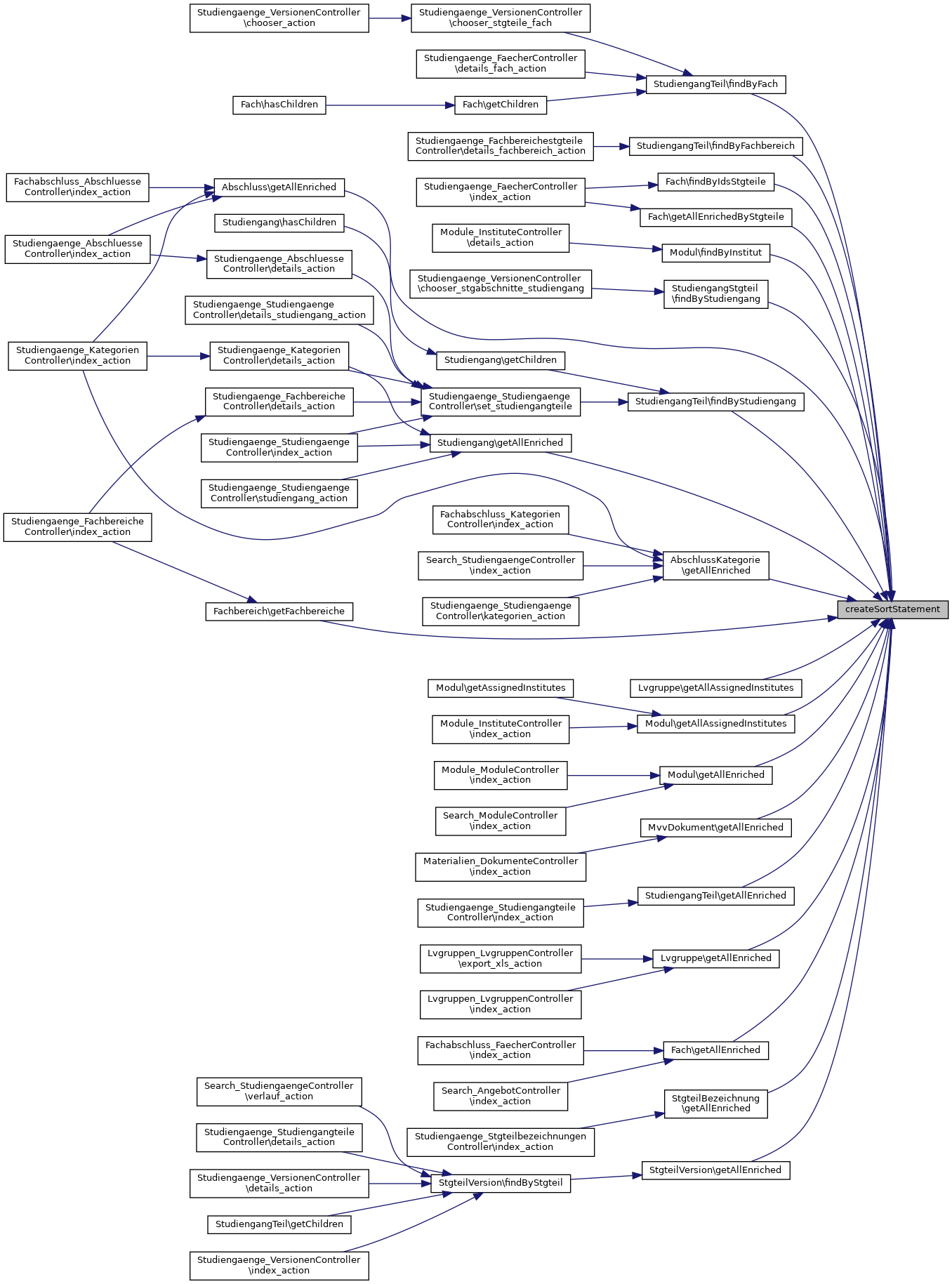
| static | createSortStatement ($sort, $order='ASC', $standard_field=null, $additional_fields=array()) |
Static Protected Member Functions inherited from SimpleORMap | |
| static | configure ($config=array()) |
Protected Attributes | |
| $is_dirty = false | |
Protected Attributes inherited from SimpleORMap | |
| $content = array() | |
| $content_db = array() | |
| $is_new = true | |
| $is_deleted = false | |
| $db_table = '' | |
| $db_fields = null | |
| $pk = null | |
| $default_values = array() | |
| $serialized_fields = array() | |
| $alias_fields = array() | |
| $i18n_fields = array() | |
| $additional_fields = array() | |
| $relations = array() | |
| $has_many = array() | |
| $has_one = array() | |
| $belongs_to = array() | |
| $has_and_belongs_to_many = array() | |
| $registered_callbacks | |
| $known_slots = array() | |
| $notification_map = array() | |
| $additional_data = array() | |
| $getter_setter_map = array() | |
Static Protected Attributes | |
| static | $filter_params = array() |
| static | $perm_object = null |
Static Protected Attributes inherited from SimpleORMap | |
| static | $config = array() |
| static | $reserved_slots = array('value','newid','iterator','tablemetadata', 'relationvalue','wherequery','relationoptions','data','new','id') |
Additional Inherited Members | |
Static Public Attributes inherited from SimpleORMap | |
| static | $schemes = null |
|
staticprotected |
Verifies a field name or an array of field names if they are permitted for sorting the result. If ok returns the given sort fields. If not, returns the given standard_field or null.
| string | array | $sort | the fields to check |
| string | $additional_fields | additional allowed fields |
|
staticprotected |
Checks for valid fields and creates a sort statement for queries.
| string | array | $sort | The field(s) to sort by. |
| string | $order | The direction (ASC|DESC) |
| string | $standard_field | |
| array | $additional_fields | Calculated columns. |

| delete | ( | ) |
Reimplemented from SimpleORMap.
Reimplemented in StgteilabschnittModul.

|
static |
Returns a collection of a MVV object type found by search term optionally filtered.
| string | $search_term | The term to search for. |
| array | $filter | Filter parameters as key value pairs. |
Reimplemented in Lvgruppe, Modul, MvvDokument, Studiengang, and StudiengangTeil.
|
static |
Returns an object by given id or a new object.
| string | $id | The id of the object. |

|
static |
Returns an array of all objects of "self" type.

| getAvailableTranslations | ( | ) |

|
static |
Returns the display name of this class.
Reimplemented in Abschluss, AbschlussKategorie, Fach, Fachbereich, Lvgruppe, LvgruppeModulteil, LvgruppeSeminar, Modul, ModulDeskriptor, Modulteil, ModulteilDeskriptor, ModulteilStgteilabschnitt, MvvDokument, StgteilAbschnitt, StgteilabschnittModul, StgteilBezeichnung, StgteilVersion, Studiengang, and StudiengangTeil.
|
static |
Returns an SimpleOrMap object as an Array. Its like a static version of SimpleOrMap::toArray but returns all content fields. Usefull as callback function.
| SimpleORMap | $sorm | The SimpleOrMap object to transform |
| bool | $to_utf8 | If true (default), the data will be utf8 transformed. |
|
static |
Returns the number of objects of this type. Optionally reduced by filter criteria.
| array | An array with filter criteria. See ApplicationSimpleORMap::getFilter(). |
Reimplemented in Abschluss, Fach, Lvgruppe, Modul, MvvDokument, StgteilVersion, Studiengang, and StudiengangTeil.

|
static |
Returns the number of rows found by the given sql and filters.
| string | $sql | The sql query part. |
| array | $filter | An array of filters with respect to the query part. |

| getDisplayName | ( | $options = self::DISPLAY_DEFAULT | ) |
Returns the name of the object to display in a specific context. The default is the value from the db fields "name" or "bezeichnung" or an empty string if no such fields exist. This method is overwritten by most of the mvv objects to display more complex names glued together from fields of related objects.
| mixed | $options | An optional parameter to set display options. |
Reimplemented in Abschluss, Fachbereich, Modul, ModulLanguage, Modulteil, ModulteilLanguage, MvvCourse, StgteilabschnittModul, StgteilVersion, Studiengang, and StudiengangTeil.


|
static |
Returns an object by given id with all relations and additional fields.
| tring | $id | The id of the object. |
Reimplemented in StgteilAbschnitt, StudiengangStgteil, Modul, StudiengangTeil, Studiengang, and StgteilVersion.
|
static |
Enriches the model with data from other joined tables.
| string | $query | complete sql with all fields in select statement from main table |
| array | $params | Array with the parameters used in query |
| int | $row_count | Number of rows to return |
| int | $offset | Offset where the result set starts |


Creates a sql clause to set constraints in a query by given filters.
The values of the given filters can be either a scalar value or an array.
If the value of the given filter is 'undefined' then it matches against NULL or an empty string.
If the column name has a comparison operator at its end (delimited by a blank), this operator is used.
To filter for semesters the column name has to be 'start_sem.beginn' for the start semester and 'end_sem.ende' for the end semester according to the joins with the semester_data table and table aliases in the sql statement.
| array | $filter | An associative array with filters where the key is the column name to filter against the given value. |
| bool | $where | if true returns a complete where statement |
| string | SQL-where part glued with an "OR" at the end of the filter sql part. |


|
staticfinal |
Returns the currently selected language.

|
static |
Returns the suffix for ordinal numbers if the selected locale is EN or a simple point if not.
| type | $num |


|
static |
Returns an array of all values for given class with status "public" defined by configuration.

| getResponsibleInstitutes | ( | ) |
Reimplemented in Fach, Modul, ModulDeskriptor, Modulteil, StgteilAbschnitt, StgteilVersion, Studiengang, and StudiengangTeil.
| getStatus | ( | ) |
Returns the status of this object. Some MVV objects have a status declared in mvv_config.php.
Reimplemented in LvgruppeModulteil, ModulDeskriptor, ModulInst, ModulLanguage, Modulteil, ModulteilDeskriptor, ModulteilLanguage, ModulteilStgteilabschnitt, ModulUser, MvvDokumentZuord, StgteilAbschnitt, StgteilabschnittModul, and StgteilVersion.


| getVariant | ( | ) |
Returns a string that identify a variant of this object. Returns an empty string if no variant exists for this object.
Reimplemented in ModulDeskriptor, and ModulteilDeskriptor.
| hasPublicStatus | ( | $filter = null | ) |
Returns whether this object has a public status. Public status means that this object is public visible. The possible status are defined in mvv_config.php. The set of possible status can be restricted by an optional filter. Only the statis given in filter are checkrd.
| array | $filter | An array of status keys. |

|
protected |
Logs all changes of this object.
| type | $action | new, update or delete |


|
static |
Switches the content to the given language. Compared to ModuleManagementModel::setLanguage() strings translated with gettext are always in the prefered language selected by the user.
| string | $language | The language code (see mvv_config.php) |


|
staticfinal |
Sets the language for localized fields and the locale environment globally. Possible values are configured in mvv_config.php.
| string | $language | The language. |


| setNewId | ( | ) |
Sets a new id for this object.

| store | ( | ) |
| boolean | $validate | True to validate values. |
Reimplemented from SimpleORMap.

| validate | ( | ) |
Validates the values before store. Throws an InvalidValuesException normally catched by form validation.
| InvalidValuesException |
Reimplemented in Abschluss, AbschlussKategorie, Fach, FachFachbereich, Lvgruppe, Modul, ModulLanguage, ModulteilLanguage, ModulUser, MvvDokument, StgteilBezeichnung, StgteilVersion, Studiengang, and StudiengangTeil.

| verifyPermission | ( | $user_id = null | ) |
Verifies whether the given user has sufficient rights to create, modify or delete this object and throws an exception if not.
| string | $user_id | The user's id. |
| Exception | if rights are not sufficient. |

|
staticprotected |
|
protected |
| $object_real_name = '' |
|
staticprotected |
| const DISPLAY_ABSCHLUSS = 64 |
Usable as option ModuleManagementModel::getDisplayName(). Displays the name of the Abschluss if available for this object.
| const DISPLAY_CODE = 4 |
Usable as option for ModuleManagementModel::getDisplayName(). Displays the code (usually a unique identifier) if available for this object.
| const DISPLAY_DEFAULT = 1 |
Usable as option for ModuleManagementModel::getDisplayName(). Use the deafault display options for this object.
| const DISPLAY_FACH = 16 |
Usable as option for ModuleManagementModel::getDisplayName(). Displays the name of the Fach (subject of study) if available for this object.
| const DISPLAY_FACULTY = 8 |
Usable as option for ModuleManagementModel::getDisplayName(). Displays the name of the faculty if available for this object.
| const DISPLAY_KATEGORIE = 128 |
Usable as option ModuleManagementModel::getDisplayName(). Displays the name of the Abschluss-Kategorie if available for this object.
| const DISPLAY_SEMESTER = 2 |
Usable as option for ModuleManagementModel::getDisplayName(). Displays semesters of the validity period if available for this object.
| const DISPLAY_STGTEIL = 32 |
Usable as option for ModuleManagementModel::getDisplayName(). Displays the name of the Studiengangteil if available for this object.