|
Stud.IP
jlu_4.1 Revision
|


Data Fields | |
| $path_to_blob | |
Static Protected Member Functions | |
| static | configure ($config=[]) |
| static | configure ($config=array()) |
Protected Attributes | |
| $folder_type | |
| $download_url | |
Protected Attributes inherited from SimpleORMap | |
| $content = array() | |
| $content_db = array() | |
| $is_new = true | |
| $is_deleted = false | |
| $db_table = '' | |
| $db_fields = null | |
| $pk = null | |
| $default_values = array() | |
| $serialized_fields = array() | |
| $alias_fields = array() | |
| $i18n_fields = array() | |
| $additional_fields = array() | |
| $relations = array() | |
| $has_many = array() | |
| $has_one = array() | |
| $belongs_to = array() | |
| $has_and_belongs_to_many = array() | |
| $registered_callbacks | |
| $known_slots = array() | |
| $notification_map = array() | |
| $additional_data = array() | |
| $getter_setter_map = array() | |
Additional Inherited Members | |
Static Public Member Functions inherited from SimpleORMap | |
| static | tableScheme ($db_table) |
| static | expireTableScheme () |
| static | find ($id) |
| static | exists ($id) |
| static | countBySql ($sql=1, $params=array()) |
| static | create ($data) |
| static | build ($data, $is_new=true) |
| static | buildExisting ($data) |
| static | import ($data) |
| static | findBySQL ($sql, $params=array()) |
| static | findByObject (SimpleORMap $object) |
| static | findOneBySQL ($where, $params=array()) |
| static | findThru ($foreign_key_value, $options) |
| static | findEachBySQL ($callable, $sql, $params=array()) |
| static | findMany ($pks=array(), $order='', $order_params=array()) |
| static | findEachMany ($callable, $pks=array(), $order='', $order_params=array()) |
| static | findAndMapBySQL ($callable, $where, $params=array()) |
| static | findAndMapMany ($callable, $pks=array(), $order='', $order_params=array()) |
| static | deleteBySQL ($where, $params=array()) |
| static | toObject ($id_or_object) |
| static | __callStatic ($name, $arguments) |
Static Public Attributes inherited from SimpleORMap | |
| static | $schemes = null |
Protected Member Functions inherited from SimpleORMap | |
| _getId ($field) | |
| _setId ($field, $value) | |
| _getAdditionalValueFromRelation ($field) | |
| _setAdditionalValueFromRelation ($field, $value) | |
| _getAdditionalValue ($field) | |
| _setAdditionalValue ($field, $value) | |
| parseRelationOptions ($type, $name, $options) | |
| getTableScheme () | |
| storeRelations ($only_these=null) | |
| deleteRelations () | |
| initializeContent () | |
| applyCallbacks ($type) | |
| registerCallback ($types, $cb) | |
| unregisterCallback ($types, $cb) | |
| cbAutoIncrementColumn ($type) | |
| cbAutoKeyCreation () | |
| cbNotificationMapper ($cb_type) | |
| cbAfterInitialize ($cb_type) | |
| setSerializedValue ($field, $value) | |
| setI18nValue ($field, $value) | |
| cbI18N ($type) | |
Static Protected Attributes inherited from SimpleORMap | |
| static | $config = array() |
| static | $reserved_slots = array('value','newid','iterator','tablemetadata', 'relationvalue','wherequery','relationoptions','data','new','id') |
| cbMakeUniqueFilename | ( | ) |
| cbRemoveFileIfOrphaned | ( | ) |
|
staticprotected |
set configuration data from subclass
| array | $config | configuration data |
Reimplemented from SimpleORMap.
| getAuthorName | ( | ) |
| getDownloadURL | ( | $dltype = 'normal' | ) |
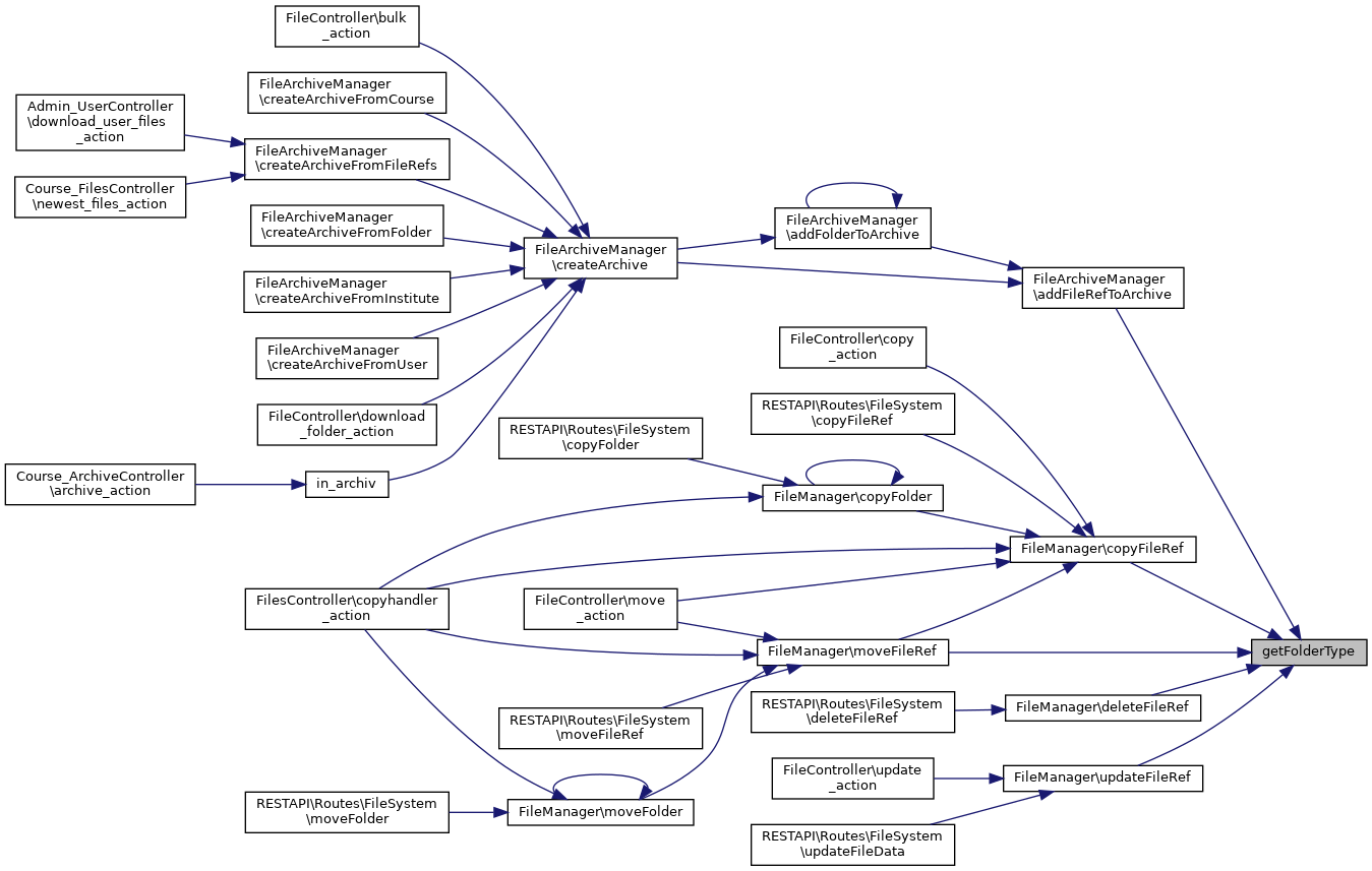
| getFolderType | ( | ) |

| getLicenseObject | ( | ) |
Returns the license object for this file.
| incrementDownloadCounter | ( | ) |
This method increments the download counter of the FileRef.

| isAudio | ( | ) |
Determines if the FileRef references an audio file.
| isImage | ( | ) |
Determines if the FileRef references an image file.
| isLink | ( | ) |
| isVideo | ( | ) |
Determines if the FileRef references a video file.
| setDownloadURL | ( | $field, | |
| $url | |||
| ) |
Overrides the usual download url that this file_ref would get by the system (sendfile.php...) Use this method by cloud plugins. If you set download URL to null, the normal sendfile.php will be set as default download URL.
| $url | : string as URL or null to set URL to sendfile.php-URL |
| setFolderType | ( | $field, | |
| FolderType | $folder_type | ||
| ) |
|
protected |
|
protected |
| $path_to_blob |