|
Stud.IP
jlu_4.1 Revision
|
Functions | |
| get_group_names ($group_field, $groups) | |
| sort_groups ($group_field, &$groups) | |
| check_group_new ($group_members, $my_obj) | |
| getPluginNavigationForSeminar ($seminar_id, $visitdate) | |
| correct_group_sem_number (&$groups, &$my_obj) | |
| add_sem_name (&$my_obj) | |
| fill_groups (&$groups, $group_key, $group_entry) | |
| get_obj_clause ($table_name, $range_field, $count_field, $if_clause, $type=false, $add_fields=false, $add_on=false, $object_field=false, $user_id=NULL, $max_field='chdate') | |
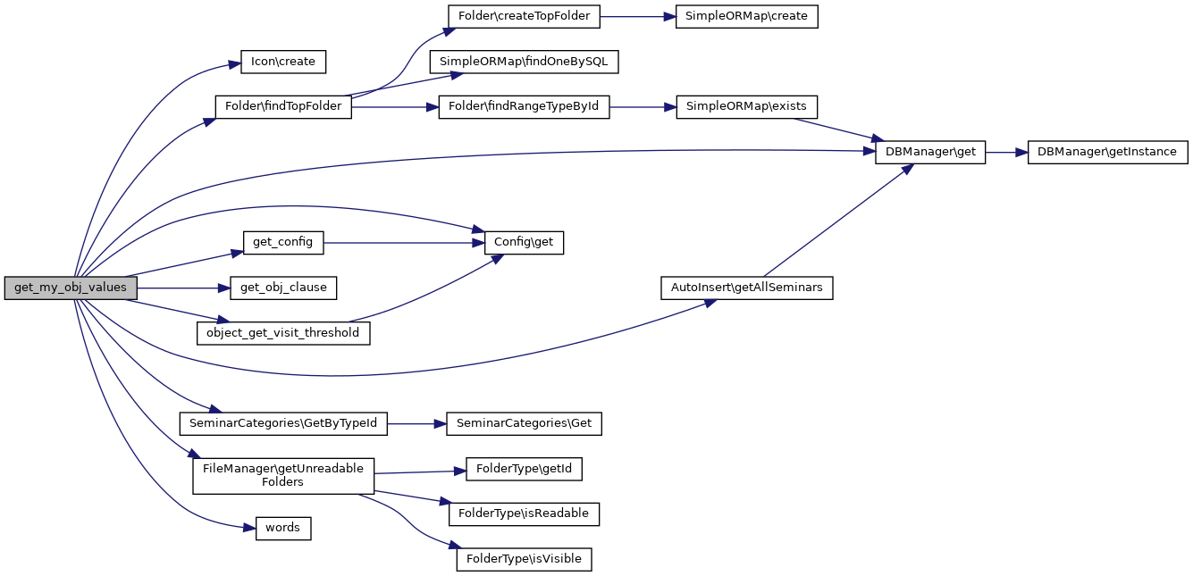
| get_my_obj_values (&$my_obj, $user_id) | |
| getValidGroupingFields () | |
| add_sem_name | ( | & | $my_obj | ) |
| unknown_type | $my_obj |


| check_group_new | ( | $group_members, | |
| $my_obj | |||
| ) |
| unknown_type | $group_members | |
| unknown_type | $my_obj |

| correct_group_sem_number | ( | & | $groups, |
| & | $my_obj | ||
| ) |
| unknown_type | $groups | |
| unknown_type | $my_obj |


| fill_groups | ( | & | $groups, |
| $group_key, | |||
| $group_entry | |||
| ) |
| unknown_type | $groups | |
| unknown_type | $group_key | |
| unknown_type | $group_entry |

| get_group_names | ( | $group_field, | |
| $groups | |||
| ) |
| unknown_type | $group_field | |
| unknown_type | $groups |


| get_my_obj_values | ( | & | $my_obj, |
| $user_id | |||
| ) |
| array | $my_obj | : array of seminare-objects with index of seminar_id |
| string | $user_id |


| get_obj_clause | ( | $table_name, | |
| $range_field, | |||
| $count_field, | |||
| $if_clause, | |||
$type = false, |
|||
$add_fields = false, |
|||
$add_on = false, |
|||
$object_field = false, |
|||
$user_id = NULL, |
|||
$max_field = 'chdate' |
|||
| ) |
This function generates a query to fetch information like (at least) last modification date (last_modified) number of entries (count) number of new entries (neue) from object_user_visits for a specific module, denoted by $type. You pass a table-name ($table_name), where the entries for the module are stored, the name of the field working as foreign-key ($range_field), the field to count the number of (new) entries ($count_field). The if-clause ($if_clause) is used to check if there are any new entries at all. With $add_fields you can specify some further fields to be fetched in the query With $add_on you can add some conditions to hold when joining object_user_visits. $object_field is the name of field in object_user_visits to join with
| string | $table_name | the name of the db-table where the entries for the module denoted by $type are stored in |
| string | $range_field | name of the field working as foreign-key, when joining object_user_visits |
| string | $count_field | field to count the (new) entries on |
| string | $if_clause | an sql-if-clause, used to check if there are any new entries at all |
| string | $type | |
| string | $add_fields | some further fields to be fetched in the query |
| string | $add_on | some further conditions to hold when joining object_user_visits |
| string | $object_field | default: my.object_id. |
| string | $user_id | default: current user, user-id of user the query is built for |
| string | $max_field | default: chdate, denotes the field used to find out the last_modified-timestamp |

| getPluginNavigationForSeminar | ( | $seminar_id, | |
| $visitdate | |||
| ) |


| getValidGroupingFields | ( | ) |
This function returns all valid fields that may be used for course grouping in "My Courses".

| sort_groups | ( | $group_field, | |
| & | $groups | ||
| ) |
| unknown_type | $group_field | |
| unknown_type | $groups |
