Stud.IP  jlu_4.1 Revision
Course_MembersController Class Reference
Inheritance diagram for Course_MembersController:
Inheritance graph
Collaboration diagram for Course_MembersController:
Collaboration graph

Public Member Functions

 before_filter (&$action, &$args)
 
 index_action ()
 
 getEmailLinkByStatus ($status, $members)
 
 add_comment_action ($user_id=null)
 
 set_comment_action ($user_id=null)
 
 execute_multipersonsearch_autor_action ()
 
 execute_multipersonsearch_dozent_action ()
 
 execute_multipersonsearch_waitlist_action ()
 
 execute_multipersonsearch_tutor_action ()
 
 select_course_action ()
 
 send_to_course_action ()
 
 send_message_action ()
 
 import_autorlist_action ()
 
 set_autor_csv_action ()
 
 csv_manual_assignment_action ()
 
 change_visibility_action ($cmd, $mode)
 
 edit_tutor_action ()
 
 edit_autor_action ()
 
 edit_user_action ()
 
 edit_awaiting_action ()
 
 edit_accepted_action ()
 
 insert_admission_action ($status, $cmd, $target_status='autor')
 
 cancel_subscription_action ($cmd, $status, $user_id=null)
 
 upgrade_user_action ($status, $next_status)
 
 downgrade_user_action ($status, $next_status)
 
 to_waitlist_action ($which_end)
 
 additional_action ($format=null)
 
 store_additional_action ()
 
 export_additional_action ()
 
 additional_input_action ()
 
 export_members_csv_action ()
 
 toggle_student_mailing_action ($state)
 
- Public Member Functions inherited from StudipController
 before_filter (&$action, &$args)
 
 perform ($unconsumed_path)
 
 after_filter ($action, $args)
 
 validate_args (&$args, $types=NULL)
 
 url_for ($to='')
 
 link_for ($to='')
 
 relocate ($to)
 
 rescue ($exception)
 
 render_json ($data)
 
 relay ($to_uri)
 
 perform_relayed ($unconsumed)
 
 render_template_as_string ($template, $layout=null)
 

Additional Inherited Members

- Protected Attributes inherited from AuthenticatedController
 $with_session = true
 
 $allow_nobody = false
 
- Protected Attributes inherited from StudipController
 $with_session = false
 
 $allow_nobody = true
 

Member Function Documentation

◆ add_comment_action()

add_comment_action (   $user_id = null)

Show dialog to enter a comment for this user

Parameters
String$user_id
Exceptions
AccessDeniedException
Here is the call graph for this function:

◆ additional_action()

additional_action (   $format = null)

Displays all members of the course and their aux data

Returns
int fake return to stop after redirect;
Here is the call graph for this function:

◆ additional_input_action()

additional_input_action ( )

Aux input for users

Here is the call graph for this function:

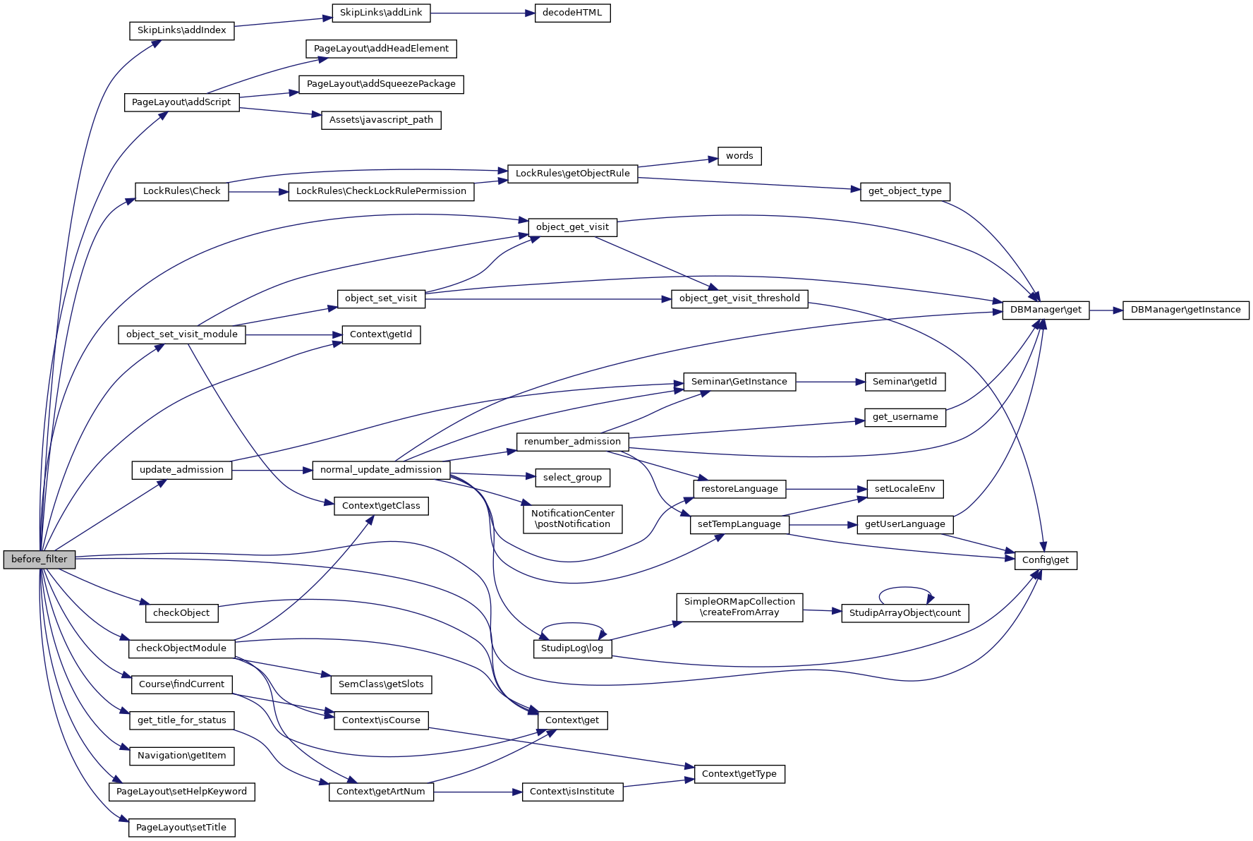
◆ before_filter()

before_filter ( $action,
$args 
)

Reimplemented from StudipController.

Here is the call graph for this function:

◆ cancel_subscription_action()

cancel_subscription_action (   $cmd,
  $status,
  $user_id = null 
)

Cancel the subscription of a selected user or group of users

Parameters
String$cmd
String$status
String$user_id
Exceptions
AccessDeniedException
Here is the call graph for this function:

◆ change_visibility_action()

change_visibility_action (   $cmd,
  $mode 
)

Change the visibilty of an autor

Returns
Boolean
Here is the call graph for this function:

◆ csv_manual_assignment_action()

csv_manual_assignment_action ( )

Select manual the assignment of a given user or of a group of users @global Object $perm

Exceptions
AccessDeniedException

◆ downgrade_user_action()

downgrade_user_action (   $status,
  $next_status 
)

Downgrade a user to a selected status

Parameters
type$status
type$next_status
type$username
type$cmd
Exceptions
AccessDeniedException
Here is the call graph for this function:

◆ edit_accepted_action()

edit_accepted_action ( )

Helper function to select the action

Exceptions
AccessDeniedException
Here is the call graph for this function:

◆ edit_autor_action()

edit_autor_action ( )

Helper function to select the action

Exceptions
AccessDeniedException
Here is the call graph for this function:

◆ edit_awaiting_action()

edit_awaiting_action ( )

Helper function to select the action

Exceptions
AccessDeniedException
Here is the call graph for this function:

◆ edit_tutor_action()

edit_tutor_action ( )

Helper function to select the action

Exceptions
AccessDeniedException
Here is the call graph for this function:

◆ edit_user_action()

edit_user_action ( )

Helper function to select the action

Exceptions
AccessDeniedException
Here is the call graph for this function:

◆ execute_multipersonsearch_autor_action()

execute_multipersonsearch_autor_action ( )

Add members to a seminar.

Exceptions
AccessDeniedException
Here is the call graph for this function:

◆ execute_multipersonsearch_dozent_action()

execute_multipersonsearch_dozent_action ( )

Add dozents to a seminar.

Exceptions
AccessDeniedException
Here is the call graph for this function:

◆ execute_multipersonsearch_tutor_action()

execute_multipersonsearch_tutor_action ( )

Add tutors to a seminar.

Exceptions
AccessDeniedException
Here is the call graph for this function:

◆ execute_multipersonsearch_waitlist_action()

execute_multipersonsearch_waitlist_action ( )

Add people to a course waitlist.

Exceptions
AccessDeniedException
Here is the call graph for this function:

◆ export_additional_action()

export_additional_action ( )

Export all members of the course and their aux data to CSV

Here is the call graph for this function:

◆ export_members_csv_action()

export_members_csv_action ( )
Here is the call graph for this function:

◆ getEmailLinkByStatus()

getEmailLinkByStatus (   $status,
  $members 
)
Here is the call graph for this function:

◆ import_autorlist_action()

import_autorlist_action ( )
Here is the call graph for this function:

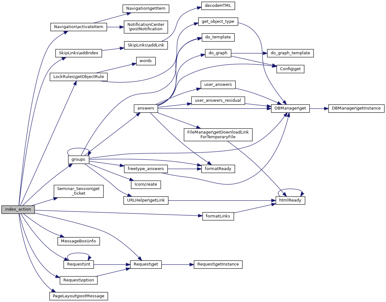
◆ index_action()

index_action ( )
Here is the call graph for this function:

◆ insert_admission_action()

insert_admission_action (   $status,
  $cmd,
  $target_status = 'autor' 
)

Insert a user to a given seminar or a group of users

Parameters
String$status
String$cmd
String$target_status
Returns
String
Exceptions
AccessDeniedException
Here is the call graph for this function:

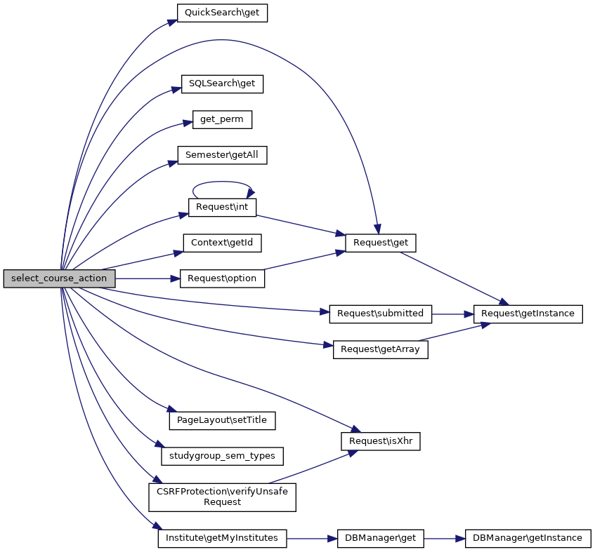
◆ select_course_action()

select_course_action ( )

Provides a dialog to move or copy selected users to another course.

Here is the call graph for this function:

◆ send_message_action()

send_message_action ( )

Send Stud.IP-Message to selected users

Here is the call graph for this function:

◆ send_to_course_action()

send_to_course_action ( )

Copies or moves selected users to the selected target course.

Here is the call graph for this function:

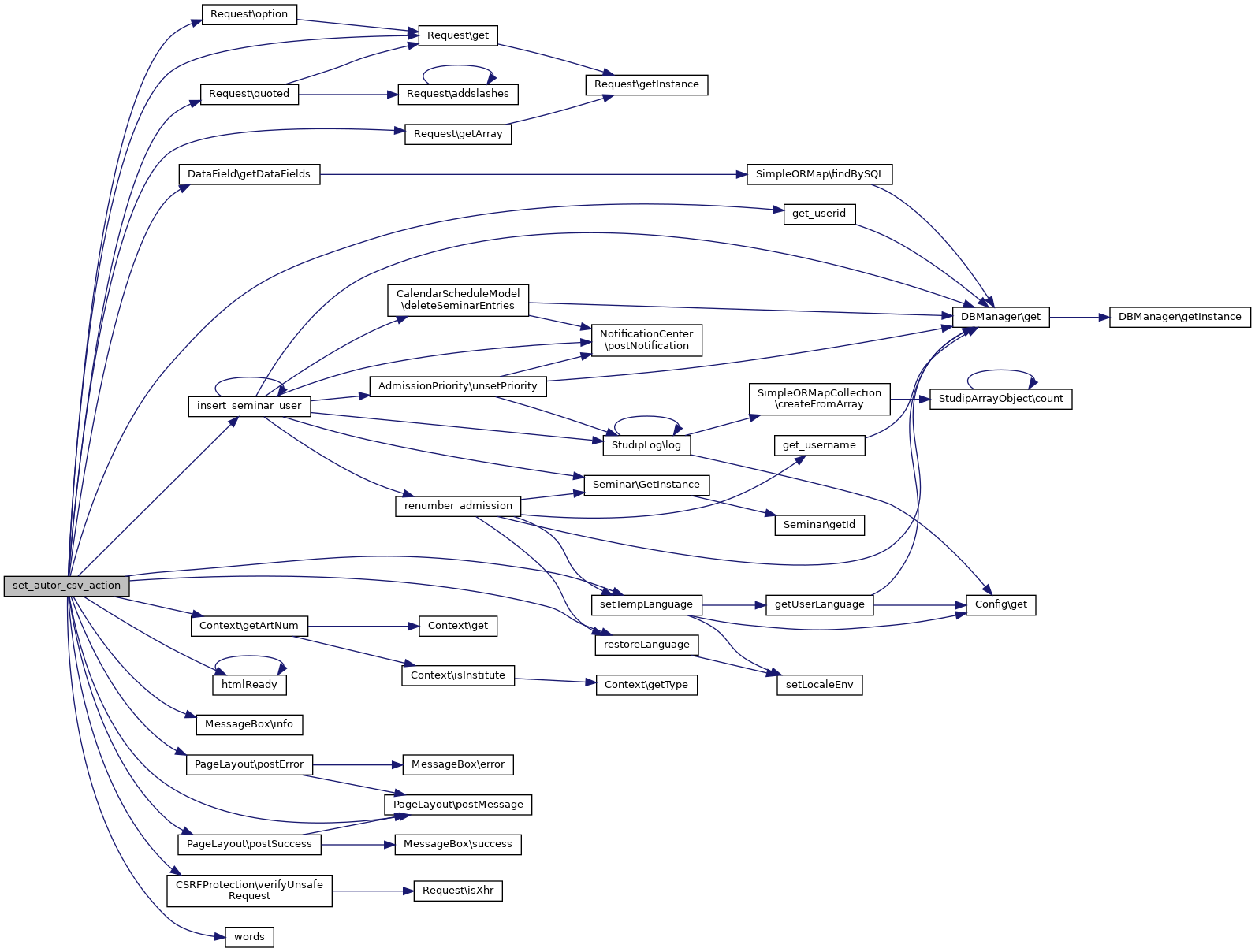
◆ set_autor_csv_action()

set_autor_csv_action ( )

Old version of CSV import (copy and paste from teilnehmer.php

Returns
type
Exceptions
AccessDeniedException
Here is the call graph for this function:

◆ set_comment_action()

set_comment_action (   $user_id = null)

Store a comment for this user

Parameters
String$user_id
Exceptions
AccessDeniedException
Here is the call graph for this function:

◆ store_additional_action()

store_additional_action ( )

Stora all members of the course and their aux data

Here is the call graph for this function:

◆ to_waitlist_action()

to_waitlist_action (   $which_end)

Moves selected users to waitlist, either at the top or at the end.

Parameters
$which_end'first' or 'last': append to top or to end of waitlist?
Here is the call graph for this function:

◆ toggle_student_mailing_action()

toggle_student_mailing_action (   $state)
Here is the call graph for this function:

◆ upgrade_user_action()

upgrade_user_action (   $status,
  $next_status 
)

Upgrade a user to a selected status

Parameters
type$status
type$next_status
type$username
type$cmd
Exceptions
AccessDeniedException
Here is the call graph for this function:

The documentation for this class was generated from the following file: