|
Stud.IP
jlu_4.1 Revision
|


Public Member Functions | |
| before_filter (&$action, &$args) | |
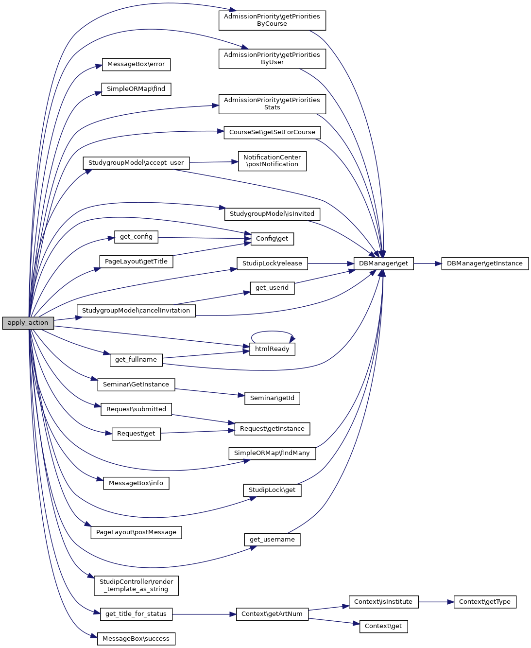
| apply_action () | |
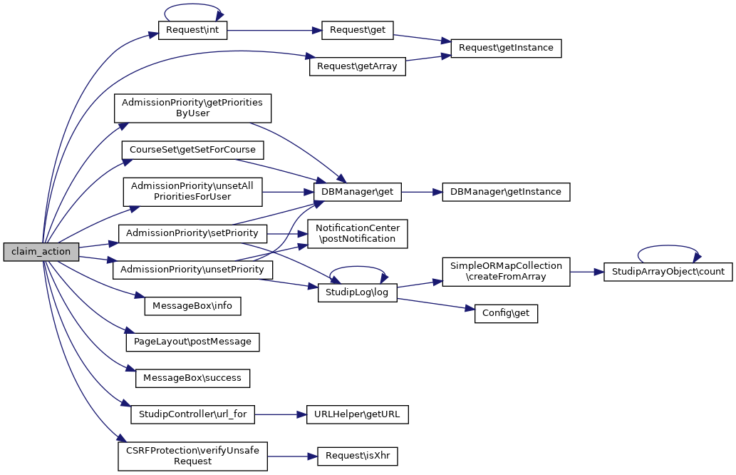
| claim_action () | |
Public Member Functions inherited from StudipController | |
| before_filter (&$action, &$args) | |
| perform ($unconsumed_path) | |
| after_filter ($action, $args) | |
| validate_args (&$args, $types=NULL) | |
| url_for ($to='') | |
| link_for ($to='') | |
| relocate ($to) | |
| rescue ($exception) | |
| render_json ($data) | |
| relay ($to_uri) | |
| perform_relayed ($unconsumed) | |
| render_template_as_string ($template, $layout=null) | |
Protected Attributes | |
| $allow_nobody = true | |
Protected Attributes inherited from AuthenticatedController | |
| $with_session = true | |
| $allow_nobody = false | |
Protected Attributes inherited from StudipController | |
| $with_session = false | |
| $allow_nobody = true | |
| apply_action | ( | ) |
A person applies for a course.

| before_filter | ( | & | $action, |
| & | $args | ||
| ) |
common tasks for all actions
Reimplemented from StudipController.

| claim_action | ( | ) |
Prioritize courses.

|
protected |