|
Stud.IP
jlu_4.1 Revision
|


Public Member Functions | |
| offsetExists ($offset) | |
| offsetGet ($offset) | |
| offsetSet ($offset, $value) | |
| offsetUnset ($offset) | |
| getIterator () | |
Static Public Member Functions | |
| static | getInstance () |
| static | url () |
| static | protocol () |
| static | server () |
| static | path () |
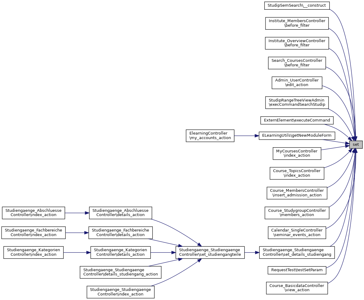
| static | set ($param, $value) |
| static | get ($param, $default=NULL) |
| static | i18n ($param, $default=NULL) |
| static | quoted ($param, $default=NULL) |
| static | option ($param, $default=NULL) |
| static | int ($param, $default=NULL) |
| static | float ($param, $default=NULL) |
| static | username ($param, $default=NULL) |
| static | getArray ($param) |
| static | quotedArray ($param) |
| static | optionArray ($param) |
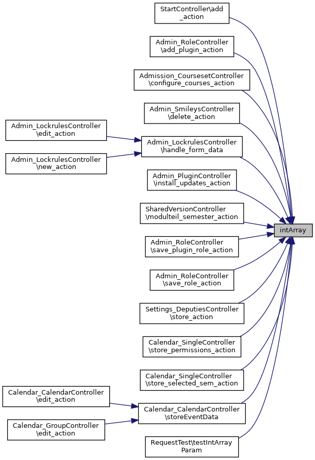
| static | intArray ($param) |
| static | floatArray ($param) |
| static | usernameArray ($param) |
| static | submitted ($param) |
| static | submittedSome ($param) |
| static | addslashes ($value) |
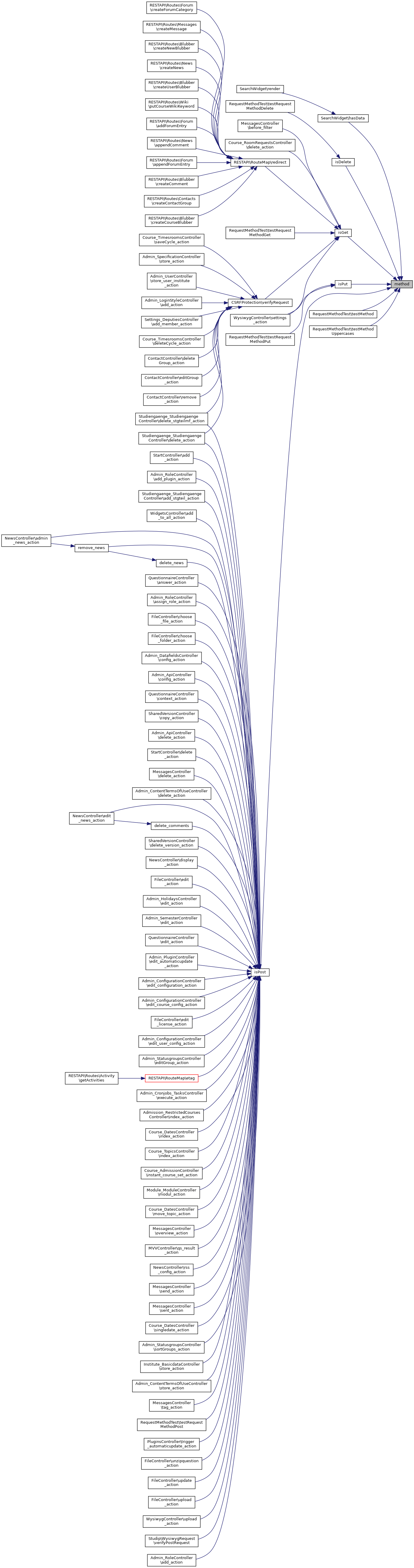
| static | method () |
| static | isGet () |
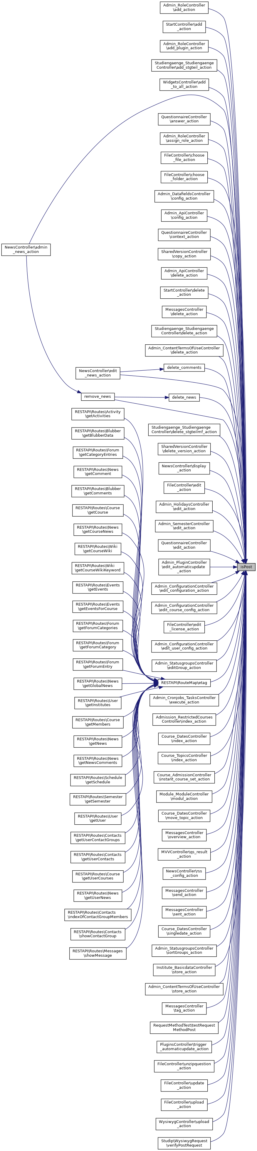
| static | isPost () |
| static | isPut () |
| static | isDelete () |
| static | isXhr () |
| static | isAjax () |
| static | extract ($what) |
| static | isDialog () |
| static | getObject ($param, $expected_class=null, $allow_null=true) |
| static | getManyObjects ($param, $expected_class=null, $allow_null=true) |
Singleton class representing a HTTP request in Stud.IP.
|
static |
Quote a given string or array using addslashes(). If the parameter is an array, the quoting is applied recursively.
| mixed | $value | string or array value to be quoted |


|
static |
extracts some params from request, the desired params must be a comma separated list for each param, the type of used extraction method can be specified after the name, default is get null values are not returned
e.g.: $data = Request::extract('admission_prelim int, admission_binding submitted, admission_prelim_txt'); will yield array(3) { ["admission_prelim"]=> int(1) ["admission_binding"]=> bool(false) ["admission_prelim_txt"]=> string(0) "" }
| string | $what | comma separated list of param names and types |

|
static |
Return the value of the selected query parameter as a float.
| string | $param | parameter name |
| float | $default | default value if parameter is not set |


|
static |
Return the value of the selected query parameter as a float array.
| string | $param | parameter name |


|
static |
Return the value of the selected query parameter as a string.
| string | $param | parameter name |
| string | $default | default value if parameter is not set |

|
static |
Return the value of the selected query parameter as an array.
| string | $param | parameter name |

|
static |
| getIterator | ( | ) |
IteratorAggregate: Create interator for request parameters.
Returns a collection of objects that have previously been serialized using the ObjectBuilder.
| String | $param | parameter name |
| mixed | $expected_class | Expected class name of objects (optional) |
| bool | $allow_null | If true, return empty array on error; otherwise an exception is thrown |
| Exception | when an error occurs and $allow_null = false |


Returns an object that has previously been serialized using the ObjectBuilder.
| String | $param | parameter name |
| mixed | $expected_class | Expected class name of object (optional) |
| bool | $allow_null | If true, return null on error; otherwise an exception is thrown |
| Exception | when an error occurs and $allow_null = false |


|
static |
Return the value of the selected query parameter as an I18NString.
| string | $param | parameter name |
| string | $default | default value if parameter is not set |


|
static |
Return the value of the selected query parameter as an integer.
| string | $param | parameter name |
| int | $default | default value if parameter is not set |

|
static |
Return the value of the selected query parameter as an integer array.
| string | $param | parameter name |


|
static |
This is an alias of Request::isXhr


|
static |


|
static |
returns true if http header indicates that the response will be rendered as dialog


|
static |


|
static |


|
static |


|
static |
|
static |
Returns the (uppercase) request method.

| offsetExists | ( | $offset | ) |
ArrayAccess: Check whether the given offset exists.
| offsetGet | ( | $offset | ) |
ArrayAccess: Get the value at the given offset.
| offsetSet | ( | $offset, | |
| $value | |||
| ) |
ArrayAccess: Set the value at the given offset.
| offsetUnset | ( | $offset | ) |
ArrayAccess: Delete the value at the given offset.
|
static |
Return the value of the selected query parameter as an alphanumeric string (consisting of only digits, letters and underscores).
| string | $param | parameter name |
| string | $default | default value if parameter is not set |

|
static |
Return the value of the selected query parameter as an array of alphanumeric strings (consisting of only digits, letters and underscores).
| string | $param | parameter name |


|
static |
Return the current request path, relative to the server root.

|
static |
Return the current protocol ('http' or 'https').

|
static |
Return the value of the selected query parameter as a string. The contents of the string is quoted with addslashes().
| string | $param | parameter name |
| string | $default | default value if parameter is not set |


|
static |
Return the value of the selected query parameter as a string array. The contents of each element is quoted with addslashes().
| string | $param | parameter name |


|
static |
Return the current server name and port (host:port).

|
static |
Set the selected query parameter to a specific value.
| string | $param | parameter name |
| mixed | $value | parameter value (string or array) |


|
static |
Check whether a form submit button has been pressed. This works for both image and text submit buttons.
| string | $param | submit button name |

|
static |
Check whether one of the form submit buttons has been pressed. This works for both image and text submit buttons.
| string | ... a variable argument list of submit button names |

|
static |
Return the current URL, including query parameters.


|
static |
Return the value of the selected query parameter as a string consisting only of allowed characters for usernames.
| string | $param | parameter name |
| string | $default | default value if parameter is not set |


|
static |
Return the value of the selected query parameter as an array of strings consisting only of allowed characters for usernames.
| string | $param | parameter name |

