|
Stud.IP
jlu_4.1 Revision
|

Data Fields | |
| $tree | |
| $anchor | |
| $startItemID | |
| $changed | |
| $eval | |
| $itemID | |
| $evalID | |
| $itemInstance | |
| __construct | ( | $itemID = ROOT_BLOCK, |
|
$evalID = NULL |
|||
| ) |
constructor
@access public
| string | $itemID | the item to display |
| string | $evalID | the evaluation of the item |

| createButtonbar | ( | $show = ARRANGMENT_BLOCK | ) |
creates the html for the create new group options
@access private
| string | $show | the blocktyp to display |


| createFormNew | ( | $show = ARRANGMENT_BLOCK | ) |
creates the html for the create new group options
@access private
| string | $show |

| createGlobalFeatures | ( | ) |
creates the html for the global features-input
@access private

| createImage | ( | $pic, | |
$alt = "", |
|||
$args = NULL |
|||
| ) |
creates an image
@access private
| string | $pic | the image |
| string | $alt | the alt-text (optional) |
| string | $args | additional options (optional) |


| createLevelOutputTD | ( | $pic = "forumleer.gif" | ) |
creates an td with an image
@access private
| string | $pic | the image |


creates a link-image
@access private
| string | $pic | the image |
| string | $alt | the alt-text (optional) |
| string | $value | the value (optional) |
| boolean | $tooltip | display as tooltip? (optional) |
| string | $args | additional options (optional) |
| boolean | $self | get self? (optional) |


| createQuestionFeatures | ( | ) |
creates the html for the global features-input
@access private


| createQuestionForm | ( | ) |
creates the html for the question-input
@access private


| createTemplateSelection | ( | $selected = NULL | ) |
creates the template selection
@access private
| string | $selected | the entry to be preselected (optional) |

| createTitleInput | ( | $mode = ROOT_BLOCK | ) |
creates the html for the title and text input
@access private
| string | $mode |


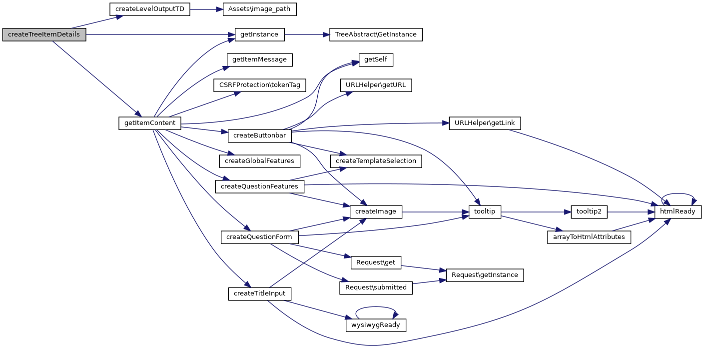
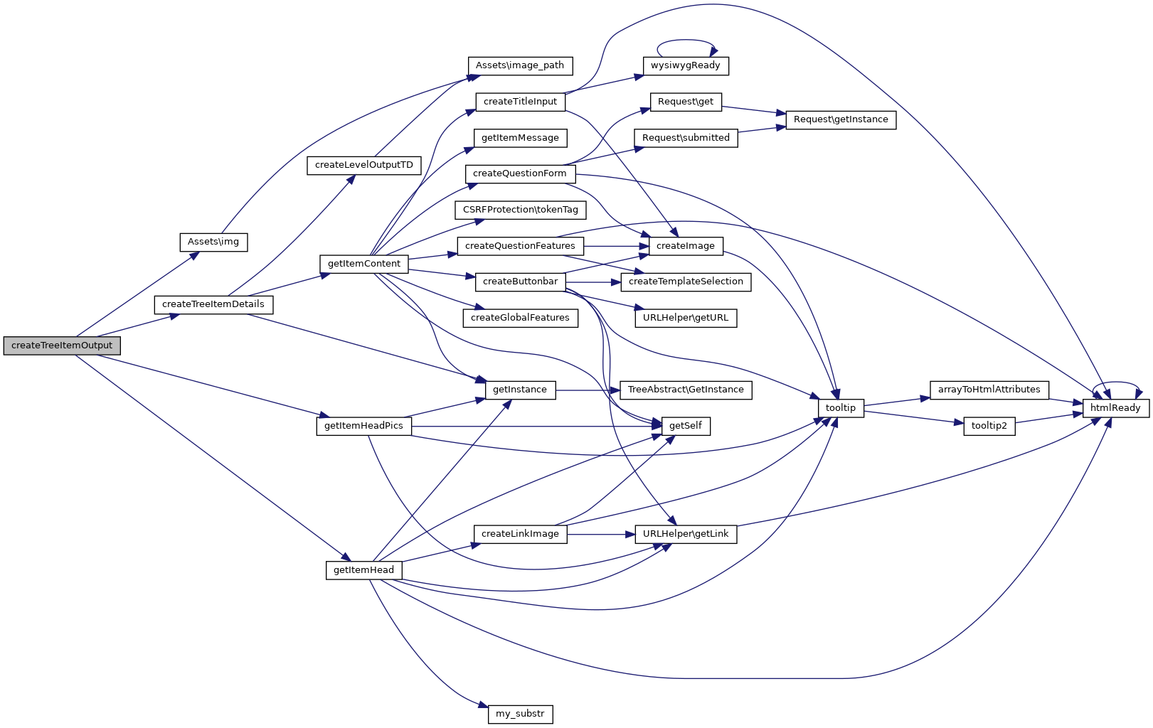
| createTreeItemDetails | ( | $item_id | ) |
prints out the item details
@access private
| string | $item_id | the current item |


| createTreeItemOutput | ( | $item_id | ) |
prints out one item
@access private
| string | $item_id | the items id |


| createTreeLevelOutput | ( | $item_id, | |
$start_itemID = NULL |
|||
| ) |
prints out the lines before an item ("Strichlogik" (c) rstockm)
@access private
| string | $item_id | the current item |
| string | $start_itemID | the start item |


| createUpdateButton | ( | $mode = NULL | ) |
creates the html for the update button
@access private
| string | $mode |
| execCommandAddGroup | ( | ) |
Creates a new Group and adds it to the tree
@access public

| execCommandAddQGroup | ( | ) |
adds a questions-group
@access private

| execCommandAddQuestions | ( | ) |
Adds Questions
@access private

| execCommandAssertDeleteItem | ( | ) |
Creates a delete-request
@access public

| execCommandCancel | ( | ) |
Creates cancel-message @access public

| execCommandChangeTemplate | ( | ) |
Updates the templateID of a group
@access private

| execCommandDeleteItem | ( | ) |
Deletes an Item and its kids @access public

| execCommandDeleteQuestions | ( | ) |
deletes questions
@access private

| execCommandMove | ( | ) |
Moves a Group up or down
@access private

| execCommandMoveGroup | ( | ) |
Moves a Group from one parent to another
@access private

| execCommandMoveQuestionDown | ( | ) |
Moves a Questions
@access private

| execCommandMoveQuestionUp | ( | ) |
Moves a Questions
@access private

| execCommandQuestionAnswersCreate | ( | ) |
creates an info-message and updates the item
@access private

| execCommandQuestionAnswersCreated | ( | ) |
creates an confirm-message if answers were created
@access private

| execCommandUpdateItem | ( | $no_delete = false | ) |
Updates the item content of any kind
@access private
| boolean | $no_delete | YES/NO (optional) |


| execCommandUpdateQuestions | ( | $no_delete = false | ) |
Update the Question content
@access private
| boolean | $no_delete | YES/NO (optional) |


| getEvalPath | ( | ) |
creates the parentslinks
@access private


| getInstance | ( | $itemID | ) |
detects the type of an object by its itemID
@access private
| string | $itemID |


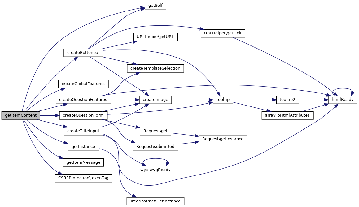
| getItemContent | ( | $itemID | ) |
creates the content for all item-types
@access private
| string | $itemID | the item-heas id |


| getItemHead | ( | $itemID | ) |
creates the items head
@access private
| string | $itemID | the current item |


| getItemHeadPics | ( | $itemID | ) |
returns html for the icons in front of the name of the item
@access private
| string | $itemID | the item-heas id |


| getItemMessage | ( | $itemID, | |
$colspan = 1 |
|||
| ) |
creates a table and calls the ItemMessages
@access private
| string | $itemID | the current item |
| integer | $colspan | the needed colspan (optional) |

| getSelf | ( | $param = "", |
|
$with_start_item = true |
|||
| ) |
creates a self-url with add. items
@access private
| string | $param | params (optional) |
| boolean | $with_start_item | startItem needed? (optional) |

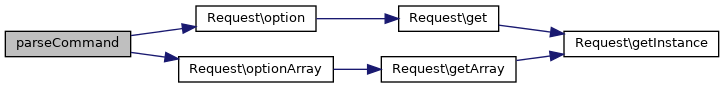
| parseCommand | ( | ) |
parses the _Request-commands and calls the avaible functions
@access private


| showEvalTree | ( | ) |
displays the EvaluationTree
@access public

| showTree | ( | $itemID = ROOT_BLOCK, |
|
$start = NULL |
|||
| ) |
prints out the tree beginning at the parent-item
@access public
| string | $itemID | the item to display |
| string | $start | YES if its the basecall |


| swapPosition | ( | $parentID, | |
| $objectID, | |||
| $oldposition, | |||
| $direction | |||
| ) |
swaps positions of two objects
@access private
| string | $parentID | the parentID |
| string | $objectID | the object to swap |
| string | $oldposition | the old position |
| string | $direction | the direction to swap |


| string $anchor |
contains the item with the current html anchor
@access public
| boolean $changed |
true if changedate should be set
@access private
| object Evaluation $eval |
Holds the Evaluation object @access private
| integer $evalID |
Holds the current evalID @access private
| string $itemID |
Holds the current Item-ID @access private
| string $itemInstance |
The itemID instance @access private
| string $startItemID |
the item to start with
@access public
| object EvaluationTree $tree |
Reference to the tree structure
@access public