|
Stud.IP
jlu_4.1 Revision
|

Static Public Member Functions | |
| static | checkDocuments (&$my_obj, $user_id, $object_id) |
| static | checkLiterature (&$my_obj, $user_id, $object_id) |
| static | checkOverview (&$my_obj, $user_id, $object_id) |
| static | checkScm (&$my_obj, $user_id, $object_id) |
| static | checkSchedule (&$my_obj, $user_id, $object_id) |
| static | checkWiki (&$my_obj, $user_id, $object_id) |
| static | checkElearning_interface (&$my_obj, $user_id, $object_id) |
| static | checkVote (&$my_obj, $user_id, $object_id) |
| static | getPluginNavigationForSeminar ($seminar_id, $sem_class, $user_id, $visitdate) |
| static | getCourses ($min_sem_key, $max_sem_key, $params=array()) |
| static | getDeputies ($user_id) |
| static | getDeputieGroup ($range_id) |
| static | getSelectedSemesters ($sem='all') |
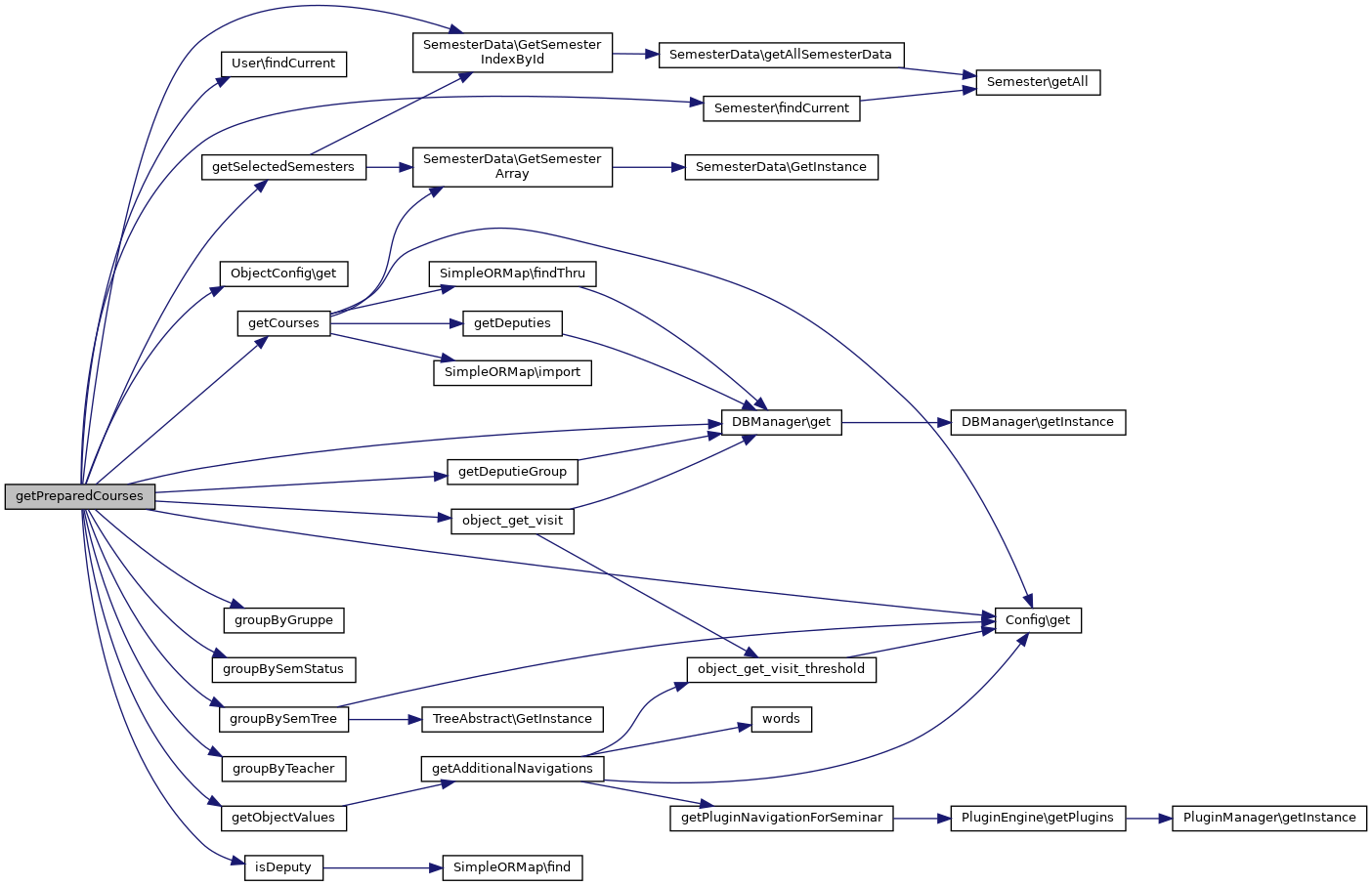
| static | getPreparedCourses ($sem="all", $params=array()) |
| static | checkParticipants (&$my_obj, $user_id, $object_id, $is_admission) |
| static | getAdditionalNavigations ($object_id, &$my_obj_values, $sem_class, $user_id) |
| static | getSemTree ($course_id, $depth=false) |
| static | getStudygroupId () |
| static | setObjectVisits (&$object, $object_id, $user_id, $timestamp=null) |
| static | getObjectValues (&$course) |
| static | getWaitingList ($user_id) |
| static | getMyInstitutes () |
| static | groupBySemTree (&$sem_courses) |
| static | groupByGruppe (&$sem_courses) |
| static | groupBySemStatus (&$sem_courses) |
| static | groupByTeacher (&$sem_courses) |
| static | getStudygroups () |
| static | checkAdmissionParticipation ($course_id) |
| static | calc_nav_elements ($my_obj, $group_field='sem_number') |
| static | calc_single_navigation ($collection) |
| static | array_rtrim ($array) |
|
static |
Trims an array from it's null value from the right.
| Array | $array | The array to trim |
|
static |
Calc nav elements to get the table-column-width
| $my_obj | ||
| string | $group_field |

|
static |

|
static |

|
static |
Checks for changes in folders for a course.
| mixed | $my_obj | |
| string | $user_id | |
| string | $object_id |

|
static |
| $my_obj | ||
| $user_id | ||
| null | $modules |

|
static |
| $my_obj | ||
| $user_id | ||
| null | $modules |

|
static |
Check for new news
| $my_obj | ||
| $user_id | ||
| null | $modules |

|
static |

|
static |
Check for new dates
| $my_obj | ||
| $user_id | ||
| null | $modules |

|
static |
Check SCM for news
| $my_obj | ||
| $user_id | ||
| null | $modules |

|
static |
Check the voting system
| $my_obj | ||
| $user_id | ||
| null | $modules |

|
static |
Check for new entries in wiki
| $my_obj | |
| $user_id | |
| $modules |

|
static |
Get the whole icon-navigation for a given course
| $object_id | ||
| $my_obj_values | ||
| null | $sem_class | |
| $user_id |


|
static |
Get all courses vor given user in selected semesters


|
static |


|
static |


|
static |
Get all user assigned institutes based on simple or map


|
static |
This functions check all modules for changes (new documents,...) and adds a new icon-navigation item to given course This function will only add something if nothing exists to get better performance
| $course | |
| $call | (debug) |


|
static |
Get the plugin icon navigation for a course
| $seminar_id | |
| $visitdate |


|
static |


|
static |


|
static |
| $course_id |

|
static |
Returns the id for the studygroup name

|
static |


|
static |


|
static |

|
static |

|
static |


|
static |

|
static |
This function reset all visits on every available modules
| $object | |
| $object_id | |
| $user_id |

