|
Stud.IP
jlu_4.1 Revision
|
Namespaces | |
| namespace | Export |
Functions | |
| output_data ($object_data, $output_mode="file", $flush=false) | |
| export_range ($range_id) | |
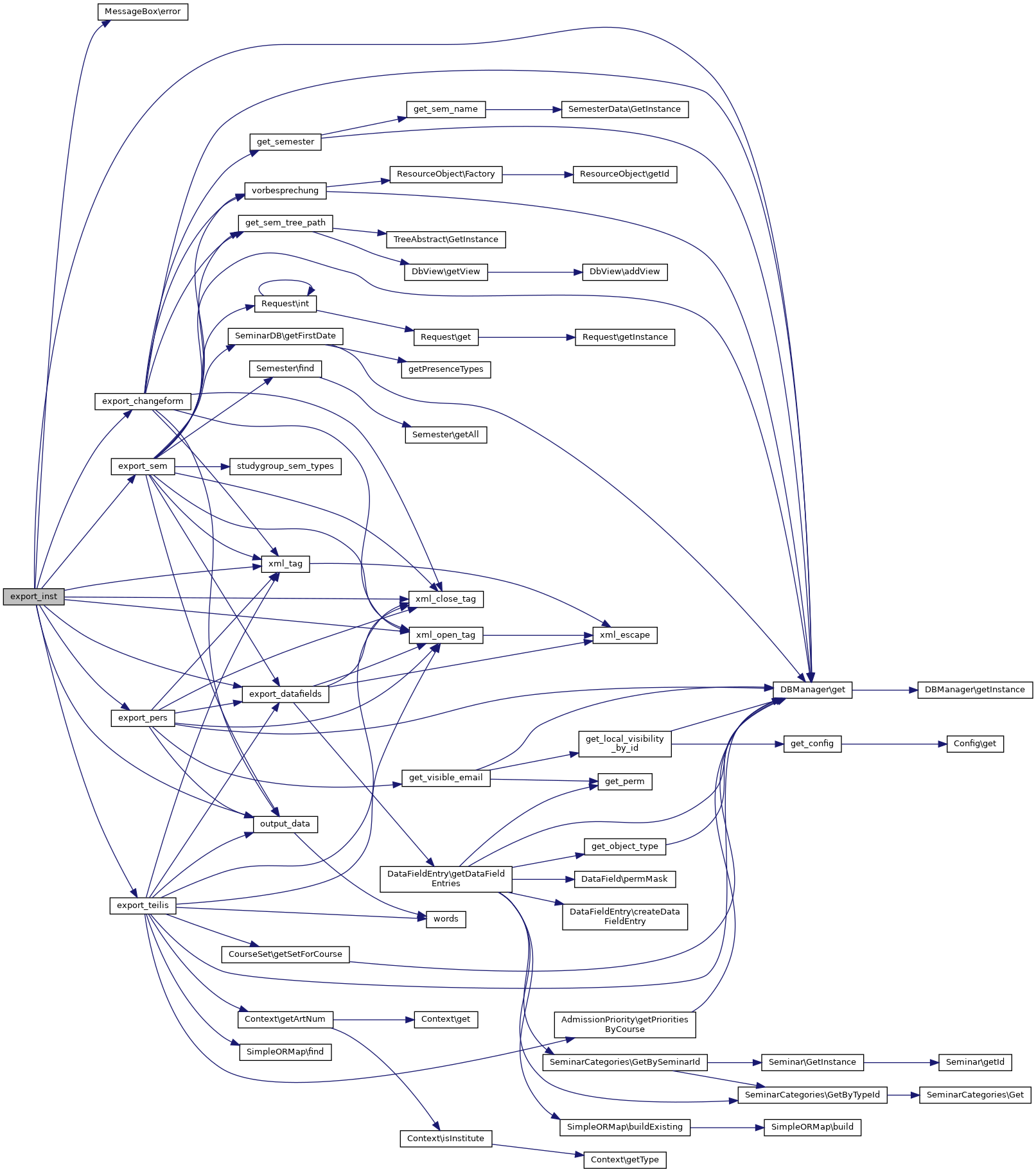
| export_inst ($inst_id, $ex_sem_id="all") | |
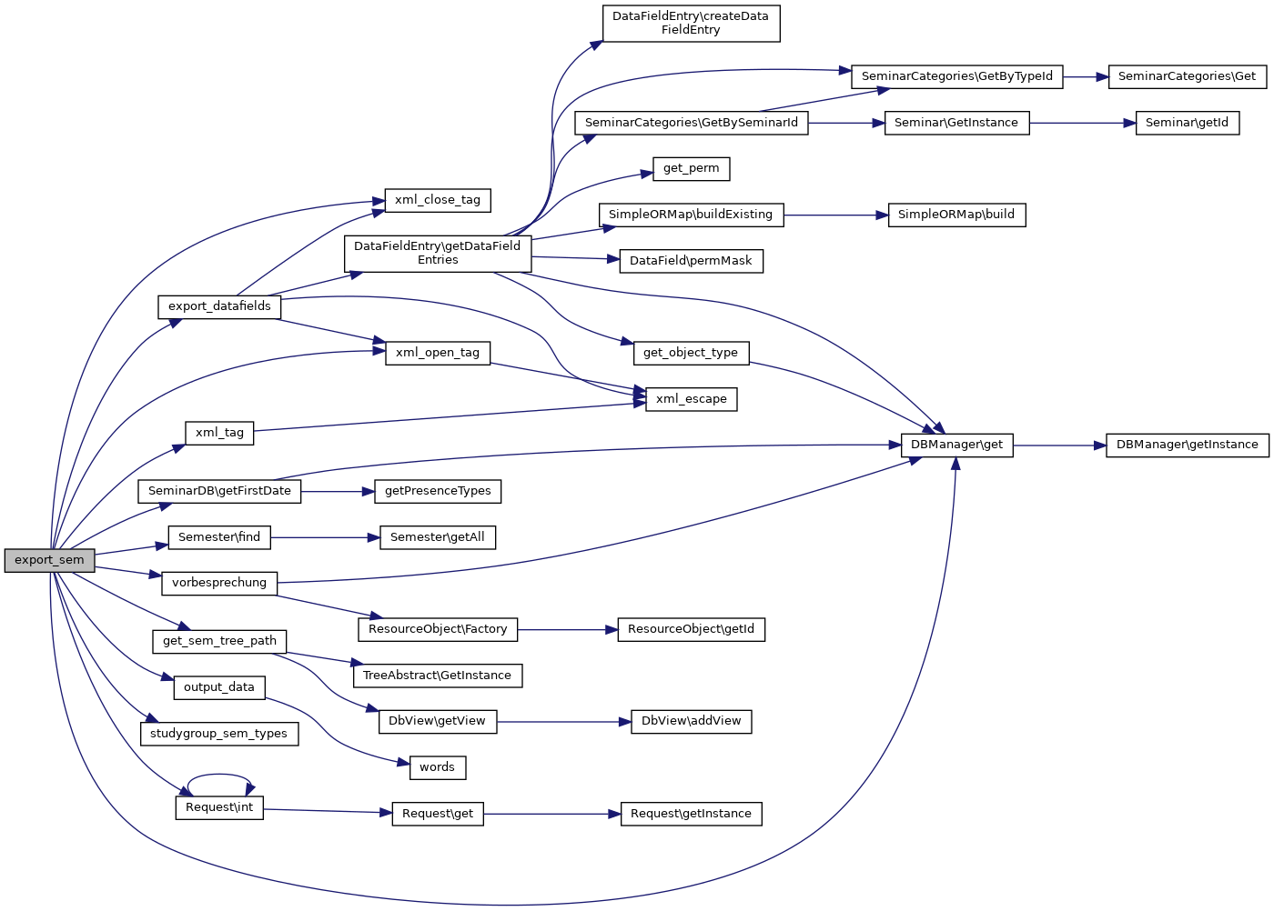
| export_sem ($inst_id, $ex_sem_id='all') | |
| export_teilis ($inst_id, $ex_sem_id="no") | |
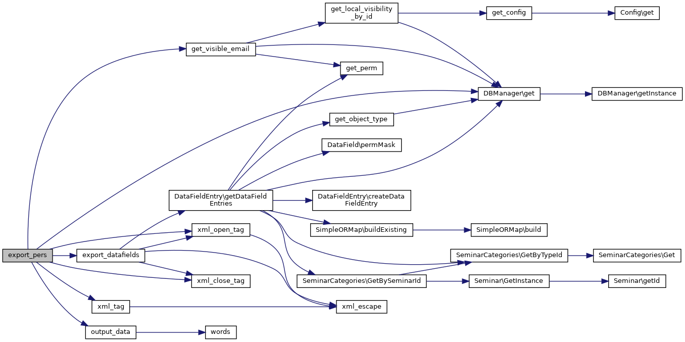
| export_pers ($inst_id) | |
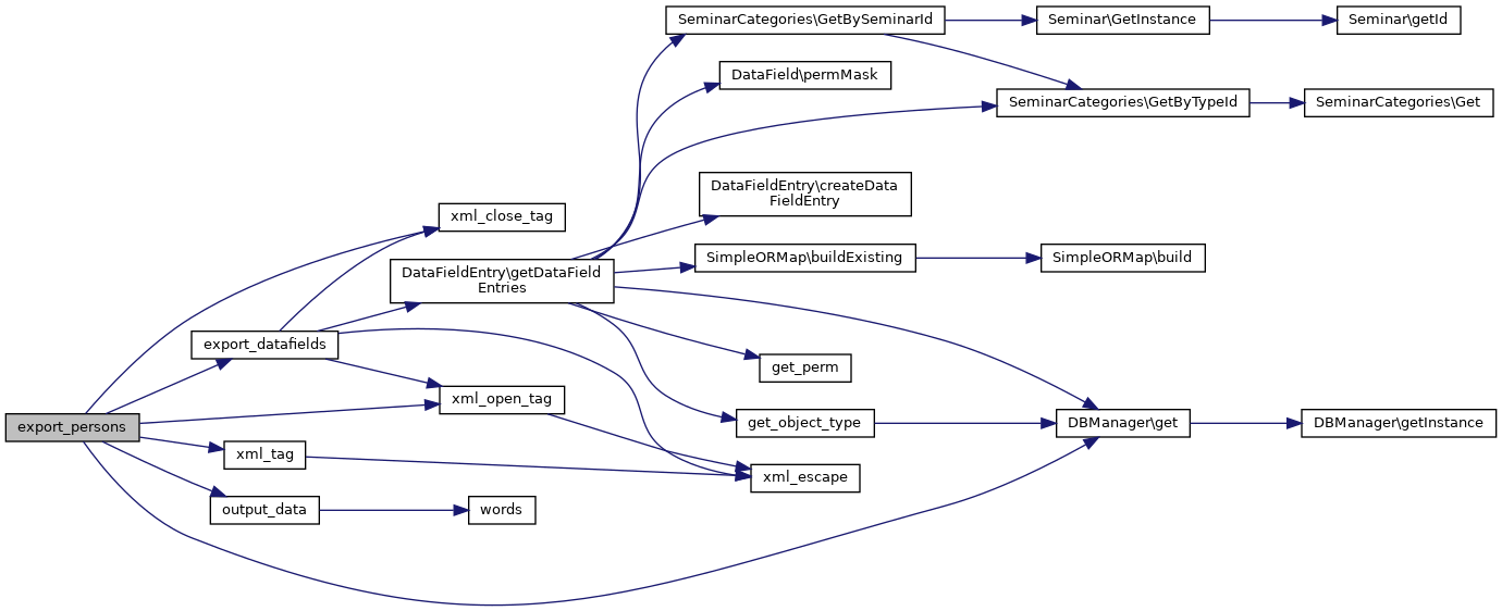
| export_persons ($persons) | |
| export_datafields ($range_id, $childgroup_tag, $childobject_tag, $object_type=null, $object_class_hint=null, $only_these=null) | |
| export_changeform ($inst_id, $sem_id) | |
| export_raumplan ($resource_id, $begin, $end, $o_mode) | |
| export_changeform | ( | $inst_id, | |
| $sem_id | |||
| ) |


| export_datafields | ( | $range_id, | |
| $childgroup_tag, | |||
| $childobject_tag, | |||
$object_type = null, |
|||
$object_class_hint = null, |
|||
$only_these = null |
|||
| ) |
helper function to export custom datafields
only visible datafields are exported (depending on user perms) @access public
| string | $range_id | id for object to export |
| string | $childgroup_tag | name of outer tag |
| string | $childobject_tag | name of inner tags |


| export_inst | ( | $inst_id, | |
$ex_sem_id = "all" |
|||
| ) |
Exports a Stud.IP-institute.
This function gets the data of an institute and writes it into $data_object. It calls one of the functions export_sem, export_pers or export_teilis and then output_data.
@access public
| string | $inst_id | Stud.IP-inst_id for export |
| string | $ex_sem_id | allows to choose if only a specific lecture is to be exported |


| export_pers | ( | $inst_id | ) |
Exports member-list for a Stud.IP-institute.
This function gets the data of the members of an institute and writes it into $data_object. The order of the members depends on the grouping-option $filter. It calls output_data afterwards.
@access public
| string | $inst_id | Stud.IP-inst_id for export |
| string | $ex_sem_id | allows to choose which lecture is to be exported |


| export_persons | ( | $persons | ) |
Exports list of persons.
@access public
| array | $persons | Stud.IP-user_ids for export |


| export_range | ( | $range_id | ) |
Exports data of the given range.
This function calls the functions that export the data sepcified by the given $export_range. It calls the function output_data afterwards.
@access public
| string | $range_id | Stud.IP-range_id for export |

| export_raumplan | ( | $resource_id, | |
| $begin, | |||
| $end, | |||
| $o_mode | |||
| ) |


| export_sem | ( | $inst_id, | |
$ex_sem_id = 'all' |
|||
| ) |
Exports lecture-data.
This function gets the data of the lectures at an institute and writes it into $data_object. It calls output_data afterwards.
@access public
| string | $inst_id | Stud.IP-inst_id for export |
| string | $ex_sem_id | allows to choose if only a specific lecture is to be exported |


| export_teilis | ( | $inst_id, | |
$ex_sem_id = "no" |
|||
| ) |
Exports member-list for a Stud.IP-lecture.
This function gets the data of the members of a lecture and writes it into $data_object. It calls output_data afterwards.
@access public
| string | $inst_id | Stud.IP-inst_id for export |
| string | $ex_sem_id | allows to choose which lecture is to be exported |


| output_data | ( | $object_data, | |
$output_mode = "file", |
|||
$flush = false |
|||
| ) |
Writes the xml-stream into a file or to the screen.
This function writes the xml-stream $object_data into a file or to the screen, depending on the content of $output_mode.
@access public
| string | $object_data | xml-stream |
| string | $output_mode | switch for output target |

