Stud.IP  jlu_4.1 Revision
Course_AdmissionController Class Reference
Inheritance diagram for Course_AdmissionController:
Inheritance graph
Collaboration diagram for Course_AdmissionController:
Collaboration graph

Public Member Functions

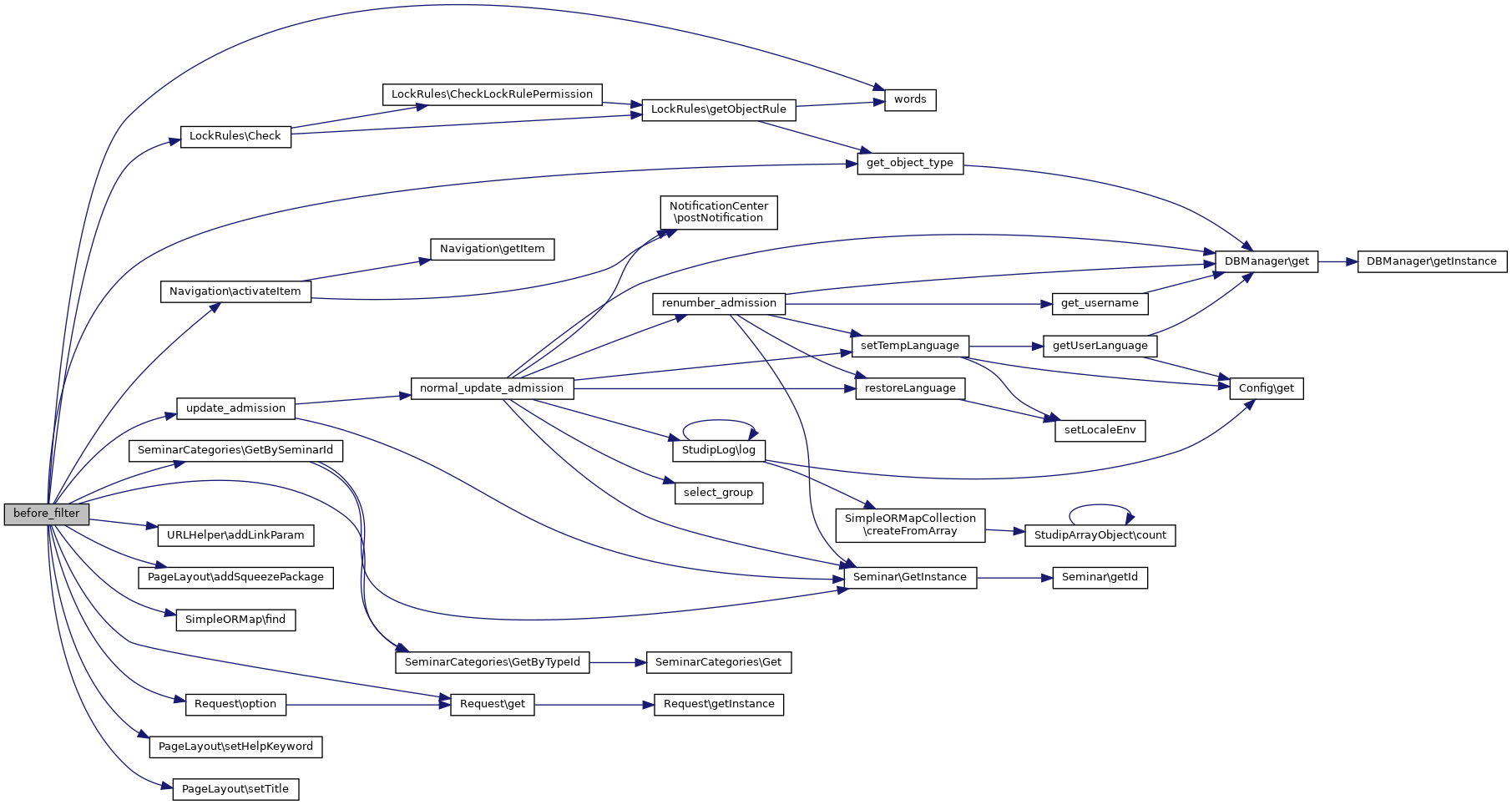
 before_filter (&$action, &$args)
 
 index_action ()
 
 change_admission_prelim_action ()
 
 change_free_access_action ()
 
 change_admission_turnout_action ()
 
 change_domains_action ()
 
 change_course_set_action ()
 
 explain_course_set_action ()
 
 instant_course_set_action ()
 
 edit_courseset_action ($cs_id)
 
 save_courseset_action ($cs_id)
 
 after_filter ($action, $args)
 
- Public Member Functions inherited from StudipController
 before_filter (&$action, &$args)
 
 perform ($unconsumed_path)
 
 after_filter ($action, $args)
 
 validate_args (&$args, $types=NULL)
 
 url_for ($to='')
 
 link_for ($to='')
 
 relocate ($to)
 
 rescue ($exception)
 
 render_json ($data)
 
 relay ($to_uri)
 
 perform_relayed ($unconsumed)
 
 render_template_as_string ($template, $layout=null)
 

Additional Inherited Members

- Protected Attributes inherited from AuthenticatedController
 $with_session = true
 
 $allow_nobody = false
 
- Protected Attributes inherited from StudipController
 $with_session = false
 
 $allow_nobody = true
 

Member Function Documentation

◆ after_filter()

after_filter (   $action,
  $args 
)

Callback function being called after an action is executed.

Parameters
stringName of the action to perform.
arrayAn array of arguments to the action.
Returns
void

Reimplemented from StudipController.

Here is the call graph for this function:

◆ before_filter()

before_filter ( $action,
$args 
)

common tasks for all actions

Reimplemented from StudipController.

Here is the call graph for this function:

◆ change_admission_prelim_action()

change_admission_prelim_action ( )

Change preliminary admission settings.

Here is the call graph for this function:

◆ change_admission_turnout_action()

change_admission_turnout_action ( )
Here is the call graph for this function:

◆ change_course_set_action()

change_course_set_action ( )
Here is the call graph for this function:

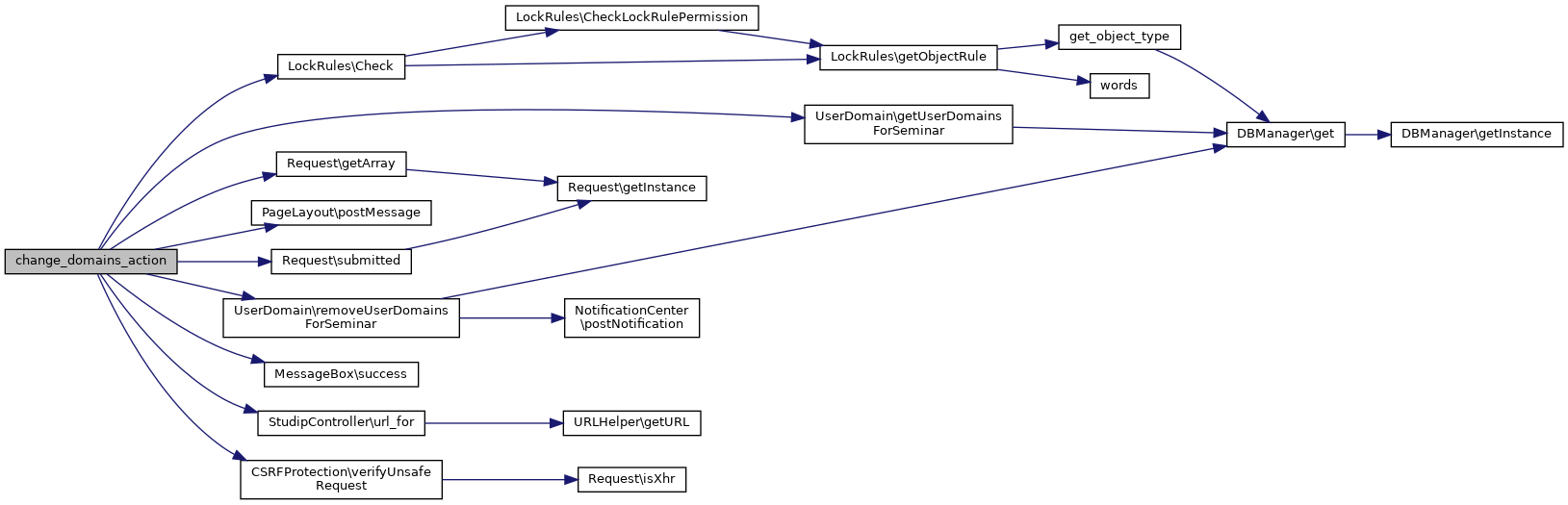
◆ change_domains_action()

change_domains_action ( )
Here is the call graph for this function:

◆ change_free_access_action()

change_free_access_action ( )

Change free access settings.

Here is the call graph for this function:

◆ edit_courseset_action()

edit_courseset_action (   $cs_id)
Here is the call graph for this function:

◆ explain_course_set_action()

explain_course_set_action ( )
Here is the call graph for this function:

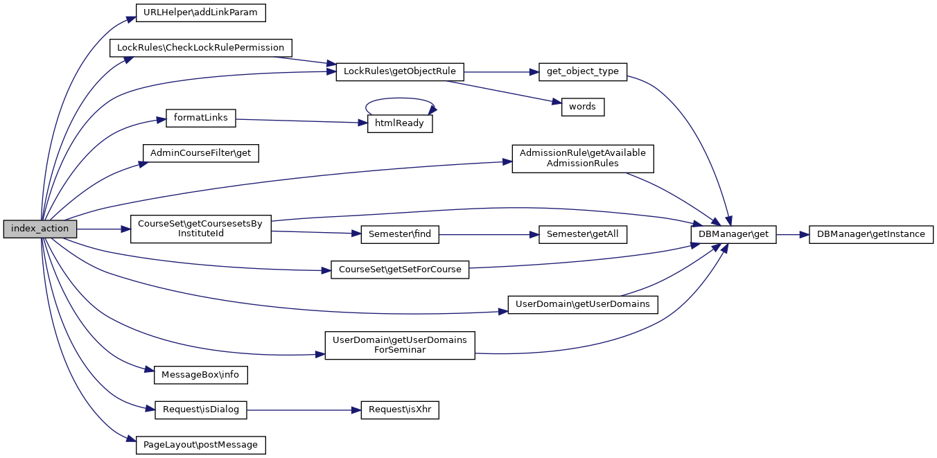
◆ index_action()

index_action ( )

Shows the current restrictions for course participation.

Here is the call graph for this function:

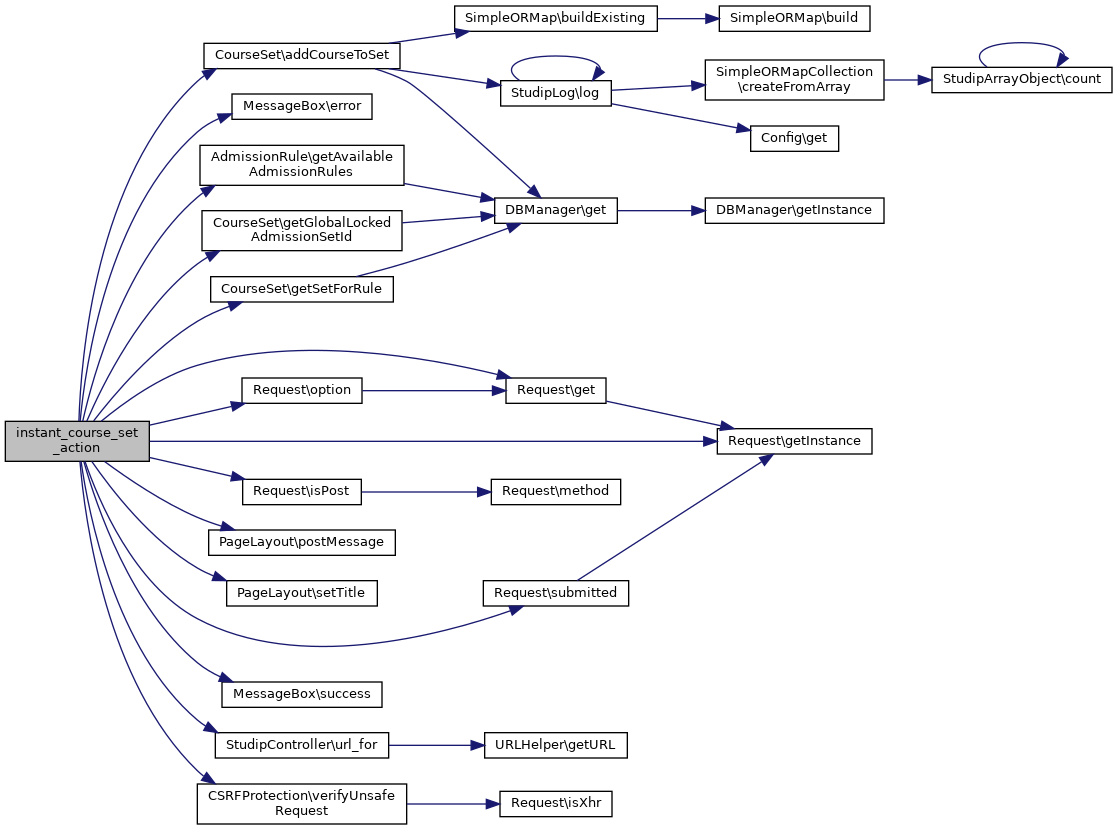
◆ instant_course_set_action()

instant_course_set_action ( )
Here is the call graph for this function:

◆ save_courseset_action()

save_courseset_action (   $cs_id)
Here is the call graph for this function:

The documentation for this class was generated from the following file: