|
Stud.IP
jlu_4.1 Revision
|

Static Public Member Functions | |
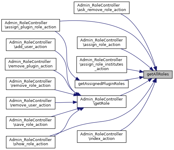
| static | getAllRoles () |
| static | saveRole ($role) |
| static | deleteRole ($role) |
| static | assignRole (User $user, $role, $institut_id='') |
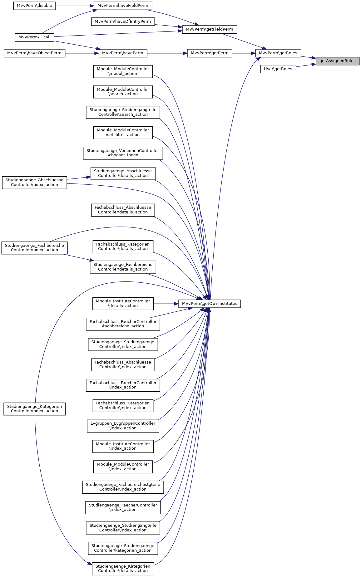
| static | getAssignedRoles ($userid, $implicit=false) |
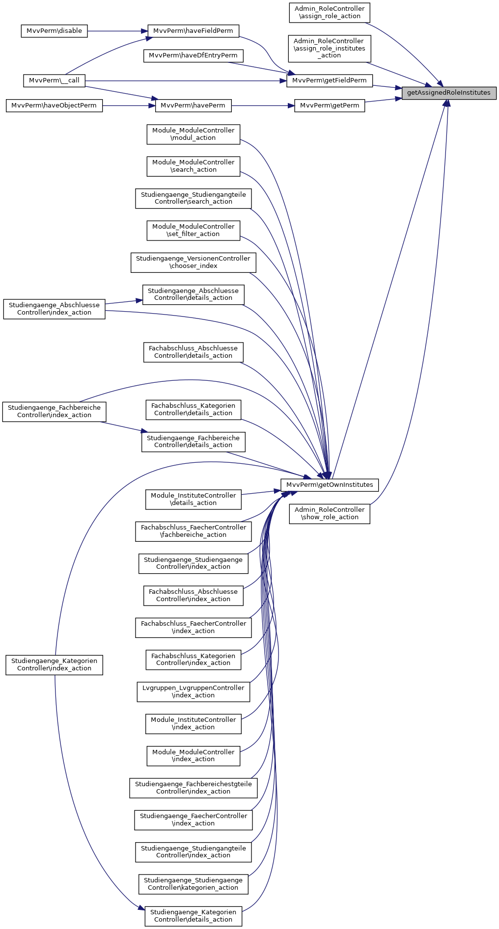
| static | getAssignedRoleInstitutes ($user_id, $role_id) |
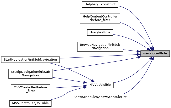
| static | isAssignedRole ($userid, $assignedrole, $institut_id='') |
| static | deleteRoleAssignment (User $user, $role, $institut_id=null) |
| static | getAllRoleAssignments ($user=null) |
| static | assignPluginRoles ($pluginid, $roleids) |
| static | deleteAssignedPluginRoles ($pluginid, $roleids) |
| static | getAssignedPluginRoles ($pluginid=-1) |
Data Fields | |
| const | ROLES_CACHE_KEY = 'plugins/rolepersistence/roles' |
| const | ROLES_PLUGINS_CACHE_KEY = 'plugins/rolepersistence/roles_plugins/' |
Funktionen für das Rollenmanagement TODO: (mriehe) this is a static class, change the public function in static public functions
|
static |
Enter description here...
| int | $pluginid | |
| array | $roleids |


|
static |
|
static |
Enter description here...
| int | $pluginid | |
| array | $roleids |


|
static |
Delete role if not a permanent role. System roles cannot be deleted.
| unknown_type | $role |


|
static |
Get's all Role-Assignments for a certain user. If no user is set, all role assignments are returned.
| User | $user |

|
static |
Enter description here...


|
static |
Enter description here...
| int | $pluginid |


|
static |


|
static |
Gets all assigned roles from the database for a user
| int | $userid | |
| boolean | $implicit |


|
static |
Checks a role assignment for an user optionally check for institute
| string | $userid | |
| string | $assignedrole | |
| string | $institut_id |


|
static |
Inserts the role into the database or does an update, if it's already there
| Role | $role |


| const ROLES_CACHE_KEY = 'plugins/rolepersistence/roles' |
| const ROLES_PLUGINS_CACHE_KEY = 'plugins/rolepersistence/roles_plugins/' |