|
Stud.IP
jlu_4.1 Revision
|


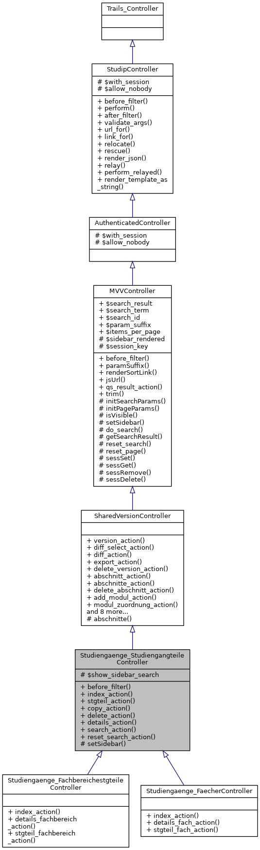
Public Member Functions | |
| before_filter (&$action, &$args) | |
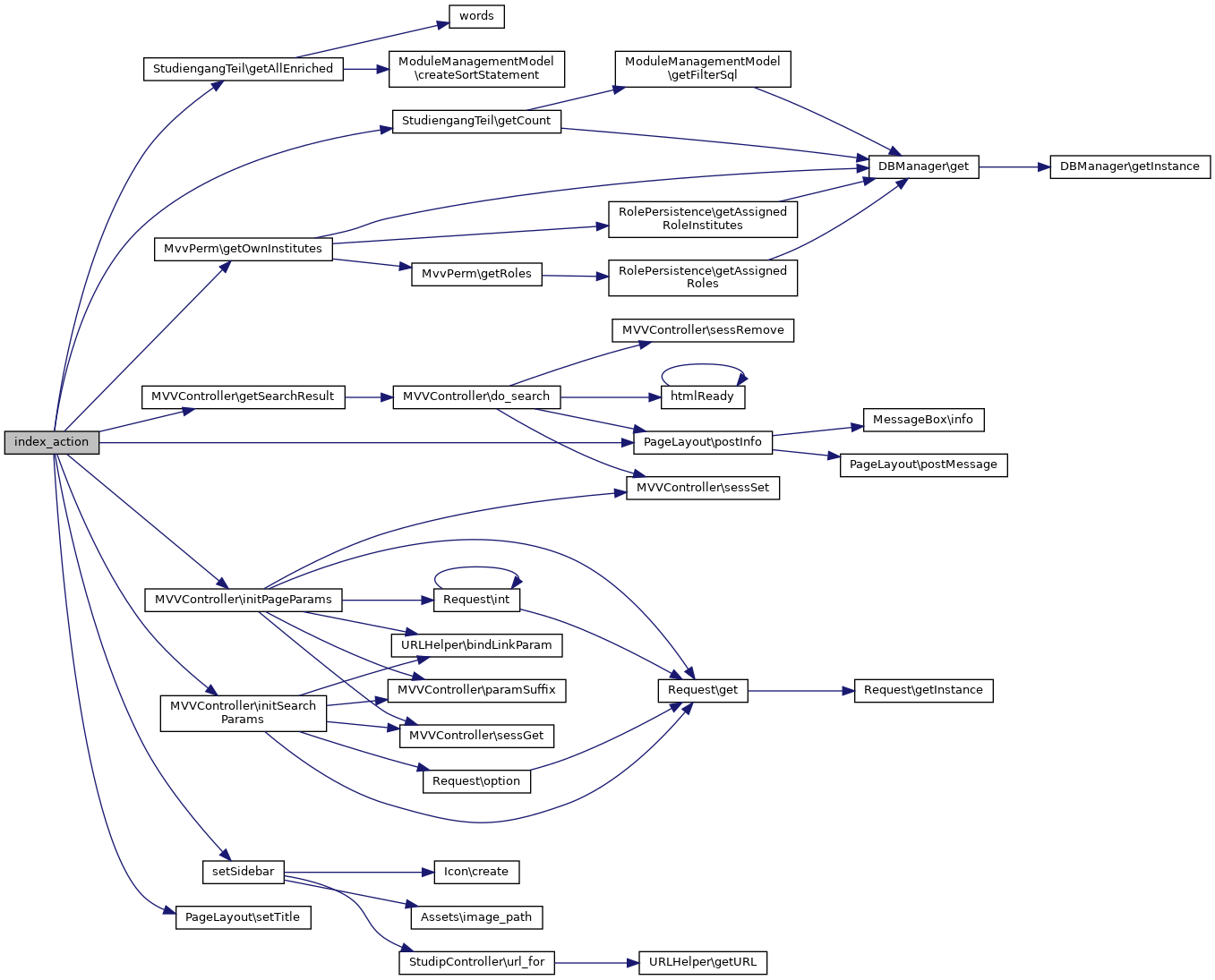
| index_action () | |
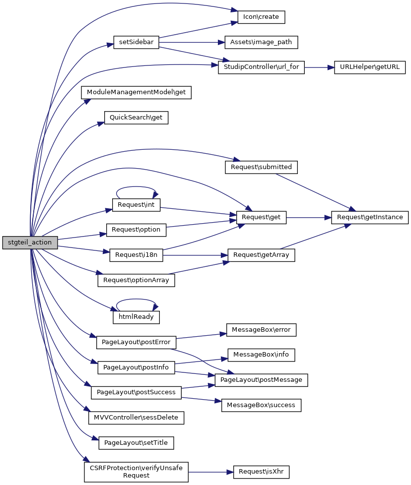
| stgteil_action ($stgteil_id=null) | |
| copy_action ($stgteil_id) | |
| delete_action ($stgteil_id) | |
| details_action ($stgteil_id) | |
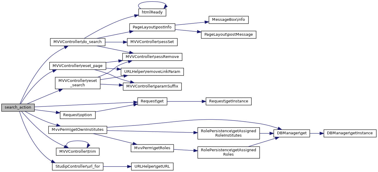
| search_action () | |
| reset_search_action () | |
Public Member Functions inherited from SharedVersionController | |
| version_action ($stgteil_id, $version_id=null) | |
| diff_select_action ($version_id) | |
| diff_action ($new_id=null, $old_id=null) | |
| export_action ($version_id=null, $type=null) | |
| delete_version_action ($version_id) | |
| abschnitt_action ($abschnitt_id=null) | |
| abschnitte_action ($version_id) | |
| delete_abschnitt_action ($abschnitt_id, $version_id=null) | |
| add_modul_action ($version_id) | |
| modul_zuordnung_action ($abschnitt_modul_id) | |
| delete_modul_action ($abschnitt_id, $modul_id) | |
| modulteile_action ($abschnitt_modul_id) | |
| modulteil_semester_action ($abschnitt_modul_id, $modulteil_id) | |
| dokumente_properties_action ($dokument_id) | |
| copy_action ($version_id) | |
| sort_action () | |
| details_abschnitt_action ($abschnitt_id, $modul_id=null) | |
| approve_action ($version_id) | |
Public Member Functions inherited from MVVController | |
| before_filter (&$action, &$args) | |
| paramSuffix ($action='') | |
| renderSortLink ($action, $text, $field, $attributes=null) | |
| jsUrl ($to='', $params=array()) | |
| qs_result_action () | |
Public Member Functions inherited from StudipController | |
| before_filter (&$action, &$args) | |
| perform ($unconsumed_path) | |
| after_filter ($action, $args) | |
| validate_args (&$args, $types=NULL) | |
| url_for ($to='') | |
| link_for ($to='') | |
| relocate ($to) | |
| rescue ($exception) | |
| render_json ($data) | |
| relay ($to_uri) | |
| perform_relayed ($unconsumed) | |
| render_template_as_string ($template, $layout=null) | |
Protected Member Functions | |
| setSidebar () | |
Protected Member Functions inherited from SharedVersionController | |
| abschnitte ($version_id) | |
Protected Member Functions inherited from MVVController | |
| initSearchParams ($action='') | |
| initPageParams ($action=null) | |
| isVisible () | |
| setSidebar () | |
| do_search ($class_name, $search_term=null, $search_id=null, $filter=null) | |
| getSearchResult ($class_name) | |
| reset_search ($action='') | |
| reset_page ($action='') | |
| sessSet ($key, $value) | |
| sessGet ($key, $default=null) | |
| sessRemove ($keys) | |
| sessDelete () | |
Protected Attributes | |
| $show_sidebar_search = false | |
Protected Attributes inherited from MVVController | |
| $sidebar_rendered = false | |
| $session_key | |
Protected Attributes inherited from AuthenticatedController | |
| $with_session = true | |
| $allow_nobody = false | |
Protected Attributes inherited from StudipController | |
| $with_session = false | |
| $allow_nobody = true | |
Additional Inherited Members | |
Static Public Member Functions inherited from MVVController | |
| static | trim ($text) |
Data Fields inherited from MVVController | |
| $search_result = array() | |
| $search_term = '' | |
| $search_id = null | |
| $param_suffix = '' | |
Static Public Attributes inherited from MVVController | |
| static | $items_per_page |
| before_filter | ( | & | $action, |
| & | $args | ||
| ) |
| copy_action | ( | $version_id | ) |
copy a version
Reimplemented from SharedVersionController.

| delete_action | ( | $stgteil_id | ) |
Delete Studiengangteil
| $stgteil_id |

| details_action | ( | $stgteil_id | ) |

| index_action | ( | ) |
Reimplemented in Studiengaenge_FachbereichestgteileController, and Studiengaenge_FaecherController.

| reset_search_action | ( | ) |
resets the search

| search_action | ( | ) |
do the search

|
protected |
Sets the sidebar with all widgets and set value of sidebar_rendered to true.
Reimplemented from MVVController.


| stgteil_action | ( | $stgteil_id = null | ) |

|
protected |