Stud.IP  jlu_4.3 Revision 64286
QuestionnaireController Class Reference
Inheritance diagram for QuestionnaireController:
Inheritance graph
Collaboration diagram for QuestionnaireController:
Collaboration graph

Public Member Functions

 before_filter (&$action, &$args)
 
 overview_action ()
 
 courseoverview_action ()
 
 thank_you_action ()
 
 edit_action ($questionnaire_id=null)
 
 copy_action ($from)
 
 delete_action ($questionnaire_id)
 
 bulkdelete_action ()
 
 add_question_action ()
 
 answer_action ($questionnaire_id)
 
 evaluate_action ($questionnaire_id)
 
 stop_action ($questionnaire_id)
 
 start_action ($questionnaire_id)
 
 export_action ($questionnaire_id)
 
 context_action ($questionnaire_id)
 
 widget_action ($range_id, $range_type="course")
 
- Public Member Functions inherited from StudipController
 before_filter (&$action, &$args)
 
 perform ($unconsumed_path)
 
 after_filter ($action, $args)
 
 validate_args (&$args, $types=null)
 
 url_for ($to='')
 
 link_for ($to='')
 
 relocate ($to)
 
 rescue ($exception)
 
 render_json ($data)
 
 render_csv ($data, $filename=null, $delimiter=';', $enclosure='"')
 
 relay ($to_uri)
 
 perform_relayed ($unconsumed)
 
 render_template_as_string ($template, $layout=null)
 
 __call ($method, $arguments)
 
 has_action ($action)
 
 action_url ($action)
 
 action_link ($action)
 

Protected Attributes

 $allow_nobody = true
 
- Protected Attributes inherited from AuthenticatedController
 $with_session = true
 
 $allow_nobody = false
 
- Protected Attributes inherited from StudipController
 $with_session = false
 
 $allow_nobody = true
 
 $_autobind = false
 

Additional Inherited Members

- Protected Member Functions inherited from StudipController
 render_pdf (TCPDF $pdf, $filename, $inline=false)
 
 controller_path ()
 

Member Function Documentation

◆ add_question_action()

add_question_action ( )
Here is the call graph for this function:

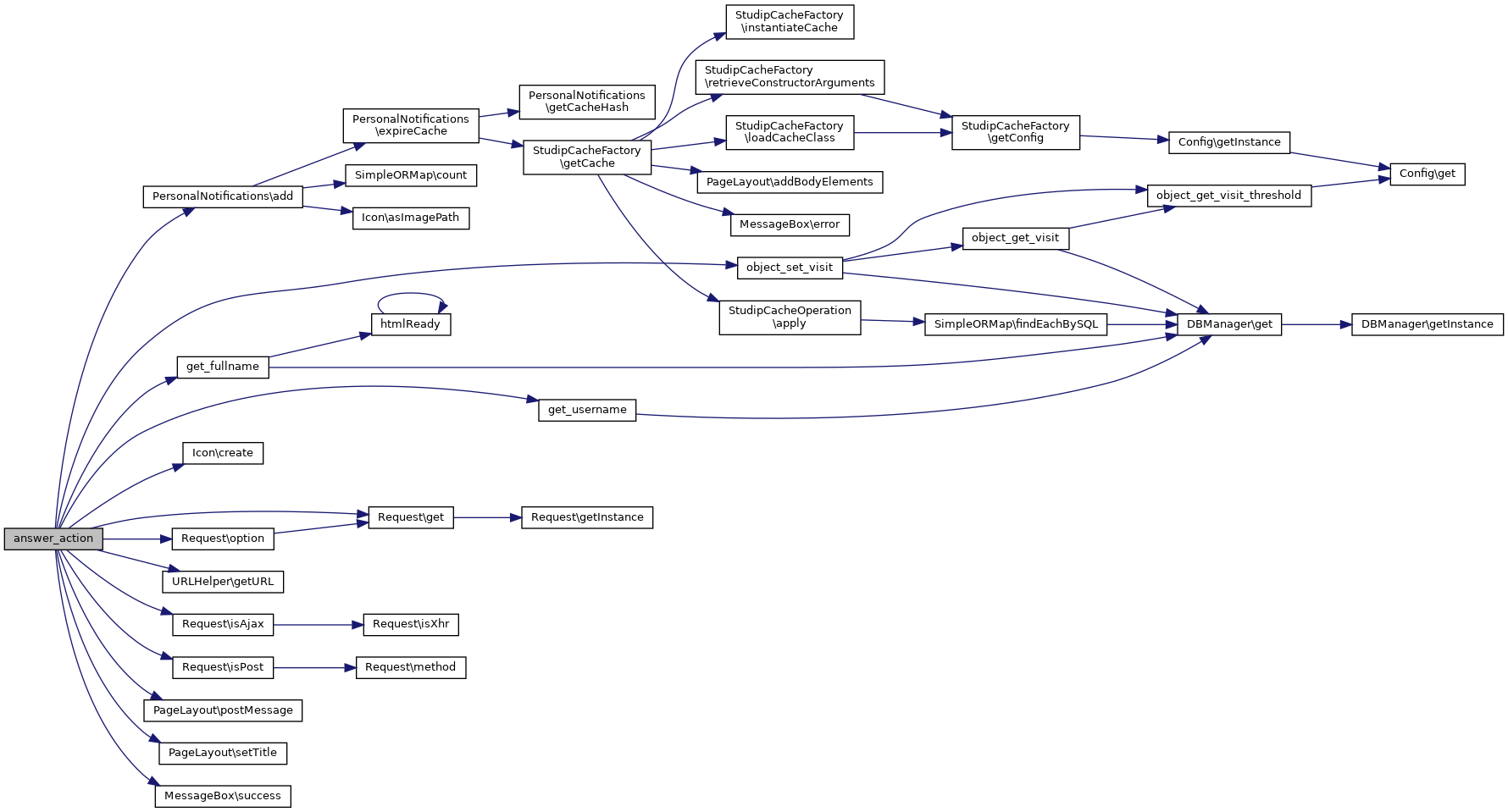
◆ answer_action()

answer_action (   $questionnaire_id)
Here is the call graph for this function:

◆ before_filter()

before_filter ( $action,
$args 
)

Reimplemented from StudipController.

Here is the call graph for this function:

◆ bulkdelete_action()

bulkdelete_action ( )
Here is the call graph for this function:

◆ context_action()

context_action (   $questionnaire_id)
Here is the call graph for this function:

◆ copy_action()

copy_action (   $from)
Here is the call graph for this function:

◆ courseoverview_action()

courseoverview_action ( )
Here is the call graph for this function:

◆ delete_action()

delete_action (   $questionnaire_id)
Here is the call graph for this function:

◆ edit_action()

edit_action (   $questionnaire_id = null)
Here is the call graph for this function:

◆ evaluate_action()

evaluate_action (   $questionnaire_id)
Here is the call graph for this function:

◆ export_action()

export_action (   $questionnaire_id)
Here is the call graph for this function:

◆ overview_action()

overview_action ( )
Here is the call graph for this function:

◆ start_action()

start_action (   $questionnaire_id)
Here is the call graph for this function:

◆ stop_action()

stop_action (   $questionnaire_id)
Here is the call graph for this function:

◆ thank_you_action()

thank_you_action ( )

◆ widget_action()

widget_action (   $range_id,
  $range_type = "course" 
)
Here is the call graph for this function:

Field Documentation

◆ $allow_nobody

$allow_nobody = true
protected

The documentation for this class was generated from the following file: