|
Stud.IP
jlu_4.3 Revision 64286
|
Namespaces | |
| namespace | studip_core |
Functions | |
| get_accepted_languages () | |
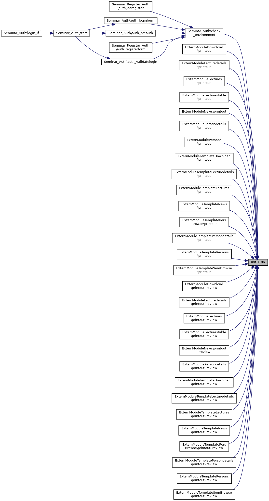
| init_i18n ($_language) | |
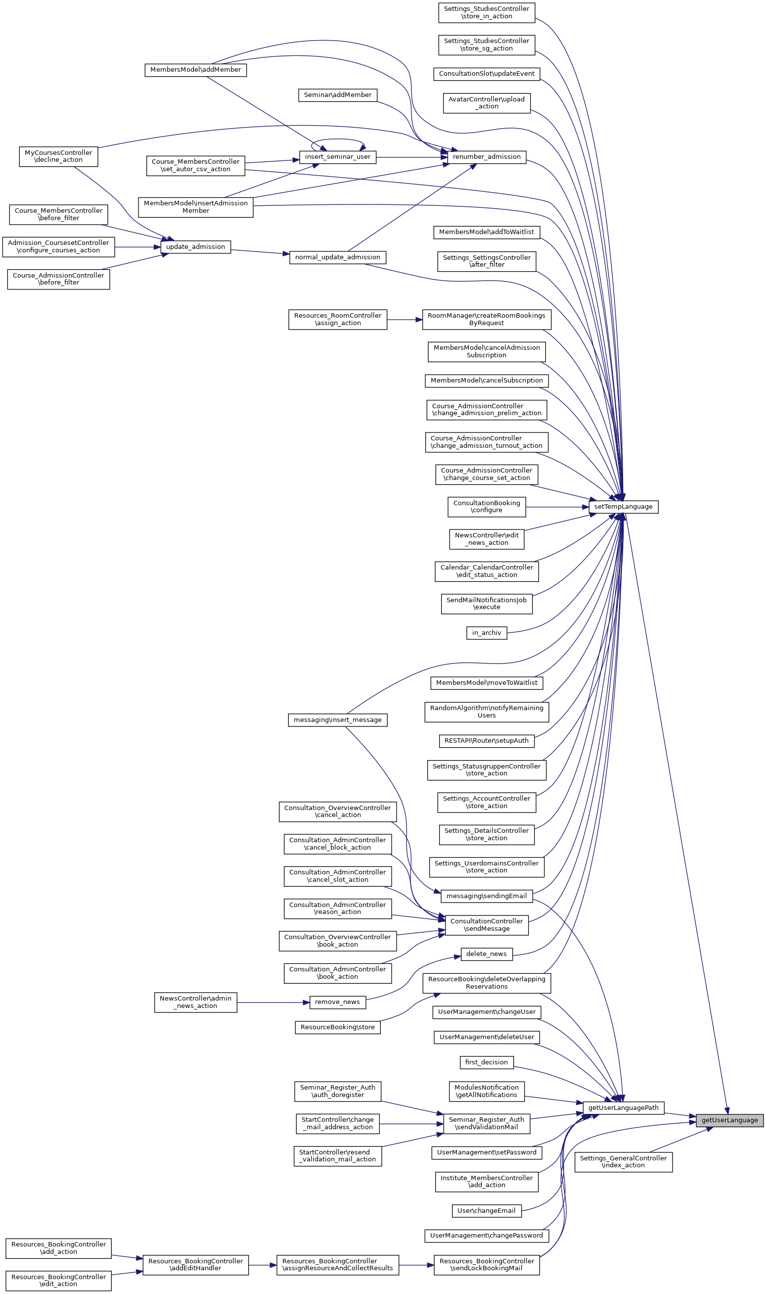
| getUserLanguage ($uid) | |
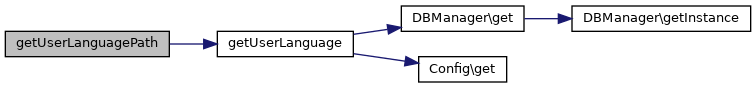
| getUserLanguagePath ($uid) | |
| setTempLanguage ($uid=FALSE, $temp_language="") | |
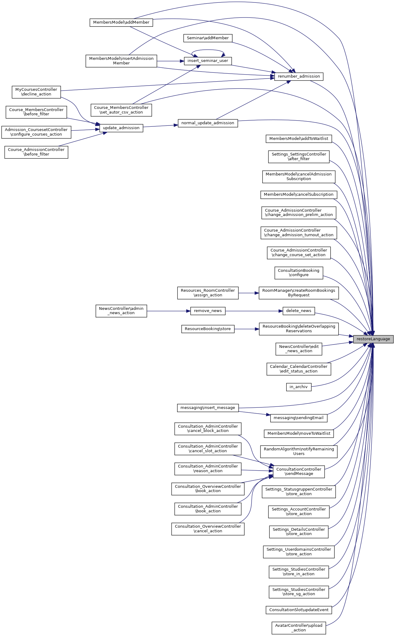
| restoreLanguage () | |
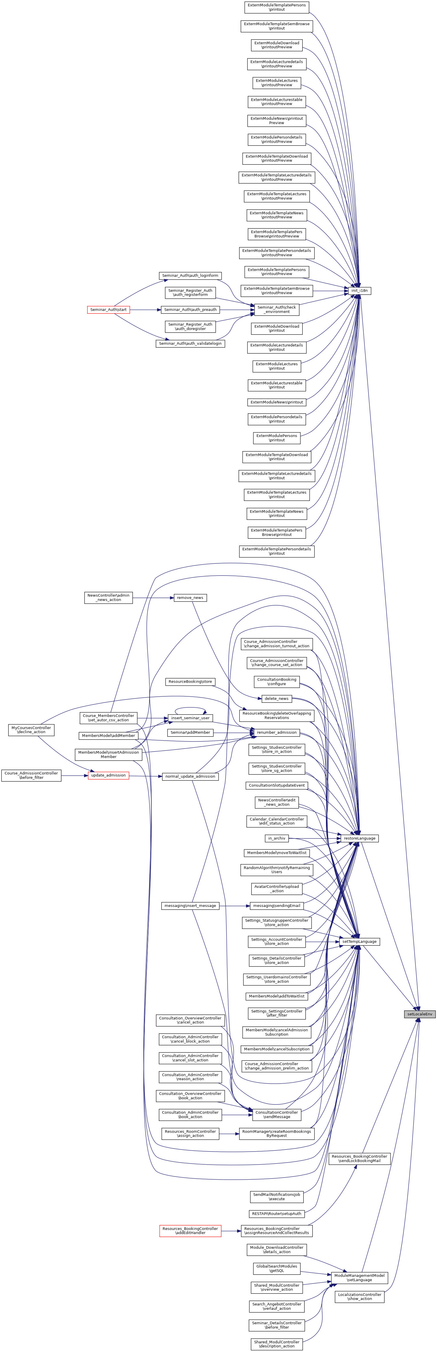
| setLocaleEnv ($language, $language_domain='') | |
| get_accepted_languages | ( | ) |
This function tries to find the preferred language
This function tries to find the preferred language. It returns the first accepted language from browser settings, which is installed.
@access public


| getUserLanguage | ( | $uid | ) |
retrieves preferred language of user from database, falls back to default language
@access public
| string | the user_id of the user in question |


| getUserLanguagePath | ( | $uid | ) |
Retrieves the path for the preferred language of a user which is specified by his/her ID.
This method can be used for sending language specific mails to other users.
| string | the user_id of the recipient (function will try to get preferred language from database) |


| init_i18n | ( | $_language | ) |
This function starts output via i18n system in the given language
This function starts output via i18n system in the given language. It returns the path to the choosen language.
@access public
| string | the language to use for output, given in "en_GB"-style |


| restoreLanguage | ( | ) |
switch i18n back to original language
This function switches i18n system back to the original language. Should be called after writing strings to other users via setTempLanguage().
@access public


| setLocaleEnv | ( | $language, | |
$language_domain = '' |
|||
| ) |
set locale to a given language and select translation domain
This function tries to set the appropriate environment variables and locale settings for the given language and also (optionally) sets the translation domain.
@access public

| setTempLanguage | ( | $uid = FALSE, |
|
$temp_language = "" |
|||
| ) |
switch i18n to different language
This function switches i18n system to a different language. Should be called before writing strings to other users into database. Use restoreLanguage() to switch back.
@access public
| string | the user_id of the recipient (function will try to get preferred language from database) |
| string | explicit temporary language (set $uid to FALSE to switch to this language) |

