Stud.IP  jlu_4.3 Revision 64286
Settings_StudiesController Class Reference
Inheritance diagram for Settings_StudiesController:
Inheritance graph
Collaboration diagram for Settings_StudiesController:
Collaboration graph

Public Member Functions

 before_filter (&$action, &$args)
 
 index_action ()
 
 store_sg_action ()
 
 store_in_action ()
 
- Public Member Functions inherited from Settings_SettingsController
 before_filter (&$action, &$args)
 
 url_for ($to='')
 
 get_default_template ($action)
 
 render_nothing ($text='')
 
 shallChange ($field, $attribute=null, $value=null)
 
 after_filter ($action, $args)
 
- Public Member Functions inherited from StudipController
 before_filter (&$action, &$args)
 
 perform ($unconsumed_path)
 
 after_filter ($action, $args)
 
 validate_args (&$args, $types=null)
 
 url_for ($to='')
 
 link_for ($to='')
 
 relocate ($to)
 
 rescue ($exception)
 
 render_json ($data)
 
 render_csv ($data, $filename=null, $delimiter=';', $enclosure='"')
 
 relay ($to_uri)
 
 perform_relayed ($unconsumed)
 
 render_template_as_string ($template, $layout=null)
 
 __call ($method, $arguments)
 
 has_action ($action)
 
 action_url ($action)
 
 action_link ($action)
 

Additional Inherited Members

- Protected Member Functions inherited from Settings_SettingsController
 check_ticket ()
 
 postPrivateMessage ($message)
 
- Protected Member Functions inherited from StudipController
 render_pdf (TCPDF $pdf, $filename, $inline=false)
 
 controller_path ()
 
- Protected Attributes inherited from Settings_SettingsController
 $private_messages = array()
 
- Protected Attributes inherited from AuthenticatedController
 $with_session = true
 
 $allow_nobody = false
 
- Protected Attributes inherited from StudipController
 $with_session = false
 
 $allow_nobody = true
 
 $_autobind = false
 

Member Function Documentation

◆ before_filter()

before_filter ( $action,
$args 
)

Set up this controller.

Parameters
String$actionName of the action to be invoked
Array$argsArguments to be passed to the action method

Reimplemented from Settings_SettingsController.

Here is the call graph for this function:

◆ index_action()

index_action ( )

Displays the study information of a user.

Here is the call graph for this function:

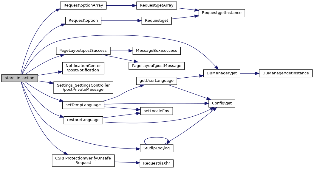
◆ store_in_action()

store_in_action ( )

Stores the study information of a user (institute-wise).

Here is the call graph for this function:

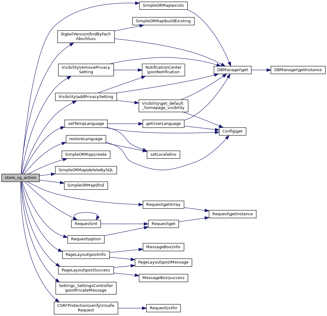
◆ store_sg_action()

store_sg_action ( )

Stores the study information of a user (subject and degree-wise).

Here is the call graph for this function:

The documentation for this class was generated from the following file: