|
Stud.IP
jlu_4.3 Revision 64286
|


Public Member Functions | |
| __construct ($range_id, $module_name, $config_id=NULL, $set_config=NULL, $global_id=NULL) | |
| setup () | |
| toStringEdit ($open_elements='', $post_vars='', $faulty_values='', $anker='') | |
| getMarkerDescription ($element_name) | |
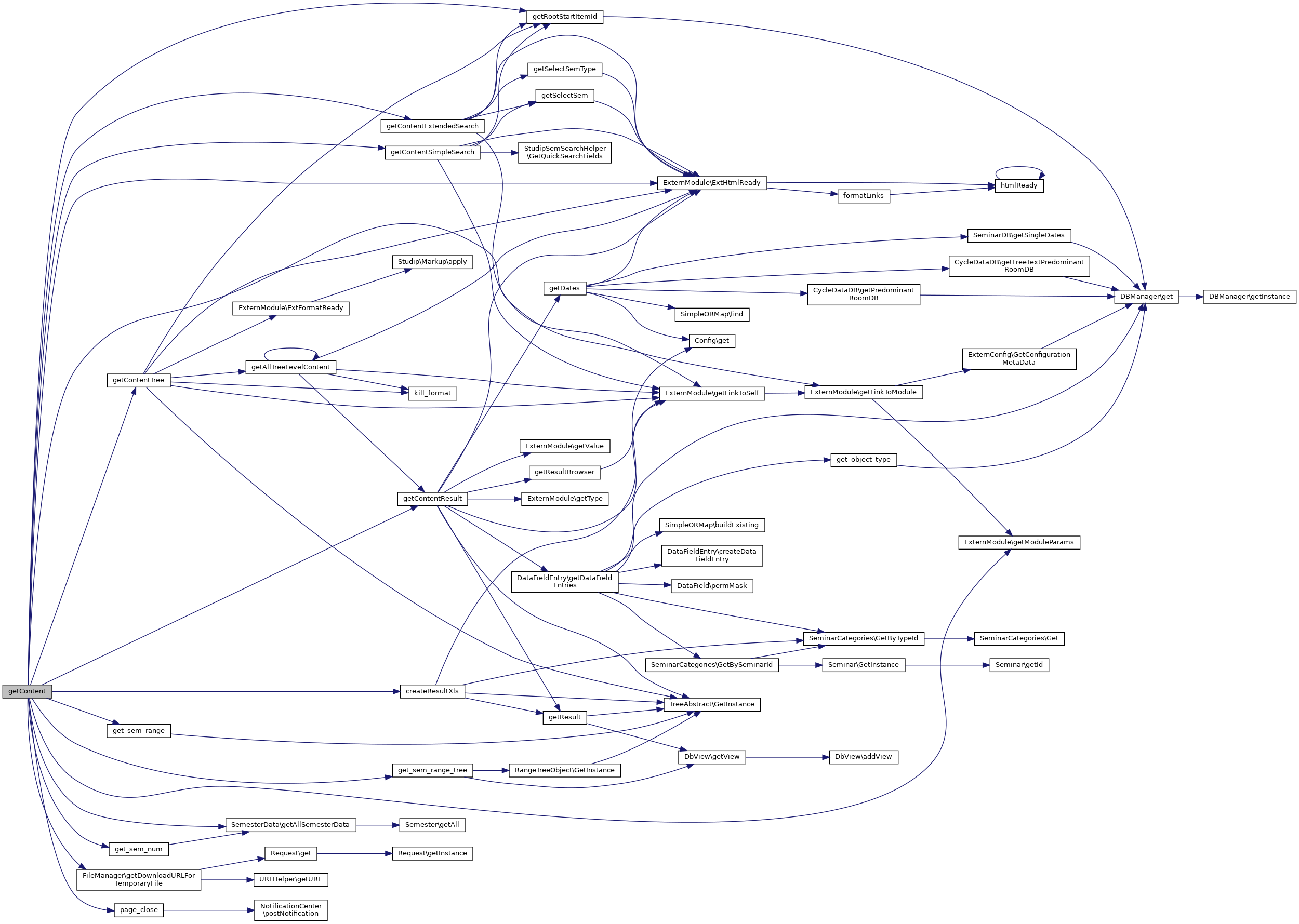
| getContent ($args=null, $raw=false) | |
| get_sem_range ($item_id, $with_kids) | |
| get_sem_range_tree ($item_id, $with_kids) | |
| getContentSimpleSearch () | |
| getSelectSem () | |
| getContentExtendedSearch () | |
| getSelectSemType () | |
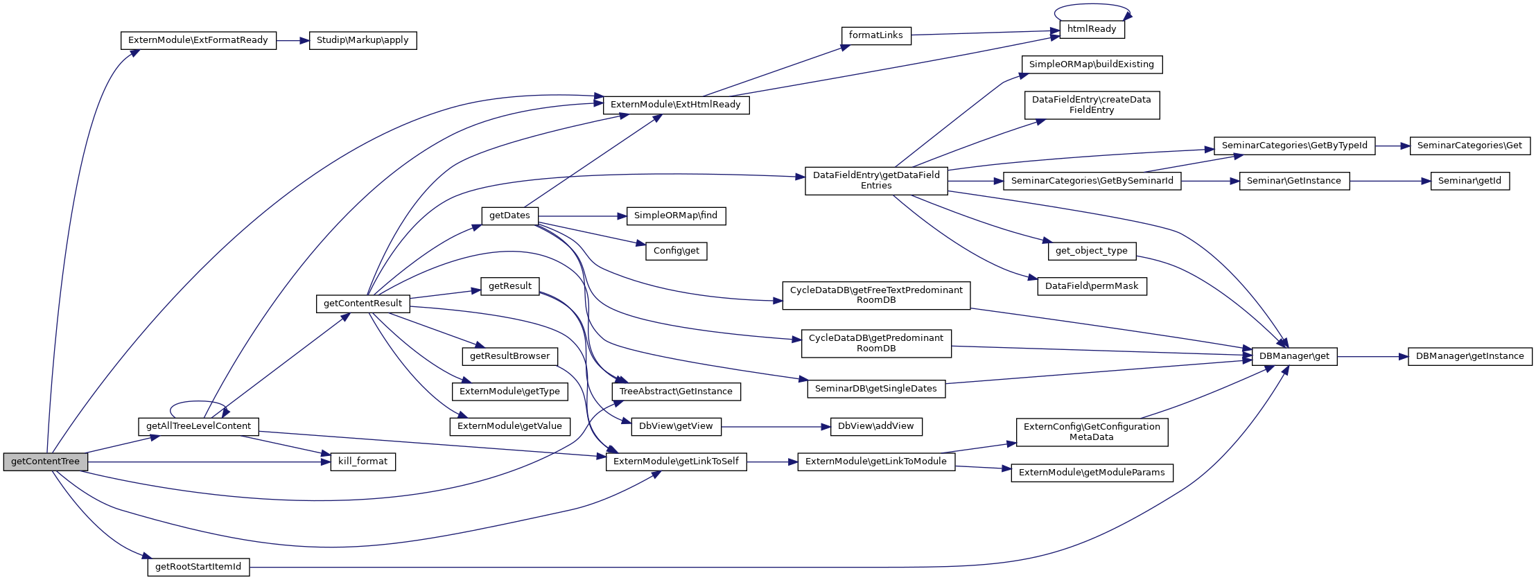
| getContentTree () | |
| getAllTreeLevelContent (&$tree, $start_item_id, $max_level, $level=0) | |
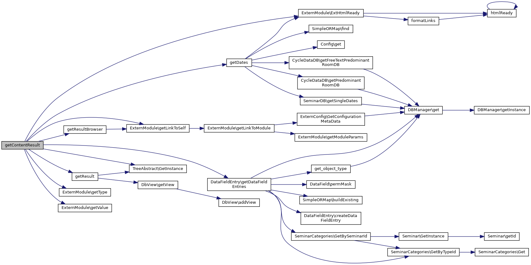
| getContentResult ($level_id=null) | |
| getResultBrowser () | |
| getDates ($seminar_id, $start_time=0, $end_time=0) | |
| getResult ($level_id=null) | |
| show_class () | |
| get_sem_class () | |
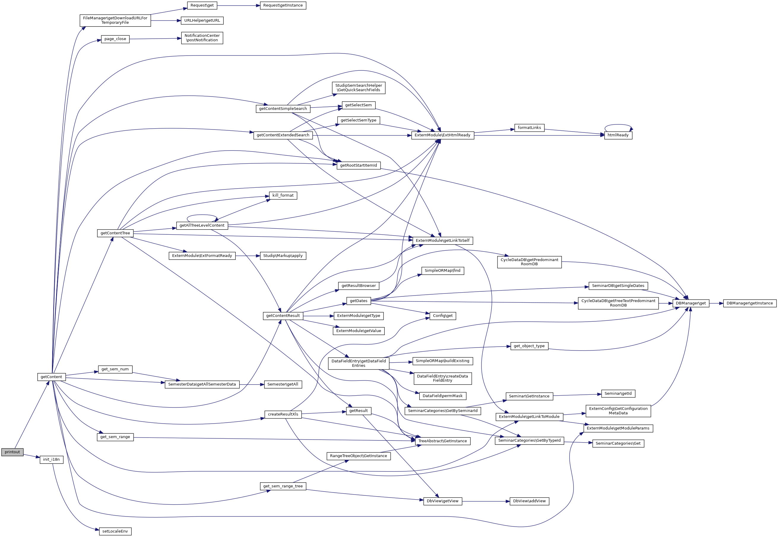
| printout ($args) | |
| printoutPreview () | |
| getRootStartItemId () | |
| createResultXls () | |
| getAllDates ($seminar, $start, $end) | |
Public Member Functions inherited from ExternModule | |
| GetInstance ($range_id, $module_name, $config_id=NULL, $set_config=NULL, $global_id=NULL) | |
| __construct ($range_id, $module_name, $config_id=NULL, $set_config=NULL, $global_id=NULL) | |
| getType () | |
| getName () | |
| & | getConfig () |
| getDefaultConfig () | |
| getRangeDefaultConfig ($range_id='global') | |
| getAllElements () | |
| getValue ($attribute) | |
| setValue ($attribute, $value) | |
| getAttributes ($element_name, $tag_name) | |
| getArgs () | |
| toString ($args) | |
| toStringEdit ($open_elements="", $post_vars="", $faulty_values="", $anker="") | |
| printout ($args) | |
| printoutEdit ($element_name="", $post_vars="", $faulty_values="", $anker="") | |
| checkFormValues ($element_name="") | |
| store ($element_name='', $values='') | |
| getDescription () | |
| executeCommand ($element, $command, $value) | |
| checkRangeId ($range_id) | |
| printError () | |
| getModuleLink ($module_name, $config_id, $sri_link) | |
| setup () | |
| updateGenericDatafields ($element_name, $object_type) | |
| insertDatafieldMarkers ($object_type, &$markers, $element_name) | |
| insertPluginMarkers ($plugin_type, &$markers, $element_name) | |
| getLinkToModule ($linked_element_name=null, $params=null, $with_module_params=false, $self=false) | |
| getLinkToSelf ($params=null, $with_module_params=false, $linked_element_name=null) | |
| getModuleParams ($params=null) | |
Data Fields | |
| $markers = array() | |
| $args = array() | |
| $sem_browse_data = array() | |
| $search_helper | |
| $sem_tree | |
| $range_tree | |
| $sem_number = array() | |
| $group_by_fields = array() | |
| $global_markers = array() | |
| $approved_params = array() | |
| $module_params = array() | |
Data Fields inherited from ExternModule | |
| $type = NULL | |
| $name | |
| $config | |
| $registered_elements = array() | |
| $elements = array() | |
| $field_names = array() | |
| $data_fields = array() | |
| $args = array() | |
Additional Inherited Members | |
Static Public Member Functions inherited from ExternModule | |
| static | SetRawOutput ($raw=TRUE) |
| static | ExtHtmlReady ($text, $allow_links=FALSE) |
| static | ExtFormatReady ($text) |
| static | ExtWikiReady ($text, $show_comments='all') |
| static | GetOrderedModuleTypes () |
| static | HaveAccessModuleType ($view, $module_id=NULL, $module_name=NULL) |
| __construct | ( | $range_id, | |
| $module_name, | |||
$config_id = NULL, |
|||
$set_config = NULL, |
|||
$global_id = NULL |
|||
| ) |
The constructor of a child class has to call this parent constructor!
Reimplemented from ExternModule.
| createResultXls | ( | ) |


| get_sem_class | ( | ) |

| get_sem_range | ( | $item_id, | |
| $with_kids | |||
| ) |


| get_sem_range_tree | ( | $item_id, | |
| $with_kids | |||
| ) |


| getAllDates | ( | $seminar, | |
| $start, | |||
| $end | |||
| ) |

| getAllTreeLevelContent | ( | & | $tree, |
| $start_item_id, | |||
| $max_level, | |||
$level = 0 |
|||
| ) |


| getContent | ( | $args = null, |
|
$raw = false |
|||
| ) |


| getContentExtendedSearch | ( | ) |


| getContentResult | ( | $level_id = null | ) |


| getContentSimpleSearch | ( | ) |


| getContentTree | ( | ) |


| getDates | ( | $seminar_id, | |
$start_time = 0, |
|||
$end_time = 0 |
|||
| ) |


| getMarkerDescription | ( | $element_name | ) |


| getResult | ( | $level_id = null | ) |


| getResultBrowser | ( | ) |
Generates markers and subparts for a result browser.


| getRootStartItemId | ( | ) |


| getSelectSem | ( | ) |


| getSelectSemType | ( | ) |


| printout | ( | $args | ) |
| printoutPreview | ( | ) |

| setup | ( | ) |
Reimplemented from ExternModule.
| show_class | ( | ) |
| toStringEdit | ( | $open_elements = '', |
|
$post_vars = '', |
|||
$faulty_values = '', |
|||
$anker = '' |
|||
| ) |
| $approved_params = array() |
| $args = array() |
| $global_markers = array() |
| $group_by_fields = array() |
| $markers = array() |
| $module_params = array() |
| $range_tree |
| $search_helper |
| $sem_browse_data = array() |
| $sem_number = array() |
| $sem_tree |