Stud.IP  jlu_4.3 Revision 64286
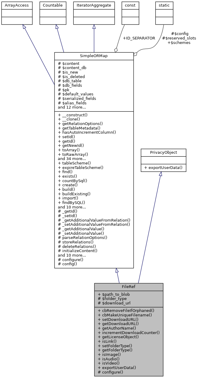
FileRef Class Reference
Inheritance diagram for FileRef:
Inheritance graph
Collaboration diagram for FileRef:
Collaboration graph

Public Member Functions

 cbRemoveFileIfOrphaned ()
 
 cbMakeUniqueFilename ()
 
 setDownloadURL ($field, $url)
 
 getDownloadURL ($dltype='normal')
 
 getAuthorName ()
 
 incrementDownloadCounter ()
 
 getLicenseObject ()
 
 isLink ()
 
 setFolderType ($field, FolderType $folder_type)
 
 getFolderType ()
 
 isImage ()
 
 isAudio ()
 
 isVideo ()
 
- Public Member Functions inherited from SimpleORMap
 __construct ($id=null)
 
 __clone ()
 
 getRelationOptions ($relation)
 
 getTableMetadata ()
 
 hasAutoIncrementColumn ()
 
 setId ($id)
 
 getId ()
 
 getNewId ()
 
 toArray ($only_these_fields=null)
 
 toRawArray ($only_these_fields=null)
 
 toArrayRecursive ($only_these_fields=null)
 
 getValue ($field)
 
 getRelationValue ($relation, $field)
 
 getDefaultValue ($field)
 
 setValue ($field, $value)
 
 __get ($field)
 
 __set ($field, $value)
 
 __isset ($field)
 
 offsetExists ($offset)
 
 offsetGet ($offset)
 
 offsetSet ($offset, $value)
 
 offsetUnset ($offset)
 
 getIterator ()
 
 count ()
 
 isField ($field)
 
 isAdditionalField ($field)
 
 isAliasField ($field)
 
 isI18nField ($field)
 
 setData ($data, $reset=false)
 
 isNew ()
 
 isDeleted ()
 
 setNew ($is_new)
 
 getWhereQuery ()
 
 restore ()
 
 store ()
 
 triggerChdate ()
 
 delete ()
 
 isDirty ()
 
 isFieldDirty ($field)
 
 revertValue ($field)
 
 getPristineValue ($field)
 
 initRelation ($relation)
 
 resetRelation ($relation)
 
 cleanup ()
 

Static Public Member Functions

static exportUserData (StoredUserData $storage)
 
- Static Public Member Functions inherited from SimpleORMap
static tableScheme ($db_table)
 
static expireTableScheme ()
 
static find ($id)
 
static exists ($id)
 
static countBySql ($sql=1, $params=array())
 
static create ($data)
 
static build ($data, $is_new=true)
 
static buildExisting ($data)
 
static import ($data)
 
static findBySQL ($sql, $params=array())
 
static findOneBySQL ($where, $params=array())
 
static findThru ($foreign_key_value, $options)
 
static findEachBySQL ($callable, $sql, $params=array())
 
static findMany ($pks=array(), $order='', $order_params=array())
 
static findEachMany ($callable, $pks=array(), $order='', $order_params=array())
 
static findAndMapBySQL ($callable, $where, $params=array())
 
static findAndMapMany ($callable, $pks=array(), $order='', $order_params=array())
 
static deleteBySQL ($where, $params=array())
 
static toObject ($id_or_object)
 
static __callStatic ($name, $arguments)
 
static exportUserData (StoredUserData $storage)
 

Data Fields

 $path_to_blob
 
- Data Fields inherited from SimpleORMap
const ID_SEPARATOR = '_'
 

Static Protected Member Functions

static configure ($config=[])
 
- Static Protected Member Functions inherited from SimpleORMap
static configure ($config=array())
 
static config ($key)
 

Protected Attributes

 $folder_type
 
 $download_url
 
- Protected Attributes inherited from SimpleORMap
 $content = array()
 
 $content_db = array()
 
 $is_new = true
 
 $is_deleted = false
 
 $db_table = ''
 
 $db_fields = null
 
 $pk = null
 
 $default_values = array()
 
 $serialized_fields = array()
 
 $alias_fields = array()
 
 $i18n_fields = array()
 
 $additional_fields = array()
 
 $relations = array()
 
 $has_many = array()
 
 $has_one = array()
 
 $belongs_to = array()
 
 $has_and_belongs_to_many = array()
 
 $registered_callbacks = array()
 
 $known_slots = array()
 
 $notification_map = array()
 
 $additional_data = array()
 
 $getter_setter_map = array()
 

Additional Inherited Members

- Static Public Attributes inherited from SimpleORMap
static $schemes = null
 
- Protected Member Functions inherited from SimpleORMap
 _getId ($field)
 
 _setId ($field, $value)
 
 _getAdditionalValueFromRelation ($field)
 
 _setAdditionalValueFromRelation ($field, $value)
 
 _getAdditionalValue ($field)
 
 _setAdditionalValue ($field, $value)
 
 parseRelationOptions ($type, $name, $options)
 
 storeRelations ($only_these=null)
 
 deleteRelations ()
 
 initializeContent ()
 
 applyCallbacks ($type)
 
 registerCallback ($types, $cb)
 
 unregisterCallback ($types, $cb)
 
 cbAutoIncrementColumn ($type)
 
 cbAutoKeyCreation ()
 
 cbNotificationMapper ($cb_type)
 
 cbAfterInitialize ($cb_type)
 
 setSerializedValue ($field, $value)
 
 setI18nValue ($field, $value)
 
 cbI18N ($type)
 
- Static Protected Attributes inherited from SimpleORMap
static $config = array()
 
static $reserved_slots = array('value','newid','iterator','tablemetadata', 'relationvalue','wherequery','relationoptions','data','new','id')
 

Member Function Documentation

◆ cbMakeUniqueFilename()

cbMakeUniqueFilename ( )

This callback is called before storing a FileRef object. In case the name field is changed this callback assures that the name of the FileRef is unique inside the folder where the FileRef is placed.

Here is the call graph for this function:

◆ cbRemoveFileIfOrphaned()

cbRemoveFileIfOrphaned ( )

This callback is called after deleting a FileRef. It removes the File object that is associated with the FileRef, if the File is not referenced by any other FileRef object.

Here is the call graph for this function:

◆ configure()

static configure (   $config = [])
staticprotected

set configuration data from subclass

Parameters
array$configconfiguration data
Returns
void

Reimplemented from SimpleORMap.

◆ exportUserData()

static exportUserData ( StoredUserData  $storage)
static

Export available data of a given user into a storage object (an instance of the StoredUserData class) for that user.

Parameters
StoredUserData$storageobject to store data into

Implements PrivacyObject.

Here is the call graph for this function:

◆ getAuthorName()

getAuthorName ( )

Returns the name of the FileRef's author.

Returns
string The name of the FileRef's author.

◆ getDownloadURL()

getDownloadURL (   $dltype = 'normal')

Returns the download-URL for the FileRef.

Parameters
string$dltypeThe download type: 'normal', 'zip', 'force' or 'force_download'.
Returns
string The URL for the FileRef.
Here is the call graph for this function:

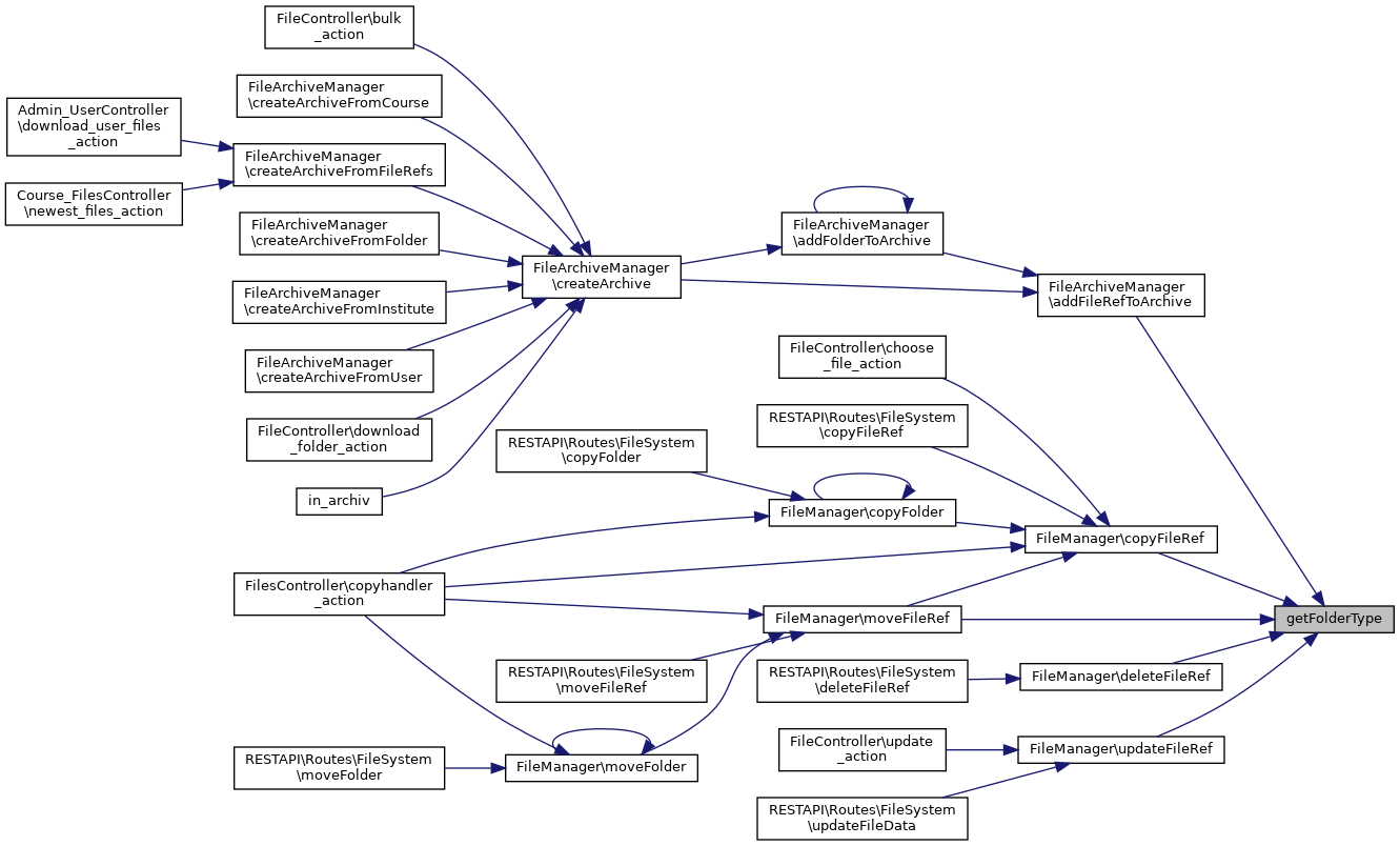
◆ getFolderType()

getFolderType ( )
Here is the caller graph for this function:

◆ getLicenseObject()

getLicenseObject ( )

Returns the license object for this file.

Returns
Object (to be specified!)

◆ incrementDownloadCounter()

incrementDownloadCounter ( )

This method increments the download counter of the FileRef.

Returns
The number of rows of the file_refs table that have been altered.
Here is the call graph for this function:

◆ isAudio()

isAudio ( )

Determines if the FileRef references an audio file.

Returns
bool True, if the referenced file is an audio file, false otherwise.

◆ isImage()

isImage ( )

Determines if the FileRef references an image file.

Returns
bool True, if the referenced file is an image file, false otherwise.

◆ isLink()

isLink ( )

Determines whether this FileRef is a link or not.

Returns
bool True, if the FileRef references a link, false otherwise.

◆ isVideo()

isVideo ( )

Determines if the FileRef references a video file.

Returns
bool True, if the referenced file is a video file, false otherwise.

◆ setDownloadURL()

setDownloadURL (   $field,
  $url 
)

Overrides the usual download url that this file_ref would get by the system (sendfile.php...) Use this method by cloud plugins. If you set download URL to null, the normal sendfile.php will be set as default download URL.

Parameters
$url: string as URL or null to set URL to sendfile.php-URL

◆ setFolderType()

setFolderType (   $field,
FolderType  $folder_type 
)

Field Documentation

◆ $download_url

$download_url
protected

◆ $folder_type

$folder_type
protected

◆ $path_to_blob

$path_to_blob

The documentation for this class was generated from the following file: