Stud.IP  jlu_4.3 Revision 64286
Course_IliasInterfaceController Class Reference
Inheritance diagram for Course_IliasInterfaceController:
Inheritance graph
Collaboration diagram for Course_IliasInterfaceController:
Collaboration graph

Public Member Functions

 before_filter (&$action, &$args)
 
 index_action ($id=null)
 
 edit_object_assignment_action ($index)
 
 add_object_action ($mode='search', $index='')
 
 add_groups_action ($index='')
 
 remove_course_action ($index, $crs_id)
 
 view_object_action ($index, $module_id)
 
 edit_moduletitle_action ()
 
- Public Member Functions inherited from StudipController
 before_filter (&$action, &$args)
 
 perform ($unconsumed_path)
 
 after_filter ($action, $args)
 
 validate_args (&$args, $types=null)
 
 url_for ($to='')
 
 link_for ($to='')
 
 relocate ($to)
 
 rescue ($exception)
 
 render_json ($data)
 
 render_csv ($data, $filename=null, $delimiter=';', $enclosure='"')
 
 relay ($to_uri)
 
 perform_relayed ($unconsumed)
 
 render_template_as_string ($template, $layout=null)
 
 __call ($method, $arguments)
 
 has_action ($action)
 
 action_url ($action)
 
 action_link ($action)
 

Additional Inherited Members

- Protected Member Functions inherited from StudipController
 render_pdf (TCPDF $pdf, $filename, $inline=false)
 
 controller_path ()
 
- Protected Attributes inherited from AuthenticatedController
 $with_session = true
 
 $allow_nobody = false
 
- Protected Attributes inherited from StudipController
 $with_session = false
 
 $allow_nobody = true
 
 $_autobind = false
 

Member Function Documentation

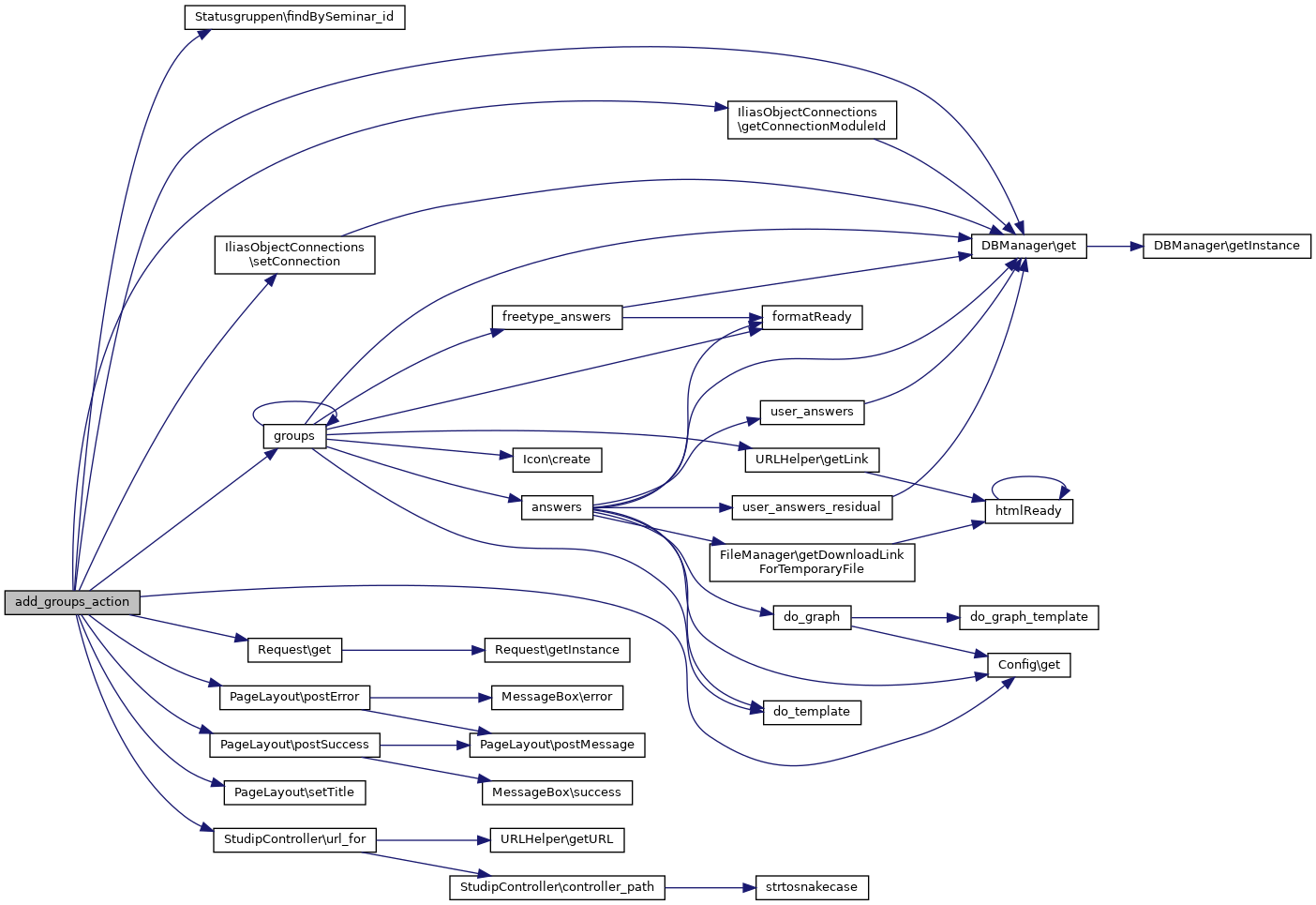
◆ add_groups_action()

add_groups_action (   $index = '')

Add/Update status groups

Parameters
$indexIndex of ILIAS installation
Here is the call graph for this function:

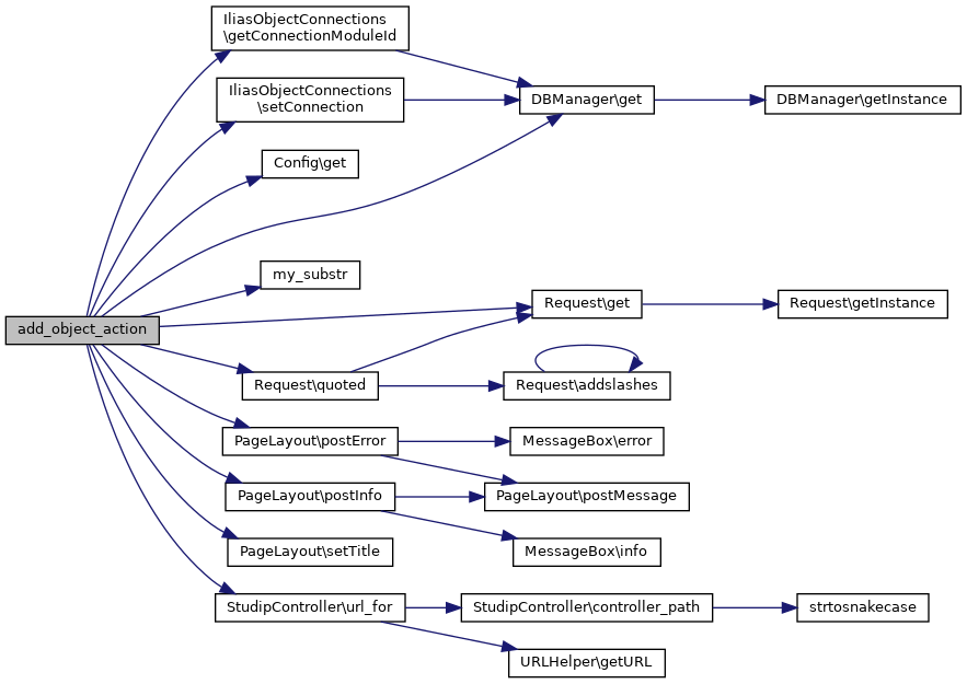
◆ add_object_action()

add_object_action (   $mode = 'search',
  $index = '' 
)

Add module to course

Parameters
$indexIndex of ILIAS installation
Here is the call graph for this function:

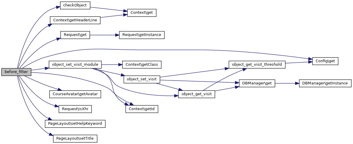
◆ before_filter()

before_filter ( $action,
$args 
)

Before filter, set up the page by initializing the session and checking all conditions.

Parameters
String$actionName of the action to be invoked
Array$argsArguments to be passed to the action method

Reimplemented from StudipController.

Here is the call graph for this function:

◆ edit_moduletitle_action()

edit_moduletitle_action ( )

Edit course module title

Here is the call graph for this function:

◆ edit_object_assignment_action()

edit_object_assignment_action (   $index)

edit module connection

Parameters
$indexIndex of ILIAS installation
Here is the call graph for this function:

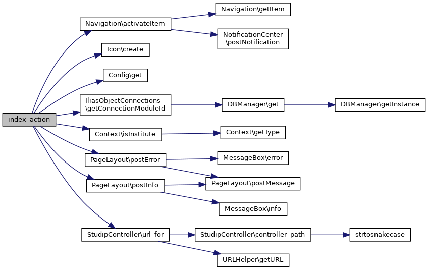
◆ index_action()

index_action (   $id = null)

Displays a page.

Here is the call graph for this function:

◆ remove_course_action()

remove_course_action (   $index,
  $crs_id 
)

Remove course connection

Parameters
$indexIndex of ILIAS installation
$crs_idcourse ID
Here is the call graph for this function:

◆ view_object_action()

view_object_action (   $index,
  $module_id 
)

View ILIAS module Details

Parameters
$indexIndex of ILIAS installation
$module_idmodule ID
Here is the call graph for this function:

The documentation for this class was generated from the following file: