Stud.IP  jlu_4.3 Revision 64286
DataField Class Reference
Inheritance diagram for DataField:
Inheritance graph
Collaboration diagram for DataField:
Collaboration graph

Public Member Functions

 getValue ($field)
 
 setValue ($field, $value)
 
 __call ($method, array $arguments)
 
 setType ($type)
 
 accessAllowed ($perm=null, $watcher='', $user='')
 
 editAllowed ($userPerms)
 
 count ()
 
- Public Member Functions inherited from SimpleORMap
 __construct ($id=null)
 
 __clone ()
 
 getRelationOptions ($relation)
 
 getTableMetadata ()
 
 hasAutoIncrementColumn ()
 
 setId ($id)
 
 getId ()
 
 getNewId ()
 
 toArray ($only_these_fields=null)
 
 toRawArray ($only_these_fields=null)
 
 toArrayRecursive ($only_these_fields=null)
 
 getValue ($field)
 
 getRelationValue ($relation, $field)
 
 getDefaultValue ($field)
 
 setValue ($field, $value)
 
 __get ($field)
 
 __set ($field, $value)
 
 __isset ($field)
 
 offsetExists ($offset)
 
 offsetGet ($offset)
 
 offsetSet ($offset, $value)
 
 offsetUnset ($offset)
 
 getIterator ()
 
 count ()
 
 isField ($field)
 
 isAdditionalField ($field)
 
 isAliasField ($field)
 
 isI18nField ($field)
 
 setData ($data, $reset=false)
 
 isNew ()
 
 isDeleted ()
 
 setNew ($is_new)
 
 getWhereQuery ()
 
 restore ()
 
 store ()
 
 triggerChdate ()
 
 delete ()
 
 isDirty ()
 
 isFieldDirty ($field)
 
 revertValue ($field)
 
 getPristineValue ($field)
 
 initRelation ($relation)
 
 resetRelation ($relation)
 
 cleanup ()
 

Static Public Member Functions

static getDataFields ($objectType=null, $objectClass='', $includeNullClass=false)
 
static getDataClass ()
 
static permMask ($perm)
 
static getReadableUserClass ($class)
 
static exportUserData (StoredUserData $storage)
 
- Static Public Member Functions inherited from SimpleORMap
static tableScheme ($db_table)
 
static expireTableScheme ()
 
static find ($id)
 
static exists ($id)
 
static countBySql ($sql=1, $params=array())
 
static create ($data)
 
static build ($data, $is_new=true)
 
static buildExisting ($data)
 
static import ($data)
 
static findBySQL ($sql, $params=array())
 
static findOneBySQL ($where, $params=array())
 
static findThru ($foreign_key_value, $options)
 
static findEachBySQL ($callable, $sql, $params=array())
 
static findMany ($pks=array(), $order='', $order_params=array())
 
static findEachMany ($callable, $pks=array(), $order='', $order_params=array())
 
static findAndMapBySQL ($callable, $where, $params=array())
 
static findAndMapMany ($callable, $pks=array(), $order='', $order_params=array())
 
static deleteBySQL ($where, $params=array())
 
static toObject ($id_or_object)
 
static __callStatic ($name, $arguments)
 
static exportUserData (StoredUserData $storage)
 

Static Protected Member Functions

static configure ($config=array())
 
- Static Protected Member Functions inherited from SimpleORMap
static configure ($config=array())
 
static config ($key)
 

Static Protected Attributes

static $permission_masks
 
- Static Protected Attributes inherited from SimpleORMap
static $config = array()
 
static $reserved_slots = array('value','newid','iterator','tablemetadata', 'relationvalue','wherequery','relationoptions','data','new','id')
 

Additional Inherited Members

- Data Fields inherited from SimpleORMap
const ID_SEPARATOR = '_'
 
- Static Public Attributes inherited from SimpleORMap
static $schemes = null
 
- Protected Member Functions inherited from SimpleORMap
 _getId ($field)
 
 _setId ($field, $value)
 
 _getAdditionalValueFromRelation ($field)
 
 _setAdditionalValueFromRelation ($field, $value)
 
 _getAdditionalValue ($field)
 
 _setAdditionalValue ($field, $value)
 
 parseRelationOptions ($type, $name, $options)
 
 storeRelations ($only_these=null)
 
 deleteRelations ()
 
 initializeContent ()
 
 applyCallbacks ($type)
 
 registerCallback ($types, $cb)
 
 unregisterCallback ($types, $cb)
 
 cbAutoIncrementColumn ($type)
 
 cbAutoKeyCreation ()
 
 cbNotificationMapper ($cb_type)
 
 cbAfterInitialize ($cb_type)
 
 setSerializedValue ($field, $value)
 
 setI18nValue ($field, $value)
 
 cbI18N ($type)
 
- Protected Attributes inherited from SimpleORMap
 $content = array()
 
 $content_db = array()
 
 $is_new = true
 
 $is_deleted = false
 
 $db_table = ''
 
 $db_fields = null
 
 $pk = null
 
 $default_values = array()
 
 $serialized_fields = array()
 
 $alias_fields = array()
 
 $i18n_fields = array()
 
 $additional_fields = array()
 
 $relations = array()
 
 $has_many = array()
 
 $has_one = array()
 
 $belongs_to = array()
 
 $has_and_belongs_to_many = array()
 
 $registered_callbacks = array()
 
 $known_slots = array()
 
 $notification_map = array()
 
 $additional_data = array()
 
 $getter_setter_map = array()
 

Member Function Documentation

◆ __call()

__call (   $method,
array  $arguments 
)

Legacy handler for access via [get|set]VariableName().

Parameters
String$methodCalled method
Array$argumentsGiven arguments
Returns
mixed Return value of the getter/setter
Exceptions
BadMethodCallExceptionwhen the method does not match a valid pattern
Here is the call graph for this function:

◆ accessAllowed()

accessAllowed (   $perm = null,
  $watcher = '',
  $user = '' 
)

Returns whether a user may access this datafield.

Parameters
String$permPermission of the user, optional defaults to current user
String$watcherCurrent user
String$userAssociated user of the datafield
Returns
bool indicating whether the datafield may be accessed.
Here is the call graph for this function:

◆ configure()

static configure (   $config = array())
staticprotected

Configures this model.

Parameters
Array$configConfiguration array

Reimplemented from SimpleORMap.

◆ count()

count ( )

Specialized count method that returns the number of concrete entries.

Returns
int number of entries

Reimplemented from SimpleORMap.

◆ editAllowed()

editAllowed (   $userPerms)

Returns whether a user may edit this datafield.

Parameters
String$userPermsPermissions of the user
Returns
bool indicating whether the datafield may be edited
Here is the call graph for this function:
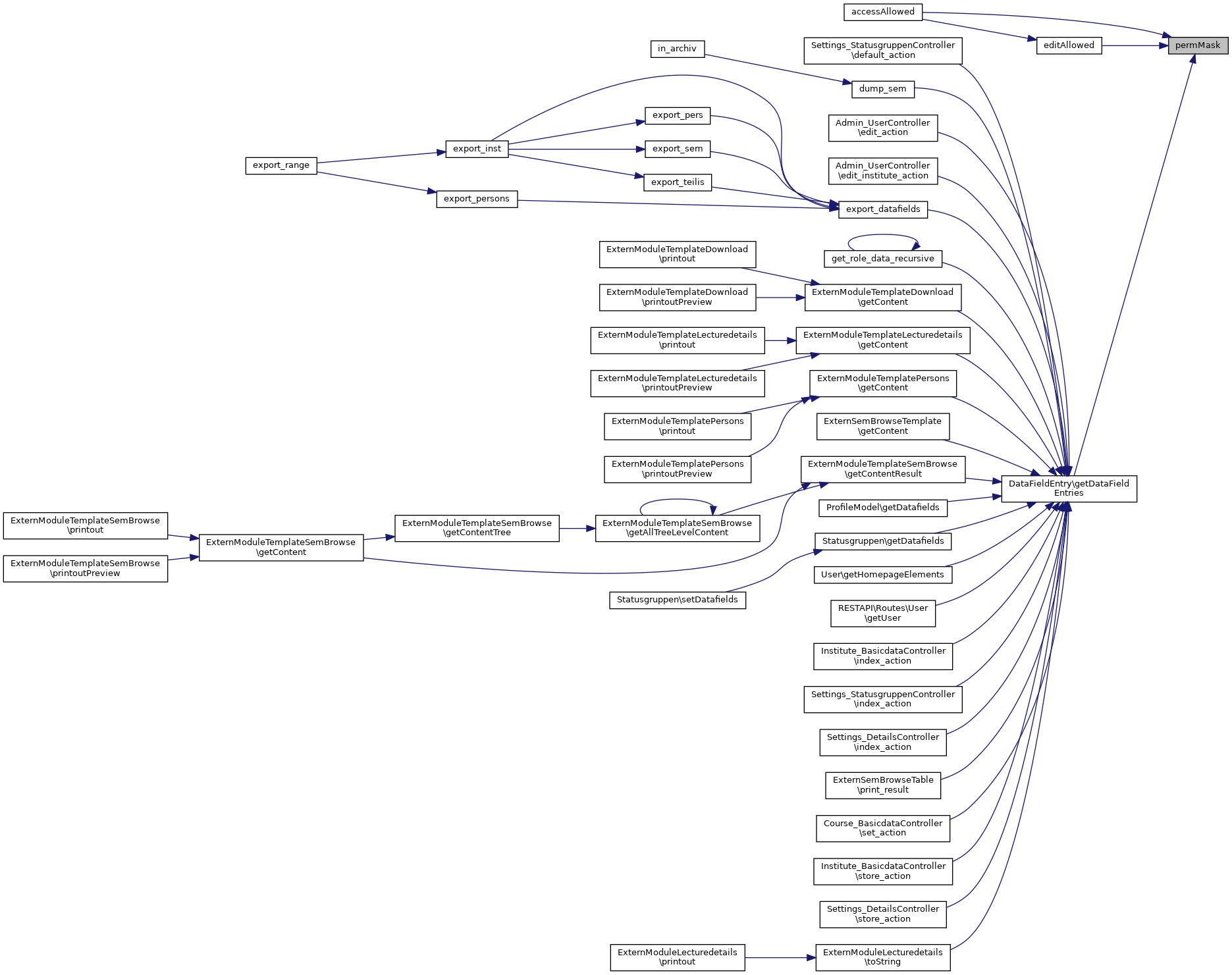
Here is the caller graph for this function:

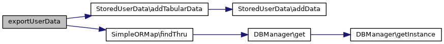
◆ exportUserData()

static exportUserData ( StoredUserData  $storage)
static

Export available data of a given user into a storage object (an instance of the StoredUserData class) for that user.

Parameters
StoredUserData$storageobject to store data into

Implements PrivacyObject.

Here is the call graph for this function:

◆ getDataClass()

static getDataClass ( )
static

Returns a list of all datatype classes with an id as key and a name as value.

Returns
array() list of all datatype classes
Here is the caller graph for this function:

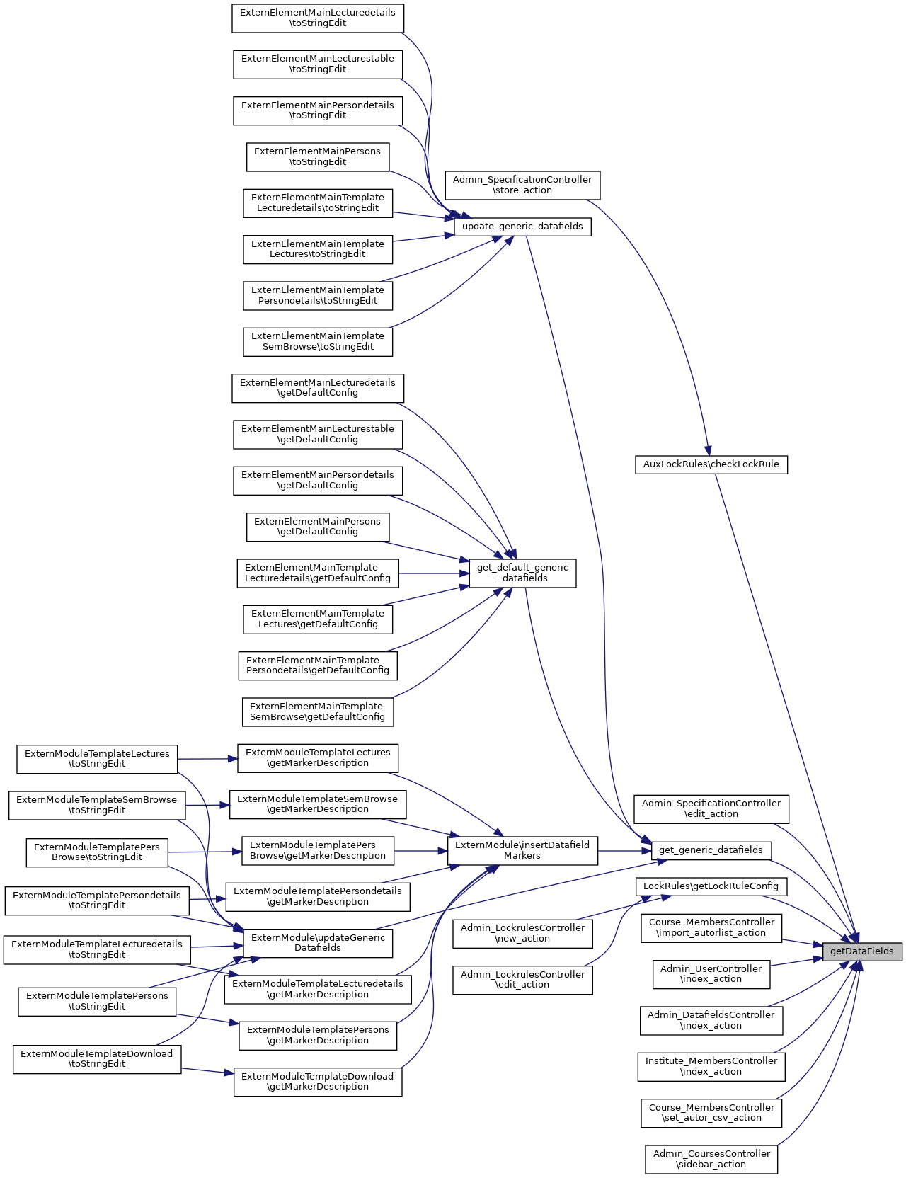
◆ getDataFields()

static getDataFields (   $objectType = null,
  $objectClass = '',
  $includeNullClass = false 
)
static

Returns a collection of datafields filtered by objectType, objectClass and/or unassigned objectClasses.

Parameters
mixed$objectTypeObject type
String$objectClassObject class
bool$includeNullClassShould the object class "null" be included
Returns
array of DataField instances
Here is the call graph for this function:
Here is the caller graph for this function:

◆ getReadableUserClass()

static getReadableUserClass (   $class)
static

liefert String zu gegebener user_class-Maske

Parameters
integerthe user class mask
Returns
string a string consisting of a comma separated list of permissions

◆ getValue()

getValue (   $field)

Specialized getter for values. Will try to obtain the value and if an error occurs, convert it to snake case and try again.

Parameters
String$fieldField name
Returns
mixed Contents of the variable with the key "$field"
Exceptions
InvalidArgumentExceptionwhen the field is invalid
Todo:
This should be removed after a while (today is 2015-11-19)

Reimplemented from SimpleORMap.

Here is the caller graph for this function:

◆ permMask()

static permMask (   $perm)
static

Return the mask for the given permission

Parameters
stringthe name of the permission
Returns
integer the mask for the permission
Here is the caller graph for this function:

◆ setType()

setType (   $type)

Sets the type and adjusts type param as well.

Parameters
String$typeType of this datafield
Here is the call graph for this function:

◆ setValue()

setValue (   $field,
  $value 
)

Specialized setter for values. Will try to set the value first and if an error occurs, convert the field name to snake case and try again.

Parameters
String$fieldField name
mixed$valueField value
Returns
mixed Whatever SimpleORMap::setValue() might return
Exceptions
InvalidArgumentExceptionwhen the field is invalid
Todo:
This should be removed after a while (today is 2015-11-19)

Reimplemented from SimpleORMap.

Here is the caller graph for this function:

Field Documentation

◆ $permission_masks

$permission_masks
staticprotected
Initial value:
= array(
'user' => 1,
'autor' => 2,
'tutor' => 4,
'dozent' => 8,
'admin' => 16,
'root' => 32,
'self' => 64,
)

The documentation for this class was generated from the following file: