Stud.IP  jlu_4.3 Revision 64286
Abschluss Class Reference
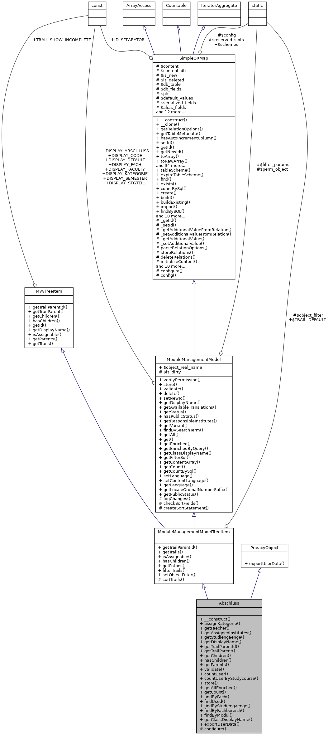
Inheritance diagram for Abschluss:
Inheritance graph
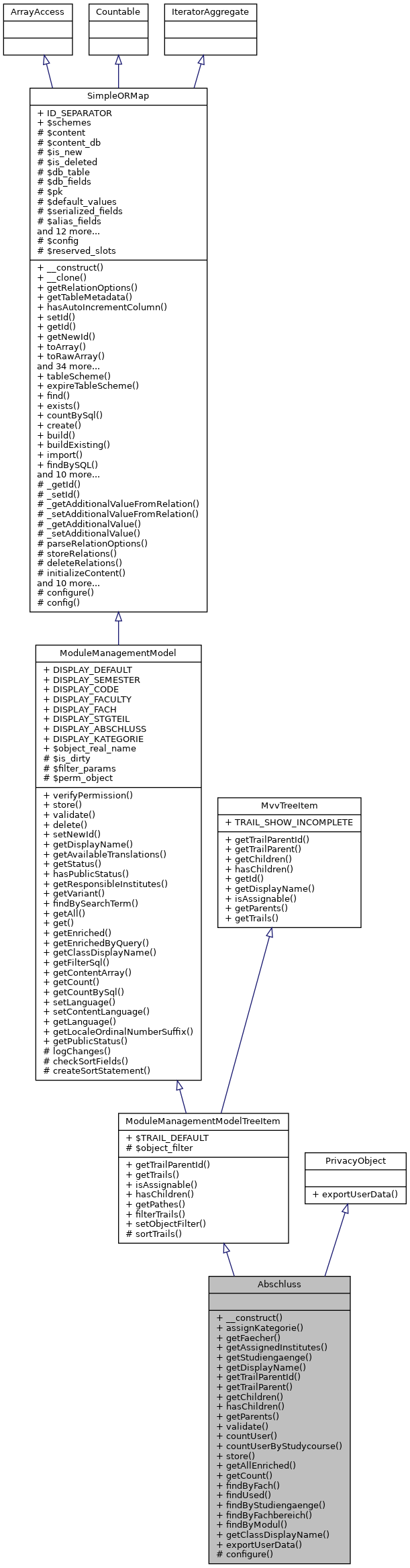
Collaboration diagram for Abschluss:
Collaboration graph

Public Member Functions

 __construct ($id=null)
 
 assignKategorie ($kategorie_id, $position=null)
 
 getFaecher ()
 
 getAssignedInstitutes ()
 
 getStudiengaenge ()
 
 getDisplayName ($options=self::DISPLAY_DEFAULT)
 
 getTrailParentId ()
 
 getTrailParent ()
 
 getChildren ()
 
 hasChildren ()
 
 getParents ($mode=null)
 
 validate ()
 
 countUser ()
 
 countUserByStudycourse ($studycourse_id)
 
 store ($validate=true)
 
- Public Member Functions inherited from ModuleManagementModelTreeItem
 getTrailParentId ()
 
 getTrails ($types=null, $mode=null, $path=null, $in_recursion=false)
 
 isAssignable ()
 
 hasChildren ()
 
- Public Member Functions inherited from ModuleManagementModel
 verifyPermission ($user_id=null)
 
 store ()
 
 validate ()
 
 delete ()
 
 setNewId ()
 
 getDisplayName ($options=self::DISPLAY_DEFAULT)
 
 getAvailableTranslations ()
 
 getStatus ()
 
 hasPublicStatus ($filter=null)
 
 getResponsibleInstitutes ()
 
 getVariant ()
 
- Public Member Functions inherited from SimpleORMap
 __construct ($id=null)
 
 __clone ()
 
 getRelationOptions ($relation)
 
 getTableMetadata ()
 
 hasAutoIncrementColumn ()
 
 setId ($id)
 
 getId ()
 
 getNewId ()
 
 toArray ($only_these_fields=null)
 
 toRawArray ($only_these_fields=null)
 
 toArrayRecursive ($only_these_fields=null)
 
 getValue ($field)
 
 getRelationValue ($relation, $field)
 
 getDefaultValue ($field)
 
 setValue ($field, $value)
 
 __get ($field)
 
 __set ($field, $value)
 
 __isset ($field)
 
 offsetExists ($offset)
 
 offsetGet ($offset)
 
 offsetSet ($offset, $value)
 
 offsetUnset ($offset)
 
 getIterator ()
 
 count ()
 
 isField ($field)
 
 isAdditionalField ($field)
 
 isAliasField ($field)
 
 isI18nField ($field)
 
 setData ($data, $reset=false)
 
 isNew ()
 
 isDeleted ()
 
 setNew ($is_new)
 
 getWhereQuery ()
 
 restore ()
 
 store ()
 
 triggerChdate ()
 
 delete ()
 
 isDirty ()
 
 isFieldDirty ($field)
 
 revertValue ($field)
 
 getPristineValue ($field)
 
 initRelation ($relation)
 
 resetRelation ($relation)
 
 cleanup ()
 
- Public Member Functions inherited from MvvTreeItem
 getTrailParentId ()
 
 getTrailParent ()
 
 getChildren ()
 
 hasChildren ()
 
 getId ()
 
 getDisplayName ()
 
 isAssignable ()
 
 getParents ($mode)
 
 getTrails ($types=null, $mode=null, $path=null, $in_recursion=false)
 

Static Public Member Functions

static getAllEnriched ($sortby='name', $order='ASC', $row_count=null, $offset=null, $filter=null)
 
static getCount ($filter=null)
 
static findByFach ($fach_id)
 
static findUsed ()
 
static findByStudiengaenge ($studiengang_ids=array())
 
static findByFachbereich ($fachbereich_id)
 
static findByModul ($modul_id)
 
static getClassDisplayName ($long=false)
 
static exportUserData (StoredUserData $storage)
 
- Static Public Member Functions inherited from ModuleManagementModelTreeItem
static getPathes ($trails, $delimiter=' · ', $display_options=self::DISPLAY_DEFAULT)
 
static filterTrails ($trails, $filter_objects)
 
static setObjectFilter ($class_name, $filter_func)
 
- Static Public Member Functions inherited from ModuleManagementModel
static findBySearchTerm ($search_term, $filter=null)
 
static getAll ()
 
static get ($id=null)
 
static getEnriched ($id)
 
static getEnrichedByQuery ($query=null, $params=array(), $row_count=null, $offset=null)
 
static getClassDisplayName ($long=false)
 
static getFilterSql ($filter, $where=false, $or_sql=null)
 
static getContentArray (SimpleORMap $sorm, $to_utf8=true)
 
static getCount ($filter=null)
 
static getCountBySql ($sql, $filter=null)
 
static setLanguage ($language)
 
static setContentLanguage ($language)
 
static getLanguage ()
 
static getLocaleOrdinalNumberSuffix ($num)
 
static getPublicStatus ($class_name=null)
 
- Static Public Member Functions inherited from SimpleORMap
static tableScheme ($db_table)
 
static expireTableScheme ()
 
static find ($id)
 
static exists ($id)
 
static countBySql ($sql=1, $params=array())
 
static create ($data)
 
static build ($data, $is_new=true)
 
static buildExisting ($data)
 
static import ($data)
 
static findBySQL ($sql, $params=array())
 
static findOneBySQL ($where, $params=array())
 
static findThru ($foreign_key_value, $options)
 
static findEachBySQL ($callable, $sql, $params=array())
 
static findMany ($pks=array(), $order='', $order_params=array())
 
static findEachMany ($callable, $pks=array(), $order='', $order_params=array())
 
static findAndMapBySQL ($callable, $where, $params=array())
 
static findAndMapMany ($callable, $pks=array(), $order='', $order_params=array())
 
static deleteBySQL ($where, $params=array())
 
static toObject ($id_or_object)
 
static __callStatic ($name, $arguments)
 
static exportUserData (StoredUserData $storage)
 

Static Protected Member Functions

static configure ($config=array())
 
- Static Protected Member Functions inherited from ModuleManagementModelTreeItem
static sortTrails ($trail_a, $trail_b)
 
- Static Protected Member Functions inherited from ModuleManagementModel
static checkSortFields ($sort, $standard_field=null, $additional_fields=array())
 
static createSortStatement ($sort, $order='ASC', $standard_field=null, $additional_fields=array())
 
- Static Protected Member Functions inherited from SimpleORMap
static configure ($config=array())
 
static config ($key)
 

Additional Inherited Members

- Data Fields inherited from ModuleManagementModel
const DISPLAY_DEFAULT = 1
 
const DISPLAY_SEMESTER = 2
 
const DISPLAY_CODE = 4
 
const DISPLAY_FACULTY = 8
 
const DISPLAY_FACH = 16
 
const DISPLAY_STGTEIL = 32
 
const DISPLAY_ABSCHLUSS = 64
 
const DISPLAY_KATEGORIE = 128
 
 $object_real_name = ''
 
- Data Fields inherited from SimpleORMap
const ID_SEPARATOR = '_'
 
- Data Fields inherited from MvvTreeItem
const TRAIL_SHOW_INCOMPLETE = 1
 
- Static Public Attributes inherited from ModuleManagementModelTreeItem
static $TRAIL_DEFAULT
 
- Static Public Attributes inherited from SimpleORMap
static $schemes = null
 
- Protected Member Functions inherited from ModuleManagementModel
 logChanges ($action=null)
 
- Protected Member Functions inherited from SimpleORMap
 _getId ($field)
 
 _setId ($field, $value)
 
 _getAdditionalValueFromRelation ($field)
 
 _setAdditionalValueFromRelation ($field, $value)
 
 _getAdditionalValue ($field)
 
 _setAdditionalValue ($field, $value)
 
 parseRelationOptions ($type, $name, $options)
 
 storeRelations ($only_these=null)
 
 deleteRelations ()
 
 initializeContent ()
 
 applyCallbacks ($type)
 
 registerCallback ($types, $cb)
 
 unregisterCallback ($types, $cb)
 
 cbAutoIncrementColumn ($type)
 
 cbAutoKeyCreation ()
 
 cbNotificationMapper ($cb_type)
 
 cbAfterInitialize ($cb_type)
 
 setSerializedValue ($field, $value)
 
 setI18nValue ($field, $value)
 
 cbI18N ($type)
 
- Protected Attributes inherited from ModuleManagementModel
 $is_dirty = false
 
- Protected Attributes inherited from SimpleORMap
 $content = array()
 
 $content_db = array()
 
 $is_new = true
 
 $is_deleted = false
 
 $db_table = ''
 
 $db_fields = null
 
 $pk = null
 
 $default_values = array()
 
 $serialized_fields = array()
 
 $alias_fields = array()
 
 $i18n_fields = array()
 
 $additional_fields = array()
 
 $relations = array()
 
 $has_many = array()
 
 $has_one = array()
 
 $belongs_to = array()
 
 $has_and_belongs_to_many = array()
 
 $registered_callbacks = array()
 
 $known_slots = array()
 
 $notification_map = array()
 
 $additional_data = array()
 
 $getter_setter_map = array()
 
- Static Protected Attributes inherited from ModuleManagementModelTreeItem
static $object_filter = array()
 
- Static Protected Attributes inherited from ModuleManagementModel
static $filter_params = array()
 
static $perm_object = null
 
- Static Protected Attributes inherited from SimpleORMap
static $config = array()
 
static $reserved_slots = array('value','newid','iterator','tablemetadata', 'relationvalue','wherequery','relationoptions','data','new','id')
 

Constructor & Destructor Documentation

◆ __construct()

__construct (   $id = null)

constructor, give primary key of record as param to fetch corresponding record from db if available, if not preset primary key with given value. Give null to create new record

Parameters
mixed$idprimary key of table

Reimplemented from SimpleORMap.

Member Function Documentation

◆ assignKategorie()

assignKategorie (   $kategorie_id,
  $position = null 
)

Assigns an Abschluss-Kategorie to this Abschluss.

Parameters
string$kategorie_idThe id of the Abschluss-Kategorie
intPosition of this Abschluss in the given Kategorie.
Returns
object|null The assigned Kategorie. Null if assigned Abschluss-Kategorie is unknown
Here is the call graph for this function:

◆ configure()

static configure (   $config = array())
staticprotected

set configuration data from subclass

Parameters
array$configconfiguration data
Returns
void

Reimplemented from SimpleORMap.

◆ countUser()

countUser ( )
Here is the call graph for this function:

◆ countUserByStudycourse()

countUserByStudycourse (   $studycourse_id)
Here is the call graph for this function:

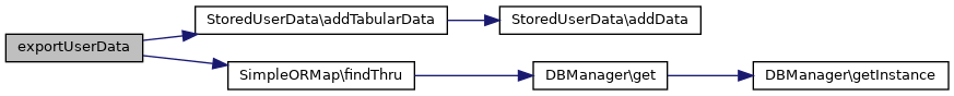
◆ exportUserData()

static exportUserData ( StoredUserData  $storage)
static

Export available data of a given user into a storage object (an instance of the StoredUserData class) for that user.

Parameters
StoredUserData$storageobject to store data into

Implements PrivacyObject.

Here is the call graph for this function:

◆ findByFach()

static findByFach (   $fach_id)
static

Returns all Abschluesse assigned to a given Fach.

Parameters
string$fach_idThe id of the fach.
Returns
array An array of abschluss objects.
Here is the caller graph for this function:

◆ findByFachbereich()

static findByFachbereich (   $fachbereich_id)
static

Returns all Abschluesse assigned to the given Fachbereich.

Parameters
string$fachbereich_idThe id of a Fachbereich.
Returns
array An array of Abschluesse.

◆ findByModul()

static findByModul (   $modul_id)
static

Returns all Abschluesse assigned to the given module.

Parameters
string$modul_idThe id of a module.
Returns
array An array of Abschluesse.

◆ findByStudiengaenge()

static findByStudiengaenge (   $studiengang_ids = array())
static

Returns all Abschluesse assigned to the given Studiengaenge.

Parameters
string | array$studiengang_idsOne or more ids (as array) of Studiengaenge.
Returns
array An array of Abschluesse with number of assigned Studiengaenge.

◆ findUsed()

static findUsed ( )
static

Returns all Abschluesse assigned to Studiengaenge.

Returns
array An array of Abschluesse.

◆ getAllEnriched()

static getAllEnriched (   $sortby = 'name',
  $order = 'ASC',
  $row_count = null,
  $offset = null,
  $filter = null 
)
static

Returns all or a specified (by row count and offset) number of Abschluesse sorted and filtered by given parameters and enriched with some additional fields. This function is mainly used in the list view.

Parameters
string$sortbyField name to order by.
string$orderASC or DESC direction of order.
int$row_countThe max number of objects to return.
int$offsetThe first object to return in a result set.
array$filterKey-value pairs of filed names and values to filter the result set.
Returns
object A SimpleORMapCollection of Abschluss objects.
Here is the call graph for this function:
Here is the caller graph for this function:

◆ getAssignedInstitutes()

getAssignedInstitutes ( )

Returns all assigned institutes of this Abschluss.

Returns
array An array of institutes.
Here is the call graph for this function:

◆ getChildren()

getChildren ( )
See also
MvvTreeItem::getChildren()

Implements MvvTreeItem.

Here is the call graph for this function:
Here is the caller graph for this function:

◆ getClassDisplayName()

static getClassDisplayName (   $long = false)
static

◆ getCount()

static getCount (   $filter = null)
static

Returns the number of Abschlüsse optional filtered by $filter.

Parameters
array$filterKey-value pairs of filed names and values to filter the result set.
Returns
int The number of Abschluesse

Reimplemented from ModuleManagementModel.

Here is the call graph for this function:
Here is the caller graph for this function:

◆ getDisplayName()

getDisplayName (   $options = self::DISPLAY_DEFAULT)

Returns the name of the object to display in a specific context. The default is the value from the db fields "name" or "bezeichnung" or an empty string if no such fields exist. This method is overwritten by most of the mvv objects to display more complex names glued together from fields of related objects.

Parameters
mixed$optionsAn optional parameter to set display options.
Returns
string The name for

Reimplemented from ModuleManagementModel.

◆ getFaecher()

getFaecher ( )

Returns all Faecher this Abschluss is assigned to.

Returns
array All Faecher this Abschluss is assigned to.
Here is the call graph for this function:

◆ getParents()

getParents (   $mode = null)
See also
MvvTreeItem::getParents()

Implements MvvTreeItem.

Here is the call graph for this function:

◆ getStudiengaenge()

getStudiengaenge ( )

Returns all Studiengaenge assigned to this Abschluss.

Returns
object A SimpleORMapCollection of Studiengaenge.
Here is the call graph for this function:

◆ getTrailParent()

getTrailParent ( )
See also
MvvTreeItem::getTrailParent()

Implements MvvTreeItem.

Here is the call graph for this function:

◆ getTrailParentId()

getTrailParentId ( )
See also
MvvTreeItem::getTrailParentId()

Reimplemented from ModuleManagementModelTreeItem.

Here is the caller graph for this function:

◆ hasChildren()

hasChildren ( )
See also
MvvTreeItem::hasChildren()

Reimplemented from ModuleManagementModelTreeItem.

Here is the call graph for this function:

◆ store()

store (   $validate = true)
Here is the call graph for this function:

◆ validate()

validate ( )

Validates the values before store. Throws an InvalidValuesException normally catched by form validation.

Exceptions
InvalidValuesException

Reimplemented from ModuleManagementModel.

Here is the call graph for this function:

The documentation for this class was generated from the following file: