Stud.IP  jlu_4.3 Revision 64286
Course_WizardController Class Reference
Inheritance diagram for Course_WizardController:
Inheritance graph
Collaboration diagram for Course_WizardController:
Collaboration graph

Public Member Functions

 before_filter (&$action, &$args)
 
 index_action ()
 
 step_action ($number=0, $temp_id='')
 
 process_action ($step_number, $temp_id)
 
 summary_action ($stepnumber, $temp_id)
 
 ajax_action ()
 
 forward_action ($step_number, $temp_id)
 
 copy_action ($id)
 
- Public Member Functions inherited from StudipController
 before_filter (&$action, &$args)
 
 perform ($unconsumed_path)
 
 after_filter ($action, $args)
 
 validate_args (&$args, $types=null)
 
 url_for ($to='')
 
 link_for ($to='')
 
 relocate ($to)
 
 rescue ($exception)
 
 render_json ($data)
 
 render_csv ($data, $filename=null, $delimiter=';', $enclosure='"')
 
 relay ($to_uri)
 
 perform_relayed ($unconsumed)
 
 render_template_as_string ($template, $layout=null)
 
 __call ($method, $arguments)
 
 has_action ($action)
 
 action_url ($action)
 
 action_link ($action)
 

Data Fields

 $steps = array()
 

Additional Inherited Members

- Protected Member Functions inherited from StudipController
 render_pdf (TCPDF $pdf, $filename, $inline=false)
 
 controller_path ()
 
- Protected Attributes inherited from AuthenticatedController
 $with_session = true
 
 $allow_nobody = false
 
- Protected Attributes inherited from StudipController
 $with_session = false
 
 $allow_nobody = true
 
 $_autobind = false
 

Member Function Documentation

◆ ajax_action()

ajax_action ( )

Wrapper for ajax calls to step classes. Three things must be given via Request:

  • step number
  • method to call in target step
  • parameters for the target method (will be passed in given order)
Here is the call graph for this function:

◆ before_filter()

before_filter ( $action,
$args 
)

Reimplemented from StudipController.

Here is the call graph for this function:

◆ copy_action()

copy_action (   $id)

Copy an existing course.

Here is the call graph for this function:

◆ forward_action()

forward_action (   $step_number,
  $temp_id 
)
Here is the call graph for this function:

◆ index_action()

index_action ( )

Just some sort of placeholder for initial calling without a step number.

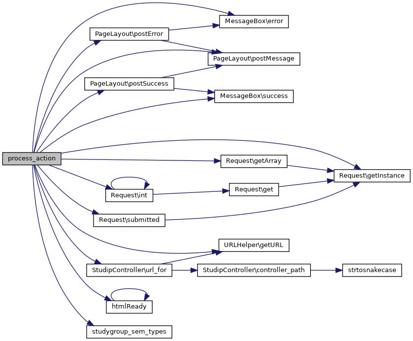
◆ process_action()

process_action (   $step_number,
  $temp_id 
)

Processes a finished wizard step by saving the gathered values to session.

Parameters
int$step_numberthe step we are at.
String$temp_idtemporary ID for the course to create
Here is the call graph for this function:

◆ step_action()

step_action (   $number = 0,
  $temp_id = '' 
)

Fetches the wizard step with the given number and gets the corresponding template.

Parameters
int$numberstep number to show
String$temp_idtemporary ID for the course to create
Here is the call graph for this function:

◆ summary_action()

summary_action (   $stepnumber,
  $temp_id 
)

We are after last step: all set and ready to create a new course.

Here is the call graph for this function:

Field Documentation

◆ $steps

$steps = array()

The documentation for this class was generated from the following file: