|
Stud.IP
jlu_4.3 Revision 64286
|


Public Member Functions | |
| before_filter (&$action, &$args) | |
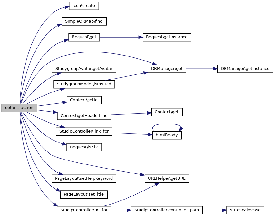
| details_action ($id=null) | |
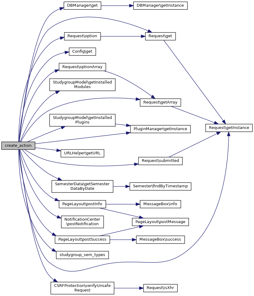
| create_action () | |
| edit_action () | |
| update_action () | |
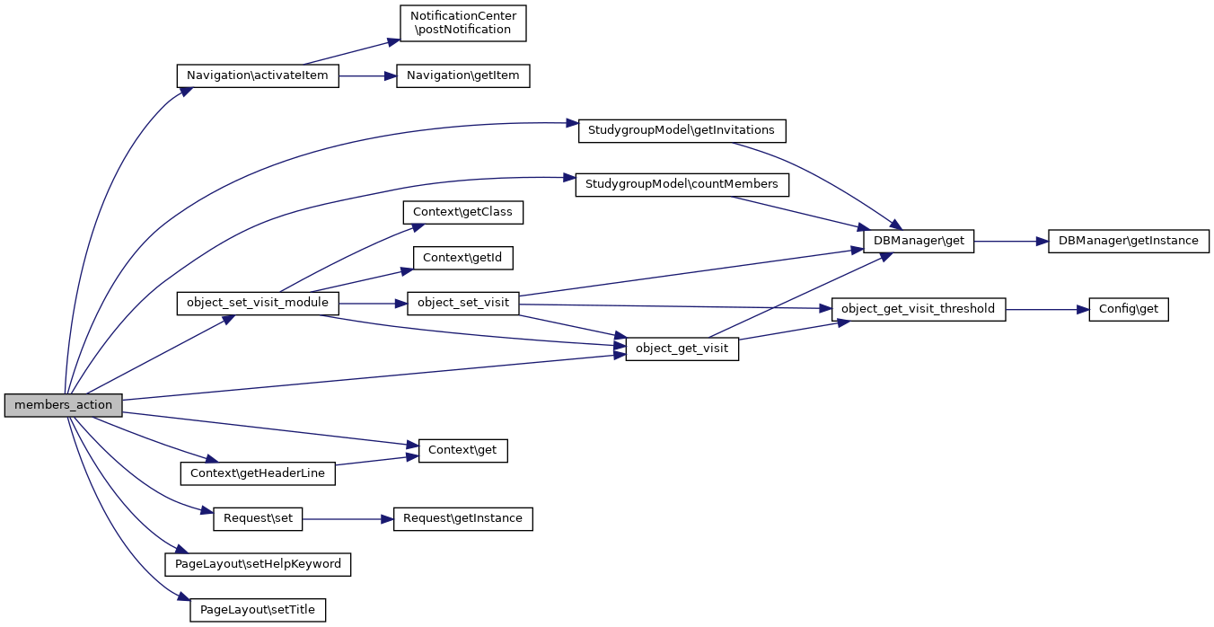
| members_action () | |
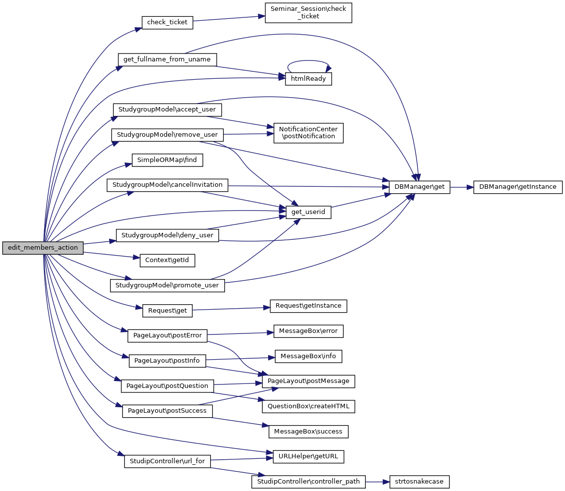
| edit_members_action ($action, $status='') | |
| execute_invite_action () | |
| delete_action ($approveDelete=false) | |
| globalmodules_action () | |
| savemodules_action () | |
| deactivate_action () | |
| message_action () | |
Public Member Functions inherited from StudipController | |
| before_filter (&$action, &$args) | |
| perform ($unconsumed_path) | |
| after_filter ($action, $args) | |
| validate_args (&$args, $types=null) | |
| url_for ($to='') | |
| link_for ($to='') | |
| relocate ($to) | |
| rescue ($exception) | |
| render_json ($data) | |
| render_csv ($data, $filename=null, $delimiter=';', $enclosure='"') | |
| relay ($to_uri) | |
| perform_relayed ($unconsumed) | |
| render_template_as_string ($template, $layout=null) | |
| __call ($method, $arguments) | |
| has_action ($action) | |
| action_url ($action) | |
| action_link ($action) | |
Additional Inherited Members | |
Protected Member Functions inherited from StudipController | |
| render_pdf (TCPDF $pdf, $filename, $inline=false) | |
| controller_path () | |
Protected Attributes inherited from AuthenticatedController | |
| $with_session = true | |
| $allow_nobody = false | |
Protected Attributes inherited from StudipController | |
| $with_session = false | |
| $allow_nobody = true | |
| $_autobind = false | |
This controller realises the basal functionalities of a studygroup.
@license GPL2 or any later version
| before_filter | ( | & | $action, |
| & | $args | ||
| ) |
| create_action | ( | ) |
creates a new studygroup with respect to given form data
Triggers a StudygroupDidCreate notification using the ID of the new studygroup as subject.

| deactivate_action | ( | ) |
globally deactivates the studygroups

| delete_action | ( | $approveDelete = false | ) |
deletes a studygroup
| string | id of a studypgroup |
| boolean | approveDelete |
| string | studipticket |

| details_action | ( | $id = null | ) |
shows details of a studygroup
| string | id of a studygroup |

| edit_action | ( | ) |
displays a form for editing studygroups with corresponding data
| string | id of a studygroup |

| edit_members_action | ( | $action, | |
$status = '' |
|||
| ) |
offers specific member functions wrt perms
| string | id of a studypgroup |
| string | action that has to be performed |
| string | status if applicable (e.g. tutor) |

| execute_invite_action | ( | ) |
invites members to a studygroup.

| globalmodules_action | ( | ) |
Displays admin settings concerning the modules and plugins which that are globally available for studygroups

| members_action | ( | ) |
displays a paginated member overview of a studygroup
| string | id of a studypgroup |
| string | page number the current page |

| message_action | ( | ) |
sends a message to all members of a studygroup
| string | id of a studygroup |

| savemodules_action | ( | ) |
sets the global module and plugin settings for studygroups

| update_action | ( | ) |
updates studygroups with respect to the corresponding form data
| string | id of a studygroup |
