Stud.IP  jlu_4.3 Revision 64286
Admin_ConfigurationController Class Reference
Inheritance diagram for Admin_ConfigurationController:
Inheritance graph
Collaboration diagram for Admin_ConfigurationController:
Collaboration graph

Public Member Functions

 before_filter (&$action, &$args)
 
 configuration_action ($open_section=null)
 
 edit_configuration_action ()
 
 user_configuration_action ($give_all=null)
 
 edit_user_config_action ($user_id)
 
 course_configuration_action ($give_all=null)
 
 edit_course_config_action ($range_id)
 
- Public Member Functions inherited from StudipController
 before_filter (&$action, &$args)
 
 perform ($unconsumed_path)
 
 after_filter ($action, $args)
 
 validate_args (&$args, $types=null)
 
 url_for ($to='')
 
 link_for ($to='')
 
 relocate ($to)
 
 rescue ($exception)
 
 render_json ($data)
 
 render_csv ($data, $filename=null, $delimiter=';', $enclosure='"')
 
 relay ($to_uri)
 
 perform_relayed ($unconsumed)
 
 render_template_as_string ($template, $layout=null)
 
 __call ($method, $arguments)
 
 has_action ($action)
 
 action_url ($action)
 
 action_link ($action)
 

Protected Member Functions

 validateInput ($field, &$value)
 
 setupSidebar ($range_type)
 
- Protected Member Functions inherited from StudipController
 render_pdf (TCPDF $pdf, $filename, $inline=false)
 
 controller_path ()
 

Additional Inherited Members

- Protected Attributes inherited from AuthenticatedController
 $with_session = true
 
 $allow_nobody = false
 
- Protected Attributes inherited from StudipController
 $with_session = false
 
 $allow_nobody = true
 
 $_autobind = false
 

Member Function Documentation

◆ before_filter()

before_filter ( $action,
$args 
)

Common before filter for all actions.

Parameters
String$actionCalled actions
Array$argsPassed arguments

Reimplemented from StudipController.

Here is the call graph for this function:

◆ configuration_action()

configuration_action (   $open_section = null)

Maintenance view for the configuration parameters

Parameters
mixed$sectionOpen section
Here is the call graph for this function:

◆ course_configuration_action()

course_configuration_action (   $give_all = null)

Show all parameters for a course or show the system course parameters

Parameters
mixed$give_all
Here is the call graph for this function:

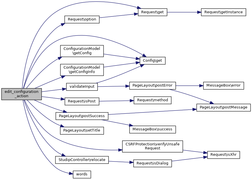
◆ edit_configuration_action()

edit_configuration_action ( )

Editview: Edit the configuration parameters: value, comment, section

Here is the call graph for this function:

◆ edit_course_config_action()

edit_course_config_action (   $range_id)

Change course parameter for one course (value)

Parameters
String$range_id
Here is the call graph for this function:

◆ edit_user_config_action()

edit_user_config_action (   $user_id)

Editview: Change user-parameter for one user (value)

Parameters
String$user_id
Here is the call graph for this function:

◆ setupSidebar()

setupSidebar (   $range_type)
protected

Sets up the sidebar

Parameters
bool$range_typeDetermine the sidebar search type
Here is the call graph for this function:
Here is the caller graph for this function:

◆ user_configuration_action()

user_configuration_action (   $give_all = null)

Userview: Show all user-parameter for a user or show the system user-parameter

Parameters
mixed$give_all
Here is the call graph for this function:

◆ validateInput()

validateInput (   $field,
$value 
)
protected

Validates given input

Parameters
String$fieldConfig field to validate
String$valueValue that has been input
Returns
boolean indicating whether the value is valid
Here is the call graph for this function:
Here is the caller graph for this function:

The documentation for this class was generated from the following file: