|
Stud.IP
jlu_4.3 Revision 64286
|


Public Member Functions | |
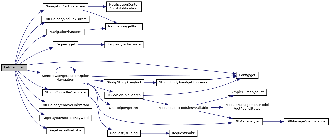
| before_filter (&$action, &$args) | |
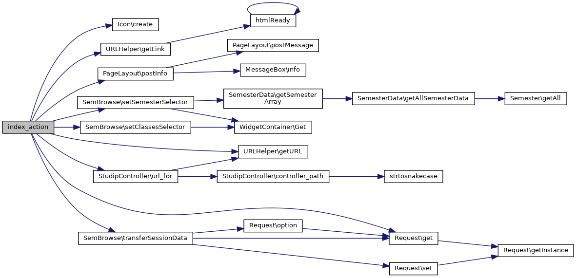
| index_action () | |
| export_results_action () | |
| export_lehreval_action () | |
| export_lehreval_all_action () | |
| export_his_action () | |
Public Member Functions inherited from StudipController | |
| before_filter (&$action, &$args) | |
| perform ($unconsumed_path) | |
| after_filter ($action, $args) | |
| validate_args (&$args, $types=null) | |
| url_for ($to='') | |
| link_for ($to='') | |
| relocate ($to) | |
| rescue ($exception) | |
| render_json ($data) | |
| render_csv ($data, $filename=null, $delimiter=';', $enclosure='"') | |
| relay ($to_uri) | |
| perform_relayed ($unconsumed) | |
| render_template_as_string ($template, $layout=null) | |
| __call ($method, $arguments) | |
| has_action ($action) | |
| action_url ($action) | |
| action_link ($action) | |
Additional Inherited Members | |
Protected Member Functions inherited from StudipController | |
| render_pdf (TCPDF $pdf, $filename, $inline=false) | |
| controller_path () | |
Protected Attributes inherited from AuthenticatedController | |
| $with_session = true | |
| $allow_nobody = false | |
Protected Attributes inherited from StudipController | |
| $with_session = false | |
| $allow_nobody = true | |
| $_autobind = false | |
| before_filter | ( | & | $action, |
| & | $args | ||
| ) |
| export_his_action | ( | ) |

| export_lehreval_action | ( | ) |

| export_lehreval_all_action | ( | ) |

| export_results_action | ( | ) |

| index_action | ( | ) |
