|
| | GetInstance (&$config, $element_name, &$data_fields=null, &$field_names=null) |
| |
| | __construct (&$config, $element_name) |
| |
| | getType () |
| |
| | getName () |
| |
| | getRealname () |
| |
| | getDefaultConfig () |
| |
| | isEditable () |
| |
| | getValue ($attribute) |
| |
| | toString ($args=NULL) |
| |
| | printout ($args=NULL) |
| |
| | toStringEdit ($post_vars="", $faulty_values="", $edit_form="", $anker="") |
| |
| | getEditFormHeadline (&$edit_form) |
| |
| | printoutEdit ($post_vars="", $faulty_values="", $edit_form="", $anker="") |
| |
| | getAttributes ($short=TRUE) |
| |
| | getDescription () |
| |
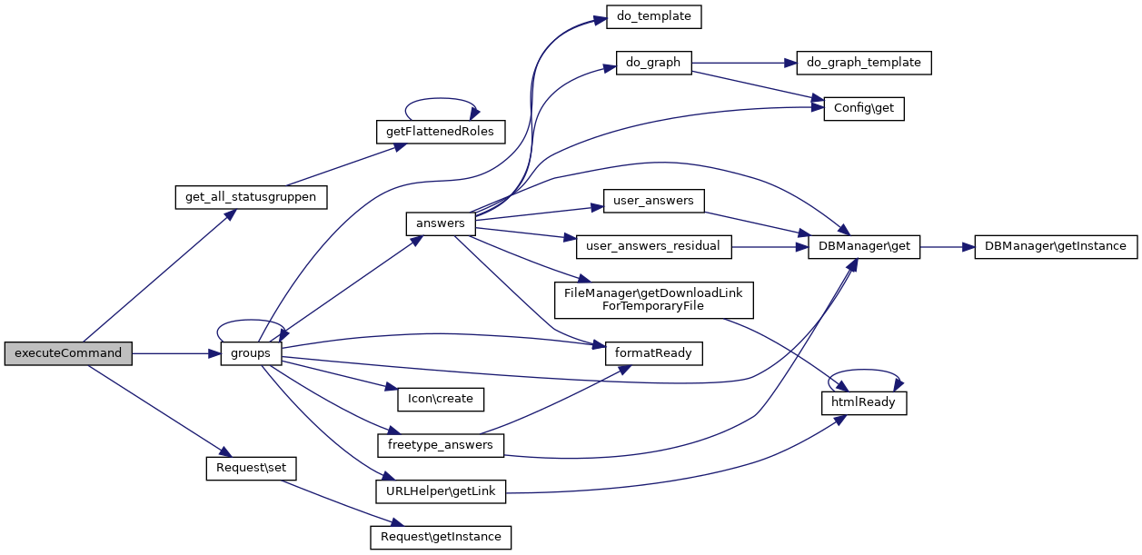
| | executeCommand ($command, $value="") |
| |
| | checkFormValues () |
| |
| | checkValue ($attribute, $value) |
| |
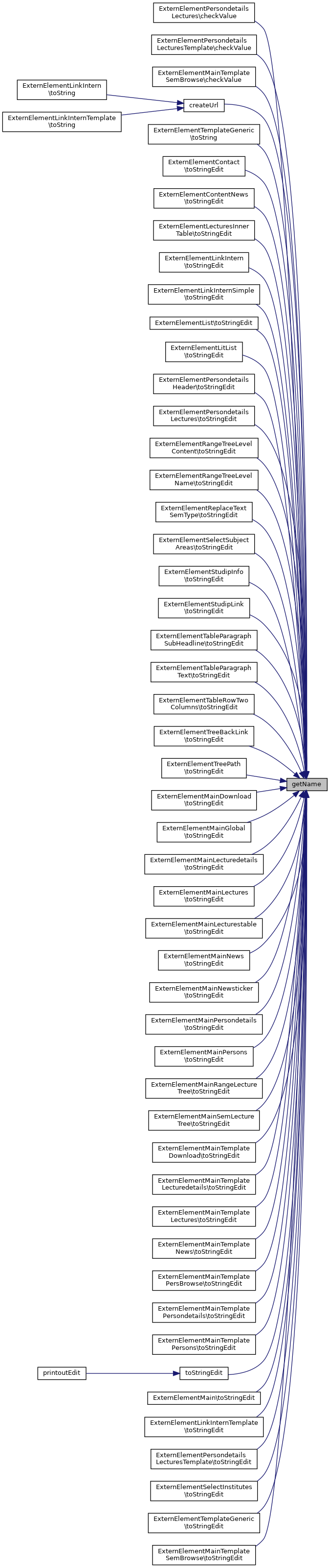
| | createUrl ($args=NULL) |
| |
◆ __construct()
| __construct |
( |
& |
$config, |
|
|
|
$element_name |
|
) |
| |
Constructor Don't call direct, use GetInstance() instead.
- Parameters
-
| array | config |
| string | element_name |
◆ checkFormValues()
◆ checkValue()
| checkValue |
( |
|
$attribute, |
|
|
|
$value |
|
) |
| |
Reimplemented in ExternElementContact, ExternElementList, ExternElementLitList, ExternElementPersondetailsHeader, ExternElementPersondetailsLectures, ExternElementPersondetailsLecturesTemplate, ExternElementReplaceTextSemType, ExternElementSelectInstitutes, ExternElementSelectSubjectAreas, ExternElementStudipLink, ExternElementTemplateGeneric, ExternElementMainDownload, ExternElementMainGlobal, ExternElementMainLecturedetails, ExternElementMainLectures, ExternElementMainLecturestable, ExternElementMainNews, ExternElementMainNewsticker, ExternElementMainPersondetails, ExternElementMainPersons, ExternElementMainTemplateDownload, ExternElementMainTemplateLectures, ExternElementMainTemplateNews, ExternElementMainTemplatePersBrowse, ExternElementMainTemplatePersondetails, ExternElementMainTemplatePersons, and ExternElementMainTemplateSemBrowse.
◆ createUrl()
| createUrl |
( |
|
$args = NULL | ) |
|
◆ executeCommand()
| executeCommand |
( |
|
$command, |
|
|
|
$value = "" |
|
) |
| |
◆ getAttributes()
| getAttributes |
( |
|
$short = TRUE | ) |
|
◆ getDefaultConfig()
Reimplemented in ExternElementContact, ExternElementPersondetailsHeader, ExternElementPersondetailsLectures, ExternElementPersondetailsLecturesTemplate, ExternElementRangeTreeLevelContent, ExternElementRangeTreeLevelName, ExternElementReplaceTextSemType, ExternElementSelectInstitutes, ExternElementSelectSubjectAreas, ExternElementStudipInfo, ExternElementStudipLink, ExternElementTemplateGeneric, ExternElementMainDownload, ExternElementMainGlobal, ExternElementMainLecturedetails, ExternElementMainLectures, ExternElementMainLecturestable, ExternElementMainNews, ExternElementMainNewsticker, ExternElementMainPersondetails, ExternElementMainPersons, ExternElementMainRangeLectureTree, ExternElementMainSemLectureTree, ExternElementMainTemplateDownload, ExternElementMainTemplateLecturedetails, ExternElementMainTemplateLectures, ExternElementMainTemplateNews, ExternElementMainTemplatePersBrowse, ExternElementMainTemplatePersondetails, ExternElementMainTemplatePersons, ExternElementMainTemplateSemBrowse, and ExternElementMain.
◆ getDescription()
◆ getEditFormHeadline()
| getEditFormHeadline |
( |
& |
$edit_form | ) |
|
◆ GetInstance()
| GetInstance |
( |
& |
$config, |
|
|
|
$element_name, |
|
|
& |
$data_fields = null, |
|
|
& |
$field_names = null |
|
) |
| |
◆ getName()
◆ getRealname()
◆ getType()
◆ getValue()
◆ isEditable()
◆ printout()
◆ printoutEdit()
| printoutEdit |
( |
|
$post_vars = "", |
|
|
|
$faulty_values = "", |
|
|
|
$edit_form = "", |
|
|
|
$anker = "" |
|
) |
| |
◆ toString()
Reimplemented in ExternElementBody, ExternElementContentNews, ExternElementLecturesInnerTable, ExternElementLink, ExternElementLinkIntern, ExternElementLinkInternSimple, ExternElementLinkInternTemplate, ExternElementList, ExternElementPersondetailsHeader, ExternElementStudipInfo, ExternElementStudipLink, ExternElementTableGroup, ExternElementTableHeader, ExternElementTableHeadrow, ExternElementTableParagraph, ExternElementTableParagraphHeadline, ExternElementTableParagraphSubHeadline, ExternElementTableParagraphText, ExternElementTableRow, and ExternElementTemplateGeneric.
◆ toStringEdit()
| toStringEdit |
( |
|
$post_vars = "", |
|
|
|
$faulty_values = "", |
|
|
|
$edit_form = "", |
|
|
|
$anker = "" |
|
) |
| |
Reimplemented in ExternElementContact, ExternElementContentNews, ExternElementLecturesInnerTable, ExternElementLinkIntern, ExternElementLinkInternSimple, ExternElementList, ExternElementLitList, ExternElementPersondetailsHeader, ExternElementPersondetailsLectures, ExternElementRangeTreeLevelContent, ExternElementRangeTreeLevelName, ExternElementReplaceTextSemType, ExternElementSelectSubjectAreas, ExternElementStudipInfo, ExternElementStudipLink, ExternElementTableParagraphSubHeadline, ExternElementTableParagraphText, ExternElementTableRowTwoColumns, ExternElementTreeBackLink, ExternElementTreePath, ExternElementMainDownload, ExternElementMainGlobal, ExternElementMainLecturedetails, ExternElementMainLectures, ExternElementMainLecturestable, ExternElementMainNews, ExternElementMainNewsticker, ExternElementMainPersondetails, ExternElementMainPersons, ExternElementMainRangeLectureTree, ExternElementMainSemLectureTree, ExternElementMainTemplateDownload, ExternElementMainTemplateLecturedetails, ExternElementMainTemplateLectures, ExternElementMainTemplateNews, ExternElementMainTemplatePersBrowse, ExternElementMainTemplatePersondetails, ExternElementMainTemplatePersons, ExternElementMain, ExternElementLinkInternTemplate, ExternElementPersondetailsLecturesTemplate, ExternElementSelectInstitutes, ExternElementTemplateGeneric, and ExternElementMainTemplateSemBrowse.
◆ $attributes
◆ $config
◆ $description
◆ $headlines
◆ $name
◆ $real_name
◆ $type
The documentation for this class was generated from the following file: