Stud.IP  jlu_4.3 Revision 64286
UserManagement Class Reference
Collaboration diagram for UserManagement:
Collaboration graph

Public Member Functions

 __construct ($user_id=false)
 
 __get ($attr)
 
 __set ($attr, $value)
 
 getFromDatabase ($user_id)
 
 generate_password ($length)
 
 createNewUser ($newuser)
 
 createPreliminaryUser ($newuser)
 
 changeUser ($newuser)
 
 setPassword ()
 
 deleteUser ($delete_documents=true, $delete_content_from_course=true, $delete_personal_documents=true, $delete_personal_content=true, $delete_names=true, $delete_memberships=true)
 
 changePassword ($password)
 

Static Public Member Functions

static getPwdHasher ()
 

Data Fields

 $msg
 
 $jlu_send_user_mail = 1
 

Detailed Description

UserManagement.class.php

Management for the Stud.IP global users

Constructor & Destructor Documentation

◆ __construct()

__construct (   $user_id = false)

Constructor

Pass nothing to create a new user, or the user_id from an existing user to change or delete

Parameters
string$user_idthe user which should be retrieved
Here is the call graph for this function:

Member Function Documentation

◆ __get()

__get (   $attr)

◆ __set()

__set (   $attr,
  $value 
)

◆ changePassword()

changePassword (   $password)

Change an existing user password

Parameters
string$password
Returns
bool change successful?
Here is the call graph for this function:

◆ changeUser()

changeUser (   $newuser)

Change an existing studip user according to the given parameters

Parameters
arraystructure: array('string table_name.field_name'=>'string value')
Returns
bool Change successful?
Here is the call graph for this function:

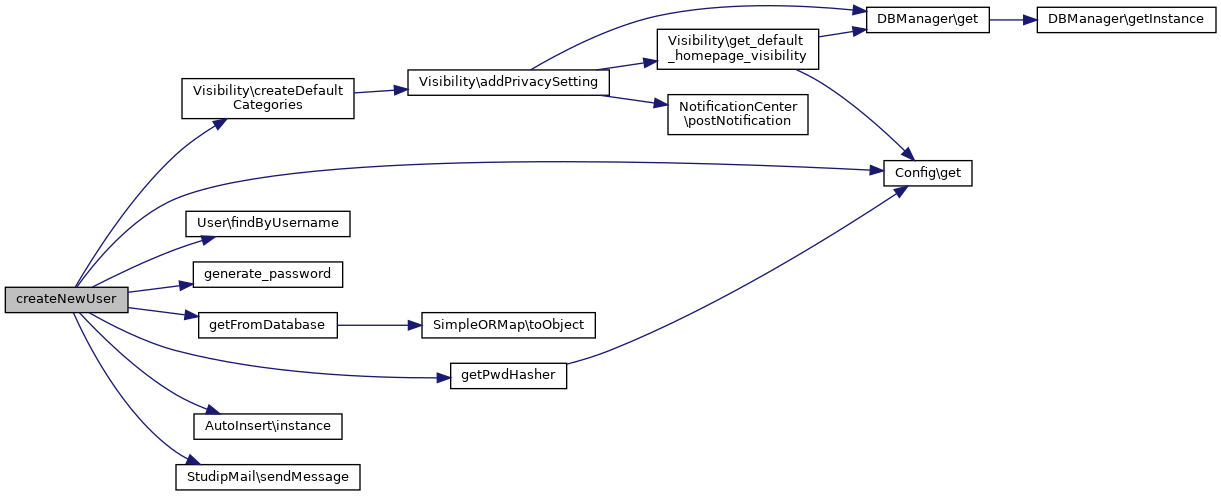
◆ createNewUser()

createNewUser (   $newuser)

Create a new studip user with the given parameters

Parameters
arraystructure: array('string table_name.field_name'=>'string value')
Returns
bool Creation successful?
Here is the call graph for this function:

◆ createPreliminaryUser()

createPreliminaryUser (   $newuser)

Create a new preliminary studip user with the given parameters

Parameters
arraystructure: array('string table_name.field_name'=>'string value')
Returns
bool Creation successful?
Here is the call graph for this function:

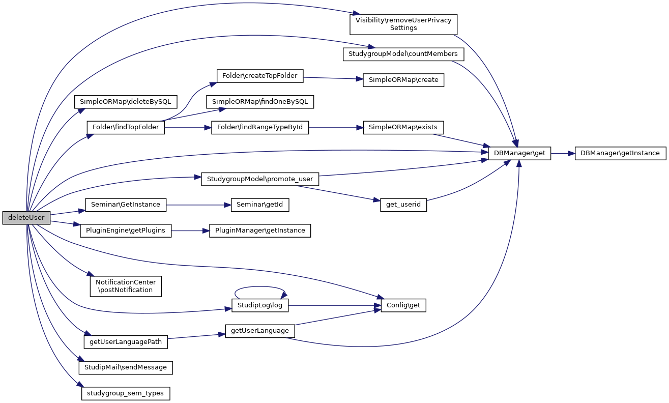
◆ deleteUser()

deleteUser (   $delete_documents = true,
  $delete_content_from_course = true,
  $delete_personal_documents = true,
  $delete_personal_content = true,
  $delete_names = true,
  $delete_memberships = true 
)

Delete an existing user from the database and tidy up

Parameters
booldelete all documents in course context belonging to the user
booldelete all course content belonging to the user
booldelete all personal documents belonging to the user
booldelete all personal content belonging to the user
booldelete all names identifying the user
booldelete all memberships of the user
Returns
bool Removal successful?
Here is the call graph for this function:

◆ generate_password()

generate_password (   $length)

generate a secure password of $length characters [a-z0-9]

Parameters
integer$lengthnumber of characters
Returns
string password
Here is the caller graph for this function:

◆ getFromDatabase()

getFromDatabase (   $user_id)

load user data from database into internal array

Parameters
string$user_idthe user which should be retrieved
Here is the call graph for this function:
Here is the caller graph for this function:

◆ getPwdHasher()

static getPwdHasher ( )
static
Here is the call graph for this function:
Here is the caller graph for this function:

◆ setPassword()

setPassword ( )

Create a new password and mail it to the user

Returns
bool Password change successful?
Here is the call graph for this function:

Field Documentation

◆ $jlu_send_user_mail

$jlu_send_user_mail = 1

◆ $msg

$msg

The documentation for this class was generated from the following file: