|
Stud.IP
jlu_4.3 Revision 64286
|


Static Public Member Functions | |
| static | findCurrent () |
| static | find ($id) |
| static | build ($data, $is_new=true) |
| static | findFull ($id) |
| static | findFullMany ($ids, $order_by='') |
| static | findByUsername ($username) |
| static | findByDatafield ($datafield_id, $value) |
| static | findDozentenByTermin_id ($termin_id) |
| static | search ($attributes) |
| static | convert ($old_id, $new_id, $identity=false) |
| static | exportUserData (StoredUserData $storage) |
| static | GetUsersWithoutCourseInvisSem ($userArray) |
| static | GetAnzVa ($userid) |
| static | GetAnzVaInvisSem ($userid) |
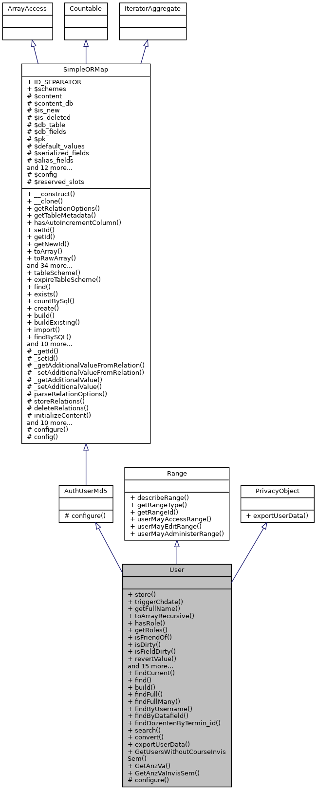
Static Public Member Functions inherited from SimpleORMap | |
| static | tableScheme ($db_table) |
| static | expireTableScheme () |
| static | find ($id) |
| static | exists ($id) |
| static | countBySql ($sql=1, $params=array()) |
| static | create ($data) |
| static | build ($data, $is_new=true) |
| static | buildExisting ($data) |
| static | import ($data) |
| static | findBySQL ($sql, $params=array()) |
| static | findOneBySQL ($where, $params=array()) |
| static | findThru ($foreign_key_value, $options) |
| static | findEachBySQL ($callable, $sql, $params=array()) |
| static | findMany ($pks=array(), $order='', $order_params=array()) |
| static | findEachMany ($callable, $pks=array(), $order='', $order_params=array()) |
| static | findAndMapBySQL ($callable, $where, $params=array()) |
| static | findAndMapMany ($callable, $pks=array(), $order='', $order_params=array()) |
| static | deleteBySQL ($where, $params=array()) |
| static | toObject ($id_or_object) |
| static | __callStatic ($name, $arguments) |
| static | exportUserData (StoredUserData $storage) |
Static Protected Member Functions | |
| static | configure ($config=array()) |
| static | configure ($config=array()) |
Static Protected Member Functions inherited from SimpleORMap | |
| static | configure ($config=array()) |
| static | config ($key) |
Additional Inherited Members | |
Data Fields inherited from SimpleORMap | |
| const | ID_SEPARATOR = '_' |
Static Public Attributes inherited from SimpleORMap | |
| static | $schemes = null |
Protected Member Functions inherited from SimpleORMap | |
| _getId ($field) | |
| _setId ($field, $value) | |
| _getAdditionalValueFromRelation ($field) | |
| _setAdditionalValueFromRelation ($field, $value) | |
| _getAdditionalValue ($field) | |
| _setAdditionalValue ($field, $value) | |
| parseRelationOptions ($type, $name, $options) | |
| storeRelations ($only_these=null) | |
| deleteRelations () | |
| initializeContent () | |
| applyCallbacks ($type) | |
| registerCallback ($types, $cb) | |
| unregisterCallback ($types, $cb) | |
| cbAutoIncrementColumn ($type) | |
| cbAutoKeyCreation () | |
| cbNotificationMapper ($cb_type) | |
| cbAfterInitialize ($cb_type) | |
| setSerializedValue ($field, $value) | |
| setI18nValue ($field, $value) | |
| cbI18N ($type) | |
Protected Attributes inherited from SimpleORMap | |
| $content = array() | |
| $content_db = array() | |
| $is_new = true | |
| $is_deleted = false | |
| $db_table = '' | |
| $db_fields = null | |
| $pk = null | |
| $default_values = array() | |
| $serialized_fields = array() | |
| $alias_fields = array() | |
| $i18n_fields = array() | |
| $additional_fields = array() | |
| $relations = array() | |
| $has_many = array() | |
| $has_one = array() | |
| $belongs_to = array() | |
| $has_and_belongs_to_many = array() | |
| $registered_callbacks = array() | |
| $known_slots = array() | |
| $notification_map = array() | |
| $additional_data = array() | |
| $getter_setter_map = array() | |
Static Protected Attributes inherited from SimpleORMap | |
| static | $config = array() |
| static | $reserved_slots = array('value','newid','iterator','tablemetadata', 'relationvalue','wherequery','relationoptions','data','new','id') |
|
static |
build new object with given data
| $data | array assoc array of record |
Reimplemented from SimpleORMap.


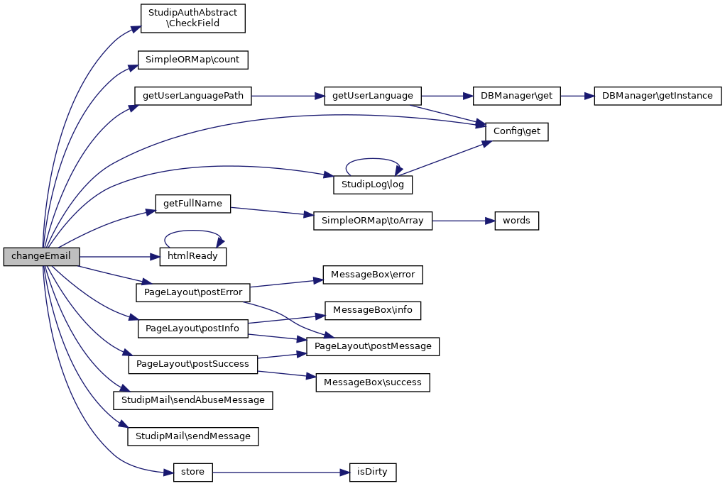
| changeEmail | ( | $email, | |
$force = false |
|||
| ) |
Changes a user's email adress.
| string | New email | |
| bool | $force | Force update (even if nothing actually changed) |

|
staticprotected |
| string | $id | primary key of table |
Reimplemented from AuthUserMd5.
|
static |
Merge an user ($old_id) to another user ($new_id). This is a part of the old numit-plugin.
| string | $old_user | |
| string | $new_user | |
| boolean | $identity | merge identity (if true) |


| describeRange | ( | ) |
|
static |
Export available data of a given user into a storage object (an instance of the StoredUserData class) for that user.
| StoredUserData | $storage | object to store data into |
Implements PrivacyObject.

|
static |
Returns a user.
| string | $id |
Reimplemented from SimpleORMap.

|
static |
returns an array of User-objects that have the given value in the given datafield.
| string | $datafield_id | |
| array | of User |

|
static |
return user object for given username
| string | $username | a username |

|
static |

|
static |
|
static |
|
static |

|
static |

| getFullName | ( | $format = 'full' | ) |
returns the name in specified format (formats defined in $GLOBALS['_fullname_sql'])
| string | one of full,full_rev,no_title,no_title_rev,no_title_short,no_title_motto,full_rev_username |


| getFullName_Displayname | ( | $format = "display_full" | ) |

| getHomepageElements | ( | ) |
Builds an array containing all available elements that are part of a user's homepage together with their visibility. It isn't sufficient to just load the visibility settings from database, because if the user has added some data (e.g. CV) but not yet assigned a special visibility to that field, it wouldn't show up.

| getInstitutePerms | ( | ) |
This function returns the perms allowed for an institute for the current user
| getPristineValue | ( | $field | ) |
returns unmodified value of given field
| string | $field |
| InvalidArgumentException |
Reimplemented from SimpleORMap.
| getRangeId | ( | ) |
| getRangeType | ( | ) |
| getRoles | ( | $with_implicit = false | ) |
Returns the roles that were assigned to the user.
| boolean | $with_implicit |

| getStudipKingIcon | ( | ) |
Get the decorated StudIP-Kings information

| GetUsersWithoutCourse | ( | $userArray | ) |

|
static |

| hasRole | ( | $role, | |
$institute_id = '' |
|||
| ) |
Returns whether the user was assigned a certain role.
| string | $role | The role to check |
| string | $institute_id | An optional institute_id |

| initRelation | ( | $relation | ) |
| string | $relation |
Reimplemented from SimpleORMap.

| isDirty | ( | ) |
checks if at least one field was modified since last restore
Reimplemented from SimpleORMap.

| isFieldDirty | ( | $field | ) |
checks if given field was modified since last restore
| string | $field |
Reimplemented from SimpleORMap.
| isFriendOf | ( | $another_user | ) |
Returns whether the given user is stored in contacts.
| User | $another_user |

| revertValue | ( | $field | ) |
reverts value of given field to last restored value
| string | $field |
Reimplemented from SimpleORMap.
|
static |
Temporary migrate to User.class.php
| $attributes |


| store | ( | ) |
Reimplemented from SimpleORMap.


| toArrayRecursive | ( | $only_these_fields = null | ) |
returns data of table row as assoc array including related records with a 'has*' relationship recurses one level without param
$only_these_fields limits output for relationships in this way: $only_these_fields = array('field_1', 'field_2', 'relation1', 'relation2' => array('rel2_f1', 'rel2_f2', 'rel2_rel11' => array( rel2_rel1_f1) ) ) Here all fields of relation1 will be returned.
| mixed | $only_these_fields | limit returned fields |
Reimplemented from SimpleORMap.
| toRawArray | ( | $only_these_fields = null | ) |
Returns data of table row as assoc array with raw contents like they are in the database. Pass array of fieldnames or ws separated string to limit fields.
| mixed | $only_these_fields |
Reimplemented from SimpleORMap.
| triggerChdate | ( | ) |
Reimplemented from SimpleORMap.
| userMayAccessRange | ( | $user_id = null | ) |
Decides whether the user may access the range.
| string | $user_id | Optional id of a user, defaults to current user |
Implements Range.

| userMayAdministerRange | ( | $user_id = null | ) |
Decides whether the user may administer the range.
| string | $user_id | Optional id of a user, defaults to current user |
Implements Range.

| userMayEditRange | ( | $user_id = null | ) |
Decides whether the user may edit/alter the range.
| string | $user_id | Optional id of a user, defaults to current user |
Implements Range.

