|
Stud.IP
jlu_4.3 Revision 64286
|


Public Member Functions | |
| before_filter (&$action, &$args) | |
| index_action () | |
| info_action (Banner $banner) | |
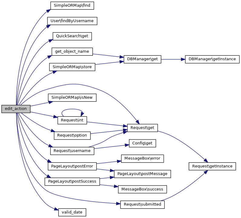
| edit_action (Banner $banner) | |
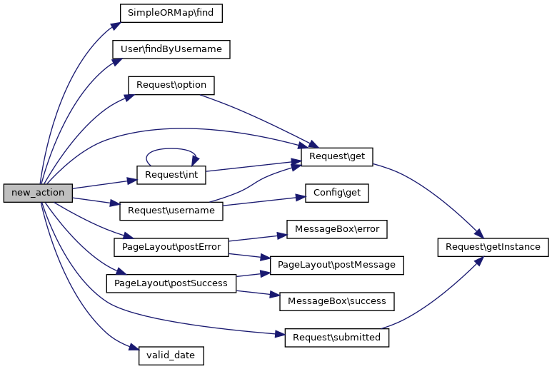
| new_action () | |
| reset_action (Banner $banner) | |
| delete_action (Banner $banner) | |
Public Member Functions inherited from StudipController | |
| before_filter (&$action, &$args) | |
| perform ($unconsumed_path) | |
| after_filter ($action, $args) | |
| validate_args (&$args, $types=null) | |
| url_for ($to='') | |
| link_for ($to='') | |
| relocate ($to) | |
| rescue ($exception) | |
| render_json ($data) | |
| render_csv ($data, $filename=null, $delimiter=';', $enclosure='"') | |
| relay ($to_uri) | |
| perform_relayed ($unconsumed) | |
| render_template_as_string ($template, $layout=null) | |
| __call ($method, $arguments) | |
| has_action ($action) | |
| action_url ($action) | |
| action_link ($action) | |
Protected Member Functions | |
| valid_date ($h, $m, $d, $mo, $y) | |
| setSidebar () | |
Protected Member Functions inherited from StudipController | |
| render_pdf (TCPDF $pdf, $filename, $inline=false) | |
| controller_path () | |
Protected Attributes | |
| $_autobind = true | |
Protected Attributes inherited from AuthenticatedController | |
| $with_session = true | |
| $allow_nobody = false | |
Protected Attributes inherited from StudipController | |
| $with_session = false | |
| $allow_nobody = true | |
| $_autobind = false | |
| before_filter | ( | & | $action, |
| & | $args | ||
| ) |
Common tasks for all actions.
Reimplemented from StudipController.

| edit_action | ( | Banner | $banner | ) |
| index_action | ( | ) |
Administration view for banner

| info_action | ( | Banner | $banner | ) |

| new_action | ( | ) |
Create a new banner

| reset_action | ( | Banner | $banner | ) |
Resets the click and view counter for the given banner
| Banner | $banner |

|
protected |
Extends this controller with neccessary sidebar
| String | $view | Currently viewed group |


|
protected |
Validate the date
| Int | $h | hour |
| Int | $m | minute |
| Int | $d | day |
| Int | $mo | month |
| Int | $y | year |

|
protected |