Stud.IP  jlu_4.3 Revision 64286
Admin_StatusgroupsController Class Reference
Inheritance diagram for Admin_StatusgroupsController:
Inheritance graph
Collaboration diagram for Admin_StatusgroupsController:
Collaboration graph

Public Member Functions

 before_filter (&$action, &$args)
 
 index_action ()
 
 editGroup_action ($group_id=null)
 
 sortGroups_action ()
 
 memberAdd_action ($group_id)
 
 move_action ()
 
 delete_action ($group_id, $user_id)
 
 deleteGroup_action ($group_id)
 
 sortAlphabetic_action ($group_id)
 
 selectInstitute_action ()
 
- Public Member Functions inherited from StudipController
 before_filter (&$action, &$args)
 
 perform ($unconsumed_path)
 
 after_filter ($action, $args)
 
 validate_args (&$args, $types=null)
 
 url_for ($to='')
 
 link_for ($to='')
 
 relocate ($to)
 
 rescue ($exception)
 
 render_json ($data)
 
 render_csv ($data, $filename=null, $delimiter=';', $enclosure='"')
 
 relay ($to_uri)
 
 perform_relayed ($unconsumed)
 
 render_template_as_string ($template, $layout=null)
 
 __call ($method, $arguments)
 
 has_action ($action)
 
 action_url ($action)
 
 action_link ($action)
 

Additional Inherited Members

- Protected Member Functions inherited from StudipController
 render_pdf (TCPDF $pdf, $filename, $inline=false)
 
 controller_path ()
 
- Protected Attributes inherited from AuthenticatedController
 $with_session = true
 
 $allow_nobody = false
 
- Protected Attributes inherited from StudipController
 $with_session = false
 
 $allow_nobody = true
 
 $_autobind = false
 

Member Function Documentation

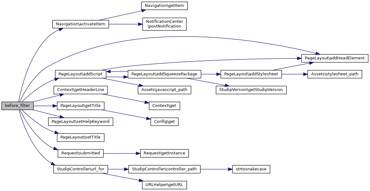
◆ before_filter()

before_filter ( $action,
$args 
)

Initializes the controller

Parameters
String$actionAction to execute
Array$argsArguments

Reimplemented from StudipController.

Here is the call graph for this function:

◆ delete_action()

delete_action (   $group_id,
  $user_id 
)

Ajaxaction to delete a user

Here is the call graph for this function:

◆ deleteGroup_action()

deleteGroup_action (   $group_id)

Delete a group

Here is the call graph for this function:

◆ editGroup_action()

editGroup_action (   $group_id = null)

Interface to edit a group or create a new one.

Parameters
stringgroup id
Here is the call graph for this function:

◆ index_action()

index_action ( )

Basic display of the groups

Here is the call graph for this function:

◆ memberAdd_action()

memberAdd_action (   $group_id)

Action to add multiple members to a group.

Parameters
stringgroup id
Here is the call graph for this function:

◆ move_action()

move_action ( )

Ajax action to move a user

Here is the call graph for this function:

◆ selectInstitute_action()

selectInstitute_action ( )

Action to select institute. This should be put somewhere else since we have to do this on EVERY institute page

◆ sortAlphabetic_action()

sortAlphabetic_action (   $group_id)

Delete a group

Here is the call graph for this function:

◆ sortGroups_action()

sortGroups_action ( )

Interface to sort groups

Here is the call graph for this function:

The documentation for this class was generated from the following file: