Stud.IP  jlu_4.3 Revision 64286
TourController Class Reference
Inheritance diagram for TourController:
Inheritance graph
Collaboration diagram for TourController:
Collaboration graph

Public Member Functions

 before_filter (&$action, &$args)
 
 get_data_action ($tour_id, $step_nr=1)
 
 set_status_action ($tour_id, $step_nr, $status)
 
 admin_overview_action ()
 
 import_action ()
 
 export_action ($tour_id)
 
 delete_step_action ($tour_id, $step_nr)
 
 edit_step_action ($tour_id, $step_nr, $mode='edit')
 
 admin_conflicts_action ()
 
 resolve_conflict_action ($id, $mode)
 
 admin_details_action ($tour_id='')
 
 save_action ($tour_id='')
 
- Public Member Functions inherited from StudipController
 before_filter (&$action, &$args)
 
 perform ($unconsumed_path)
 
 after_filter ($action, $args)
 
 validate_args (&$args, $types=null)
 
 url_for ($to='')
 
 link_for ($to='')
 
 relocate ($to)
 
 rescue ($exception)
 
 render_json ($data)
 
 render_csv ($data, $filename=null, $delimiter=';', $enclosure='"')
 
 relay ($to_uri)
 
 perform_relayed ($unconsumed)
 
 render_template_as_string ($template, $layout=null)
 
 __call ($method, $arguments)
 
 has_action ($action)
 
 action_url ($action)
 
 action_link ($action)
 

Additional Inherited Members

- Protected Member Functions inherited from StudipController
 render_pdf (TCPDF $pdf, $filename, $inline=false)
 
 controller_path ()
 
- Protected Attributes inherited from AuthenticatedController
 $with_session = true
 
 $allow_nobody = false
 
- Protected Attributes inherited from StudipController
 $with_session = false
 
 $allow_nobody = true
 
 $_autobind = false
 

Member Function Documentation

◆ admin_conflicts_action()

admin_conflicts_action ( )

Administration page for tour conflicts

Exceptions
AccessDeniedException
Here is the call graph for this function:

◆ admin_details_action()

admin_details_action (   $tour_id = '')

Administration page for single tour

Parameters
String$tour_idtour id
Exceptions
AccessDeniedException
Here is the call graph for this function:

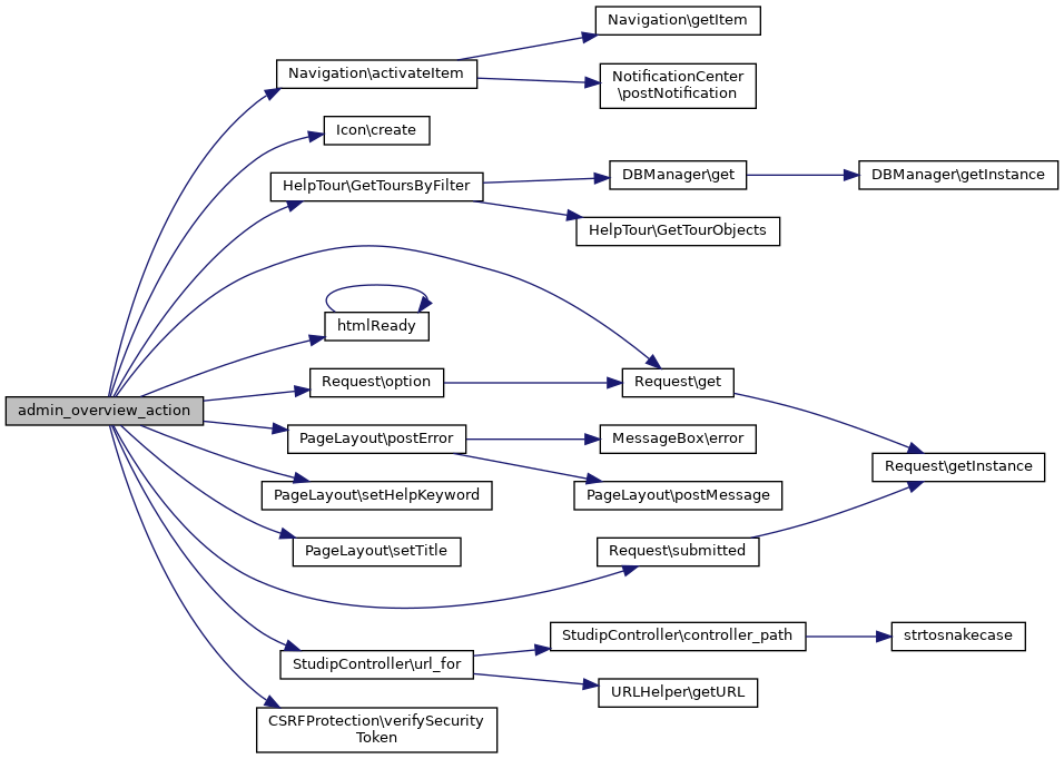
◆ admin_overview_action()

admin_overview_action ( )

Administration page for tours

Exceptions
AccessDeniedException
Here is the call graph for this function:

◆ before_filter()

before_filter ( $action,
$args 
)

Callback function being called before an action is executed.

Reimplemented from StudipController.

◆ delete_step_action()

delete_step_action (   $tour_id,
  $step_nr 
)

delete tour step (ajax call)

Parameters
String$tour_idtour id
String$step_nrnumber of step

◆ edit_step_action()

edit_step_action (   $tour_id,
  $step_nr,
  $mode = 'edit' 
)

edit tour step

Parameters
String$tour_idtour id
String$step_nrnumber of step
String$modeindicates edit mode (new, edit or save*)
Exceptions
AccessDeniedException
Here is the call graph for this function:

◆ export_action()

export_action (   $tour_id)

export help tour

Parameters
String$idid of help tour
Here is the call graph for this function:

◆ get_data_action()

get_data_action (   $tour_id,
  $step_nr = 1 
)

sends tour object as json data

Parameters
string$tour_idid of tour object
String$step_nrnumber of step to start with
Here is the call graph for this function:

◆ import_action()

import_action ( )

import help tour

Here is the call graph for this function:

◆ resolve_conflict_action()

resolve_conflict_action (   $id,
  $mode 
)

resolves tour conflict

Parameters
String$idtour id
Exceptions
AccessDeniedException

◆ save_action()

save_action (   $tour_id = '')

save tour data

Parameters
String$tour_idtour id
Exceptions
AccessDeniedException
Here is the call graph for this function:

◆ set_status_action()

set_status_action (   $tour_id,
  $step_nr,
  $status 
)

sets session data for active tour

Parameters
String$tour_idtour id
String$step_nrnumber of current step
String$statusstatus of tour ('off' to end tour)

The documentation for this class was generated from the following file: