Stud.IP  jlu_4.3 Revision 64286
Institute_MembersController Class Reference
Inheritance diagram for Institute_MembersController:
Inheritance graph
Collaboration diagram for Institute_MembersController:
Collaboration graph

Public Member Functions

 before_filter (&$action, &$args)
 
 index_action ()
 
 add_action ($type)
 
 remove_from_group_action ($group_id, $type)
 
 remove_from_institute_action ($type)
 
- Public Member Functions inherited from StudipController
 before_filter (&$action, &$args)
 
 perform ($unconsumed_path)
 
 after_filter ($action, $args)
 
 validate_args (&$args, $types=null)
 
 url_for ($to='')
 
 link_for ($to='')
 
 relocate ($to)
 
 rescue ($exception)
 
 render_json ($data)
 
 render_csv ($data, $filename=null, $delimiter=';', $enclosure='"')
 
 relay ($to_uri)
 
 perform_relayed ($unconsumed)
 
 render_template_as_string ($template, $layout=null)
 
 __call ($method, $arguments)
 
 has_action ($action)
 
 action_url ($action)
 
 action_link ($action)
 

Protected Attributes

 $allow_nobody = true
 
- Protected Attributes inherited from AuthenticatedController
 $with_session = true
 
 $allow_nobody = false
 
- Protected Attributes inherited from StudipController
 $with_session = false
 
 $allow_nobody = true
 
 $_autobind = false
 

Additional Inherited Members

- Protected Member Functions inherited from StudipController
 render_pdf (TCPDF $pdf, $filename, $inline=false)
 
 controller_path ()
 

Detailed Description

Author
Arne Schröder schro.nosp@m.eder.nosp@m.@data.nosp@m.-que.nosp@m.st.de
Jan-Hendrik Willms tleil.nosp@m.ax+s.nosp@m.tudip.nosp@m.@gma.nosp@m.il.co.nosp@m.m @license GPL2 or any later version
Todo:
test datafields!

Member Function Documentation

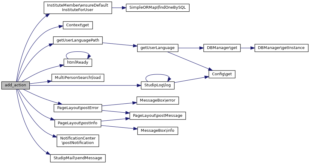
◆ add_action()

add_action (   $type)
Here is the call graph for this function:

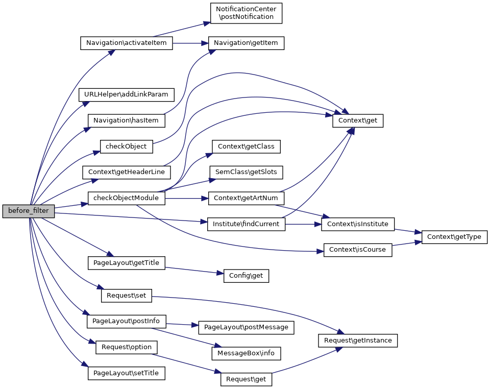
◆ before_filter()

before_filter ( $action,
$args 
)

Reimplemented from StudipController.

Here is the call graph for this function:

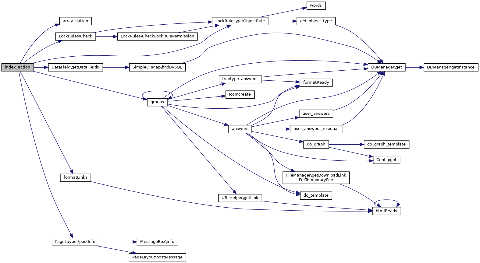
◆ index_action()

index_action ( )

show institute members page

Here is the call graph for this function:

◆ remove_from_group_action()

remove_from_group_action (   $group_id,
  $type 
)
Here is the call graph for this function:

◆ remove_from_institute_action()

remove_from_institute_action (   $type)
Here is the call graph for this function:

Field Documentation

◆ $allow_nobody

$allow_nobody = true
protected

The documentation for this class was generated from the following file: