Stud.IP  jlu_4.3 Revision 64286
Course_DatesController Class Reference
Inheritance diagram for Course_DatesController:
Inheritance graph
Collaboration diagram for Course_DatesController:
Collaboration graph

Public Member Functions

 before_filter (&$action, &$args)
 
 index_action ()
 
 details_action ($termin_id)
 
 details_files_action ($termin_id)
 
 singledate_action ($termin_id=null)
 
 save_details_action ($date_id)
 
 new_topic_action ()
 
 add_topic_action ()
 
 move_topic_action ($topic_id, $old_date_id, $new_date_id)
 
 remove_topic_action ()
 
 export_action ()
 
 export_csv_action ()
 
 create_folders_action ()
 
- Public Member Functions inherited from StudipController
 before_filter (&$action, &$args)
 
 perform ($unconsumed_path)
 
 after_filter ($action, $args)
 
 validate_args (&$args, $types=null)
 
 url_for ($to='')
 
 link_for ($to='')
 
 relocate ($to)
 
 rescue ($exception)
 
 render_json ($data)
 
 render_csv ($data, $filename=null, $delimiter=';', $enclosure='"')
 
 relay ($to_uri)
 
 perform_relayed ($unconsumed)
 
 render_template_as_string ($template, $layout=null)
 
 __call ($method, $arguments)
 
 has_action ($action)
 
 action_url ($action)
 
 action_link ($action)
 

Protected Attributes

 $allow_nobody = true
 
- Protected Attributes inherited from AuthenticatedController
 $with_session = true
 
 $allow_nobody = false
 
- Protected Attributes inherited from StudipController
 $with_session = false
 
 $allow_nobody = true
 
 $_autobind = false
 

Additional Inherited Members

- Protected Member Functions inherited from StudipController
 render_pdf (TCPDF $pdf, $filename, $inline=false)
 
 controller_path ()
 

Member Function Documentation

◆ add_topic_action()

add_topic_action ( )
Here is the call graph for this function:

◆ before_filter()

before_filter ( $action,
$args 
)

Reimplemented from StudipController.

Here is the call graph for this function:

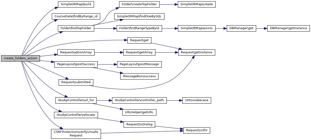
◆ create_folders_action()

create_folders_action ( )
Here is the call graph for this function:

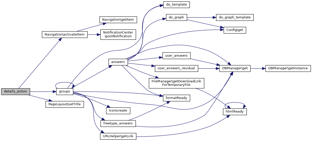
◆ details_action()

details_action (   $termin_id)

This method is called to show the dialog to edit a date for a course.

Parameters
String$termin_idThe id of the date
Returns
void
Here is the call graph for this function:

◆ details_files_action()

details_files_action (   $termin_id)
Here is the call graph for this function:

◆ export_action()

export_action ( )
Here is the call graph for this function:

◆ export_csv_action()

export_csv_action ( )

Export list of course dates into CSV format.

Here is the call graph for this function:

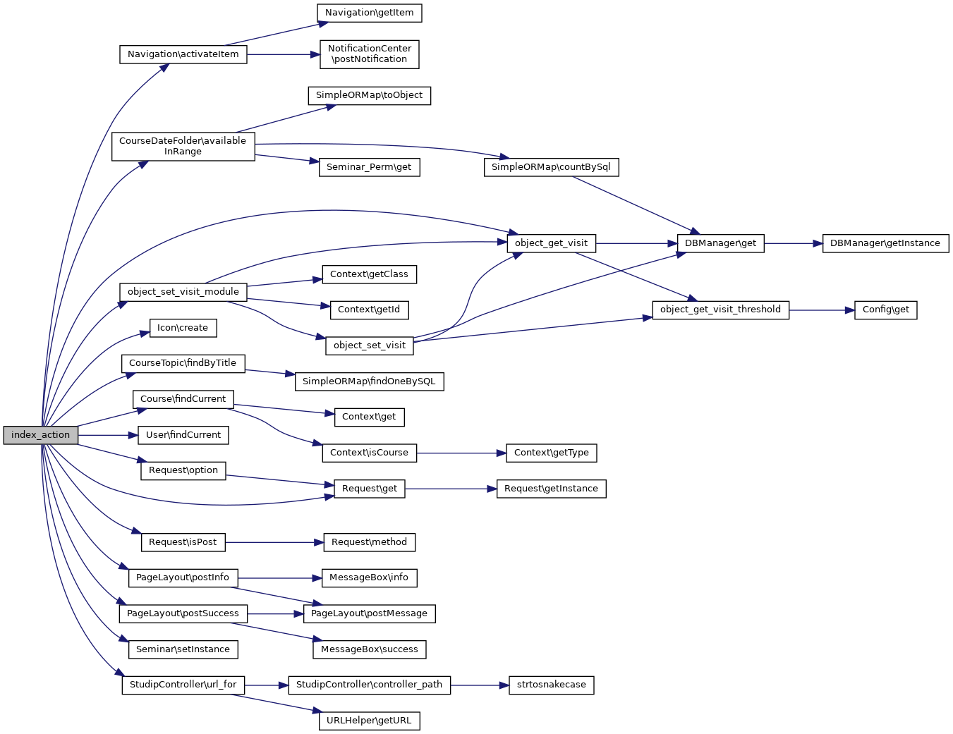
◆ index_action()

index_action ( )
Here is the call graph for this function:

◆ move_topic_action()

move_topic_action (   $topic_id,
  $old_date_id,
  $new_date_id 
)

Moves a topic from one date to another. This action will be called from an ajax request and will return only the neccessary output for a single topic element.

Parameters
String$topic_idThe id of the topic
String$old_date_idThe id of the original date of the topic
String$new_date_idThe id of the new date of the topic
Exceptions
MethodNotAllowedExceptionif request method is not post
AccessDeniedExceptionif the user is not allowed to execute the action (at least tutor of the course)
Here is the call graph for this function:

◆ new_topic_action()

new_topic_action ( )
Here is the call graph for this function:

◆ remove_topic_action()

remove_topic_action ( )
Here is the call graph for this function:

◆ save_details_action()

save_details_action (   $date_id)

This method is called to save a singledate for a studygroup.

Returns
void
Here is the call graph for this function:

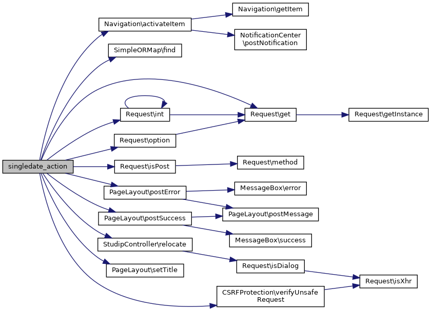
◆ singledate_action()

singledate_action (   $termin_id = null)

This method is called to show the dialog to edit a singledate for a studygroup.

Parameters
String$termin_idThe id of the date
Returns
void
Here is the call graph for this function:

Field Documentation

◆ $allow_nobody

$allow_nobody = true
protected

The documentation for this class was generated from the following file: