|
Stud.IP
jlu_4.3 Revision 64286
|


Public Member Functions | |
| __construct () | |
| addCSSClass ($css_class) | |
| removeCSSClass ($css_class) | |
| render ($variables=array()) | |
Public Member Functions inherited from SidebarWidget | |
| __construct () | |
| setTitle ($title) | |
| getTitle () | |
| removeTitle () | |
| setExtra ($extra) | |
| getExtra () | |
| removeExtra () | |
| render ($variables=array()) | |
Public Member Functions inherited from Widget | |
| addElement (WidgetElement $element, $index=null) | |
| insertElement (WidgetElement $element, $before_index, $index=null) | |
| getElement ($index) | |
| getElements () | |
| removeElement ($index) | |
| hasElements () | |
| hasElement ($index) | |
| forceRendering ($state=true) | |
| addLayoutCSSClass ($css_class) | |
| removeLayoutCSSClass ($css_class) | |
| render ($variables=array()) | |
| __isset ($offset) | |
| __get ($offset) | |
| __set ($offset, $value) | |
| __unset ($offset) | |
Protected Attributes | |
| $css_classes = array() | |
Protected Attributes inherited from Widget | |
| $elements = array() | |
| $template = 'widgets/widget' | |
| $template_variables = array() | |
| $layout = 'widgets/widget-layout' | |
| $forced_rendering = false | |
| $layout_css_classes = array() | |
Additional Inherited Members | |
Protected Member Functions inherited from Widget | |
| guessIndex (WidgetElement $element) | |
| __construct | ( | ) |
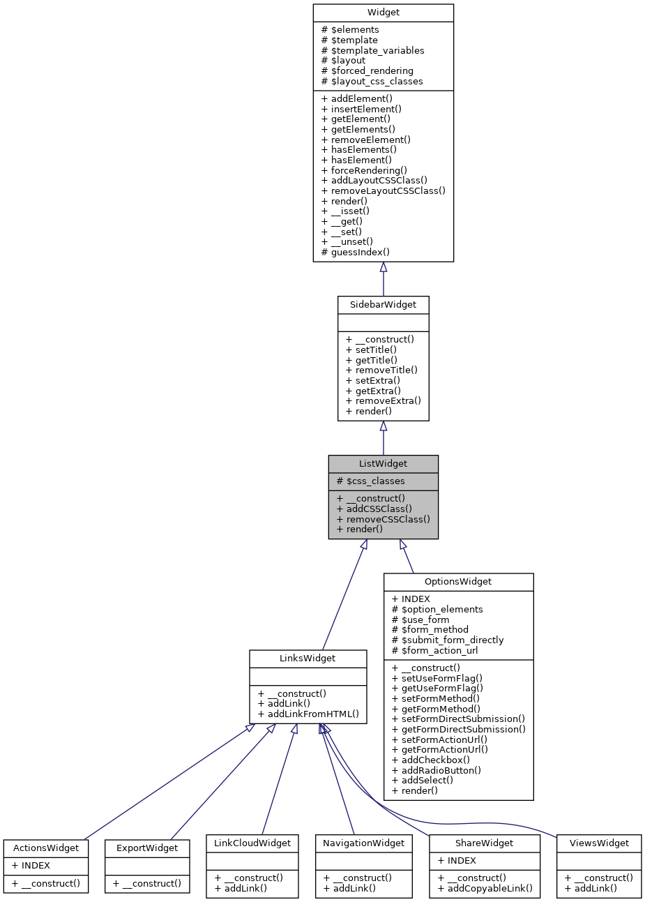
Reimplemented from SidebarWidget.
Reimplemented in ActionsWidget, ExportWidget, LinkCloudWidget, LinksWidget, NavigationWidget, ShareWidget, and ViewsWidget.

| addCSSClass | ( | $css_class | ) |

| removeCSSClass | ( | $css_class | ) |
| render | ( | $variables = array() | ) |
Renders the widget. The widget will only be rendered if it contains at least one element.
Reimplemented from SidebarWidget.
Reimplemented in OptionsWidget.

|
protected |