|
Stud.IP
jlu_4.3 Revision 64286
|


Public Member Functions | |
| before_filter (&$action, &$args) | |
| nop_action () | |
| get_action () | |
| mark_notification_read_action ($id) | |
| notifications_seen_action () | |
Public Member Functions inherited from StudipController | |
| before_filter (&$action, &$args) | |
| perform ($unconsumed_path) | |
| after_filter ($action, $args) | |
| validate_args (&$args, $types=null) | |
| url_for ($to='') | |
| link_for ($to='') | |
| relocate ($to) | |
| rescue ($exception) | |
| render_json ($data) | |
| render_csv ($data, $filename=null, $delimiter=';', $enclosure='"') | |
| relay ($to_uri) | |
| perform_relayed ($unconsumed) | |
| render_template_as_string ($template, $layout=null) | |
| __call ($method, $arguments) | |
| has_action ($action) | |
| action_url ($action) | |
| action_link ($action) | |
Protected Member Functions | |
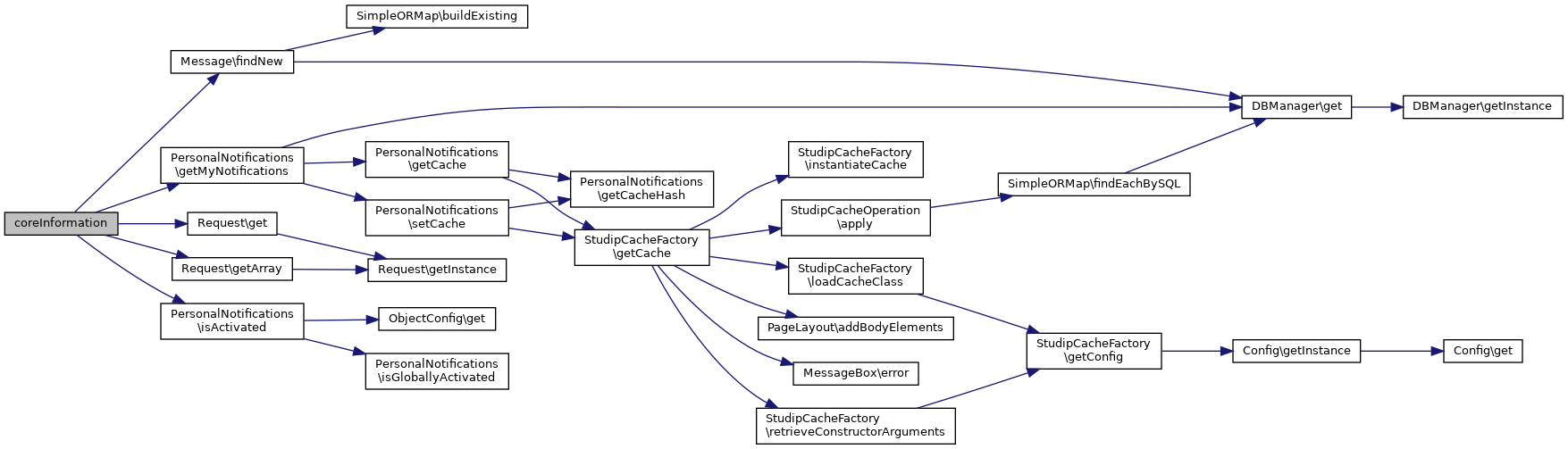
| coreInformation () | |
Protected Member Functions inherited from StudipController | |
| render_pdf (TCPDF $pdf, $filename, $inline=false) | |
| controller_path () | |
Protected Attributes | |
| $allow_nobody = true | |
Protected Attributes inherited from AuthenticatedController | |
| $with_session = true | |
| $allow_nobody = false | |
Protected Attributes inherited from StudipController | |
| $with_session = false | |
| $allow_nobody = true | |
| $_autobind = false | |
Controller called by the main periodical ajax-request. It collects data, converts the textstrings to utf8 and returns it as a json-object to the internal javascript-function "STUDIP.JSUpdater.process(json)".
| before_filter | ( | & | $action, |
| & | $args | ||
| ) |
Checks whether we have a valid logged in user, send "Forbidden" otherwise
| String | $action | The action to perform |
| Array | $args | Potential arguments |
Reimplemented from StudipController.

|
protected |
SystemPlugins may call UpdateInformation::setInformation to set information to be sent via ajax to the main request. Core-functionality-data should be collected and set here.


| get_action | ( | ) |
Main action that returns a json-object like { 'js_function.sub_function': data, 'anotherjs_function.sub_function': moredata } This action is called by STUDIP.JSUpdater.poll and the result processed the internal STUDIP.JSUpdater.process method

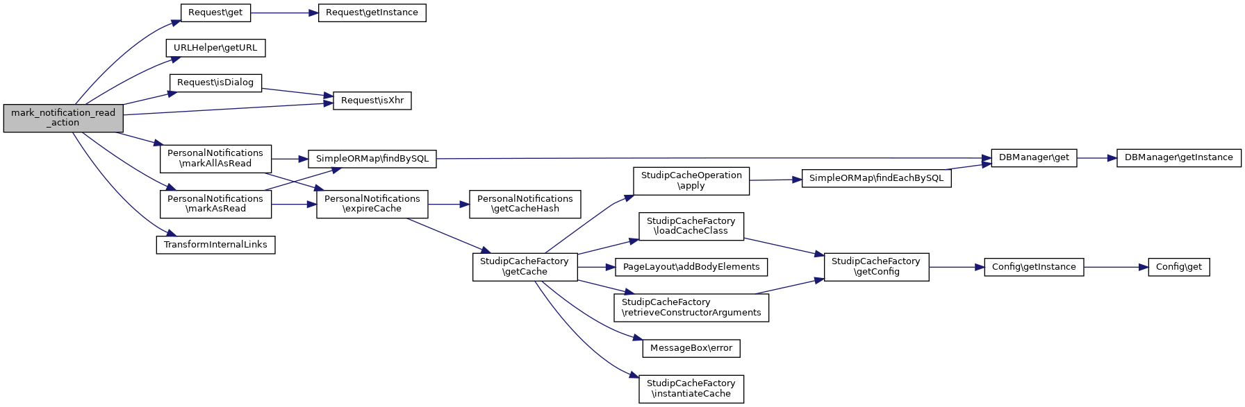
| mark_notification_read_action | ( | $id | ) |
Marks a personal notification as read by the user so it won't be displayed in the list in the header.
| string | $id | : hash-id of the notification |

| nop_action | ( | ) |
Does and renders absolute nothing.
| notifications_seen_action | ( | ) |
Sets the background-color of the notification-number to blue, so it does not annoy the user anymore. But he/she is still able to see the notificaion-list. Just sets a unix-timestamp in the user-config NOTIFICATIONS_SEEN_LAST_DATE.

|
protected |