Stud.IP  jlu_4.3 Revision 64286
Admin_SemesterController Class Reference
Inheritance diagram for Admin_SemesterController:
Inheritance graph
Collaboration diagram for Admin_SemesterController:
Collaboration graph

Public Member Functions

 before_filter (&$action, &$args)
 
 index_action ()
 
 edit_action ($id=null)
 
 delete_action ($id)
 
 lock_action ($id)
 
 unlock_action ($id)
 
- Public Member Functions inherited from StudipController
 before_filter (&$action, &$args)
 
 perform ($unconsumed_path)
 
 after_filter ($action, $args)
 
 validate_args (&$args, $types=null)
 
 url_for ($to='')
 
 link_for ($to='')
 
 relocate ($to)
 
 rescue ($exception)
 
 render_json ($data)
 
 render_csv ($data, $filename=null, $delimiter=';', $enclosure='"')
 
 relay ($to_uri)
 
 perform_relayed ($unconsumed)
 
 render_template_as_string ($template, $layout=null)
 
 __call ($method, $arguments)
 
 has_action ($action)
 
 action_url ($action)
 
 action_link ($action)
 

Protected Member Functions

 validateSemester (Semester $semester)
 
 getTimeStamp ($name, $time='0:00:00')
 
 setSidebar ()
 
- Protected Member Functions inherited from StudipController
 render_pdf (TCPDF $pdf, $filename, $inline=false)
 
 controller_path ()
 

Additional Inherited Members

- Protected Attributes inherited from AuthenticatedController
 $with_session = true
 
 $allow_nobody = false
 
- Protected Attributes inherited from StudipController
 $with_session = false
 
 $allow_nobody = true
 
 $_autobind = false
 

Member Function Documentation

◆ before_filter()

before_filter ( $action,
$args 
)

common tasks for all actions

Parameters
String$actionAction that has been called
Array$argsList of arguments

Reimplemented from StudipController.

Here is the call graph for this function:

◆ delete_action()

delete_action (   $id)

This method deletes a semester or a bundle of semesters.

Parameters
string$idId of the semester (or 'bulk' for a bulk operation)
Here is the call graph for this function:

◆ edit_action()

edit_action (   $id = null)

This method edits an existing semester or creates a new semester.

Parameters
mixed$idId of the semester or null to create a semester.
Here is the call graph for this function:

◆ getTimeStamp()

getTimeStamp (   $name,
  $time = '0:00:00' 
)
protected

Checks a string if it is a valid date and returns the according unix timestamp if valid.

Parameters
string$nameParameter name to extract from request
string$timeOptional time segment
Returns
mixed Unix timestamp or false if not valid
Here is the call graph for this function:
Here is the caller graph for this function:

◆ index_action()

index_action ( )

Display all informations about the semesters

Here is the call graph for this function:

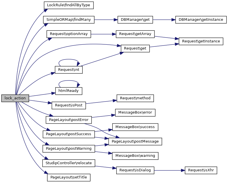
◆ lock_action()

lock_action (   $id)

This method locks a semester or a bundle of semesters.

Parameters
string$idId of the semester (or 'bulk' for a bulk operation)
Here is the call graph for this function:

◆ setSidebar()

setSidebar ( )
protected

Adds the content to sidebar

Here is the call graph for this function:
Here is the caller graph for this function:

◆ unlock_action()

unlock_action (   $id)

This method unlocks a semester or a bundle of semesters.

Parameters
string$idId of the semester (or 'bulk' for a bulk operation)
Here is the call graph for this function:

◆ validateSemester()

validateSemester ( Semester  $semester)
protected

Validates the semester for required valies, properness of values and possible overlaps with other semesters.

The validation is also divided into these three steps, so the next validation step only occurs when the previous one succeeded.

Parameters
Semester$semesterSemester (data) to validate
Returns
Array filled with errors
Here is the call graph for this function:
Here is the caller graph for this function:

The documentation for this class was generated from the following file: