Stud.IP  jlu_4.3 Revision 64286
Resources_ResourceController Class Reference
Inheritance diagram for Resources_ResourceController:
Inheritance graph
Collaboration diagram for Resources_ResourceController:
Collaboration graph

Public Member Functions

 before_filter (&$action, &$args)
 
 index_action ($resource_id=null)
 
 add_action ()
 
 edit_action ($resource_id=null)
 
 delete_action ($resource_id=null)
 
 booking_plan_action ($resource_id=null)
 
 permissions_action ($resource_id=null)
 
 temporary_permissions_action ($resource_id=null)
 
 special_assign_action ($resource_id=null)
 
 delete_bookings_action ($resource_id=null)
 
 files_action ($resource_id=null, $folder_id=null)
 
- Public Member Functions inherited from StudipController
 before_filter (&$action, &$args)
 
 perform ($unconsumed_path)
 
 after_filter ($action, $args)
 
 validate_args (&$args, $types=null)
 
 url_for ($to='')
 
 link_for ($to='')
 
 relocate ($to)
 
 rescue ($exception)
 
 render_json ($data)
 
 render_csv ($data, $filename=null, $delimiter=';', $enclosure='"')
 
 relay ($to_uri)
 
 perform_relayed ($unconsumed)
 
 render_template_as_string ($template, $layout=null)
 
 __call ($method, $arguments)
 
 has_action ($action)
 
 action_url ($action)
 
 action_link ($action)
 

Protected Member Functions

 getUserAndCheckPermissions ($permission_level='admin')
 
 getPermissionUserSearch ()
 
 getCourseSearch ()
 
 addEditDeleteHandler ($mode='add')
 
- Protected Member Functions inherited from StudipController
 render_pdf (TCPDF $pdf, $filename, $inline=false)
 
 controller_path ()
 

Additional Inherited Members

- Protected Attributes inherited from AuthenticatedController
 $with_session = true
 
 $allow_nobody = false
 
- Protected Attributes inherited from StudipController
 $with_session = false
 
 $allow_nobody = true
 
 $_autobind = false
 

Detailed Description

Resources_ResourceController contains general resource actions.

Member Function Documentation

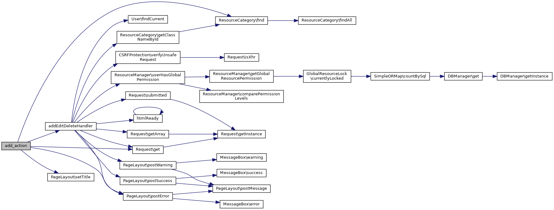
◆ add_action()

add_action ( )
Here is the call graph for this function:

◆ addEditDeleteHandler()

addEditDeleteHandler (   $mode = 'add')
protected
Here is the call graph for this function:
Here is the caller graph for this function:

◆ before_filter()

before_filter ( $action,
$args 
)

Reimplemented from StudipController.

Here is the call graph for this function:

◆ booking_plan_action()

booking_plan_action (   $resource_id = null)
Here is the call graph for this function:

◆ delete_action()

delete_action (   $resource_id = null)
Here is the call graph for this function:

◆ delete_bookings_action()

delete_bookings_action (   $resource_id = null)
Here is the call graph for this function:

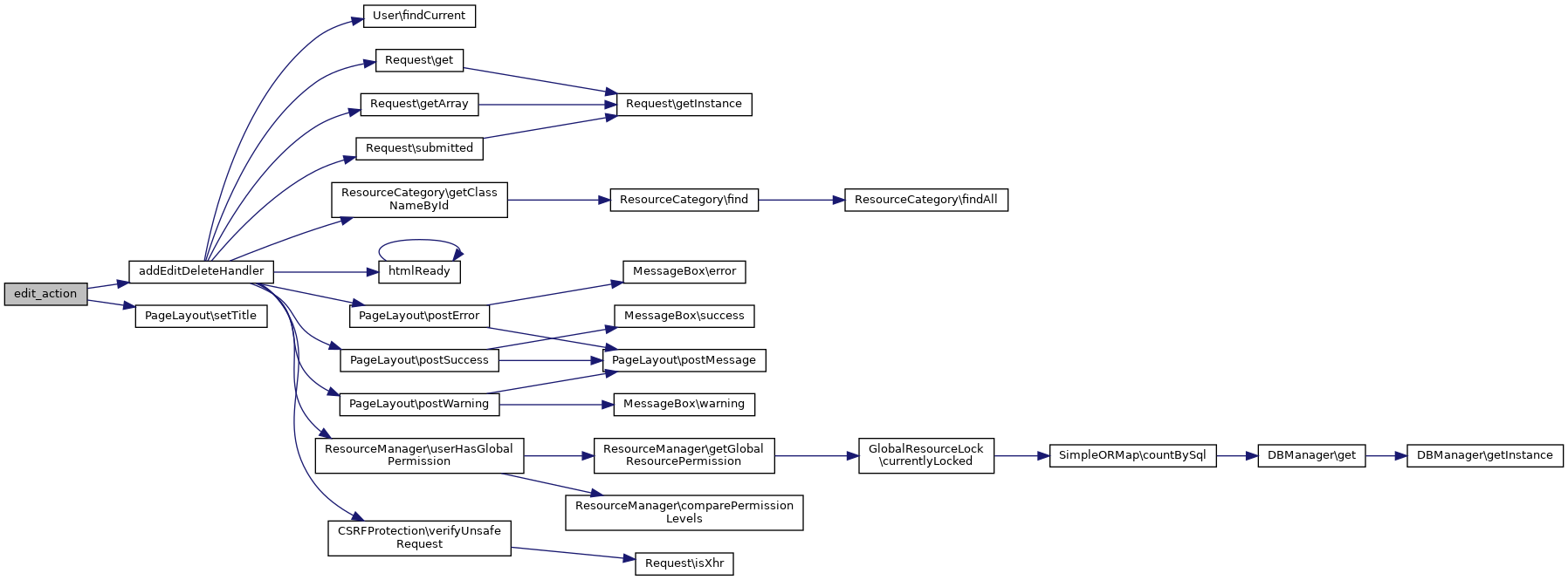
◆ edit_action()

edit_action (   $resource_id = null)
Here is the call graph for this function:

◆ files_action()

files_action (   $resource_id = null,
  $folder_id = null 
)
Here is the call graph for this function:

◆ getCourseSearch()

getCourseSearch ( )
protected
Here is the call graph for this function:
Here is the caller graph for this function:

◆ getPermissionUserSearch()

getPermissionUserSearch ( )
protected
Here is the call graph for this function:
Here is the caller graph for this function:

◆ getUserAndCheckPermissions()

getUserAndCheckPermissions (   $permission_level = 'admin')
protected
Here is the call graph for this function:
Here is the caller graph for this function:

◆ index_action()

index_action (   $resource_id = null)
Here is the call graph for this function:

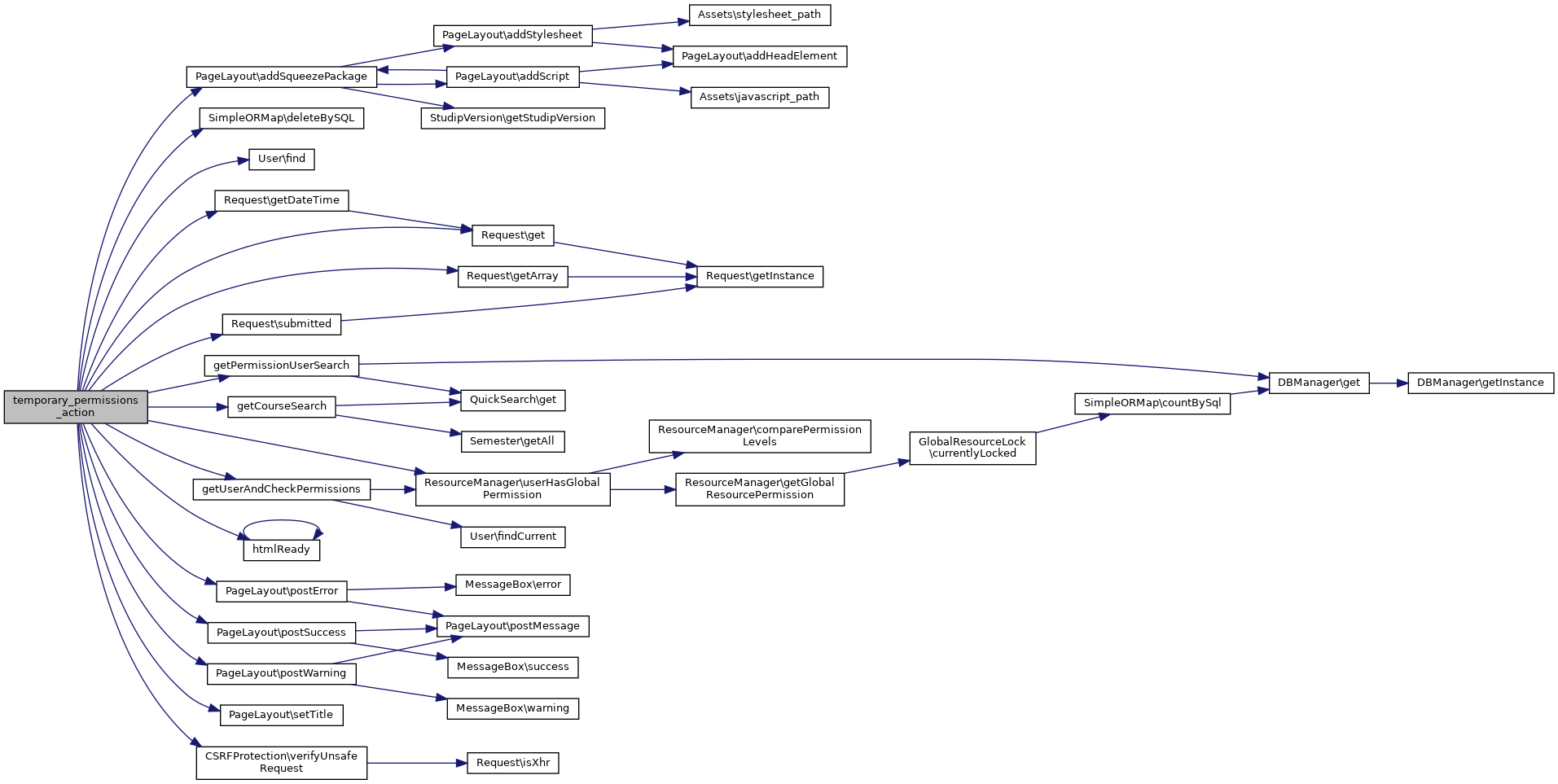
◆ permissions_action()

permissions_action (   $resource_id = null)
Here is the call graph for this function:

◆ special_assign_action()

special_assign_action (   $resource_id = null)
Here is the call graph for this function:

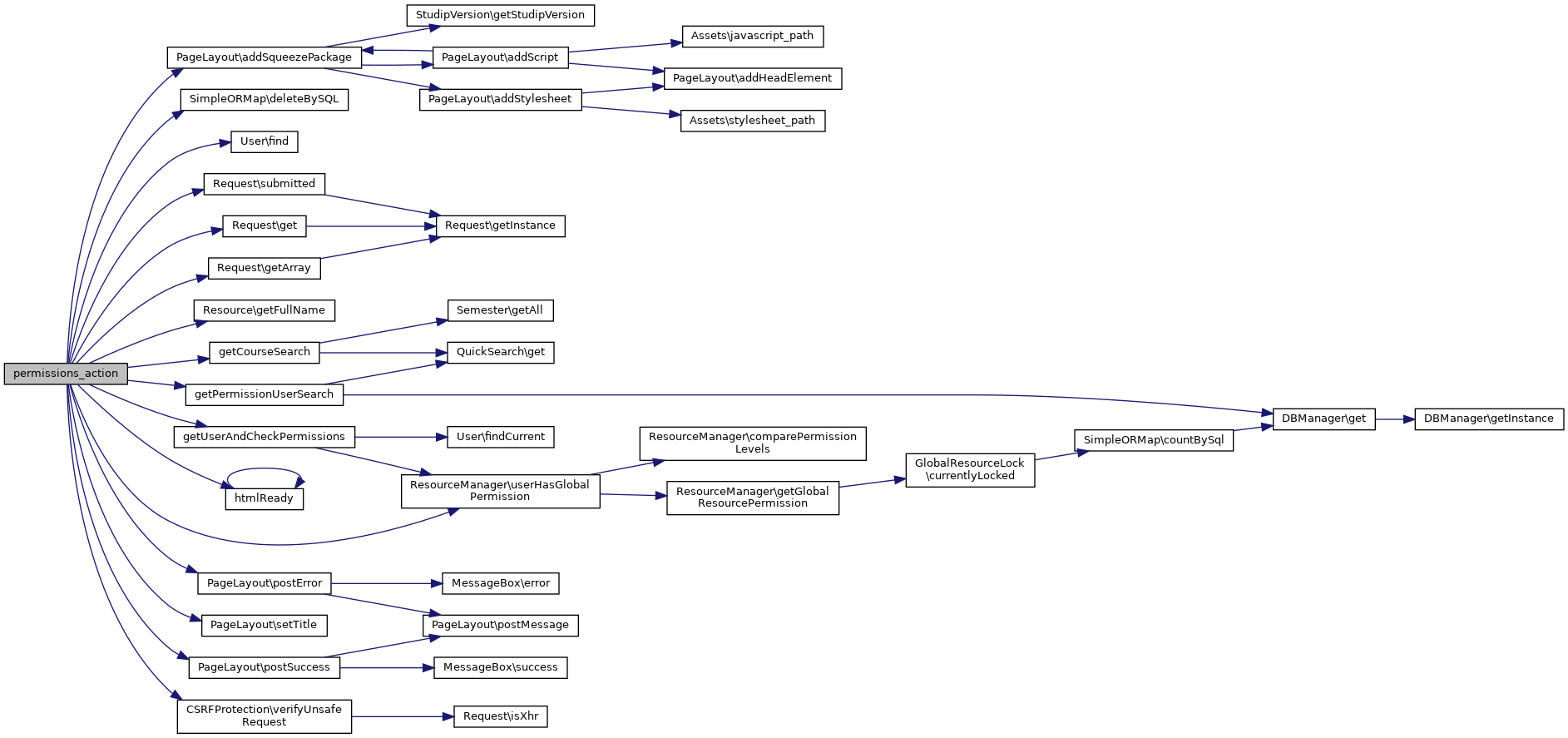
◆ temporary_permissions_action()

temporary_permissions_action (   $resource_id = null)
Here is the call graph for this function:

The documentation for this class was generated from the following file: