| 
|   | before_filter (&$action, &$args) | 
|   | 
|   | display_action ($range_id) | 
|   | 
|   | visit_action () | 
|   | 
|   | edit_news_action ($id='', $context_range='', $template_id='') | 
|   | 
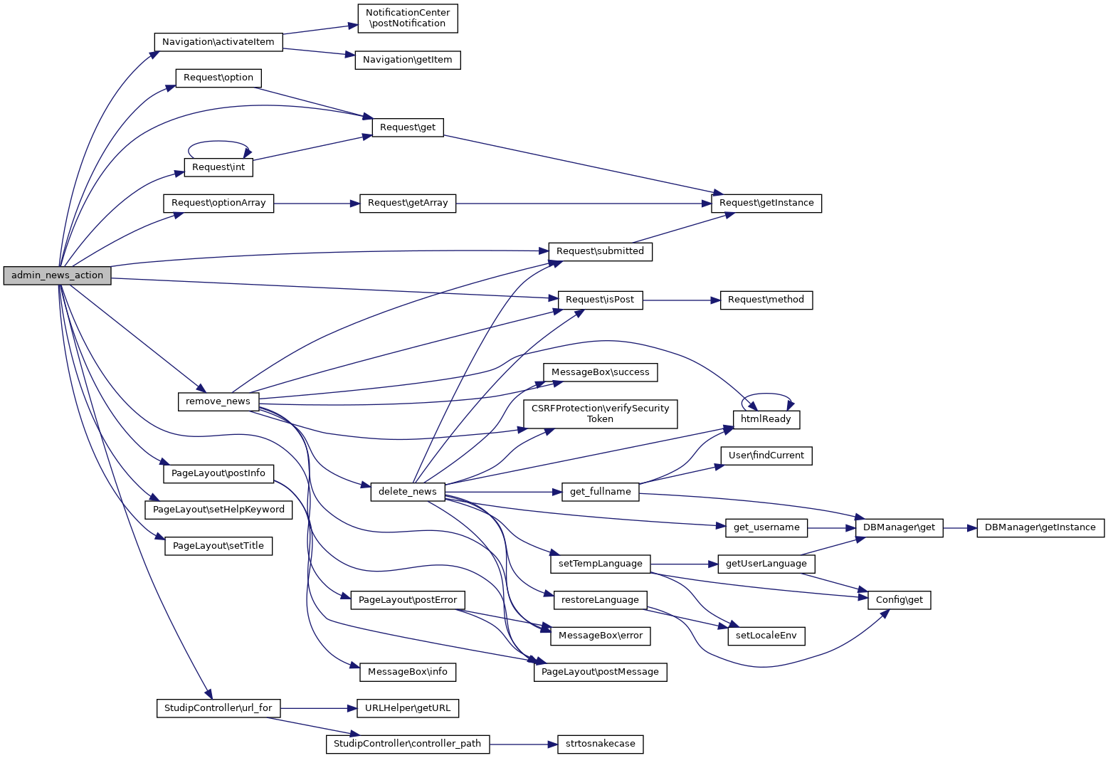
|   | admin_news_action ($area_type='') | 
|   | 
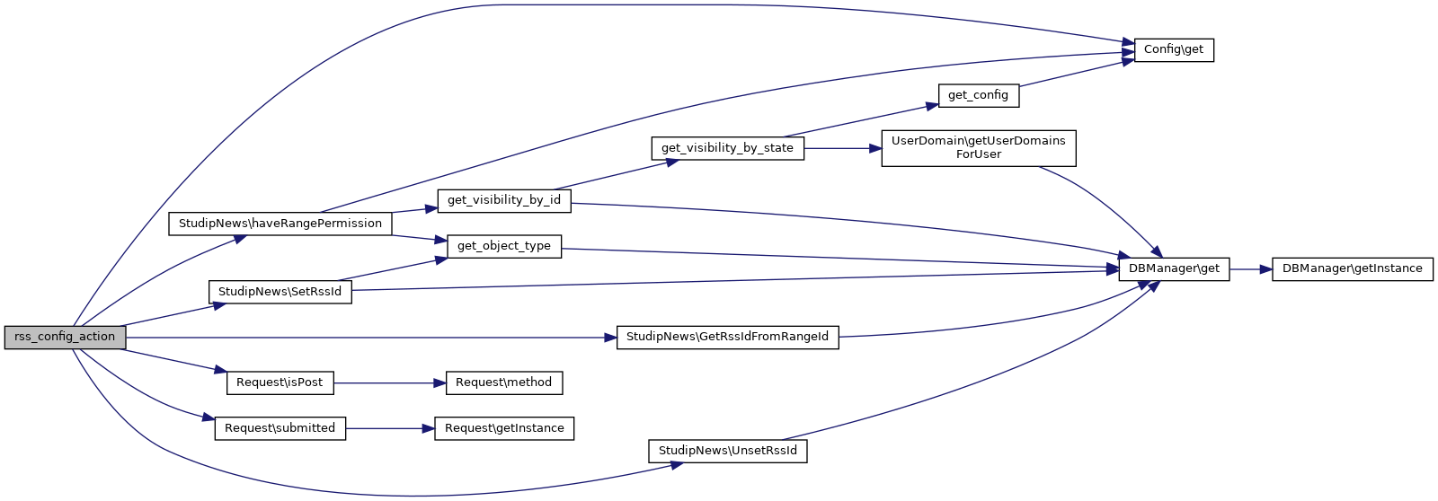
|   | rss_config_action ($range_id) | 
|   | 
|   | before_filter (&$action, &$args) | 
|   | 
|   | perform ($unconsumed_path) | 
|   | 
|   | after_filter ($action, $args) | 
|   | 
|   | validate_args (&$args, $types=null) | 
|   | 
|   | url_for ($to='') | 
|   | 
|   | link_for ($to='') | 
|   | 
|   | relocate ($to) | 
|   | 
|   | rescue ($exception) | 
|   | 
|   | render_json ($data) | 
|   | 
|   | render_csv ($data, $filename=null, $delimiter=';', $enclosure='"')  | 
|   | 
|   | relay ($to_uri) | 
|   | 
|   | perform_relayed ($unconsumed) | 
|   | 
|   | render_template_as_string ($template, $layout=null) | 
|   | 
|   | __call ($method, $arguments) | 
|   | 
|   | has_action ($action) | 
|   | 
|   | action_url ($action) | 
|   | 
|   | action_link ($action) | 
|   | 
◆ admin_news_action()
      
        
          | admin_news_action  | 
          ( | 
            | 
          $area_type = '' | ) | 
           | 
        
      
 
Show administration page for user's news
- Parameters
 - 
  
    | string | $area_type | area filter  | 
  
   
 
 
◆ before_filter()
      
        
          | before_filter  | 
          ( | 
          &  | 
          $action,  | 
        
        
           | 
           | 
          &  | 
          $args  | 
        
        
           | 
          ) | 
           |  | 
        
      
 
Callback function being called before an action is executed. 
Reimplemented from StudipController.
 
 
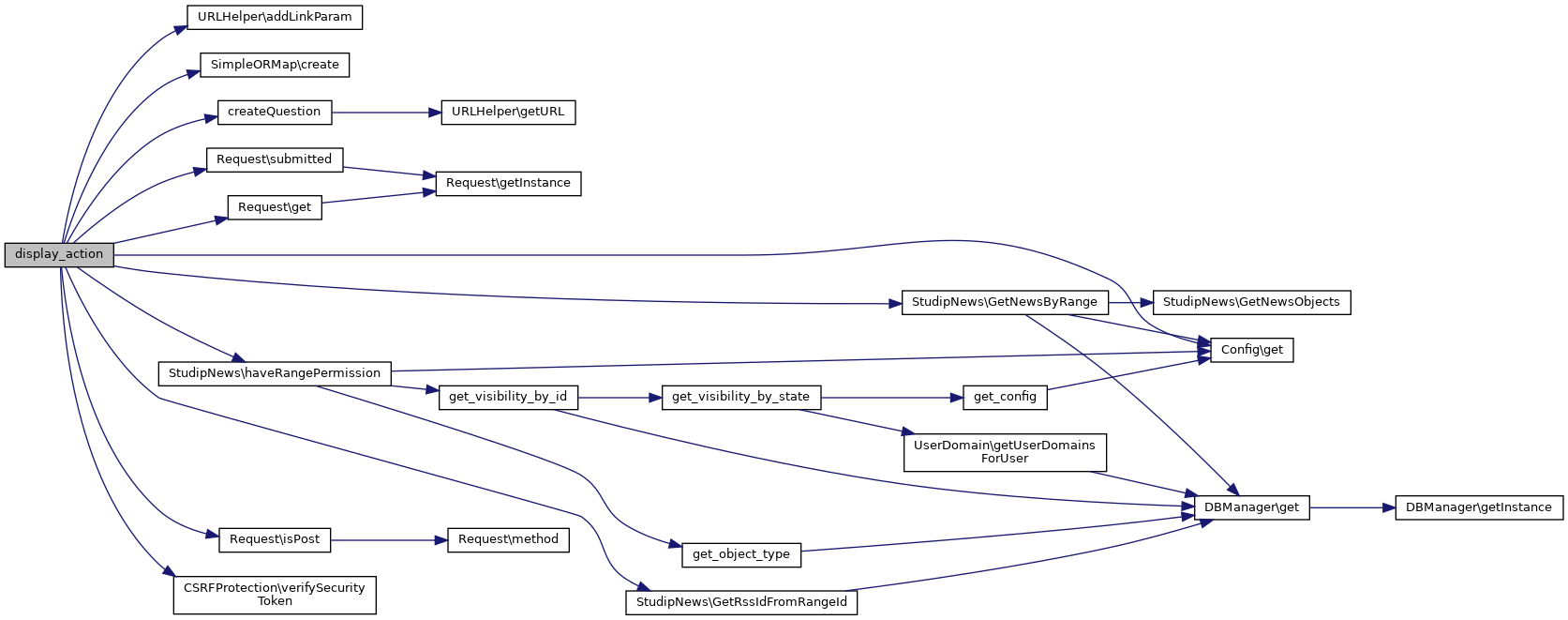
◆ display_action()
      
        
          | display_action  | 
          ( | 
            | 
          $range_id | ) | 
           | 
        
      
 
Widget controller to produce the formally known show_votes()
- Parameters
 - 
  
    | String | $range_id | range id of the news to get displayed  | 
  
   
- Returns
 - array() Array of votes 
 
 
 
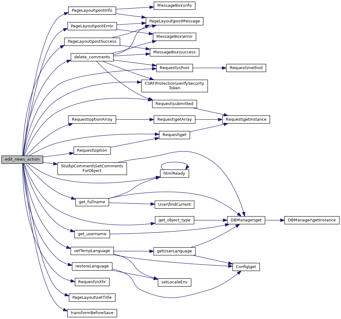
◆ edit_news_action()
      
        
          | edit_news_action  | 
          ( | 
            | 
          $id = '',  | 
        
        
           | 
           | 
            | 
          $context_range = '',  | 
        
        
           | 
           | 
            | 
          $template_id = ''  | 
        
        
           | 
          ) | 
           |  | 
        
      
 
Builds news dialog for editing / adding news
- Parameters
 - 
  
    | string | $id | news id (in case news already exists; otherwise set to "new")  | 
    | string | $context_range | range id (only for new news; set to 'template' for copied news)  | 
    | string | $template_id | template id (source of news template)  | 
  
   
 
 
◆ rss_config_action()
      
        
          | rss_config_action  | 
          ( | 
            | 
          $range_id | ) | 
           | 
        
      
 
 
◆ visit_action()
◆ $with_session
The documentation for this class was generated from the following file: