| 
    Stud.IP
    trunk Revision
    
   | 
  


Public Member Functions | |
| before_filter (&$action, &$args) | |
| day_action ($range_id=null) | |
| week_action ($range_id=null) | |
| month_action ($range_id=null) | |
| year_action ($range_id=null) | |
| event_action ($range_id=null, $event_id=null) | |
| delete_action ($range_id, $event_id) | |
| delete_recurrence_action ($range_id, $event_id, $atime) | |
| export_event_action ($event_id, $range_id=null) | |
| export_calendar_action ($range_id=null) | |
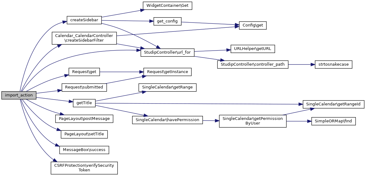
| import_action ($range_id=null) | |
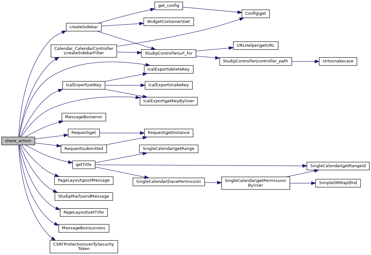
| share_action ($range_id=null) | |
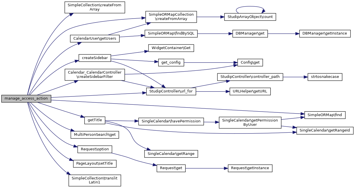
| manage_access_action ($range_id=null) | |
| add_users_action ($range_id=null) | |
| remove_user_action ($range_id=null, $user_id=null) | |
| store_permissions_action ($range_id=null) | |
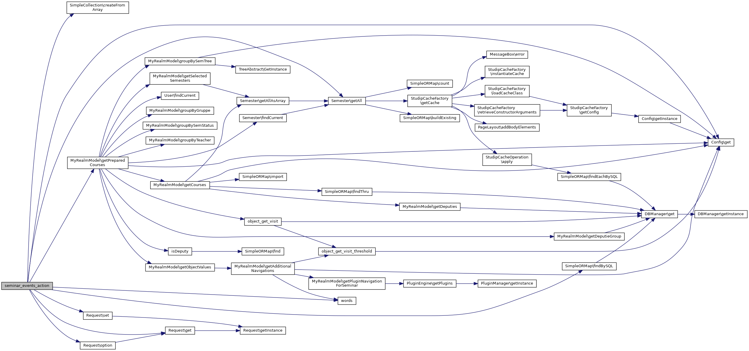
| seminar_events_action ($order_by=null, $order='asc') | |
| store_selected_sem_action () | |
  Public Member Functions inherited from Calendar_CalendarController | |
| before_filter (&$action, &$args) | |
| index_action () | |
| edit_action ($range_id=null, $event_id=null) | |
| edit_status_action ($range_id, $event_id) | |
| switch_action () | |
| jump_to_action () | |
| show_declined_action () | |
  Public Member Functions inherited from StudipController | |
| before_filter (&$action, &$args) | |
| perform ($unconsumed_path) | |
| after_filter ($action, $args) | |
| validate_args (&$args, $types=null) | |
| url_for ($to='') | |
| link_for ($to='') | |
| relocate ($to) | |
| rescue ($exception) | |
| render_json ($data) | |
| render_csv ($data, $filename=null, $delimiter=';', $enclosure='"') | |
| relay ($to_uri) | |
| perform_relayed ($unconsumed) | |
| render_template_as_string ($template, $layout=null) | |
| __call ($method, $arguments) | |
| has_action ($action) | |
| action_url ($action) | |
| action_link ($action) | |
Protected Member Functions | |
| createSidebar ($active=null, $calendar=null) | |
| getTitle (SingleCalendar $calendar, $title_end) | |
  Protected Member Functions inherited from Calendar_CalendarController | |
| createSidebar ($active=null, $calendar=null) | |
| createSidebarFilter () | |
| storeEventData (CalendarEvent $event, SingleCalendar $calendar) | |
| parseExceptions ($exc_dates) | |
| parseDateTime ($dt_string) | |
  Protected Member Functions inherited from StudipController | |
| controller_path () | |
Additional Inherited Members | |
  Protected Attributes inherited from AuthenticatedController | |
| $with_session = true | |
| $allow_nobody = false | |
  Protected Attributes inherited from StudipController | |
| $with_session = false | |
| $allow_nobody = true | |
| $_autobind = false | |
| add_users_action | ( | $range_id = null | ) | 

| before_filter | ( | & | $action, | 
| & | $args | ||
| ) | 
Reimplemented from Calendar_CalendarController.
      
  | 
  protected | 
Reimplemented from Calendar_CalendarController.


| day_action | ( | $range_id = null | ) | 

| delete_action | ( | $range_id, | |
| $event_id | |||
| ) | 

| delete_recurrence_action | ( | $range_id, | |
| $event_id, | |||
| $atime | |||
| ) | 

| event_action | ( | $range_id = null,  | 
        |
$event_id = null  | 
        |||
| ) | 

| export_calendar_action | ( | $range_id = null | ) | 

| export_event_action | ( | $event_id, | |
$range_id = null  | 
        |||
| ) | 
      
  | 
  protected | 
Retrieve the title of the calendar depending on calendar owner (range).
| SingleCalendar | $calendar | The calendar | 
| string | $title_end | Additional text | 


| import_action | ( | $range_id = null | ) | 

| manage_access_action | ( | $range_id = null | ) | 

| month_action | ( | $range_id = null | ) | 

| remove_user_action | ( | $range_id = null,  | 
        |
$user_id = null  | 
        |||
| ) | 

| seminar_events_action | ( | $order_by = null,  | 
        |
$order = 'asc'  | 
        |||
| ) | 

| share_action | ( | $range_id = null | ) | 

| store_permissions_action | ( | $range_id = null | ) | 

| store_selected_sem_action | ( | ) | 

| week_action | ( | $range_id = null | ) | 

| year_action | ( | $range_id = null | ) | 
