◆ configure()
  
  
      
        
          | static configure  | 
          ( | 
            | 
          $file,  | 
         
        
           | 
           | 
            | 
          $class,  | 
         
        
           | 
           | 
            | 
          $arguments  | 
         
        
           | 
          ) | 
           |  | 
         
       
   | 
  
static   | 
  
 
Configure the file, class and arguments used for instantiation of the StudipCache instance. After sending this method, the previously used cache instance is voided and a new instance will be created on demand.
- Parameters
 - 
  
    | string | the absolute path to the implementing class  | 
    | string | the name of the class  | 
    | array | an array of custom arguments | 
  
   
- Returns
 - void 
 
 
 
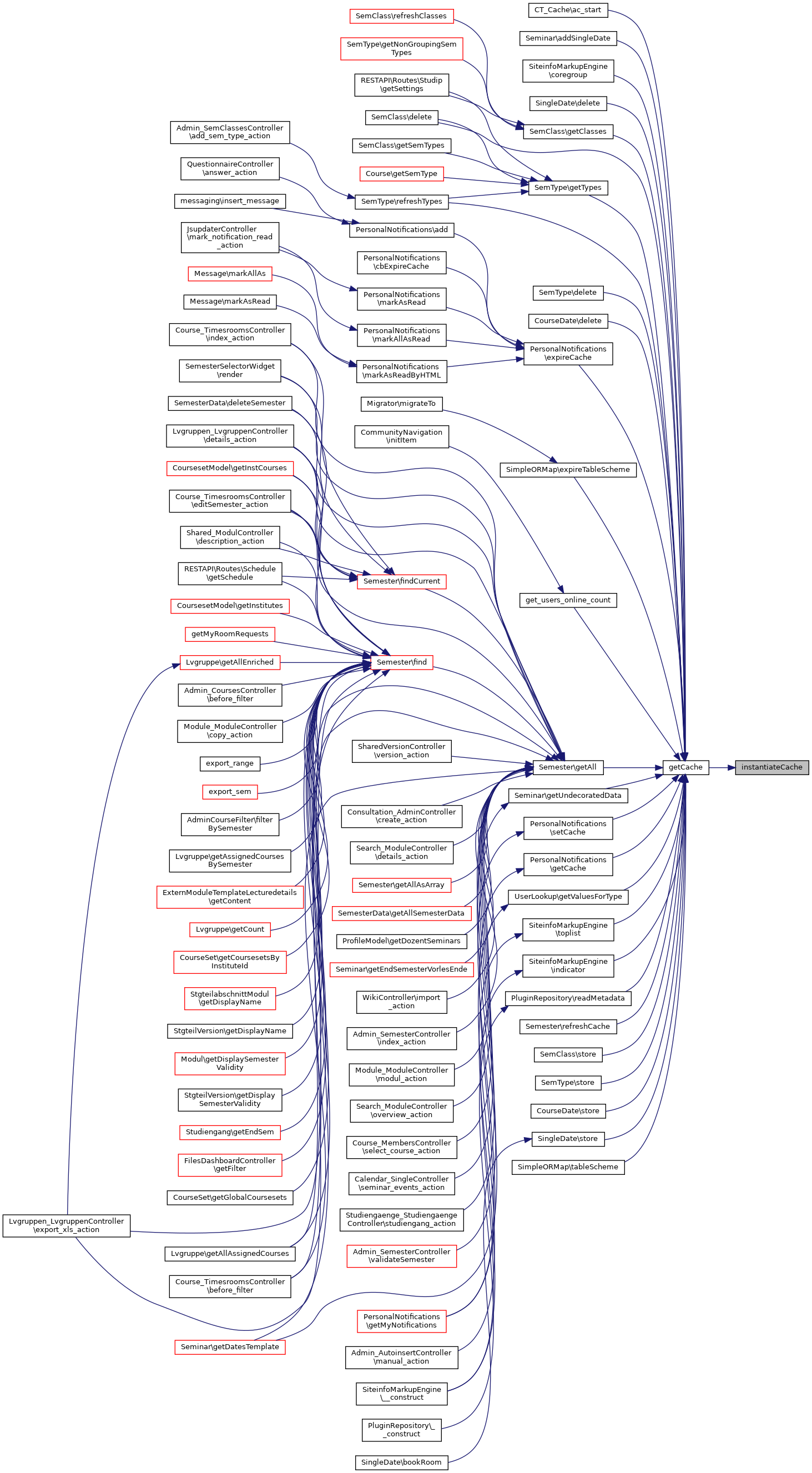
◆ getCache()
  
  
      
        
          | static getCache  | 
          ( | 
            | 
          $apply_proxied_operations = true | ) | 
           | 
         
       
   | 
  
static   | 
  
 
Returns a cache instance.
- Parameters
 - 
  
    | bool | $apply_proxied_operations | Whether or not to apply any proxied (disable this in tests!)  | 
  
   
- Returns
 - StudipCache the cache instance 
 
 
 
◆ getConfig()
Returns the currently used config instance
- Returns
 - Config an instance of class Config used by this factory to determine the class of the actual implementation of the StudipCache interface; if no config was set, it returns the instance returned by Config::getInstance 
 
- See also
 - Config 
 
 
 
◆ instantiateCache()
  
  
      
        
          | static instantiateCache  | 
          ( | 
            | 
          $class,  | 
         
        
           | 
           | 
            | 
          $arguments  | 
         
        
           | 
          ) | 
           |  | 
         
       
   | 
  
static   | 
  
 
Return an instance of a given class using some arguments
- Parameters
 - 
  
    | string | the name of the class  | 
    | array | an array of arguments to be used by the constructor | 
  
   
- Returns
 - StudipCache an instance of the specified class 
 
 
 
◆ loadCacheClass()
  
  
      
        
          | static loadCacheClass  | 
          ( | 
           | ) | 
           | 
         
       
   | 
  
static   | 
  
 
Load configured cache class and return its name.
- Returns
 - string the name of the configured cache class 
 
 
 
◆ retrieveConstructorArguments()
  
  
      
        
          | static retrieveConstructorArguments  | 
          ( | 
           | ) | 
           | 
         
       
   | 
  
static   | 
  
 
Return an array of arguments required for instantiation of the cache class.
- Returns
 - array the array of arguments 
 
 
 
◆ setConfig()
  
  
      
        
          | static setConfig  | 
          ( | 
            | 
          $config | ) | 
           | 
         
       
   | 
  
static   | 
  
 
- Parameters
 - 
  
    | Config | an instance of class Config which will be used to determine the class of the implementation of interface StudipCache | 
  
   
- Returns
 - void 
 
 
 
◆ unconfigure()
Resets the configuration and voids the cache instance.
- Returns
 - void 
 
 
 
◆ DEFAULT_CACHE_CLASS
      
        
          | const DEFAULT_CACHE_CLASS = 'StudipDbCache' | 
        
      
 
 
The documentation for this class was generated from the following file: