Inheritance diagram for ilObjPaymentSettingsGUI:
Collaboration diagram for ilObjPaymentSettingsGUI:Definition at line 38 of file class.ilObjPaymentSettingsGUI.php.
| ilObjPaymentSettingsGUI::__initBookingObject | ( | ) |
Definition at line 1248 of file class.ilObjPaymentSettingsGUI.php.
Referenced by addStatisticWorksheet(), editStatisticObject(), performDeleteObject(), statisticObject(), and updateStatisticObject().
{
include_once './payment/classes/class.ilPaymentBookings.php';
$this->booking_obj =& new ilPaymentBookings($this->user_obj->getId(),true);
}
Here is the caller graph for this function:| & ilObjPaymentSettingsGUI::__initTableGUI | ( | ) |
Reimplemented from ilObjectGUI.
Definition at line 1389 of file class.ilObjPaymentSettingsGUI.php.
Referenced by __showSearchUserTable(), __showStatisticTable(), and __showVendorsTable().
{
include_once "./classes/class.ilTableGUI.php";
return new ilTableGUI(0,false);
}
Here is the caller graph for this function:| ilObjPaymentSettingsGUI::__search | ( | $ | a_search_string | ) |
Definition at line 1412 of file class.ilObjPaymentSettingsGUI.php.
References $_SESSION, sendInfo(), and ilUtil::stripSlashes().
Referenced by searchObject().
{
include_once("./classes/class.ilSearch.php");
$this->lng->loadLanguageModule("content");
$search =& new ilSearch($_SESSION["AccountId"]);
$search->setPerformUpdate(false);
$search->setSearchString(ilUtil::stripSlashes($a_search_string));
$search->setCombination("and");
$search->setSearchFor(array(0 => 'usr'));
$search->setSearchType('new');
if($search->validate($message))
{
$search->performSearch();
}
else
{
sendInfo($message,true);
$this->ctrl->redirect($this,"searchUser");
}
return $search->getResultByType('usr');
}
Here is the call graph for this function:
Here is the caller graph for this function:| ilObjPaymentSettingsGUI::__setTableGUIBasicData | ( | &$ | tbl, | |
| &$ | result_set, | |||
| $ | a_from = "" | |||
| ) |
standard implementation for tables use 'from' variable use different initial setting of table
Reimplemented from ilObjectGUI.
Definition at line 1396 of file class.ilObjPaymentSettingsGUI.php.
Referenced by __showSearchUserTable(), and __showVendorsTable().
{
$offset = $_GET["offset"];
$order = $_GET["sort_by"];
$direction = $_GET["sort_order"];
$tbl->setOrderColumn($order);
$tbl->setOrderDirection($direction);
$tbl->setOffset($offset);
$tbl->setLimit($_GET["limit"]);
$tbl->setMaxCount(count($result_set));
$tbl->setFooter("tblfooter",$this->lng->txt("previous"),$this->lng->txt("next"));
$tbl->setData($result_set);
}
Here is the caller graph for this function:| ilObjPaymentSettingsGUI::__showButton | ( | $ | a_cmd, | |
| $ | a_text, | |||
| $ | a_target = '' | |||
| ) |
Reimplemented from ilObjectGUI.
Definition at line 1373 of file class.ilObjPaymentSettingsGUI.php.
Referenced by editStatisticObject(), searchObject(), statisticObject(), and vendorsObject().
{
$this->tpl->addBlockfile("BUTTONS", "buttons", "tpl.buttons.html");
// display button
$this->tpl->setCurrentBlock("btn_cell");
$this->tpl->setVariable("BTN_LINK",$this->ctrl->getLinkTarget($this,$a_cmd));
$this->tpl->setVariable("BTN_TXT",$a_text);
if($a_target)
{
$this->tpl->setVariable("BTN_TARGET",$a_target);
}
$this->tpl->parseCurrentBlock();
}
Here is the caller graph for this function:| ilObjPaymentSettingsGUI::__showSearchUserTable | ( | $ | a_result_set, | |
| $ | a_cmd = "search" | |||
| ) |
Definition at line 1323 of file class.ilObjPaymentSettingsGUI.php.
References $_GET, $tbl, ilObjectGUI::$tpl, __initTableGUI(), __setTableGUIBasicData(), and ilUtil::getImagePath().
Referenced by searchObject().
{
$tbl =& $this->__initTableGUI();
$tpl =& $tbl->getTemplateObject();
// SET FORMACTION
$tpl->setCurrentBlock("tbl_form_header");
$tpl->setVariable("FORMACTION",$this->ctrl->getFormAction($this));
$tpl->parseCurrentBlock();
$tpl->setCurrentBlock("tbl_action_btn");
$tpl->setVariable("BTN_NAME","vendors");
$tpl->setVariable("BTN_VALUE",$this->lng->txt("cancel"));
$tpl->parseCurrentBlock();
$tpl->setCurrentBlock("tbl_action_btn");
$tpl->setVariable("BTN_NAME","addUser");
$tpl->setVariable("BTN_VALUE",$this->lng->txt("add"));
$tpl->parseCurrentBlock();
$tpl->setCurrentBlock("tbl_action_row");
$tpl->setVariable("COLUMN_COUNTS",5);
$tpl->setVariable("IMG_ARROW",ilUtil::getImagePath("arrow_downright.gif"));
$tpl->parseCurrentBlock();
$tbl->setTitle($this->lng->txt("pays_header_select_vendor"),"icon_usr_b.gif",$this->lng->txt("pays_header_select_vendor"));
$tbl->setHeaderNames(array("",
$this->lng->txt("login"),
$this->lng->txt("firstname"),
$this->lng->txt("lastname")));
$tbl->setHeaderVars(array("",
"login",
"firstname",
"lastname"),
array("ref_id" => $this->object->getRefId(),
"cmd" => $a_cmd,
"cmdClass" => "ilobjpaymentsettingsgui",
"cmdNode" => $_GET["cmdNode"]));
$tbl->setColumnWidth(array("3%","32%","32%","32%"));
$this->__setTableGUIBasicData($tbl,$a_result_set);
$tbl->render();
$this->tpl->setVariable("SEARCH_RESULT_TABLE",$tbl->tpl->get());
return true;
}
Here is the call graph for this function:
Here is the caller graph for this function:| ilObjPaymentSettingsGUI::__showStatisticTable | ( | $ | a_result_set | ) |
Definition at line 1194 of file class.ilObjPaymentSettingsGUI.php.
References $_GET, $tbl, ilObjectGUI::$tpl, and __initTableGUI().
Referenced by statisticObject().
{
$tbl =& $this->__initTableGUI();
$tpl =& $tbl->getTemplateObject();
// SET FORMAACTION
$tpl->setCurrentBlock("tbl_form_header");
$tpl->setVariable("FORMACTION",$this->ctrl->getFormAction($this));
$tpl->parseCurrentBlock();
$tbl->setTitle($this->lng->txt("paya_statistic"),"icon_pays_b.gif",$this->lng->txt("paya_statistic"));
$tbl->setHeaderNames(array($this->lng->txt("paya_transaction"),
$this->lng->txt("title"),
$this->lng->txt("paya_vendor"),
$this->lng->txt("paya_customer"),
$this->lng->txt("paya_order_date"),
$this->lng->txt("duration"),
$this->lng->txt("price_a"),
$this->lng->txt("paya_payed_access"),
$this->lng->txt("edit")));
$tbl->setHeaderVars(array("transaction",
"title",
"vendor",
"customer",
"order_date",
"duration",
"price",
"payed_access",
"options"),
$this->ctrl->getParameterArray($this,"statistic",false));
$offset = $_GET["offset"];
$order = $_GET["sort_by"];
$direction = $_GET["sort_order"] ? $_GET['sort_order'] : 'desc';
$tbl->setOrderColumn($order,'order_date');
$tbl->setOrderDirection($direction);
$tbl->setOffset($offset);
$tbl->setLimit($_GET["limit"]);
$tbl->setMaxCount(count($a_result_set));
$tbl->setFooter("tblfooter",$this->lng->txt("previous"),$this->lng->txt("next"));
$tbl->setData($a_result_set);
$tbl->render();
$this->tpl->setVariable("STATISTIC_TABLE",$tbl->tpl->get());
return true;
}
Here is the call graph for this function:
Here is the caller graph for this function:| ilObjPaymentSettingsGUI::__showVendorsTable | ( | $ | a_result_set | ) |
Definition at line 1255 of file class.ilObjPaymentSettingsGUI.php.
References $_GET, ilObjectGUI::$actions, $tbl, ilObjectGUI::$tpl, __initTableGUI(), __setTableGUIBasicData(), ilUtil::formSelect(), and ilUtil::getImagePath().
Referenced by vendorsObject().
{
$actions = array(
"editVendorObject" => $this->lng->txt("pays_edit_vendor"),
"deleteVendorsObject" => $this->lng->txt("pays_delete_vendor")
);
$tbl =& $this->__initTableGUI();
$tpl =& $tbl->getTemplateObject();
// SET FORMAACTION
$tpl->setCurrentBlock("tbl_form_header");
$tpl->setVariable("FORMACTION",$this->ctrl->getFormAction($this));
$tpl->parseCurrentBlock();
$tpl->setCurrentBlock("tbl_action_row");
$tpl->setCurrentBlock("input_text");
$tpl->setVariable("PB_TXT_NAME",'vendor_login');
$tpl->parseCurrentBlock();
$tpl->setCurrentBlock("plain_button");
$tpl->setVariable("PBTN_NAME","addVendor");
$tpl->setVariable("PBTN_VALUE",$this->lng->txt("pays_add_vendor"));
$tpl->parseCurrentBlock();
$tpl->setCurrentBlock("plain_buttons");
$tpl->parseCurrentBlock();
$tpl->setVariable("COLUMN_COUNTS",4);
$tpl->setVariable("IMG_ARROW", ilUtil::getImagePath("arrow_downright.gif"));
$tpl->setCurrentBlock("tbl_action_select");
$tpl->setVariable("SELECT_ACTION",ilUtil::formSelect(1,"action",$actions,false,true));
$tpl->setVariable("BTN_NAME","gateway");
$tpl->setVariable("BTN_VALUE",$this->lng->txt("execute"));
$tpl->parseCurrentBlock();
$tpl->setCurrentBlock("tbl_action_row");
$tpl->setVariable("TPLPATH",$this->tpl->tplPath);
$tpl->parseCurrentBlock();
$tbl->setTitle($this->lng->txt("vendors"),"icon_usr_b.gif",$this->lng->txt("vendors"));
$tbl->setHeaderNames(array('',
$this->lng->txt("pays_vendor"),
$this->lng->txt("pays_cost_center"),
$this->lng->txt("pays_number_bookings")));
$tbl->setHeaderVars(array("",
"login",
"cost_center",
"bookings"),
array("ref_id" => $this->object->getRefId(),
"cmd" => "vendors",
"update_members" => 1,
"cmdClass" => "ilobjpaymentsettingsgui",
"cmdNode" => $_GET["cmdNode"]));
# $tbl->setColumnWidth(array("4%","48%","25%","24%"));
$this->__setTableGUIBasicData($tbl,$a_result_set);
$tbl->render();
$this->tpl->setVariable("VENDOR_TABLE",$tbl->tpl->get());
return true;
}
Here is the call graph for this function:
Here is the caller graph for this function:| ilObjPaymentSettingsGUI::addStatisticWorksheet | ( | &$ | pewa | ) |
Definition at line 626 of file class.ilObjPaymentSettingsGUI.php.
References $counter, __initBookingObject(), ilPaymentVendors::_getCostCenter(), ilObjectFactory::getInstanceByObjId(), and ilObjectFactory::getInstanceByRefId().
Referenced by exportVendorsObject().
{
include_once './payment/classes/class.ilPaymentVendors.php';
$this->__initBookingObject();
if(!count($bookings = $this->booking_obj->getBookings()))
{
return false;
}
$workbook =& $pewa->getWorkbook();
$worksheet =& $workbook->addWorksheet($this->lng->txt('paya_statistic'));
$worksheet->mergeCells(0,0,0,8);
$worksheet->setColumn(0,0,32);
$worksheet->setColumn(0,1,32);
$worksheet->setColumn(0,2,16);
$worksheet->setColumn(0,3,16);
$worksheet->setColumn(0,4,16);
$worksheet->setColumn(0,5,24);
$worksheet->setColumn(0,6,8);
$worksheet->setColumn(0,7,12);
$worksheet->setColumn(0,8,16);
$title = $this->lng->txt('paya_statistic');
$title .= ' '.$this->lng->txt('as_of');
$title .= strftime('%Y-%m-%d %R',time());
$worksheet->writeString(0,0,$title,$pewa->getFormatTitle());
$worksheet->writeString(1,0,$this->lng->txt('paya_transaction'),$pewa->getFormatHeader());
$worksheet->writeString(1,1,$this->lng->txt('title'),$pewa->getFormatHeader());
$worksheet->writeString(1,2,$this->lng->txt('paya_vendor'),$pewa->getFormatHeader());
$worksheet->writeString(1,3,$this->lng->txt('pays_cost_center'),$pewa->getFormatHeader());
$worksheet->writeString(1,4,$this->lng->txt('paya_customer'),$pewa->getFormatHeader());
$worksheet->writeString(1,5,$this->lng->txt('paya_order_date'),$pewa->getFormatHeader());
$worksheet->writeString(1,6,$this->lng->txt('duration'),$pewa->getFormatHeader());
$worksheet->writeString(1,7,$this->lng->txt('price_a'),$pewa->getFormatHeader());
$worksheet->writeString(1,8,$this->lng->txt('paya_payed_access'),$pewa->getFormatHeader());
$counter = 2;
foreach($bookings as $booking)
{
$tmp_obj =& ilObjectFactory::getInstanceByRefId($booking['ref_id']);
$tmp_vendor =& ilObjectFactory::getInstanceByObjId($booking['b_vendor_id']);
$tmp_purchaser =& ilObjectFactory::getInstanceByObjId($booking['customer_id']);
$worksheet->writeString($counter,0,$booking['transaction_extern']);
$worksheet->writeString($counter,1,$tmp_obj->getTitle());
$worksheet->writeString($counter,2,$tmp_vendor->getLogin());
$worksheet->writeString($counter,3,ilPaymentVendors::_getCostCenter($tmp_vendor->getId()));
$worksheet->writeString($counter,4,$tmp_purchaser->getLogin());
$worksheet->writeString($counter,5,strftime('%Y-%m-%d %R',$booking['order_date']));
/*
$worksheet->write($counter,5,ilUtil::excelTime(date('Y',$booking['order_date']),
date('m',$booking['order_date']),
date('d',$booking['order_date']),
date('H',$booking['order_date']),
date('i',$booking['order_date']),
date('s',$booking['order_date'])),$pewa->getFormatDate());
*/
$worksheet->writeString($counter,6,$booking['duration']);
$worksheet->writeString($counter,7,$booking['price']);
$payed_access = $booking['payed'] ?
$this->lng->txt('yes') :
$this->lng->txt('no');
$payed_access .= '/';
$payed_access .= $booking['access'] ?
$this->lng->txt('yes') :
$this->lng->txt('no');
$worksheet->writeString($counter,8,$payed_access);
unset($tmp_obj);
unset($tmp_vendor);
unset($tmp_purchaser);
++$counter;
}
}
Here is the call graph for this function:
Here is the caller graph for this function:| ilObjPaymentSettingsGUI::addUserObject | ( | ) |
Definition at line 1141 of file class.ilObjPaymentSettingsGUI.php.
References $_POST, $rbacsystem, searchObject(), sendInfo(), and vendorsObject().
{
global $rbacsystem;
// MINIMUM ACCESS LEVEL = 'administrate'
if(!$rbacsystem->checkAccess("write", $this->object->getRefId()))
{
$this->ilias->raiseError($this->lng->txt("msg_no_perm_write"),$this->ilias->error_obj->MESSAGE);
}
$this->lng->loadLanguageModule('crs');
if(!is_array($_POST["user"]))
{
sendInfo($this->lng->txt("crs_no_users_selected"));
$this->searchObject();
return false;
}
$this->object->initPaymentVendorsObject();
$already_assigned = $assigned = 0;
foreach($_POST['user'] as $usr_id)
{
if($this->object->payment_vendors_obj->isAssigned($usr_id))
{
++$already_assigned;
continue;
}
$this->object->payment_vendors_obj->add($usr_id);
++$assigned;
// TODO: SEND NOTIFICATION
}
$message = '';
if($assigned)
{
$message .= $this->lng->txt('pays_assigned_vendors').' '.$assigned;
}
if($already_assigned)
{
$message .= '<br />'.$this->lng->txt('pays_already_assigned_vendors').' '.$already_assigned;
}
sendInfo($message);
$this->vendorsObject();
return true;
}
Here is the call graph for this function:| ilObjPaymentSettingsGUI::addVendorObject | ( | ) |
Definition at line 1100 of file class.ilObjPaymentSettingsGUI.php.
References $_POST, $rbacsystem, ilObjUser::getUserIdByLogin(), sendInfo(), ilUtil::stripSlashes(), and vendorsObject().
{
global $rbacsystem;
// MINIMUM ACCESS LEVEL = 'administrate'
if(!$rbacsystem->checkAccess("write", $this->object->getRefId()))
{
$this->ilias->raiseError($this->lng->txt("msg_no_perm_write"),$this->ilias->error_obj->MESSAGE);
}
if(!$_POST['vendor_login'])
{
sendInfo($this->lng->txt('pays_no_username_given'));
$this->vendorsObject();
return true;
}
if(!($usr_id = ilObjUser::getUserIdByLogin(ilUtil::stripSlashes($_POST['vendor_login']))))
{
sendInfo($this->lng->txt('pays_no_valid_username_given'));
$this->vendorsObject();
return true;
}
$this->object->initPaymentVendorsObject();
if($this->object->payment_vendors_obj->isAssigned($usr_id))
{
sendInfo($this->lng->txt('pays_user_already_assigned'));
$this->vendorsObject();
return true;
}
$this->object->payment_vendors_obj->add($usr_id);
sendInfo($this->lng->txt('pays_added_vendor'));
$this->vendorsObject();
return true;
}
Here is the call graph for this function:| ilObjPaymentSettingsGUI::addVendorWorksheet | ( | &$ | pewa | ) |
Definition at line 710 of file class.ilObjPaymentSettingsGUI.php.
References $counter, and ilObjectFactory::getInstanceByObjId().
Referenced by exportVendorsObject().
{
$this->object->initPaymentVendorsObject();
if(!count($vendors = $this->object->payment_vendors_obj->getVendors()))
{
return false;
}
$workbook =& $pewa->getWorkbook();
$worksheet =& $workbook->addWorksheet($this->lng->txt('pays_vendor'));
// SHOW HEADER
$worksheet->mergeCells(0,0,0,2);
$worksheet->setColumn(1,0,32);
$worksheet->setColumn(1,1,32);
$worksheet->setColumn(1,2,32);
$title = $this->lng->txt('paya_vendor_list');
$title .= ' '.$this->lng->txt('as_of');
$title .= strftime('%Y-%m-%d %R',time());
$worksheet->writeString(0,0,$title,$pewa->getFormatTitle());
$worksheet->writeString(1,0,$this->lng->txt('login'),$pewa->getFormatHeader());
$worksheet->writeString(1,1,$this->lng->txt('fullname'),$pewa->getFormatHeader());
$worksheet->writeString(1,2,$this->lng->txt('pays_cost_center'),$pewa->getFormatHeader());
$counter = 2;
foreach($vendors as $vendor)
{
// GET USER OBJ
if($tmp_obj = ilObjectFactory::getInstanceByObjId($vendor['vendor_id'],false))
{
$worksheet->writeString($counter,0,$tmp_obj->getLogin());
$worksheet->writeString($counter,1,$tmp_obj->getFullname());
$worksheet->writeString($counter,2,$vendor['cost_center']);
}
unset($tmp_obj);
++$counter;
}
}
Here is the call graph for this function:
Here is the caller graph for this function:| ilObjPaymentSettingsGUI::cancelDeleteVendorsObject | ( | ) |
Definition at line 841 of file class.ilObjPaymentSettingsGUI.php.
References $_SESSION, and vendorsObject().
{
unset($_SESSION['pays_vendor']);
$this->vendorsObject();
return true;
}
Here is the call graph for this function:| ilObjPaymentSettingsGUI::deleteStatisticObject | ( | ) |
Definition at line 387 of file class.ilObjPaymentSettingsGUI.php.
References $_GET, editStatisticObject(), sendInfo(), and statisticObject().
{
if(!isset($_GET['booking_id']))
{
sendInfo($this->lng->txt('paya_no_booking_id_given'));
$this->statisticObject();
return true;
}
sendInfo($this->lng->txt('paya_sure_delete_stat'));
$this->editStatisticObject(true);
return true;
}
Here is the call graph for this function:| ilObjPaymentSettingsGUI::deleteVendors | ( | ) |
Definition at line 849 of file class.ilObjPaymentSettingsGUI.php.
References $_POST, $_SESSION, ilPaymentBookings::_getCountBookingsByVendor(), sendInfo(), and vendorsObject().
Referenced by gatewayObject().
{
include_once './payment/classes/class.ilPaymentBookings.php';
if(!count($_POST['vendor']))
{
sendInfo($this->lng->txt('pays_no_vendor_selected'));
$this->vendorsObject();
return true;
}
// CHECK BOOKINGS
foreach($_POST['vendor'] as $vendor)
{
if(ilPaymentBookings::_getCountBookingsByVendor($vendor))
{
sendInfo($this->lng->txt('pays_active_bookings'));
$this->vendorsObject();
return true;
}
}
$_SESSION["pays_vendor"] = $_POST["vendor"];
sendInfo($this->lng->txt("pays_sure_delete_selected_vendors"));
$this->vendorsObject(true);
return true;
}
Here is the call graph for this function:
Here is the caller graph for this function:| ilObjPaymentSettingsGUI::editStatisticObject | ( | $ | a_show_confirm_delete = false |
) |
Definition at line 268 of file class.ilObjPaymentSettingsGUI.php.
References $_GET, $tmp_user, __initBookingObject(), __showButton(), ilUtil::formSelect(), ilUtil::getImagePath(), ilObjectFactory::getInstanceByObjId(), and sendInfo().
Referenced by deleteStatisticObject().
{
if(!isset($_GET['booking_id']))
{
sendInfo($this->lng->txt('paya_no_booking_id_given'));
$this->showStatistics();
return true;
}
$this->__showButton('statistic',$this->lng->txt('back'));
$this->tpl->addBlockfile('ADM_CONTENT','adm_content','tpl.paya_adm_edit_statistic.html','payment');
$this->ctrl->setParameter($this,'booking_id',(int) $_GET['booking_id']);
// confirm delete
if($a_show_confirm_delete)
{
$this->tpl->setCurrentBlock("confirm_delete");
$this->tpl->setVariable("CONFIRM_FORMACTION",$this->ctrl->getFormAction($this));
$this->tpl->setVariable("TXT_CANCEL",$this->lng->txt('cancel'));
$this->tpl->setVariable("CONFIRM_CMD",'performDelete');
$this->tpl->setVariable("TXT_CONFIRM",$this->lng->txt('confirm'));
$this->tpl->parseCurrentBlock();
}
$this->__initBookingObject();
$bookings = $this->booking_obj->getBookings();
$booking = $bookings[(int) $_GET['booking_id']];
// get customer_obj
$tmp_user =& ilObjectFactory::getInstanceByObjId($booking['customer_id']);
$this->tpl->setVariable("STAT_FORMACTION",$this->ctrl->getFormAction($this));
$this->tpl->setVariable("TYPE_IMG",ilUtil::getImagePath('icon_usr_b.gif'));
$this->tpl->setVariable("ALT_IMG",$this->lng->txt('obj_usr'));
$this->tpl->setVariable("TITLE",$tmp_user->getFullname().' ['.$tmp_user->getLogin().']');
// TXT
$this->tpl->setVariable("TXT_TRANSACTION",$this->lng->txt('paya_transaction'));
$this->tpl->setVariable("TXT_VENDOR",$this->lng->txt('paya_vendor'));
$this->tpl->setVariable("TXT_PAY_METHOD",$this->lng->txt('paya_pay_method'));
$this->tpl->setVariable("TXT_ORDER_DATE",$this->lng->txt('paya_order_date'));
$this->tpl->setVariable("TXT_DURATION",$this->lng->txt('duration'));
$this->tpl->setVariable("TXT_PRICE",$this->lng->txt('price_a'));
$this->tpl->setVariable("TXT_PAYED",$this->lng->txt('paya_payed'));
$this->tpl->setVariable("TXT_ACCESS",$this->lng->txt('paya_access'));
$this->tpl->setVariable("TRANSACTION",$booking['transaction']);
$tmp_vendor =& ilObjectFactory::getInstanceByObjId($booking['b_vendor_id']);
$this->tpl->setVariable("VENDOR",$tmp_vendor->getFullname().' ['.$tmp_vendor->getLogin().']');
switch($booking['b_pay_method'])
{
case $this->pobject->PAY_METHOD_BILL:
$this->tpl->setVariable("PAY_METHOD",$this->lng->txt('pays_bill'));
break;
case $this->pobject->PAY_METHOD_BMF:
$this->tpl->setVariable("PAY_METHOD",$this->lng->txt('pays_bmf'));
break;
default:
$this->tpl->setVariable("PAY_METHOD",$this->lng->txt('paya_pay_method_not_specified'));
break;
}
$this->tpl->setVariable("ORDER_DATE",date('Y m d H:i:s',$booking['order_date']));
$this->tpl->setVariable("DURATION",$booking['duration'].' '.$this->lng->txt('paya_months'));
$this->tpl->setVariable("PRICE",$booking['price']);
$yes_no = array(0 => $this->lng->txt('no'),1 => $this->lng->txt('yes'));
$this->tpl->setVariable("PAYED",ilUtil::formSelect((int) $booking['payed'],'payed',$yes_no,false,true));
$this->tpl->setVariable("ACCESS",ilUtil::formSelect((int) $booking['access'],'access',$yes_no,false,true));
// buttons
$this->tpl->setVariable("INPUT_CMD",'updateStatistic');
$this->tpl->setVariable("INPUT_VALUE",$this->lng->txt('save'));
$this->tpl->setVariable("DELETE_CMD",'deleteStatistic');
$this->tpl->setVariable("DELETE_VALUE",$this->lng->txt('delete'));
}
Here is the call graph for this function:
Here is the caller graph for this function:| ilObjPaymentSettingsGUI::editVendor | ( | ) |
Definition at line 906 of file class.ilObjPaymentSettingsGUI.php.
References $_POST, $_SESSION, $rbacsystem, ilUtil::getImagePath(), ilObjUser::getLoginByUserId(), ilUtil::prepareFormOutput(), sendInfo(), and vendorsObject().
Referenced by gatewayObject(), and performEditVendorObject().
{
global $rbacsystem;
// MINIMUM ACCESS LEVEL = 'read'
if(!$rbacsystem->checkAccess("write", $this->object->getRefId()))
{
$this->ilias->raiseError($this->lng->txt("msg_no_perm_write"),$this->ilias->error_obj->MESSAGE);
}
if(!count($_POST['vendor']))
{
sendInfo($this->lng->txt('pays_no_vendor_selected'));
$this->vendorsObject();
return true;
}
if(count($_POST['vendor']) > 1)
{
sendInfo($this->lng->txt('pays_too_many_vendors_selected'));
$this->vendorsObject();
return true;
}
$_SESSION["pays_vendor"] = $_POST["vendor"][0];
$this->object->initPaymentVendorsObject();
if (!is_array($this->object->payment_vendors_obj->vendors[$_SESSION["pays_vendor"]]))
{
$this->vendorsObject();
return true;
}
$this->tpl->addBlockfile('ADM_CONTENT','adm_content','tpl.pays_vendor.html','payment');
$this->tpl->setVariable("VENDOR_FORMACTION",$this->ctrl->getFormAction($this));
// set table header
$this->tpl->setVariable("TYPE_IMG",ilUtil::getImagePath('icon_usr_b.gif'));
$this->tpl->setVariable("ALT_IMG",$this->lng->txt('obj_usr'));
$this->tpl->setVariable("TITLE",$this->lng->txt('pays_vendor'));
// set plain text variables
$this->tpl->setVariable("TXT_VENDOR",$this->lng->txt('pays_vendor'));
$this->tpl->setVariable("TXT_COST_CENTER",$this->lng->txt('pays_cost_center'));
$this->tpl->setVariable("INPUT_VALUE",ucfirst($this->lng->txt('save')));
// fill defaults
$this->tpl->setVariable("VENDOR",
ilObjUser::getLoginByUserId($this->object->payment_vendors_obj->vendors[$_SESSION["pays_vendor"]]["vendor_id"]), true);
$this->tpl->setVariable("COST_CENTER",
$this->error != "" && isset($_POST['cost_center'])
? ilUtil::prepareFormOutput($_POST['cost_center'],true)
: ilUtil::prepareFormOutput($this->object->payment_vendors_obj->vendors[$_SESSION["pays_vendor"]]["cost_center"],true));
// Button
$this->tpl->addBlockfile("BUTTONS", "buttons", "tpl.buttons.html");
$this->tpl->setCurrentBlock("btn_cell");
$this->tpl->setVariable("BTN_LINK", $this->ctrl->getLinkTarget($this, "vendors"));
$this->tpl->setVariable("BTN_TXT", $this->lng->txt('pay_bmf_back'));
$this->tpl->parseCurrentBlock("btn_cell");
}
Here is the call graph for this function:
Here is the caller graph for this function:| ilObjPaymentSettingsGUI::exportVendorsObject | ( | ) |
Definition at line 610 of file class.ilObjPaymentSettingsGUI.php.
References addStatisticWorksheet(), and addVendorWorksheet().
{
include_once './payment/classes/class.ilPaymentExcelWriterAdapter.php';
$pewa =& new ilPaymentExcelWriterAdapter('payment_vendors.xls');
// add/fill worksheet
$this->addVendorWorksheet($pewa);
$this->addStatisticWorksheet($pewa);
// HEADER SENT
$workbook =& $pewa->getWorkbook();
$workbook->close();
}
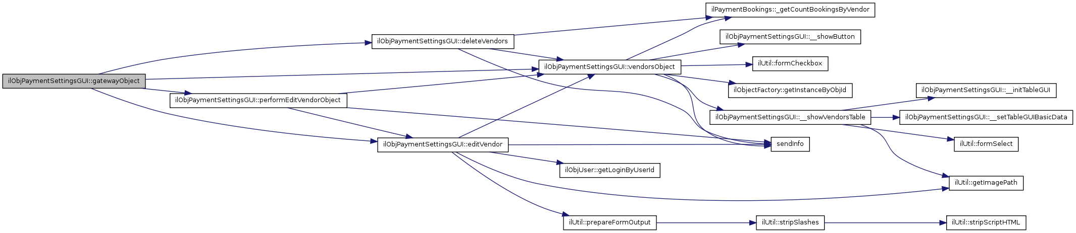
Here is the call graph for this function:| ilObjPaymentSettingsGUI::gatewayObject | ( | ) |
Definition at line 64 of file class.ilObjPaymentSettingsGUI.php.
References $_POST, deleteVendors(), editVendor(), performEditVendorObject(), and vendorsObject().
{
switch($_POST["action"])
{
case "deleteVendorsObject":
$this->deleteVendors();
break;
case "editVendorObject":
$this->editVendor();
break;
case "performEditVendorObject":
$this->performEditVendorObject();
break;
default:
$this->vendorsObject();
break;
}
return true;
}
Here is the call graph for this function:| ilObjPaymentSettingsGUI::generalSettingsObject | ( | $ | a_show_confirm = false |
) |
Definition at line 437 of file class.ilObjPaymentSettingsGUI.php.
References $_POST, $rbacsystem, ilUtil::getImagePath(), and ilUtil::prepareFormOutput().
Referenced by saveGeneralSettingsObject().
{
include_once './payment/classes/class.ilGeneralSettings.php';
$genSet = new ilGeneralSettings();
$genSetData = $genSet->getAll();
global $rbacsystem;
// MINIMUM ACCESS LEVEL = 'read'
if(!$rbacsystem->checkAccess("read", $this->object->getRefId()))
{
$this->ilias->raiseError($this->lng->txt("msg_no_perm_read"),$this->ilias->error_obj->MESSAGE);
}
$this->tpl->addBlockFile("ADM_CONTENT", "adm_content", "tpl.pays_general_settings.html",'payment');
$this->tpl->setVariable("FORMACTION",$this->ctrl->getFormAction($this));
$this->tpl->setVariable("TYPE_IMG",ilUtil::getImagePath('icon_pays.gif'));
$this->tpl->setVariable("ALT_IMG",$this->lng->txt('obj_pays'));
$this->tpl->setVariable("TITLE",$this->lng->txt('pays_general_settings'));
$this->tpl->setVariable("TXT_CURRENCY_UNIT",$this->lng->txt('pays_currency_unit'));
$this->tpl->setVariable("TXT_CURRENCY_SUBUNIT",$this->lng->txt('pays_currency_subunit'));
$this->tpl->setVariable("TXT_ADDRESS",$this->lng->txt('pays_address'));
$this->tpl->setVariable("TXT_BANK_DATA",$this->lng->txt('pays_bank_data'));
$this->tpl->setVariable("TXT_ADD_INFO",$this->lng->txt('pays_add_info'));
$this->tpl->setVariable("TXT_VAT_RATE",$this->lng->txt('pays_vat_rate'));
$this->tpl->setVariable("TXT_PDF_PATH",$this->lng->txt('pays_pdf_path'));
$this->tpl->setVariable("CURRENCY_UNIT",
$this->error != "" && isset($_POST['currency_unit'])
? ilUtil::prepareFormOutput($_POST['currency_unit'],true)
: ilUtil::prepareFormOutput($genSetData['currency_unit'],true));
$this->tpl->setVariable("CURRENCY_SUBUNIT",
$this->error != "" && isset($_POST['currency_subunit'])
? ilUtil::prepareFormOutput($_POST['currency_subunit'],true)
: ilUtil::prepareFormOutput($genSetData['currency_subunit'],true));
$this->tpl->setVariable("ADDRESS",
$this->error != "" && isset($_POST['address'])
? ilUtil::prepareFormOutput($_POST['address'],true)
: ilUtil::prepareFormOutput($genSetData['address'],true));
$this->tpl->setVariable("BANK_DATA",
$this->error != "" && isset($_POST['bank_data'])
? ilUtil::prepareFormOutput($_POST['bank_data'],true)
: ilUtil::prepareFormOutput($genSetData['bank_data'],true));
$this->tpl->setVariable("ADD_INFO",
$this->error != "" && isset($_POST['add_info'])
? ilUtil::prepareFormOutput($_POST['add_info'],true)
: ilUtil::prepareFormOutput($genSetData['add_info'],true));
$this->tpl->setVariable("VAT_RATE",
$this->error != "" && isset($_POST['vat_rate'])
? ilUtil::prepareFormOutput($_POST['vat_rate'],true)
: ilUtil::prepareFormOutput($genSetData['vat_rate'],true));
$this->tpl->setVariable("PDF_PATH",
$this->error != "" && isset($_POST['pdf_path'])
? ilUtil::prepareFormOutput($_POST['pdf_path'],true)
: ilUtil::prepareFormOutput($genSetData['pdf_path'],true));
// footer
$this->tpl->setVariable("COLUMN_COUNT",2);
$this->tpl->setVariable("PBTN_NAME",'saveGeneralSettings');
$this->tpl->setVariable("PBTN_VALUE",$this->lng->txt('save'));
}
Here is the call graph for this function:
Here is the caller graph for this function:| ilObjPaymentSettingsGUI::getTabs | ( | &$ | tabs_gui | ) |
get tabs public
| object | tabs gui object |
Reimplemented from ilObjectGUI.
Definition at line 431 of file class.ilObjPaymentSettingsGUI.php.
{
// tabs are defined manually here. The autogeneration via objects.xml will be deprecated in future
// for usage examples see ilObjGroupGUI or ilObjSystemFolderGUI
}
| ilObjPaymentSettingsGUI::ilObjPaymentSettingsGUI | ( | $ | a_data, | |
| $ | a_id, | |||
| $ | a_call_by_reference, | |||
| $ | a_prepare_output = true | |||
| ) |
Constructor public.
Definition at line 47 of file class.ilObjPaymentSettingsGUI.php.
References ilObjectGUI::$ilias, and ilObjectGUI::ilObjectGUI().
{
global $ilias;
$this->user_obj =& $ilias->account;
include_once "./payment/classes/class.ilPaymentObject.php";
$this->pobject =& new ilPaymentObject($this->user_obj);
$this->type = "pays";
$this->ilObjectGUI($a_data,$a_id,$a_call_by_reference,$a_prepare_output);
$this->lng->loadLanguageModule('payment');
}
Here is the call graph for this function:| ilObjPaymentSettingsGUI::payMethodsObject | ( | ) |
Definition at line 752 of file class.ilObjPaymentSettingsGUI.php.
References $rbacsystem, ilPayMethods::_enabled(), ilUtil::formCheckbox(), and ilUtil::getImagePath().
Referenced by savePayMethodsObject().
{
include_once './payment/classes/class.ilPayMethods.php';
global $rbacsystem;
// MINIMUM ACCESS LEVEL = 'read'
if(!$rbacsystem->checkAccess("read", $this->object->getRefId()))
{
$this->ilias->raiseError($this->lng->txt("msg_no_perm_read"),$this->ilias->error_obj->MESSAGE);
}
$this->tpl->addBlockFile("ADM_CONTENT", "adm_content", "tpl.pays_pay_methods.html",'payment');
$this->tpl->setVariable("FORMACTION",$this->ctrl->getFormAction($this));
$this->tpl->setVariable("TYPE_IMG",ilUtil::getImagePath('icon_pays.gif'));
$this->tpl->setVariable("ALT_IMG",$this->lng->txt('obj_pays'));
$this->tpl->setVariable("TITLE",$this->lng->txt('pays_pay_methods'));
$this->tpl->setVariable("TXT_OFFLINE",$this->lng->txt('pays_offline'));
$this->tpl->setVariable("TXT_BILL",$this->lng->txt('pays_bill'));
$this->tpl->setVariable("BILL_CHECK",ilUtil::formCheckbox(
(int) ilPayMethods::_enabled('pm_bill') ? 1 : 0,'pm_bill',1,true));
$this->tpl->setVariable("TXT_ENABLED",$this->lng->txt('enabled'));
$this->tpl->setVariable("TXT_ONLINE",$this->lng->txt('pays_online'));
$this->tpl->setVariable("TXT_BMF",$this->lng->txt('pays_bmf'));
$this->tpl->setVariable("ONLINE_CHECK",ilUtil::formCheckbox((int) ilPayMethods::_enabled('pm_bmf'),'pm_bmf',1));
// footer
$this->tpl->setVariable("COLUMN_COUNT",3);
$this->tpl->setVariable("PBTN_NAME",'savePayMethods');
$this->tpl->setVariable("PBTN_VALUE",$this->lng->txt('save'));
}
Here is the call graph for this function:
Here is the caller graph for this function:| ilObjPaymentSettingsGUI::performDeleteObject | ( | ) |
Definition at line 402 of file class.ilObjPaymentSettingsGUI.php.
References $_GET, __initBookingObject(), sendInfo(), and statisticObject().
{
if(!isset($_GET['booking_id']))
{
sendInfo($this->lng->txt('paya_no_booking_id_given'));
$this->statisticObject();
return true;
}
$this->__initBookingObject();
$this->booking_obj->setBookingId((int) $_GET['booking_id']);
if(!$this->booking_obj->delete())
{
die('Error deleting booking');
}
sendInfo($this->lng->txt('pay_deleted_booking'));
$this->statisticObject();
return true;
}
Here is the call graph for this function:| ilObjPaymentSettingsGUI::performDeleteVendorsObject | ( | ) |
Definition at line 878 of file class.ilObjPaymentSettingsGUI.php.
References $_SESSION, $rbacsystem, ilPaymentTrustees::_deleteTrusteesOfVendor(), sendInfo(), and vendorsObject().
{
include_once './payment/classes/class.ilPaymentTrustees.php';
global $rbacsystem;
// MINIMUM ACCESS LEVEL = 'read'
if(!$rbacsystem->checkAccess("write", $this->object->getRefId()))
{
$this->ilias->raiseError($this->lng->txt("msg_no_perm_write"),$this->ilias->error_obj->MESSAGE);
}
$this->object->initPaymentVendorsObject();
foreach($_SESSION['pays_vendor'] as $vendor)
{
$this->object->payment_vendors_obj->delete($vendor);
ilPaymentTrustees::_deleteTrusteesOfVendor($vendor);
}
sendInfo($this->lng->txt('pays_deleted_number_vendors').' '.count($_SESSION['pays_vendor']));
unset($_SESSION['pays_vendor']);
$this->vendorsObject();
return true;
}
Here is the call graph for this function:| ilObjPaymentSettingsGUI::performEditVendorObject | ( | ) |
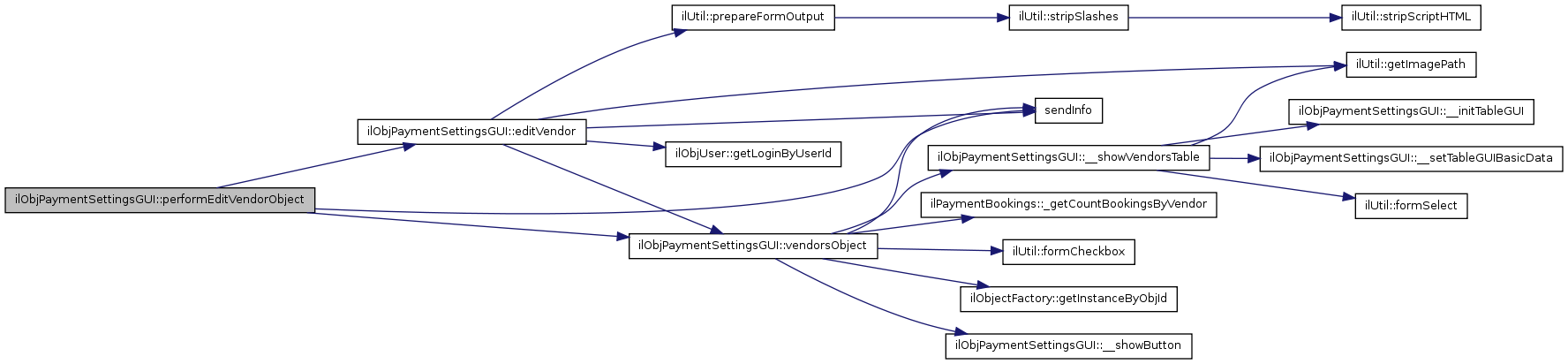
Definition at line 974 of file class.ilObjPaymentSettingsGUI.php.
References $_POST, $_SESSION, $rbacsystem, editVendor(), sendInfo(), and vendorsObject().
Referenced by gatewayObject().
{
global $rbacsystem;
// MINIMUM ACCESS LEVEL = 'read'
if(!$rbacsystem->checkAccess("write", $this->object->getRefId()))
{
$this->ilias->raiseError($this->lng->txt("msg_no_perm_write"),$this->ilias->error_obj->MESSAGE);
}
if(!count($_SESSION['pays_vendor']))
{
sendInfo($this->lng->txt('pays_no_vendor_selected'));
$this->vendorsObject();
return true;
}
if(count($_SESSION['pays_vendor']) > 1)
{
sendInfo($this->lng->txt('pays_too_many_vendors_selected'));
$this->vendorsObject();
return true;
}
$this->object->initPaymentVendorsObject();
if (!is_array($this->object->payment_vendors_obj->vendors[$_SESSION["pays_vendor"]]))
{
$this->vendorsObject();
return true;
}
if ($_POST["cost_center"] == "")
{
$this->error = $this->lng->txt('pays_cost_center_not_valid');
sendInfo($this->error);
$_POST["vendor"] = array($_SESSION["pays_vendor"]);
$this->editVendor();
return;
}
$this->object->initPaymentVendorsObject();
$this->object->payment_vendors_obj->update($_SESSION["pays_vendor"], $_POST["cost_center"]);
unset($_SESSION['pays_vendor']);
$this->vendorsObject();
return true;
}
Here is the call graph for this function:
Here is the caller graph for this function:| ilObjPaymentSettingsGUI::resetFilterObject | ( | ) |
Definition at line 87 of file class.ilObjPaymentSettingsGUI.php.
References $_POST, $_SESSION, sendInfo(), and statisticObject().
{
unset($_SESSION["pay_statistics"]);
unset($_POST["transaction_type"]);
unset($_POST["transaction_value"]);
unset($_POST["from"]["day"]);
unset($_POST["from"]["month"]);
unset($_POST["from"]["year"]);
unset($_POST["til"]["day"]);
unset($_POST["til"]["month"]);
unset($_POST["til"]["year"]);
unset($_POST["payed"]);
unset($_POST["access"]);
unset($_POST["customer"]);
sendInfo($this->lng->txt('paya_filter_reseted'));
return $this->statisticObject();
}
Here is the call graph for this function:| ilObjPaymentSettingsGUI::saveGeneralSettingsObject | ( | ) |
Definition at line 501 of file class.ilObjPaymentSettingsGUI.php.
References $_POST, $rbacsystem, generalSettingsObject(), and sendInfo().
{
include_once './payment/classes/class.ilGeneralSettings.php';
$genSet = new ilGeneralSettings();
global $rbacsystem;
// MINIMUM ACCESS LEVEL = 'read'
if(!$rbacsystem->checkAccess("read", $this->object->getRefId()))
{
$this->ilias->raiseError($this->lng->txt("msg_no_perm_read"),$this->ilias->error_obj->MESSAGE);
}
if ($_POST["currency_unit"] == "" ||
$_POST["currency_subunit"] == "" ||
$_POST["address"] == "" ||
$_POST["bank_data"] == "" ||
$_POST["pdf_path"] == "")
{
$this->error = $this->lng->txt('pays_general_settings_not_valid');
sendInfo($this->error);
$this->generalSettingsObject();
return;
}
$genSet->clearAll();
$values = array(
"currency_unit" => $_POST['currency_unit'],
"currency_subunit" => $_POST['currency_subunit'],
"address" => $_POST['address'],
"bank_data" => $_POST['bank_data'],
"add_info" => $_POST['add_info'],
"vat_rate" => (float) str_replace(",", ".", $_POST['vat_rate']),
"pdf_path" => $_POST['pdf_path']
);
$genSet->setAll($values);
$this->generalSettingsObject();
sendInfo($this->lng->txt('pays_updated_general_settings'));
return true;
}
Here is the call graph for this function:| ilObjPaymentSettingsGUI::savePayMethodsObject | ( | ) |
Definition at line 787 of file class.ilObjPaymentSettingsGUI.php.
References $_POST, $rbacsystem, ilPayMethods::_disableAll(), ilPayMethods::_enable(), ilPayMethods::_enabled(), ilPaymentObject::_getCountObjectsByPayMethod(), payMethodsObject(), and sendInfo().
{
include_once './payment/classes/class.ilPayMethods.php';
include_once './payment/classes/class.ilPaymentObject.php';
global $rbacsystem;
// MINIMUM ACCESS LEVEL = 'read'
if(!$rbacsystem->checkAccess("read", $this->object->getRefId()))
{
$this->ilias->raiseError($this->lng->txt("msg_no_perm_read"),$this->ilias->error_obj->MESSAGE);
}
// check current payings
if(ilPayMethods::_enabled('pm_bill') and !$_POST['pm_bill'])
{
if(ilPaymentObject::_getCountObjectsByPayMethod('pm_bill'))
{
sendInfo($this->lng->txt('pays_objects_bill_exist'));
$this->payMethodsObject();
return false;
}
}
if(ilPayMethods::_enabled('pm_bmf') and !$_POST['pm_bmf'])
{
if(ilPaymentObject::_getCountObjectsByPayMethod('pm_bmf'))
{
sendInfo($this->lng->txt('pays_objects_bmf_exist'));
$this->payMethodsObject();
return false;
}
}
ilPayMethods::_disableAll();
if(isset($_POST['pm_bill']))
{
ilPayMethods::_enable('pm_bill');
}
if(isset($_POST['pm_bmf']))
{
ilPayMethods::_enable('pm_bmf');
}
$this->payMethodsObject();
sendInfo($this->lng->txt('pays_updated_pay_method'));
return true;
}
Here is the call graph for this function:| ilObjPaymentSettingsGUI::searchObject | ( | ) |
Definition at line 1051 of file class.ilObjPaymentSettingsGUI.php.
References $_POST, $_SESSION, $counter, $rbacsystem, $result, ilObjectGUI::$tree, $user, __search(), __showButton(), __showSearchUserTable(), ilUtil::formCheckbox(), ilObjectFactory::getInstanceByObjId(), searchUserObject(), sendInfo(), and ilUtil::stripSlashes().
Referenced by addUserObject().
{
global $rbacsystem,$tree;
if(!$rbacsystem->checkAccess("read", $this->object->getRefId()))
{
$this->ilias->raiseError($this->lng->txt("msg_no_perm_read"),$this->ilias->error_obj->MESSAGE);
}
$_SESSION["pays_search_str"] = $_POST["search_str"] = $_POST["search_str"] ? $_POST["search_str"] : $_SESSION["pays_search_str"];
if(!isset($_POST["search_str"]))
{
sendInfo($this->lng->txt("crs_search_enter_search_string"));
$this->searchUserObject();
return false;
}
if(!count($result = $this->__search(ilUtil::stripSlashes($_POST["search_str"]))))
{
sendInfo($this->lng->txt("crs_no_results_found"));
$this->searchUserObject();
return false;
}
$this->tpl->addBlockFile("ADM_CONTENT", "adm_content", "tpl.pays_usr_selection.html",'payment');
$this->__showButton("searchUser",$this->lng->txt("crs_new_search"));
$counter = 0;
$f_result = array();
foreach($result as $user)
{
if(!$tmp_obj = ilObjectFactory::getInstanceByObjId($user["id"],false))
{
continue;
}
$f_result[$counter][] = ilUtil::formCheckbox(0,"user[]",$user["id"]);
$f_result[$counter][] = $tmp_obj->getLogin();
$f_result[$counter][] = $tmp_obj->getLastname();
$f_result[$counter][] = $tmp_obj->getFirstname();
unset($tmp_obj);
++$counter;
}
$this->__showSearchUserTable($f_result);
return true;
}
Here is the call graph for this function:
Here is the caller graph for this function:| ilObjPaymentSettingsGUI::searchUserObject | ( | ) |
Definition at line 1027 of file class.ilObjPaymentSettingsGUI.php.
References $_SESSION, and $rbacsystem.
Referenced by searchObject().
{
global $rbacsystem;
// MINIMUM ACCESS LEVEL = 'read'
if(!$rbacsystem->checkAccess("read", $this->object->getRefId()))
{
$this->ilias->raiseError($this->lng->txt("msg_no_perm_read"),$this->ilias->error_obj->MESSAGE);
}
$this->tpl->addBlockFile("ADM_CONTENT","adm_content","tpl.pays_user_search.html",'payment');
$this->lng->loadLanguageModule('search');
$this->tpl->setVariable("F_ACTION",$this->ctrl->getFormAction($this));
$this->tpl->setVariable("SEARCH_ASSIGN_USR",$this->lng->txt("crs_search_members"));
$this->tpl->setVariable("SEARCH_SEARCH_TERM",$this->lng->txt("search_search_term"));
$this->tpl->setVariable("SEARCH_VALUE",$_SESSION["pays_search_str"] ? $_SESSION["pays_search_str"] : "");
$this->tpl->setVariable("BTN2_VALUE",$this->lng->txt("cancel"));
$this->tpl->setVariable("BTN1_VALUE",$this->lng->txt("search"));
return true;
}
Here is the caller graph for this function:| ilObjPaymentSettingsGUI::statisticObject | ( | ) |
Definition at line 107 of file class.ilObjPaymentSettingsGUI.php.
References $_POST, $_SESSION, $counter, $rbacsystem, __initBookingObject(), __showButton(), __showStatisticTable(), ilObjectFactory::getInstanceByObjId(), ilObjectFactory::getInstanceByRefId(), ilUtil::prepareFormOutput(), and sendInfo().
Referenced by deleteStatisticObject(), performDeleteObject(), resetFilterObject(), and updateStatisticObject().
{
global $rbacsystem;
// MINIMUM ACCESS LEVEL = 'read'
if(!$rbacsystem->checkAccess("read", $this->object->getRefId()))
{
$this->ilias->raiseError($this->lng->txt("msg_no_perm_read"),$this->ilias->error_obj->MESSAGE);
}
if ($_POST["updateView"] == 1)
{
$_SESSION["pay_statistics"]["transaction_type"] = $_POST["transaction_type"];
$_SESSION["pay_statistics"]["transaction_value"] = $_POST["transaction_value"];
$_SESSION["pay_statistics"]["from"]["day"] = $_POST["from"]["day"];
$_SESSION["pay_statistics"]["from"]["month"] = $_POST["from"]["month"];
$_SESSION["pay_statistics"]["from"]["year"] = $_POST["from"]["year"];
$_SESSION["pay_statistics"]["til"]["day"] = $_POST["til"]["day"];
$_SESSION["pay_statistics"]["til"]["month"] = $_POST["til"]["month"];
$_SESSION["pay_statistics"]["til"]["year"] = $_POST["til"]["year"];
$_SESSION["pay_statistics"]["payed"] = $_POST["payed"];
$_SESSION["pay_statistics"]["access"] = $_POST["access"];
$_SESSION["pay_statistics"]["customer"] = $_POST["customer"];
$_SESSION["pay_statistics"]["vendor"] = $_POST["vendor"];
}
$this->tpl->addBlockfile('ADM_CONTENT','adm_content','tpl.paya_adm_statistic.html','payment');
$this->tpl->setVariable("TXT_FILTER",$this->lng->txt('pay_filter'));
$this->tpl->setVariable("FORM_ACTION",$this->ctrl->getFormAction($this));
$this->tpl->setVariable("TXT_TRANSACTION",$this->lng->txt('paya_transaction'));
$this->tpl->setVariable("TXT_STARTING",$this->lng->txt('pay_starting'));
$this->tpl->setVariable("TXT_ENDING",$this->lng->txt('pay_ending'));
$this->tpl->setVariable("TXT_PAYED",$this->lng->txt('paya_payed'));
$this->tpl->setVariable("TXT_ALL",$this->lng->txt('pay_all'));
$this->tpl->setVariable("TXT_YES",$this->lng->txt('yes'));
$this->tpl->setVariable("TXT_NO",$this->lng->txt('no'));
$this->tpl->setVariable("TXT_CUSTOMER",$this->lng->txt('paya_customer'));
$this->tpl->setVariable("TXT_VENDOR",$this->lng->txt('paya_vendor'));
$this->tpl->setVariable("TXT_ACCESS",$this->lng->txt('paya_access'));
$this->tpl->setVariable("TXT_ORDER_DATE_FROM",$this->lng->txt('pay_order_date_from'));
$this->tpl->setVariable("TXT_ORDER_DATE_TIL",$this->lng->txt('pay_order_date_til'));
$this->tpl->setVariable("TXT_UPDATE_VIEW",$this->lng->txt('pay_update_view'));
$this->tpl->setVariable("TXT_RESET_FILTER",$this->lng->txt('pay_reset_filter'));
$this->tpl->setVariable("TRANSACTION_TYPE_" . $_SESSION["pay_statistics"]["transaction_type"], " selected");
$this->tpl->setVariable("TRANSACTION_VALUE", ilUtil::prepareFormOutput($_SESSION["pay_statistics"]["transaction_value"], true));
$this->tpl->setVariable("PAYED_" . $_SESSION["pay_statistics"]["payed"], " selected");
$this->tpl->setVariable("ACCESS_" . $_SESSION["pay_statistics"]["access"], " selected");
$this->tpl->setVariable("CUSTOMER", ilUtil::prepareFormOutput($_SESSION["pay_statistics"]["customer"], true));
$this->tpl->setVariable("VENDOR", ilUtil::prepareFormOutput($_SESSION["pay_statistics"]["vendor"], true));
for ($i = 1; $i <= 31; $i++)
{
$this->tpl->setCurrentBlock("loop_from_day");
$this->tpl->setVariable("LOOP_FROM_DAY", $i < 10 ? "0" . $i : $i);
if ($_SESSION["pay_statistics"]["from"]["day"] == $i)
{
$this->tpl->setVariable("LOOP_FROM_DAY_SELECTED", " selected");
}
$this->tpl->parseCurrentBlock("loop_from_day");
$this->tpl->setCurrentBlock("loop_til_day");
$this->tpl->setVariable("LOOP_TIL_DAY", $i < 10 ? "0" . $i : $i);
if ($_SESSION["pay_statistics"]["til"]["day"] == $i)
{
$this->tpl->setVariable("LOOP_TIL_DAY_SELECTED", " selected");
}
$this->tpl->parseCurrentBlock("loop_til_day");
}
for ($i = 1; $i <= 12; $i++)
{
$this->tpl->setCurrentBlock("loop_from_month");
$this->tpl->setVariable("LOOP_FROM_MONTH", $i < 10 ? "0" . $i : $i);
if ($_SESSION["pay_statistics"]["from"]["month"] == $i)
{
$this->tpl->setVariable("LOOP_FROM_MONTH_SELECTED", " selected");
}
$this->tpl->parseCurrentBlock("loop_from_month");
$this->tpl->setCurrentBlock("loop_til_month");
$this->tpl->setVariable("LOOP_TIL_MONTH", $i < 10 ? "0" . $i : $i);
if ($_SESSION["pay_statistics"]["til"]["month"] == $i)
{
$this->tpl->setVariable("LOOP_TIL_MONTH_SELECTED", " selected");
}
$this->tpl->parseCurrentBlock("loop_til_month");
}
for ($i = 2004; $i <= date("Y"); $i++)
{
$this->tpl->setCurrentBlock("loop_from_year");
$this->tpl->setVariable("LOOP_FROM_YEAR", $i);
if ($_SESSION["pay_statistics"]["from"]["year"] == $i)
{
$this->tpl->setVariable("LOOP_FROM_YEAR_SELECTED", " selected");
}
$this->tpl->parseCurrentBlock("loop_from_year");
$this->tpl->setCurrentBlock("loop_til_year");
$this->tpl->setVariable("LOOP_TIL_YEAR", $i);
if ($_SESSION["pay_statistics"]["til"]["year"] == $i)
{
$this->tpl->setVariable("LOOP_TIL_YEAR_SELECTED", " selected");
}
$this->tpl->parseCurrentBlock("loop_til_year");
}
$this->__initBookingObject();
if(!count($bookings = $this->booking_obj->getBookings()))
{
sendInfo($this->lng->txt('paya_no_bookings'));
return true;
}
else
{
$this->__showButton('exportVendors',$this->lng->txt('excel_export'));
}
$img_change = "<img src=\"".ilUtil::getImagePath("edit.gif")."\" alt=\"".
$this->lng->txt("edit")."\" title=\"".$this->lng->txt("edit").
"\" border=\"0\" vspace=\"0\"/>";
$counter = 0;
foreach($bookings as $booking)
{
$tmp_obj =& ilObjectFactory::getInstanceByRefId($booking['ref_id']);
$tmp_vendor =& ilObjectFactory::getInstanceByObjId($booking['b_vendor_id']);
$tmp_purchaser =& ilObjectFactory::getInstanceByObjId($booking['customer_id']);
$f_result[$counter][] = $booking['transaction_extern'];
$f_result[$counter][] = $tmp_obj->getTitle();
$f_result[$counter][] = '['.$tmp_vendor->getLogin().']';
$f_result[$counter][] = '['.$tmp_purchaser->getLogin().']';
$f_result[$counter][] = date('Y m d H:i:s',$booking['order_date']);
$f_result[$counter][] = $booking['duration'];
$f_result[$counter][] = $booking['price'];
$payed_access = $booking['payed'] ?
$this->lng->txt('yes') :
$this->lng->txt('no');
$payed_access .= '/';
$payed_access .= $booking['access'] ?
$this->lng->txt('yes') :
$this->lng->txt('no');
$f_result[$counter][] = $payed_access;
$this->ctrl->setParameter($this,"booking_id",$booking['booking_id']);
$link_change = "<a href=\"".$this->ctrl->getLinkTarget($this,"editStatistic")."\"> ".
$img_change."</a>";
$f_result[$counter][] = $link_change;
unset($tmp_obj);
unset($tmp_vendor);
unset($tmp_purchaser);
++$counter;
}
return $this->__showStatisticTable($f_result);
}
Here is the call graph for this function:
Here is the caller graph for this function:| ilObjPaymentSettingsGUI::updateStatisticObject | ( | ) |
Definition at line 355 of file class.ilObjPaymentSettingsGUI.php.
References $_GET, $_POST, __initBookingObject(), sendInfo(), and statisticObject().
{
if(!isset($_GET['booking_id']))
{
sendInfo($this->lng->txt('paya_no_booking_id_given'));
$this->statisticObject();
return true;
}
$this->__initBookingObject();
$this->booking_obj->setBookingId((int) $_GET['booking_id']);
$this->booking_obj->setAccess((int) $_POST['access']);
$this->booking_obj->setPayed((int) $_POST['payed']);
if($this->booking_obj->update())
{
sendInfo($this->lng->txt('paya_updated_booking'));
$this->statisticObject();
return true;
}
else
{
sendInfo($this->lng->txt('paya_error_update_booking'));
$this->statisticObject();
return true;
}
}
Here is the call graph for this function:| ilObjPaymentSettingsGUI::vendorsObject | ( | $ | a_show_confirm = false |
) |
Definition at line 545 of file class.ilObjPaymentSettingsGUI.php.
References $_SESSION, $counter, $rbacsystem, __showButton(), __showVendorsTable(), ilPaymentBookings::_getCountBookingsByVendor(), ilUtil::formCheckbox(), ilObjectFactory::getInstanceByObjId(), and sendInfo().
Referenced by addUserObject(), addVendorObject(), cancelDeleteVendorsObject(), deleteVendors(), editVendor(), gatewayObject(), performDeleteVendorsObject(), and performEditVendorObject().
{
include_once './payment/classes/class.ilPaymentBookings.php';
global $rbacsystem;
// MINIMUM ACCESS LEVEL = 'read'
if(!$rbacsystem->checkAccess("read", $this->object->getRefId()))
{
$this->ilias->raiseError($this->lng->txt("msg_no_perm_read"),$this->ilias->error_obj->MESSAGE);
}
$_SESSION['pays_vendor'] = is_array($_SESSION['pays_vendor']) ? $_SESSION['pays_vendor'] : array();
$this->tpl->addBlockFile("ADM_CONTENT", "adm_content", "tpl.pays_vendors.html",'payment');
$this->__showButton('searchUser',$this->lng->txt('search_user'));
$this->object->initPaymentVendorsObject();
if(!count($vendors = $this->object->payment_vendors_obj->getVendors()))
{
sendInfo($this->lng->txt('pay_no_vendors_created'));
}
else
{
$this->__showButton('exportVendors',$this->lng->txt('excel_export'));
}
if($a_show_confirm)
{
$this->tpl->setCurrentBlock("confirm_delete");
$this->tpl->setVariable("CONFIRM_FORMACTION",$this->ctrl->getFormAction($this));
$this->tpl->setVariable("TXT_CANCEL",$this->lng->txt('cancel'));
$this->tpl->setVariable("CONFIRM_CMD",'performDeleteVendors');
$this->tpl->setVariable("TXT_CONFIRM",$this->lng->txt('delete'));
$this->tpl->parseCurrentBlock();
}
$counter = 0;
$f_result = array();
foreach($vendors as $vendor)
{
// GET USER OBJ
if($tmp_obj = ilObjectFactory::getInstanceByObjId($vendor['vendor_id'],false))
{
$f_result[$counter][] = ilUtil::formCheckbox(in_array($vendor['vendor_id'],$_SESSION['pays_vendor']) ? 1 : 0,
"vendor[]",
$vendor['vendor_id']);
$f_result[$counter][] = $tmp_obj->getLogin();
$f_result[$counter][] = $vendor['cost_center'];
$f_result[$counter][] = ilPaymentBookings::_getCountBookingsByVendor($vendor['vendor_id']);
unset($tmp_obj);
++$counter;
}
$this->__showVendorsTable($f_result);
} // END VENDORS TABLE
return true;
}
Here is the call graph for this function:
Here is the caller graph for this function:| ilObjPaymentSettingsGUI::$pobject = null |
Definition at line 41 of file class.ilObjPaymentSettingsGUI.php.
| ilObjPaymentSettingsGUI::$user_obj = null |
Definition at line 40 of file class.ilObjPaymentSettingsGUI.php.
1.7.1