Public Member Functions | Data Fields

ilObjectGUI Class Reference

Inheritance diagram for ilObjectGUI:

Public Member Functions

 ilObjectGUI ($a_data, $a_id=0, $a_call_by_reference=true, $a_prepare_output=true)
 Constructor public.
executeCommand ()
 execute command
 withReferences ()
 determines wether objects are referenced or not (got ref ids or not)
 assignObject ()
 prepareOutput ()
 setAdminTabs ($a_new_type=0)
 set admin tabs public
 setTabTargetScript ($a_script="adm_object.php")
 getTabTargetScript ()
 setActions ($a_actions="")
 set possible actions for objects in list.
 setSubObjects ($a_sub_objects="")
 set possible subobjects for this object.
 setLocator ($a_tree="", $a_id="", $scriptname="adm_object.php", $a_child_param="ref_id", $a_output_obj=true, $a_root_title="")
 set Locator
 copyObject ()
 copy object to clipboard
 pasteObject ()
 paste object from clipboard to current place Depending on the chosen command the object(s) are linked, copied or moved
 clearObject ()
 clear clipboard and go back to last object
 cutObject ()
 cut object(s) out from a container and write the information to clipboard
 linkObject ()
 create an new reference of an object in tree it's like a hard link of unix
 cloneObject ($a_ref_ids)
 clone Object subtree
 cloneNodes ($a_source_id, $a_dest_id, &$mapping)
 clone all nodes recursive function
 undeleteObject ()
 get object back from trash
 insertSavedNodes ($a_source_id, $a_dest_id, $a_tree_id)
 recursive method to insert all saved nodes of the clipboard (maybe this function could be moved to a rbac class ?)
 confirmedDeleteObject ()
 confirmed deletion if object -> objects are moved to trash
 cancelDeleteObject ()
 cancel deletion of object
 removeFromSystemObject ()
 remove objects from trash bin and all entries therefore every object needs a specific deleteObject() method
 removeDeletedNodes ($a_node_id, $a_checked, $a_delete_objects=true)
 remove already deleted objects within the objects in trash recursive function
 createObject ()
 create new object form
 cancelObject ($in_rep=false)
 cancel action and go back to previous page public
 saveObject ()
 save object
 importObject ()
 import new object form
 editObject ()
 edit object
 displayEditForm ($fields)
 display edit form (usually called by editObject)
 updateObject ()
 updates object entry in object_data
 permObject ()
 show permissions of current node
 getFormAction ($a_cmd, $a_formaction="")
 get form action for command (command is method name without "Object", e.g.
 setFormAction ($a_cmd, $a_formaction)
 set specific form action for command
 getReturnLocation ($a_cmd, $a_location="")
 get return location for command (command is method name without "Object", e.g.
 setReturnLocation ($a_cmd, $a_location)
 set specific return location for command
 getTargetFrame ($a_cmd, $a_target_frame="")
 get target frame for command (command is method name without "Object", e.g.
 setTargetFrame ($a_cmd, $a_target_frame)
 set specific target frame for command
 permSaveObject ()
 save permissions
 ownerObject ()
 display object owner
 displayList ()
 display object list
 viewObject ()
 list childs of current object
 deleteObject ($a_error=false)
 display deletion confirmation screen only for referenced objects.
 trashObject ()
 show trash content of object
 addRoleObject ()
 adds a local role This method is only called when choose the option 'you may add local roles'.
 showActions ($with_subobjects=false)
 show possible action (form buttons)
 showPossibleSubObjects ()
 show possible subobjects (pulldown menu)
 getTemplateFile ($a_cmd, $a_type="")
 get a template blockfile format: tpl.
 getTitlesByRefId ($a_ref_ids)
 get Titles of objects this method is used for error messages in methods cut/copy/paste
 getTabs (&$tabs_gui)
 get tabs abstract method.
 __showButton ($a_cmd, $a_text, $a_target= '')
 hitsperpageObject ()
 clipboardObject ()
 display objects in clipboard (only repository clipboard!!!!) by using session variable 'il_rep_clipboard'
__initTableGUI ()
 __setTableGUIBasicData (&$tbl, &$result_set, $a_from="")
 standard implementation for tables use 'from' variable use different initial setting of table
 __showClipboardTable ($a_result_set, $a_from="")

Data Fields

 $ilias
 $objDefinition
 $tpl
 $tree
 $lng
 $data
 $object
 $ref_id
 $obj_id
 $maxcount
 $formaction
 $return_location
 $target_frame
 $tab_target_script
 $actions
 $sub_objects

Detailed Description

Definition at line 34 of file class.ilObjectGUI.php.


Member Function Documentation

& ilObjectGUI::__initTableGUI (  ) 

Reimplemented in ilObjCategoryGUI, ilObjGroupGUI, ilObjRoleFolderGUI, ilObjRoleGUI, ilObjUserFolderGUI, ilObjUserGUI, ilObjCourseGUI, and ilObjPaymentSettingsGUI.

Definition at line 2999 of file class.ilObjectGUI.php.

Referenced by __showClipboardTable().

        {
                include_once "./classes/class.ilTableGUI.php";

                return new ilTableGUI(0,false);
        }

Here is the caller graph for this function:

ilObjectGUI::__setTableGUIBasicData ( &$  tbl,
&$  result_set,
a_from = "" 
)

standard implementation for tables use 'from' variable use different initial setting of table

Reimplemented in ilObjGroupGUI, ilObjRoleFolderGUI, ilObjRoleGUI, ilObjUserFolderGUI, ilObjUserGUI, ilObjCourseGUI, and ilObjPaymentSettingsGUI.

Definition at line 3011 of file class.ilObjectGUI.php.

References $_GET, and $tbl.

Referenced by __showClipboardTable().

        {
                switch ($a_from)
                {
                        case "clipboardObject":
                                $offset = $_GET["offset"];
                                $order = $_GET["sort_by"];
                                $direction = $_GET["sort_order"];
                                $tbl->disable("footer");
                                break;

                        default:
                                $offset = $_GET["offset"];
                                $order = $_GET["sort_by"];
                                $direction = $_GET["sort_order"];
                                break;
                }

                $tbl->setOrderColumn($order);
                $tbl->setOrderDirection($direction);
                $tbl->setOffset($offset);
                $tbl->setLimit($_GET["limit"]);
                $tbl->setFooter("tblfooter",$this->lng->txt("previous"),$this->lng->txt("next"));
                $tbl->setData($result_set);
        }

Here is the caller graph for this function:

ilObjectGUI::__showButton ( a_cmd,
a_text,
a_target = '' 
)

Reimplemented in ilObjPaymentSettingsGUI.

Definition at line 2932 of file class.ilObjectGUI.php.

Referenced by ilObjCourseGUI::archiveAdminObject(), ilObjCourseGUI::archiveObject(), ilObjCategoryGUI::assignRolesObject(), ilObjRoleGUI::listUsersGroupObject(), ilObjGroupGUI::listUsersGroupObject(), ilObjCourseGUI::listUsersGroupObject(), ilObjRoleGUI::listUsersRoleObject(), ilObjGroupGUI::listUsersRoleObject(), ilObjCourseGUI::listUsersRoleObject(), ilObjCourseGUI::membersObject(), ilObjRoleGUI::searchObject(), ilObjGroupGUI::searchObject(), and ilObjCourseGUI::searchObject().

        {
                $this->tpl->addBlockfile("BUTTONS", "buttons", "tpl.buttons.html");
                
                // display button
                $this->tpl->setCurrentBlock("btn_cell");
                $this->tpl->setVariable("BTN_LINK",$this->ctrl->getLinkTarget($this,$a_cmd));
                $this->tpl->setVariable("BTN_TXT",$a_text);
                if($a_target)
                {
                        $this->tpl->setVariable("BTN_TARGET",$a_target);
                }

                $this->tpl->parseCurrentBlock();
        }

Here is the caller graph for this function:

ilObjectGUI::__showClipboardTable ( a_result_set,
a_from = "" 
)

Definition at line 3037 of file class.ilObjectGUI.php.

References $_GET, $tbl, $tpl, __initTableGUI(), __setTableGUIBasicData(), and ilUtil::getImagePath().

Referenced by clipboardObject().

        {
        $tbl =& $this->__initTableGUI();
                $tpl =& $tbl->getTemplateObject();

                $tpl->setCurrentBlock("tbl_form_header");
                $tpl->setVariable("FORMACTION",$this->ctrl->getTargetScript()."?".$this->link_params."&cmd=post");
                $tpl->parseCurrentBlock();

                $tpl->setCurrentBlock("tbl_action_btn");
                $tpl->setVariable("BTN_NAME","paste");
                $tpl->setVariable("BTN_VALUE",$this->lng->txt("insert_object_here"));
                $tpl->parseCurrentBlock();
                
                $tpl->setCurrentBlock("tbl_action_btn");
                $tpl->setVariable("BTN_NAME","clear");
                $tpl->setVariable("BTN_VALUE",$this->lng->txt("clear_clipboard"));
                $tpl->parseCurrentBlock();

                $tpl->setCurrentBlock("tbl_action_row");
                $tpl->setVariable("COLUMN_COUNTS",3);
                $tpl->setVariable("IMG_ARROW",ilUtil::getImagePath("spacer.gif"));
                $tpl->parseCurrentBlock();
                
                $tbl->setTitle($this->lng->txt("clipboard"),"icon_typ_b.gif",$this->lng->txt("clipboard"));
                $tbl->setHeaderNames(array($this->lng->txt('obj_type'),
                                                                   $this->lng->txt('title'),
                                                                   $this->lng->txt('action')));
                $tbl->setHeaderVars(array('type',
                                  'title',
                                                                  'act'),
                                                        array('ref_id' => $this->object->getRefId(),
                                                                  'cmd' => 'clipboard',
                                                                  'cmdClass' => $_GET['cmdClass'],
                                                                  'cmdNode' => $_GET['cmdNode']));

                $tbl->setColumnWidth(array("","80%","19%"));


                $this->__setTableGUIBasicData($tbl,$a_result_set,$a_from);
                $tbl->render();
                
                $this->tpl->setVariable("RESULT_TABLE",$tbl->tpl->get());

                return true;
        }

Here is the call graph for this function:

Here is the caller graph for this function:

ilObjectGUI::addRoleObject (  ) 

adds a local role This method is only called when choose the option 'you may add local roles'.

This option is displayed in the permission settings dialogue for an object TODO: this will be changed public

Definition at line 2659 of file class.ilObjectGUI.php.

References $_POST, $rbacadmin, $rbacreview, $rbacsystem, getReturnLocation(), ilUtil::redirect(), sendInfo(), and ilUtil::stripSlashes().

Referenced by ilObjSAHSLearningModuleGUI::addRole(), ilObjMediaPoolGUI::addRole(), ilObjGlossaryGUI::addRole(), ilObjFileBasedLMGUI::addRole(), and ilObjContentObjectGUI::addRole().

        {
                global $rbacadmin, $rbacreview, $rbacsystem;

                // first check if role title is unique
                if ($rbacreview->roleExists($_POST["Fobject"]["title"]))
                {
                        $this->ilias->raiseError($this->lng->txt("msg_role_exists1")." '".ilUtil::stripSlashes($_POST["Fobject"]["title"])."' ".
                                                                         $this->lng->txt("msg_role_exists2"),$this->ilias->error_obj->MESSAGE);
                }

                // check if role title has il_ prefix
                if (substr($_POST["Fobject"]["title"],0,3) == "il_")
                {
                        $this->ilias->raiseError($this->lng->txt("msg_role_reserved_prefix"),$this->ilias->error_obj->MESSAGE);
                }

                // if the current object is no role folder, create one
                if ($this->object->getType() != "rolf")
                {
                        $rolf_data = $rbacreview->getRoleFolderOfObject($this->ref_id);

                        // is there already a rolefolder?
                        if (!($rolf_id = $rolf_data["child"]))
                        {
                                // can the current object contain a rolefolder?
                                $subobjects = $this->objDefinition->getSubObjects($this->object->getType());

                                if (!isset($subobjects["rolf"]))
                                {
                                        $this->ilias->raiseError($this->lng->txt("msg_no_rolf_allowed1")." '".$this->object->getTitle()."' ".
                                                                                        $this->lng->txt("msg_no_rolf_allowed2"),$this->ilias->error_obj->WARNING);
                                }

                                // CHECK ACCESS 'create' rolefolder
                                if (!$rbacsystem->checkAccess('create',$this->ref_id,'rolf'))
                                {
                                        $this->ilias->raiseError($this->lng->txt("msg_no_perm_create_rolf"),$this->ilias->error_obj->WARNING);
                                }

                                // create a rolefolder
                                $rolfObj = $this->object->createRoleFolder();
                                $rolf_id = $rolfObj->getRefId();
                        }
                }
                else
                {
                        // Current object is already a rolefolder. To create the role we take its reference id
                        $rolf_id = $this->object->getRefId();
                }

                // CHECK ACCESS 'write' of role folder
                if (!$rbacsystem->checkAccess('write',$rolf_id))
                {
                        $this->ilias->raiseError($this->lng->txt("msg_no_perm_write"),$this->ilias->error_obj->WARNING);
                }
                else    // create role
                {
                        if ($this->object->getType() == "rolf")
                        {
                                $roleObj = $this->object->createRole($_POST["Fobject"]["title"],$_POST["Fobject"]["desc"]);
                        }
                        else
                        {
                                $rfoldObj = $this->ilias->obj_factory->getInstanceByRefId($rolf_id);
                                $roleObj = $rfoldObj->createRole($_POST["Fobject"]["title"],$_POST["Fobject"]["desc"]);
                        }
                }

                sendInfo($this->lng->txt("role_added"),true);
                
                if ($this->ctrl->getTargetScript() != "repository.php")
                {
                        $this->ctrl->setParameter($this,"obj_id",$roleObj->getId());
                        $this->ctrl->setParameter($this,"ref_id",$rolf_id);
                        ilUtil::redirect($this->getReturnLocation("addRole",$this->ctrl->getLinkTarget($this,"perm")));
                }

                ilUtil::redirect($this->getReturnLocation("addRole",$this->ctrl->getLinkTarget($this,"perm")));
        }

Here is the call graph for this function:

Here is the caller graph for this function:

ilObjectGUI::assignObject (  ) 

Reimplemented in ilObjAICCLearningModuleGUI, ilObjDlBookGUI, ilObjGlossaryGUI, ilObjHACPLearningModuleGUI, ilObjLearningModuleGUI, ilObjSCORMLearningModuleGUI, and ilObjMediaObjectGUI.

Definition at line 223 of file class.ilObjectGUI.php.

Referenced by ilObjectGUI().

        {
                // TODO: it seems that we always have to pass only the ref_id
//echo "assign:".get_class($this).":".$this->id.":<br>";
                if ($this->id != 0)
                {
                        if ($this->call_by_reference)
                        {
                                $this->object =& $this->ilias->obj_factory->getInstanceByRefId($this->id);
                        }
                        else
                        {
                                $this->object =& $this->ilias->obj_factory->getInstanceByObjId($this->id);
                        }
                }
        }

Here is the caller graph for this function:

ilObjectGUI::cancelDeleteObject (  ) 

cancel deletion of object

public

Definition at line 1410 of file class.ilObjectGUI.php.

References $_GET, getReturnLocation(), ilUtil::redirect(), and sendInfo().

        {
                session_unregister("saved_post");

                sendInfo($this->lng->txt("msg_cancel"),true);
                
                ilUtil::redirect($this->getReturnLocation("cancelDelete","adm_object.php?ref_id=".$_GET["ref_id"]));

        }

Here is the call graph for this function:

ilObjectGUI::cancelObject ( in_rep = false  ) 

cancel action and go back to previous page public

Definition at line 1589 of file class.ilObjectGUI.php.

References $_GET, $return_location, getReturnLocation(), ilUtil::redirect(), and sendInfo().

Referenced by ilObjMediaPoolGUI::cancel(), and ilObjFileBasedLMGUI::cancel().

        {
                session_unregister("saved_post");

                sendInfo($this->lng->txt("msg_cancel"),true);

                //sendInfo($this->lng->txt("action_aborted"),true);
                $return_location = $_GET["cmd_return_location"];
//echo "-".$_GET["cmd_return_location"]."-".$this->ctrl->getLinkTarget($this,$return_location);
                //ilUtil::redirect($this->ctrl->getLinkTarget($this,$return_location));
                if ($in_rep)
                {
                        $this->ctrl->returnToParent($this);
                }
                else
                {
                        ilUtil::redirect($this->getReturnLocation("cancel",$this->ctrl->getTargetScript()."?".$this->link_params));
                }
        }

Here is the call graph for this function:

Here is the caller graph for this function:

ilObjectGUI::clearObject (  ) 

clear clipboard and go back to last object

public

Definition at line 959 of file class.ilObjectGUI.php.

References $_POST, $_SESSION, getReturnLocation(), and ilUtil::redirect().

Referenced by cloneObject(), and pasteObject().

        {       
                unset($_SESSION["clipboard"]);
                unset($_SESSION["il_rep_clipboard"]);
                //var_dump($this->getReturnLocation("clear",$this->ctrl->getLinkTarget($this)),get_class($this));

                // only redirect if clipboard was cleared
                if (isset($_POST["cmd"]["clear"]))
                {
                        sendinfo($this->lng->txt("msg_clear_clipboard"),true);

                        //ilUtil::redirect($this->getReturnLocation("clear","adm_object.php?ref_id=".$_GET["ref_id"]));
                        ilUtil::redirect($this->getReturnLocation("clear",$this->ctrl->getLinkTarget($this)),get_class($this));
                }
        }

Here is the call graph for this function:

Here is the caller graph for this function:

ilObjectGUI::clipboardObject (  ) 

display objects in clipboard (only repository clipboard!!!!) by using session variable 'il_rep_clipboard'

Definition at line 2959 of file class.ilObjectGUI.php.

References $_SESSION, $counter, $data, $ilErr, $ilLog, __showClipboardTable(), and ilObjectFactory::getInstanceByRefId().

        {
                global $ilErr,$ilLog;

                // function should not be called if clipboard is empty
                if (empty($_SESSION['il_rep_clipboard']) or !is_array($_SESSION['il_rep_clipboard']))
                {
                        $message = sprintf('%s::clipboardObject(): Illegal access. Clipboard variable is empty!', get_class($this));
                        $ilLog->write($message,$ilLog->FATAL);
                        $ilErr->raiseError($this->lng->txt("permission_denied"),$ilErr->WARNING);
                }
                
                $this->tpl->addBlockFile("ADM_CONTENT", "adm_content", "tpl.rep_clipboard.html");

                // FORMAT DATA
                $counter = 0;
                $f_result = array();
                
                foreach($_SESSION['il_rep_clipboard'] as $data)
                {
                        if(!$tmp_obj = ilObjectFactory::getInstanceByRefId($data['ref_id'],false))
                        {
                                continue;
                        }

                        //$f_result[$counter][] = ilUtil::formCheckbox(0,"user[]",$user);
                        $f_result[$counter][] = $this->lng->txt("obj_".$tmp_obj->getType());
                        $f_result[$counter][] = $tmp_obj->getTitle();
                        //$f_result[$counter][] = $tmp_obj->getDescription();
                        $f_result[$counter][] = ($data['act'] == 'cut') ? $this->lng->txt("move") :$this->lng->txt($data['act']);

                        unset($tmp_obj);
                        ++$counter;
                }

                $this->__showClipboardTable($f_result,"clipboardObject");

                return true;
        }

Here is the call graph for this function:

ilObjectGUI::cloneNodes ( a_source_id,
a_dest_id,
&$  mapping 
)

clone all nodes recursive function

private

Parameters:
integer ref_id of source object
integer ref_id of destination object
array mapping new_ref_id => new_ref_id
Returns:
boolean true

Definition at line 1136 of file class.ilObjectGUI.php.

Referenced by cloneObject().

        {
                if (!$mapping)
                {
                        $mapping = array();
                }

                // FIRST CLONE THE OBJECT (THEREFORE THE CLONE METHOD OF EACH OBJECT IS CALLED)
                $source_obj =& $this->ilias->obj_factory->getInstanceByRefId($a_source_id);
                $new_ref_id = $source_obj->ilClone($a_dest_id);
                unset($source_obj);

                $mapping[$new_ref_id] = $a_source_id;

                // GET ALL CHILDS OF SOURCE OBJECT AND CALL THIS METHOD FOR OF THEM
                foreach ($this->tree->getChilds($a_source_id) as $child)
                {
                        // STOP IF CHILD OBJECT IS ROLE FOLDER SINCE IT DOESN'T MAKE SENSE TO CLONE LOCAL ROLES
                        if ($child["type"] != 'rolf')
                        {
                                $this->cloneNodes($child["ref_id"],$new_ref_id,$mapping);
                        }
                        else
                        {
                                if (count($rolf = $this->tree->getChildsByType($new_ref_id,"rolf")))
                                {
                                        $mapping[$rolf[0]["ref_id"]] = $child["ref_id"];
                                }
                        }
                }

                return true;
        }

Here is the caller graph for this function:

ilObjectGUI::cloneObject ( a_ref_ids  ) 

clone Object subtree

private

Definition at line 1100 of file class.ilObjectGUI.php.

References $_GET, $id, $rbacsystem, clearObject(), cloneNodes(), getReturnLocation(), and ilUtil::redirect().

Referenced by pasteObject().

        {
                global $rbacsystem;

                if(!is_array($a_ref_ids))
                {
                        $this->ilias->raiseError($this->lng->txt("msg_error_copy"),$this->ilias->error_obj->MESSAGE);
                }
                
                // NOW CLONE ALL OBJECTS
                // THEREFORE THE CLONE METHOD OF ALL OBJECTS IS CALLED
                foreach ($a_ref_ids as $id)
                {
                        $this->cloneNodes($id,$this->ref_id,$mapping);
                }
                
                // inform other objects in hierarchy about copy operation
                //$this->object->notify("copy",$_SESSION["clipboard"]["parent"],$_SESSION["clipboard"]["parent_non_rbac_id"],$_GET["ref_id"],$mapping);
 
                $this->clearObject();

                sendinfo($this->lng->txt("msg_cloned"),true);
                ilUtil::redirect($this->getReturnLocation("paste","adm_object.php?ref_id=".$_GET["ref_id"]));

        } // END CLONE

Here is the call graph for this function:

Here is the caller graph for this function:

ilObjectGUI::confirmedDeleteObject (  ) 

confirmed deletion if object -> objects are moved to trash

However objects are only removed from tree!! That means that the objects itself stay in the database but are not linked in any context within the system. Trash Bin Feature: Objects can be refreshed in trash

public

Reimplemented in ilObjRoleFolderGUI, and ilObjUserFolderGUI.

Definition at line 1265 of file class.ilObjectGUI.php.

References $_GET, $_POST, $_SESSION, $id, $log, $obj, $rbacadmin, $rbacsystem, ilPaymentObject::_isBuyable(), deleteObject(), ilObjectFactory::getInstanceByRefId(), getReturnLocation(), ilUtil::redirect(), ilUtil::removeItemFromDesktops(), and sendInfo().

        {
                include_once './payment/classes/class.ilPaymentObject.php';

                global $rbacsystem, $rbacadmin, $log;
        
                // TODO: move checkings to deleteObject
                // TODO: cannot distinguish between obj_id from ref_id with the posted IDs.
                // change the form field and use instead of 'id' 'ref_id' and 'obj_id'. Then switch with varname
                
                // AT LEAST ONE OBJECT HAS TO BE CHOSEN.
                if (!isset($_SESSION["saved_post"]))
                {
                        $this->ilias->raiseError($this->lng->txt("no_checkbox"),$this->ilias->error_obj->MESSAGE);
                }

                // FOR ALL SELECTED OBJECTS
                foreach ($_SESSION["saved_post"] as $id)
                {
                        // GET COMPLETE NODE_DATA OF ALL SUBTREE NODES
                        $node_data = $this->tree->getNodeData($id);
                        $subtree_nodes = $this->tree->getSubTree($node_data);

                        $all_node_data[] = $node_data;
                        $all_subtree_nodes[] = $subtree_nodes;

                        // CHECK DELETE PERMISSION OF ALL OBJECTS
                        foreach ($subtree_nodes as $node)
                        {
                                if($node['type'] == 'rolf')
                                {
                                        continue;
                                }
                                if (!$rbacsystem->checkAccess('delete',$node["child"]))
                                {
                                        $not_deletable[] = $node["child"];
                                        $perform_delete = false;
                                }
                                else if(ilPaymentObject::_isBuyable($node['child']))
                                {
                                        $buyable[] = $node['child'];
                                        $perform_delete = false;
                                }
                        }
                }

                // IF THERE IS ANY OBJECT WITH NO PERMISSION TO DELETE
                if (count($not_deletable))
                {
                        $not_deletable = implode(',',$not_deletable);
                        session_unregister("saved_post");
                        sendInfo($this->lng->txt("msg_no_perm_delete")." ".$not_deletable."<br/>".$this->lng->txt("msg_cancel"),true);
                        ilUtil::redirect($this->getReturnLocation("confirmedDelete","adm_object.php?ref_id=".$_GET["ref_id"]));

//                      $this->ilias->raiseError($this->lng->txt("msg_no_perm_delete")." ".
//                                                                       $not_deletable,$this->ilias->error_obj->MESSAGE);
                }
                if(count($buyable))
                {
                        foreach($buyable as $id)
                        {
                                $tmp_object =& ilObjectFactory::getInstanceByRefId($id);

                                $titles[] = $tmp_object->getTitle();
                        }
                        $title_str = implode(',',$titles);

                        sendInfo($this->lng->txt('msg_obj_not_deletable_sold').' '.$title_str,true);

                        $_POST['id'] = $_SESSION['saved_post'];
                        $this->deleteObject(true);

                        return false;
                }

                // DELETE THEM
                if (!$all_node_data[0]["type"])
                {
                        // OBJECTS ARE NO 'TREE OBJECTS'
                        if ($rbacsystem->checkAccess('delete',$_GET["ref_id"]))
                        {
                                foreach($_SESSION["saved_post"] as $id)
                                {
                                        $obj =& $this->ilias->obj_factory->getInstanceByObjId($id);
                                        $obj->delete();
                                        
                                        // write log entry
                                        $log->write("ilObjectGUI::confirmedDeleteObject(), deleted obj_id ".$obj->getId().
                                                ", type: ".$obj->getType().", title: ".$obj->getTitle());
                                }
                        }
                        else
                        {
                                unset($_SESSION["saved_post"]);
                                sendInfo($this->lng->txt("no_perm_delete")."<br/>".$this->lng->txt("msg_cancel"),true);
                                ilUtil::redirect($this->getReturnLocation("confirmedDelete","adm_object.php?ref_id=".$_GET["ref_id"]));
                        }
                }
                else
                {
                        // SAVE SUBTREE AND DELETE SUBTREE FROM TREE
                        foreach ($_SESSION["saved_post"] as $id)
                        {
                                // DELETE OLD PERMISSION ENTRIES
                                $subnodes = $this->tree->getSubtree($this->tree->getNodeData($id));
                        
                                foreach ($subnodes as $subnode)
                                {
                                        $rbacadmin->revokePermission($subnode["child"]);
                                        // remove item from all user desktops
                                        $affected_users = ilUtil::removeItemFromDesktops($subnode["child"]);
                                
                                        // TODO: inform users by mail that object $id was deleted
                                        //$mail->sendMail($id,$msg,$affected_users);
                                }

                                $this->tree->saveSubTree($id);
                                $this->tree->deleteTree($this->tree->getNodeData($id));

                                // write log entry
                                $log->write("ilObjectGUI::confirmedDeleteObject(), moved ref_id ".$id.
                                        " to trash");
                                
                                // remove item from all user desktops
                                $affected_users = ilUtil::removeItemFromDesktops($id);
                                
                                // TODO: inform users by mail that object $id was deleted
                                //$mail->sendMail($id,$msg,$affected_users);
                        }
                        // inform other objects in hierarchy about paste operation
                        //$this->object->notify("confirmedDelete", $_GET["ref_id"],$_GET["parent_non_rbac_id"],$_GET["ref_id"],$_SESSION["saved_post"]);
                }
                
                // Feedback
                sendInfo($this->lng->txt("info_deleted"),true);
                
                ilUtil::redirect($this->getReturnLocation("confirmedDelete","adm_object.php?ref_id=".$_GET["ref_id"]));

        }

Here is the call graph for this function:

ilObjectGUI::copyObject (  ) 

copy object to clipboard

public

Reimplemented in ilObjSurveyQuestionPoolGUI.

Definition at line 566 of file class.ilObjectGUI.php.

References $_GET, $_POST, $_SESSION, $rbacsystem, $ref_id, getReturnLocation(), getTitlesByRefId(), and ilUtil::redirect().

        {
                global $rbacsystem;

                if (!isset($_POST["id"]))
                {
                        $this->ilias->raiseError($this->lng->txt("no_checkbox"),$this->ilias->error_obj->MESSAGE);
                }

                // FOR ALL OBJECTS THAT SHOULD BE COPIED
                foreach ($_POST["id"] as $ref_id)
                {
                        // GET COMPLETE NODE_DATA OF ALL SUBTREE NODES
                        $node_data = $this->tree->getNodeData($ref_id);
                        $subtree_nodes = $this->tree->getSubTree($node_data);

                        $all_node_data[] = $node_data;
                        $all_subtree_nodes[] = $subtree_nodes;

                        // CHECK READ PERMISSION OF ALL OBJECTS IN ACTUAL SUBTREE
                        foreach ($subtree_nodes as $node)
                        {
                                if (!$rbacsystem->checkAccess('read',$node["ref_id"]))
                                {
                                        $no_copy[] = $node["ref_id"];
                                }
                        }
                }
                // IF THERE IS ANY OBJECT WITH NO PERMISSION TO 'read'
                if (count($no_copy))
                {
                        $this->ilias->raiseError($this->lng->txt("msg_no_perm_copy")." ".implode(',',$this->getTitlesByRefId($no_copy)),
                                                                         $this->ilias->error_obj->MESSAGE);
                }

                $_SESSION["clipboard"]["parent"] = $_GET["ref_id"];
                $_SESSION["clipboard"]["cmd"] = key($_POST["cmd"]);
                $_SESSION["clipboard"]["ref_ids"] = $_POST["id"];

                sendinfo($this->lng->txt("msg_copy_clipboard"),true);

                ilUtil::redirect($this->getReturnLocation("copy","adm_object.php?ref_id=".$_GET["ref_id"]));
        }

Here is the call graph for this function:

ilObjectGUI::createObject (  ) 

create new object form

public

Reimplemented in ilObjQuestionPoolGUI, ilObjTestGUI, ilObjCategoryGUI, ilObjExerciseGUI, ilObjFileGUI, ilObjFolderGUI, ilObjForumGUI, ilObjGroupGUI, ilObjRoleFolderGUI, ilObjRoleGUI, ilObjRoleTemplateGUI, ilObjStyleSheetGUI, ilObjUserGUI, ilObjContentObjectGUI, ilObjGlossaryGUI, ilObjSAHSLearningModuleGUI, ilObjMediaObjectGUI, ilObjSurveyGUI, and ilObjSurveyQuestionPoolGUI.

Definition at line 1542 of file class.ilObjectGUI.php.

References $_GET, $_POST, $_SESSION, $data, $rbacsystem, getFormAction(), getTargetFrame(), getTemplateFile(), ilUtil::prepareFormOutput(), and ilUtil::stripSlashes().

        {
                global $rbacsystem;

                $new_type = $_POST["new_type"] ? $_POST["new_type"] : $_GET["new_type"];

                if (!$rbacsystem->checkAccess("create", $_GET["ref_id"], $new_type))
                {
                        $this->ilias->raiseError($this->lng->txt("permission_denied"),$this->ilias->error_obj->MESSAGE);
                }
                else
                {
                        // fill in saved values in case of error
                        $data = array();
                        $data["fields"] = array();
                        $data["fields"]["title"] = ilUtil::prepareFormOutput($_SESSION["error_post_vars"]["Fobject"]["title"],true);
                        $data["fields"]["desc"] = ilUtil::stripSlashes($_SESSION["error_post_vars"]["Fobject"]["desc"]);

                        $this->getTemplateFile("edit",$new_type);

                        foreach ($data["fields"] as $key => $val)
                        {
                                $this->tpl->setVariable("TXT_".strtoupper($key), $this->lng->txt($key));
                                $this->tpl->setVariable(strtoupper($key), $val);

                                if ($this->prepare_output)
                                {
                                        $this->tpl->parseCurrentBlock();
                                }
                        }

                        $this->tpl->setVariable("FORMACTION", $this->getFormAction("save","adm_object.php?cmd=gateway&ref_id=".
                                                                                                                                           $_GET["ref_id"]."&new_type=".$new_type));
                        $this->tpl->setVariable("TXT_HEADER", $this->lng->txt($new_type."_new"));
                        $this->tpl->setVariable("TXT_CANCEL", $this->lng->txt("cancel"));
                        $this->tpl->setVariable("TXT_SUBMIT", $this->lng->txt($new_type."_add"));
                        $this->tpl->setVariable("CMD_SUBMIT", "save");
                        $this->tpl->setVariable("TARGET", $this->getTargetFrame("save"));
                        $this->tpl->setVariable("TXT_REQUIRED_FLD", $this->lng->txt("required_field"));
                }
        }

Here is the call graph for this function:

ilObjectGUI::cutObject (  ) 

cut object(s) out from a container and write the information to clipboard

public

Definition at line 980 of file class.ilObjectGUI.php.

References $_GET, $_POST, $_SESSION, $rbacsystem, $ref_id, getReturnLocation(), getTitlesByRefId(), and ilUtil::redirect().

        {
                global $rbacsystem;
//echo $_SESSION["referer"];
                if (!isset($_POST["id"]))
                {
                        $this->ilias->raiseError($this->lng->txt("no_checkbox"),$this->ilias->error_obj->MESSAGE);
                }

                // FOR ALL OBJECTS THAT SHOULD BE COPIED
                foreach ($_POST["id"] as $ref_id)
                {
                        // GET COMPLETE NODE_DATA OF ALL SUBTREE NODES
                        $node_data = $this->tree->getNodeData($ref_id);
                        $subtree_nodes = $this->tree->getSubTree($node_data);

                        $all_node_data[] = $node_data;
                        $all_subtree_nodes[] = $subtree_nodes;

                        // CHECK DELETE PERMISSION OF ALL OBJECTS IN ACTUAL SUBTREE
                        foreach ($subtree_nodes as $node)
                        {
                                if (!$rbacsystem->checkAccess('delete',$node["ref_id"]))
                                {
                                        $no_cut[] = $node["ref_id"];
                                }
                        }
                }
                // IF THERE IS ANY OBJECT WITH NO PERMISSION TO 'delete'
                if (count($no_cut))
                {
                        $this->ilias->raiseError($this->lng->txt("msg_no_perm_cut")." ".implode(',',$this->getTitlesByRefId($no_cut)),
                                                                         $this->ilias->error_obj->MESSAGE);
                }
                //echo "GET";var_dump($_GET);echo "POST";var_dump($_POST);
                $_SESSION["clipboard"]["parent"] = $_GET["ref_id"];
                $_SESSION["clipboard"]["cmd"] = key($_POST["cmd"]);
                $_SESSION["clipboard"]["ref_ids"] = $_POST["id"];
                
                sendinfo($this->lng->txt("msg_cut_clipboard"),true);

                ilUtil::redirect($this->getReturnLocation("cut","adm_object.php?ref_id=".$_GET["ref_id"]));

        } // END CUT

Here is the call graph for this function:

ilObjectGUI::deleteObject ( a_error = false  ) 

display deletion confirmation screen only for referenced objects.

For user,role & rolt overwrite this function in the appropriate Object folders classes (ilObjUserFolderGUI,ilObjRoleFolderGUI)

public

Definition at line 2430 of file class.ilObjectGUI.php.

References $_GET, $_POST, $_SESSION, $counter, $id, getFormAction(), ilUtil::getImagePath(), ilUtil::getImageTagByType(), getTemplateFile(), sendInfo(), and ilUtil::switchColor().

Referenced by confirmedDeleteObject().

        {
                if (!isset($_POST["id"]))
                {
                        $this->ilias->raiseError($this->lng->txt("no_checkbox"),$this->ilias->error_obj->MESSAGE);
                }

                // SAVE POST VALUES
                $_SESSION["saved_post"] = $_POST["id"];

                unset($this->data);
                $this->data["cols"] = array("type", "title", "last_change");

                foreach ($_POST["id"] as $id)
                {
                        // TODO: cannot distinguish between obj_id from ref_id with the posted IDs.
                        // change the form field and use instead of 'id' 'ref_id' and 'obj_id'. Then switch with varname
                        //if ($this->call_by_reference)
                        //{
                                $obj_data =& $this->ilias->obj_factory->getInstanceByRefId($id);
                        //}
                        //else
                        //{
                        //      $obj_data =& $this->ilias->obj_factory->getInstanceByObjId($id);
                        //}

                        $this->data["data"]["$id"] = array(
                                                                                                "type"        => $obj_data->getType(),
                                                                                                "title"       => $obj_data->getTitle()."#separator#".$obj_data->getDescription()." ",   // workaround for empty desc
                                                                                                "last_update" => $obj_data->getLastUpdateDate()
                                                                                        );
                }

                $this->data["buttons"] = array( "confirmedDelete"  => $this->lng->txt("confirm"),
                                                                  "cancelDelete"  => $this->lng->txt("cancel"));

                $this->getTemplateFile("confirm");

                if(!$a_error)
                {
                        sendInfo($this->lng->txt("info_delete_sure"));
                }

                $this->tpl->setVariable("FORMACTION", $this->getFormAction("delete",
                        "adm_object.php?ref_id=".$_GET["ref_id"]."&cmd=gateway"));
        
                // BEGIN TABLE HEADER
                foreach ($this->data["cols"] as $key)
                {
                        $this->tpl->setCurrentBlock("table_header");
                        $this->tpl->setVariable("TEXT",$this->lng->txt($key));
                        $this->tpl->parseCurrentBlock();
                }
                // END TABLE HEADER

                // BEGIN TABLE DATA
                $counter = 0;

                foreach ($this->data["data"] as $key => $value)
                {
                        // BEGIN TABLE CELL
                        foreach ($value as $key => $cell_data)
                        {
                                $this->tpl->setCurrentBlock("table_cell");

                                // CREATE TEXT STRING
                                if ($key == "type")
                                {
                                        $this->tpl->setVariable("TEXT_CONTENT",ilUtil::getImageTagByType($cell_data,$this->tpl->tplPath));
                                }
                                elseif ($key == "title")
                                {
                                        $name_field = explode("#separator#",$cell_data);

                                        $this->tpl->setVariable("TEXT_CONTENT", "<b>".$name_field[0]."</b>");
                                                
                                        $this->tpl->setCurrentBlock("subtitle");
                                        $this->tpl->setVariable("DESC", $name_field[1]);
                                        $this->tpl->parseCurrentBlock();
                                        $this->tpl->setCurrentBlock("table_cell");
                                }
                                else
                                {
                                        $this->tpl->setVariable("TEXT_CONTENT",$cell_data);
                                }

                                $this->tpl->parseCurrentBlock();
                        }

                        $this->tpl->setCurrentBlock("table_row");
                        $this->tpl->setVariable("CSS_ROW",ilUtil::switchColor(++$counter,"tblrow1","tblrow2"));
                        $this->tpl->parseCurrentBlock();
                        // END TABLE CELL
                }
                // END TABLE DATA

                // BEGIN OPERATION_BTN
                foreach ($this->data["buttons"] as $name => $value)
                {
                        $this->tpl->setCurrentBlock("operation_btn");
                        $this->tpl->setVariable("IMG_ARROW",ilUtil::getImagePath("arrow_downright.gif"));
                        $this->tpl->setVariable("BTN_NAME",$name);
                        $this->tpl->setVariable("BTN_VALUE",$value);
                        $this->tpl->parseCurrentBlock();
                }
        }

Here is the call graph for this function:

Here is the caller graph for this function:

ilObjectGUI::displayEditForm ( fields  ) 

display edit form (usually called by editObject)

private

Parameters:
array $fields key/value pairs of input fields

Definition at line 1713 of file class.ilObjectGUI.php.

References $fields, getFormAction(), getTargetFrame(), and getTemplateFile().

Referenced by editObject().

        {
                $this->getTemplateFile("edit");

                foreach ($fields as $key => $val)
                {
                        $this->tpl->setVariable("TXT_".strtoupper($key), $this->lng->txt($key));
                        $this->tpl->setVariable(strtoupper($key), $val);
                        $this->tpl->parseCurrentBlock();
                }

                $obj_str = ($this->call_by_reference) ? "" : "&obj_id=".$this->obj_id;

                $this->tpl->setVariable("FORMACTION", $this->getFormAction("update",$this->ctrl->getFormAction($this).$obj_str));
                //$this->tpl->setVariable("FORMACTION", $this->getFormAction("update","adm_object.php?cmd=gateway&ref_id=".$this->ref_id.$obj_str));
                $this->tpl->setVariable("TXT_HEADER", $this->lng->txt($this->object->getType()."_edit"));
                $this->tpl->setVariable("TARGET", $this->getTargetFrame("update"));
                $this->tpl->setVariable("TXT_CANCEL", $this->lng->txt("cancel"));
                $this->tpl->setVariable("TXT_SUBMIT", $this->lng->txt("save"));
                $this->tpl->setVariable("CMD_SUBMIT", "update");
                $this->tpl->setVariable("TXT_REQUIRED_FLD", $this->lng->txt("required_field"));

        }

Here is the call graph for this function:

Here is the caller graph for this function:

ilObjectGUI::displayList (  ) 

display object list

public

Reimplemented in ilObjLanguageFolderGUI, ilObjObjectFolderGUI, ilObjSystemFolderGUI, ilObjTypeDefinitionGUI, and ilObjUserFolderGUI.

Definition at line 2168 of file class.ilObjectGUI.php.

References $_GET, $_SESSION, $data, $num, $tbl, ilUtil::getImageTagByType(), showActions(), and ilUtil::switchColor().

Referenced by viewObject().

        {
                include_once "./classes/class.ilTableGUI.php";

                // load template for table
                $this->tpl->addBlockfile("ADM_CONTENT", "adm_content", "tpl.table.html");
                // load template for table content data
                $this->tpl->addBlockfile("TBL_CONTENT", "tbl_content", "tpl.obj_tbl_rows.html");

                $num = 0;

                $obj_str = ($this->call_by_reference) ? "" : "&obj_id=".$this->obj_id;
                $this->tpl->setVariable("FORMACTION", "adm_object.php?ref_id=".$this->ref_id."$obj_str&cmd=gateway");

                // create table
                $tbl = new ilTableGUI();

                // title & header columns
                $tbl->setTitle($this->object->getTitle(),"icon_".$this->object->getType()."_b.gif",
                                           $this->lng->txt("obj_".$this->object->getType()));
                $tbl->setHelp("tbl_help.php","icon_help.gif",$this->lng->txt("help"));

                foreach ($this->data["cols"] as $val)
                {
                        $header_names[] = $this->lng->txt($val);
                }

                $tbl->setHeaderNames($header_names);

                $header_params = array("ref_id" => $this->ref_id);
                $tbl->setHeaderVars($this->data["cols"],$header_params);
                $tbl->setColumnWidth(array("15","15","75%","25%"));

                // control
                $tbl->setOrderColumn($_GET["sort_by"]);
                $tbl->setOrderDirection($_GET["sort_order"]);
                $tbl->setLimit($_GET["limit"]);
                $tbl->setOffset($_GET["offset"]);
                $tbl->setMaxCount($this->maxcount);

                $this->tpl->setVariable("COLUMN_COUNTS",count($this->data["cols"]));

                // footer
                $tbl->setFooter("tblfooter",$this->lng->txt("previous"),$this->lng->txt("next"));

                $this->showActions(true);

                if (!empty($this->data["data"][0]))
                {
                        //table cell
                        for ($i=0; $i < count($this->data["data"]); $i++)
                        {
                                $data = $this->data["data"][$i];
                                $ctrl = $this->data["ctrl"][$i];

                                // color changing
                                $css_row = ilUtil::switchColor($i+1,"tblrow1","tblrow2");

                                // surpress checkbox for particular object types AND the system role
                                if (!$this->objDefinition->hasCheckbox($ctrl["type"]) or $ctrl["obj_id"] == SYSTEM_ROLE_ID or $ctrl["obj_id"] == SYSTEM_USER_ID or $ctrl["obj_id"] == ANONYMOUS_ROLE_ID)
                                {
                                        $this->tpl->touchBlock("empty_cell");
                                }
                                else
                                {
                                        // TODO: this object type depending 'if' could become really a problem!!
                                        if ($ctrl["type"] == "usr" or $ctrl["type"] == "role" or $ctrl["type"] == "rolt")
                                        {
                                                $link_id = $ctrl["obj_id"];
                                        }
                                        else
                                        {
                                                $link_id = $ctrl["ref_id"];
                                        }
        
                                        $this->tpl->setCurrentBlock("checkbox");
                                        $this->tpl->setVariable("CHECKBOX_ID", $link_id);
                                        $this->tpl->setVariable("CSS_ROW", $css_row);
                                        $this->tpl->parseCurrentBlock();
                                }

                                $this->tpl->setCurrentBlock("table_cell");
                                $this->tpl->setVariable("CELLSTYLE", "tblrow1");
                                $this->tpl->parseCurrentBlock();

                                foreach ($data as $key => $val)
                                {
                                        //build link
                                        $link = "adm_object.php?";

                                        $n = 0;

                                        foreach ($ctrl as $key2 => $val2)
                                        {
                                                $link .= $key2."=".$val2;

                                                if ($n < count($ctrl)-1)
                                                {
                                                $link .= "&";
                                                        $n++;
                                                }
                                        }

                                        if ($key == "name" || $key == "title")
                                        {
                                                $name_field = explode("#separator#",$val);
                                        }

                                        if ($key == "title" || $key == "name" || $key == "type")
                                        {
                                                $this->tpl->setCurrentBlock("begin_link");
                                                $this->tpl->setVariable("LINK_TARGET", $link);

                                                $this->tpl->parseCurrentBlock();
                                                $this->tpl->touchBlock("end_link");
                                        }

                                        // process clipboard information
                                        if (($key == "title" || $key == "name") and isset($_SESSION["clipboard"]))
                                        {
                                                // TODO: broken! fix me
                                                if (in_array($ctrl["ref_id"],$_SESSION["clipboard"]["ref_ids"]))
                                                {
                            switch($_SESSION["clipboard"]["cmd"])
                                                        {
                                case "cut":
                                    $name_field[0] = "<del>".$name_field[0]."</del>";
                                    break;

                                case "copy":
                                    $name_field[0] = "<font color=\"green\">+</font>  ".$name_field[0];
                                    break;
                                        
                                case "link":
                                    $name_field[0] = "<font color=\"black\"><</font> ".$name_field[0];
                                    break;
                            }
                                        }
                                }

                                        $this->tpl->setCurrentBlock("text");

                                        if ($key == "type")
                                        {
                                                $val = ilUtil::getImageTagByType($val,$this->tpl->tplPath);
                                        }

                                        if ($key == "name" || $key == "title")
                                        {
                                                $this->tpl->setVariable("TEXT_CONTENT", $name_field[0]);
                                                
                                                $this->tpl->setCurrentBlock("subtitle");
                                                $this->tpl->setVariable("DESC", $name_field[1]);
                                                $this->tpl->parseCurrentBlock();
                                        }
                                        else
                                        {
                                                $this->tpl->setVariable("TEXT_CONTENT", $val);
                                        }
                                        
                                        $this->tpl->parseCurrentBlock();

                                        $this->tpl->setCurrentBlock("table_cell");
                                        $this->tpl->parseCurrentBlock();

                                } //foreach

                                $this->tpl->setCurrentBlock("tbl_content");
                                $this->tpl->setVariable("CSS_ROW", $css_row);
                                $this->tpl->parseCurrentBlock();
                        } //for
                } //if is_array
                else
                {
            $tbl->disable("header");
                        $tbl->disable("footer");
                        
                        $this->tpl->setCurrentBlock("text");
                        $this->tpl->setVariable("TEXT_CONTENT", $this->lng->txt("obj_not_found"));
                        $this->tpl->parseCurrentBlock();
                }
                
                // render table
                $tbl->render();
        }

Here is the call graph for this function:

Here is the caller graph for this function:

ilObjectGUI::editObject (  ) 

edit object

public

Reimplemented in ilObjChatServerGUI, ilObjCategoryGUI, ilObjExerciseGUI, ilObjFileGUI, ilObjForumGUI, ilObjGroupGUI, ilObjRoleGUI, ilObjRoleTemplateGUI, ilObjStyleSheetGUI, ilObjTypeDefinitionGUI, ilObjUserGUI, ilObjFileBasedLMGUI, ilObjMediaPoolGUI, ilObjMediaObjectGUI, and ilObjCourseGUI.

Definition at line 1681 of file class.ilObjectGUI.php.

References $_SESSION, $fields, $rbacsystem, displayEditForm(), ilUtil::prepareFormOutput(), and ilUtil::stripSlashes().

Referenced by ilObjFolderGUI::chi_assignObject(), ilObjFolderGUI::chi_deleteObject(), and ilObjFolderGUI::chi_updateObject().

        {
                global $rbacsystem;

                if (!$rbacsystem->checkAccess("write", $this->ref_id))
                {
                        $this->ilias->raiseError($this->lng->txt("msg_no_perm_write"),$this->ilias->error_obj->MESSAGE);
                }

                $fields = array();

                if ($_SESSION["error_post_vars"])
                {
                        // fill in saved values in case of error
                        $fields["title"] = ilUtil::prepareFormOutput($_SESSION["error_post_vars"]["Fobject"]["title"],true);
                        $fields["desc"] = ilUtil::stripSlashes($_SESSION["error_post_vars"]["Fobject"]["desc"]);
                }
                else
                {
                        $fields["title"] = ilUtil::prepareFormOutput($this->object->getTitle());
                        $fields["desc"] = ilUtil::stripSlashes($this->object->getDescription());
                }

                $this->displayEditForm($fields);
        }

Here is the call graph for this function:

Here is the caller graph for this function:

& ilObjectGUI::executeCommand (  ) 

execute command

Reimplemented in ilObjQuestionPoolGUI, ilObjTestGUI, ilObjCategoryGUI, ilObjFileGUI, ilObjFolderGUI, ilObjForumGUI, ilObjGroupGUI, ilObjRoleFolderGUI, ilObjRoleGUI, ilObjStyleSheetGUI, ilObjUserFolderGUI, ilObjUserGUI, ilObjContentObjectGUI, ilObjFileBasedLMGUI, ilObjGlossaryGUI, ilObjMediaPoolGUI, ilObjSAHSLearningModuleGUI, ilObjMediaObjectGUI, ilObjCourseGUI, ilPaymentPurchaseGUI, ilPaymentPurchaseGUI, ilObjSurveyGUI, and ilObjSurveyQuestionPoolGUI.

Definition at line 193 of file class.ilObjectGUI.php.

References $cmd, and $rbacsystem.

        {
                global $rbacsystem;

                $next_class = $this->ctrl->getNextClass($this);
                $cmd = $this->ctrl->getCmd();
                switch($next_class)
                {
                        default:
                                if(!$cmd)
                                {
                                        $cmd = "view";
                                }
                                $cmd .= "Object";
                                $this->$cmd();
                                        
                                break;
                }
                return true;
        }

ilObjectGUI::getFormAction ( a_cmd,
a_formaction = "" 
)

get form action for command (command is method name without "Object", e.g.

"perm")

Parameters:
string $a_cmd command
string $a_formaction default formaction (is returned, if no special formaction was set) public
Returns:
string

Definition at line 1972 of file class.ilObjectGUI.php.

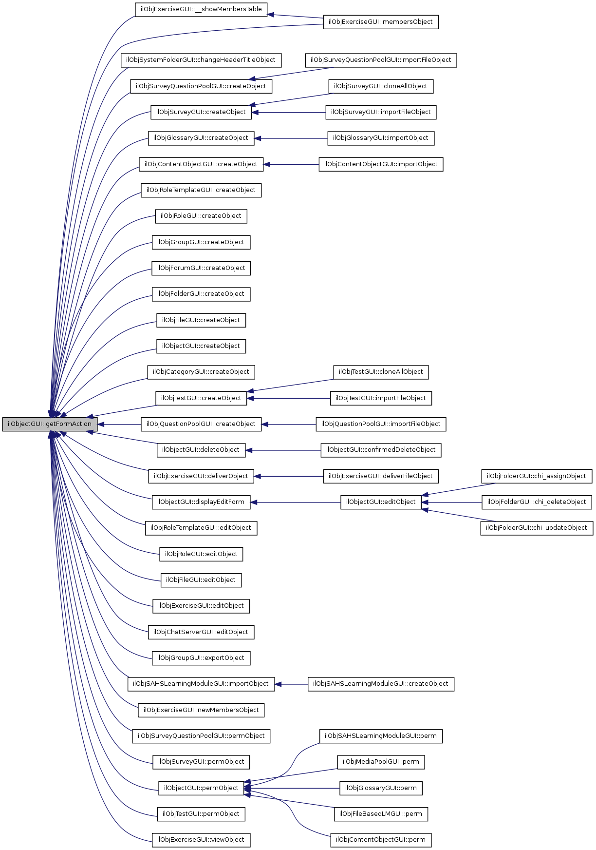
Referenced by ilObjExerciseGUI::__showMembersTable(), ilObjSystemFolderGUI::changeHeaderTitleObject(), ilObjSurveyQuestionPoolGUI::createObject(), ilObjSurveyGUI::createObject(), ilObjGlossaryGUI::createObject(), ilObjContentObjectGUI::createObject(), ilObjRoleTemplateGUI::createObject(), ilObjRoleGUI::createObject(), ilObjGroupGUI::createObject(), ilObjForumGUI::createObject(), ilObjFolderGUI::createObject(), ilObjFileGUI::createObject(), createObject(), ilObjCategoryGUI::createObject(), ilObjTestGUI::createObject(), ilObjQuestionPoolGUI::createObject(), deleteObject(), ilObjExerciseGUI::deliverObject(), displayEditForm(), ilObjRoleTemplateGUI::editObject(), ilObjRoleGUI::editObject(), ilObjFileGUI::editObject(), ilObjExerciseGUI::editObject(), ilObjChatServerGUI::editObject(), ilObjGroupGUI::exportObject(), ilObjSAHSLearningModuleGUI::importObject(), ilObjExerciseGUI::membersObject(), ilObjExerciseGUI::newMembersObject(), ilObjSurveyQuestionPoolGUI::permObject(), ilObjSurveyGUI::permObject(), permObject(), ilObjTestGUI::permObject(), and ilObjExerciseGUI::viewObject().

        {
                if ($this->formaction[$a_cmd] != "")
                {
                        return $this->formaction[$a_cmd];
                }
                else
                {
                        return $a_formaction;
                }
        }

Here is the caller graph for this function:

ilObjectGUI::getReturnLocation ( a_cmd,
a_location = "" 
)

get return location for command (command is method name without "Object", e.g.

"perm")

Parameters:
string $a_cmd command
string $a_location default return location (is returned, if no special return location was set) public

Definition at line 2004 of file class.ilObjectGUI.php.

Referenced by ilObjExerciseGUI::__searchMembers(), ilObjChatServerGUI::activateObject(), ilObjSystemFolderGUI::addHeaderTitleTranslationObject(), addRoleObject(), ilObjCategoryGUI::addTranslationObject(), cancelDeleteObject(), cancelObject(), ilObjTestGUI::cancelPropertiesObject(), clearObject(), ilObjSurveyGUI::cloneAllObject(), ilObjTestGUI::cloneAllObject(), cloneObject(), ilObjSurveyGUI::codesObject(), confirmedDeleteObject(), copyObject(), cutObject(), ilObjExerciseGUI::downloadFileObject(), ilObjSurveyGUI::exportObject(), ilObjTestGUI::exportObject(), ilObjSurveyQuestionPoolGUI::importFileObject(), ilObjSurveyGUI::importFileObject(), ilObjGlossaryGUI::importFileObject(), ilObjContentObjectGUI::importFileObject(), ilObjTestGUI::importFileObject(), ilObjQuestionPoolGUI::importFileObject(), ilObjSurveyGUI::inviteObject(), linkObject(), ilObjSurveyGUI::maintenanceObject(), ilObjTestGUI::maintenanceObject(), ilObjTestGUI::marksObject(), ilObjExerciseGUI::newMembersObject(), pasteObject(), ilObjSurveyQuestionPoolGUI::permSaveObject(), ilObjSurveyGUI::permSaveObject(), permSaveObject(), ilObjTestGUI::permSaveObject(), ilObjSurveyGUI::propertiesObject(), ilObjTestGUI::propertiesObject(), ilObjSurveyGUI::questionsObject(), ilObjTestGUI::questionsObject(), ilObjRecoveryFolderGUI::removeFromSystemObject(), removeFromSystemObject(), ilObjSurveyGUI::runObject(), ilObjTestGUI::runObject(), ilObjSurveyGUI::runShowIntroductionPage(), ilObjSystemFolderGUI::saveHeaderTitleObject(), ilObjAuthSettingsGUI::saveLDAPObject(), ilObjSurveyQuestionPoolGUI::saveObject(), ilObjSurveyGUI::saveObject(), ilObjSAHSLearningModuleGUI::saveObject(), ilObjMediaPoolGUI::saveObject(), ilObjGlossaryGUI::saveObject(), ilObjFileBasedLMGUI::saveObject(), ilObjContentObjectGUI::saveObject(), GUI::saveObject(), ilObjUserGUI::saveObject(), ilObjSysUserTrackingGUI::saveObject(), ilObjRoleFolderGUI::saveObject(), ilObjRecoveryFolderGUI::saveObject(), ilObjGroupGUI::saveObject(), ilObjForumGUI::saveObject(), ilObjFolderGUI::saveObject(), ilObjFileGUI::saveObject(), ilObjExerciseGUI::saveObject(), ilObjCourseGUI::saveObject(), ilObjCategoryGUI::saveObject(), ilObjAuthSettingsGUI::saveObject(), ilObjAssessmentFolderGUI::saveObject(), ilObjChatGUI::saveObject(), ilObjTestGUI::saveObject(), ilObjQuestionPoolGUI::saveObject(), ilObjAuthSettingsGUI::saveScriptObject(), ilObjTestGUI::setAggregatedResultsTabs(), ilObjAuthSettingsGUI::setAuthModeObject(), undeleteObject(), ilObjExerciseGUI::updateMembersObject(), ilObjSurveyGUI::updateObject(), ilObjGroupGUI::updateObject(), ilObjFileGUI::updateObject(), updateObject(), ilObjCategoryGUI::updateObject(), ilObjChatServerGUI::updateObject(), ilObjExerciseGUI::uploadFileObject(), and ilObjSurveyGUI::uploadObject().

        {
                if ($this->return_location[$a_cmd] != "")
                {
                        return $this->return_location[$a_cmd];
                }
                else
                {
                        return $a_location;
                }
        }

Here is the caller graph for this function:

ilObjectGUI::getTabs ( &$  tabs_gui  ) 

get tabs abstract method.

overwrite in derived GUI class of your object type public

Parameters:
object instance of ilTabsGUI

Reimplemented in ilObjAuthSettingsGUI, ilObjCategoryGUI, ilObjFileGUI, ilObjFolderGUI, ilObjForumGUI, ilObjGroupGUI, ilObjStyleSheetGUI, ilObjSystemFolderGUI, GUI, ilObjContentObjectGUI, ilObjFileBasedLMGUI, ilObjGlossaryGUI, ilObjMediaPoolGUI, ilObjSAHSLearningModuleGUI, ilObjMediaObjectGUI, ilObjCourseGUI, and ilObjPaymentSettingsGUI.

Definition at line 2927 of file class.ilObjectGUI.php.

Referenced by setAdminTabs().

        {
                // please define your tabs here
        }

Here is the caller graph for this function:

ilObjectGUI::getTabTargetScript (  ) 
ilObjectGUI::getTargetFrame ( a_cmd,
a_target_frame = "" 
)

get target frame for command (command is method name without "Object", e.g.

"perm")

Parameters:
string $a_cmd command
string $a_target_frame default target frame (is returned, if no special target frame was set) public

Definition at line 2035 of file class.ilObjectGUI.php.

Referenced by ilObjSystemFolderGUI::changeHeaderTitleObject(), ilObjSurveyQuestionPoolGUI::createObject(), ilObjSurveyGUI::createObject(), ilObjGlossaryGUI::createObject(), ilObjContentObjectGUI::createObject(), ilObjUserGUI::createObject(), ilObjRoleTemplateGUI::createObject(), ilObjRoleGUI::createObject(), ilObjGroupGUI::createObject(), ilObjFolderGUI::createObject(), ilObjFileGUI::createObject(), createObject(), ilObjCategoryGUI::createObject(), ilObjTestGUI::createObject(), ilObjQuestionPoolGUI::createObject(), displayEditForm(), ilObjUserGUI::editObject(), ilObjRoleTemplateGUI::editObject(), ilObjRoleGUI::editObject(), ilObjFileGUI::editObject(), ilObjCategoryGUI::editObject(), ilObjSurveyQuestionPoolGUI::permObject(), ilObjSurveyGUI::permObject(), permObject(), and ilObjTestGUI::permObject().

        {
                if ($this->target_frame[$a_cmd] != "")
                {
                        return $this->target_frame[$a_cmd];
                }
                elseif (!empty($a_target_frame))
                {
                        return "target=\"".$a_target_frame."\"";
                }
                else
                {
                        return;
                }
        }

Here is the caller graph for this function:

ilObjectGUI::getTemplateFile ( a_cmd,
a_type = "" 
)

get a template blockfile format: tpl.

<objtype>_<command>.html

Parameters:
string command
string object type definition public

Definition at line 2882 of file class.ilObjectGUI.php.

Referenced by ilObjSystemFolderGUI::benchmarkObject(), ilObjSystemFolderGUI::checkObject(), ilObjGroupGUI::confirmationObject(), ilObjSurveyQuestionPoolGUI::createObject(), ilObjSurveyGUI::createObject(), ilObjGlossaryGUI::createObject(), ilObjContentObjectGUI::createObject(), ilObjUserGUI::createObject(), ilObjStyleSheetGUI::createObject(), ilObjRoleTemplateGUI::createObject(), ilObjRoleGUI::createObject(), ilObjGroupGUI::createObject(), ilObjFolderGUI::createObject(), ilObjFileGUI::createObject(), createObject(), ilObjCategoryGUI::createObject(), ilObjTestGUI::createObject(), ilObjQuestionPoolGUI::createObject(), ilObjUserFolderGUI::deleteObject(), ilObjRoleFolderGUI::deleteObject(), deleteObject(), ilObjExerciseGUI::deliverObject(), displayEditForm(), ilObjAuthSettingsGUI::editLDAPObject(), ilObjUserGUI::editObject(), ilObjStyleSheetGUI::editObject(), ilObjRoleTemplateGUI::editObject(), ilObjRoleGUI::editObject(), ilObjGroupGUI::editObject(), ilObjFileGUI::editObject(), ilObjExerciseGUI::editObject(), ilObjCategoryGUI::editObject(), ilObjAuthSettingsGUI::editScriptObject(), ilObjSurveyQuestionPoolGUI::importObject(), ilObjSurveyGUI::importObject(), ilObjMailGUI::importObject(), ilObjGroupGUI::importObject(), ilObjForumGUI::importObject(), ilObjTestGUI::importObject(), ilObjQuestionPoolGUI::importObject(), ilObjExerciseGUI::membersObject(), ilObjExerciseGUI::newMembersObject(), ownerObject(), ilObjSurveyQuestionPoolGUI::permObject(), ilObjSurveyGUI::permObject(), permObject(), ilObjTestGUI::permObject(), ilObjUserFolderGUI::settingsObject(), ilObjSystemFolderGUI::startValidator(), trashObject(), ilObjExerciseGUI::viewObject(), ilObjAuthSettingsGUI::viewObject(), and ilObjSystemFolderGUI::viewScanLog().

        {
                if (!$a_type)
                {
                        $a_type = $this->type;
                }

                $template = "tpl.".$a_type."_".$a_cmd.".html";

                if (!$this->tpl->fileExists($template))
                {
                        $template = "tpl.obj_".$a_cmd.".html";
                }
                $this->tpl->addBlockFile("ADM_CONTENT", "adm_content", $template,$a_in_module);

        }

Here is the caller graph for this function:

ilObjectGUI::getTitlesByRefId ( a_ref_ids  ) 

get Titles of objects this method is used for error messages in methods cut/copy/paste

Parameters:
array Array of ref_ids (integer)
Returns:
array Array of titles (string) private

Definition at line 2907 of file class.ilObjectGUI.php.

References $id.

Referenced by copyObject(), and cutObject().

        {
                foreach ($a_ref_ids as $id)
                {
                        // GET OBJECT TITLE
                        $tmp_obj =& $this->ilias->obj_factory->getInstanceByRefId($id);
                        $title[] = $tmp_obj->getTitle();
                        unset($tmp_obj);
                }

                return $title ? $title : array();
        }

Here is the caller graph for this function:

ilObjectGUI::hitsperpageObject (  ) 

Reimplemented in ilObjRoleFolderGUI, ilObjUserFolderGUI, and ilObjUserGUI.

Definition at line 2948 of file class.ilObjectGUI.php.

References $_GET, $_POST, and $_SESSION.

        {
        $_SESSION["tbl_limit"] = $_POST["hitsperpage"];
        $_GET["limit"] = $_POST["hitsperpage"];
        }

ilObjectGUI::ilObjectGUI ( a_data,
a_id = 0,
a_call_by_reference = true,
a_prepare_output = true 
)

Constructor public.

Parameters:
array ??
integer object id
boolean call be reference

Definition at line 102 of file class.ilObjectGUI.php.

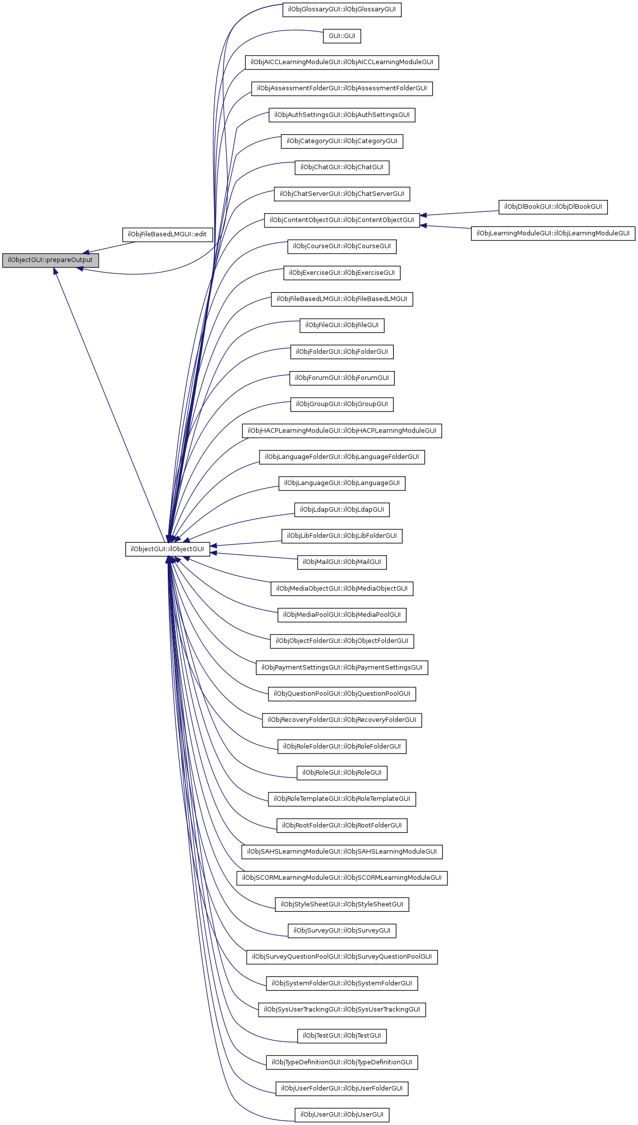
References $_GET, $ilCtrl, $ilErr, $ilias, $lng, $objDefinition, $params, $tpl, $tree, assignObject(), and prepareOutput().

Referenced by GUI::GUI(), ilObjAICCLearningModuleGUI::ilObjAICCLearningModuleGUI(), ilObjAssessmentFolderGUI::ilObjAssessmentFolderGUI(), ilObjAuthSettingsGUI::ilObjAuthSettingsGUI(), ilObjCategoryGUI::ilObjCategoryGUI(), ilObjChatGUI::ilObjChatGUI(), ilObjChatServerGUI::ilObjChatServerGUI(), ilObjContentObjectGUI::ilObjContentObjectGUI(), ilObjCourseGUI::ilObjCourseGUI(), ilObjExerciseGUI::ilObjExerciseGUI(), ilObjFileBasedLMGUI::ilObjFileBasedLMGUI(), ilObjFileGUI::ilObjFileGUI(), ilObjFolderGUI::ilObjFolderGUI(), ilObjForumGUI::ilObjForumGUI(), ilObjGlossaryGUI::ilObjGlossaryGUI(), ilObjGroupGUI::ilObjGroupGUI(), ilObjHACPLearningModuleGUI::ilObjHACPLearningModuleGUI(), ilObjLanguageFolderGUI::ilObjLanguageFolderGUI(), ilObjLanguageGUI::ilObjLanguageGUI(), ilObjLdapGUI::ilObjLdapGUI(), ilObjLibFolderGUI::ilObjLibFolderGUI(), ilObjMailGUI::ilObjMailGUI(), ilObjMediaObjectGUI::ilObjMediaObjectGUI(), ilObjMediaPoolGUI::ilObjMediaPoolGUI(), ilObjObjectFolderGUI::ilObjObjectFolderGUI(), ilObjPaymentSettingsGUI::ilObjPaymentSettingsGUI(), ilObjQuestionPoolGUI::ilObjQuestionPoolGUI(), ilObjRecoveryFolderGUI::ilObjRecoveryFolderGUI(), ilObjRoleFolderGUI::ilObjRoleFolderGUI(), ilObjRoleGUI::ilObjRoleGUI(), ilObjRoleTemplateGUI::ilObjRoleTemplateGUI(), ilObjRootFolderGUI::ilObjRootFolderGUI(), ilObjSAHSLearningModuleGUI::ilObjSAHSLearningModuleGUI(), ilObjSCORMLearningModuleGUI::ilObjSCORMLearningModuleGUI(), ilObjStyleSheetGUI::ilObjStyleSheetGUI(), ilObjSurveyGUI::ilObjSurveyGUI(), ilObjSurveyQuestionPoolGUI::ilObjSurveyQuestionPoolGUI(), ilObjSystemFolderGUI::ilObjSystemFolderGUI(), ilObjSysUserTrackingGUI::ilObjSysUserTrackingGUI(), ilObjTestGUI::ilObjTestGUI(), ilObjTypeDefinitionGUI::ilObjTypeDefinitionGUI(), ilObjUserFolderGUI::ilObjUserFolderGUI(), and ilObjUserGUI::ilObjUserGUI().

        {
                global $ilias, $objDefinition, $tpl, $tree, $ilCtrl, $ilErr, $lng;

                if (!isset($ilErr))
                {
                        $ilErr = new ilErrorHandling();
                        $ilErr->setErrorHandling(PEAR_ERROR_CALLBACK,array($ilErr,'errorHandler'));
                }
                else
                {
                        $this->ilErr =& $ilErr;
                }

                $this->ilias =& $ilias;
                $this->objDefinition =& $objDefinition;
                $this->tpl =& $tpl;

                $this->ctrl =& $ilCtrl;

                $params = array("ref_id");

                if (!$a_call_by_reference)
                {
                        $params = array("ref_id","obj_id");
                }

                $this->ctrl->saveParameter($this, $params);

                $this->lng =& $lng;
                $this->tree =& $tree;
                $this->formaction = array();
                $this->return_location = array();
                $this->target_frame = array();
                $this->tab_target_script = "adm_object.php";
                $this->actions = "";
                $this->sub_objects = "";

                $this->data = $a_data;
                $this->id = $a_id;
                $this->call_by_reference = $a_call_by_reference;
                $this->prepare_output = $a_prepare_output;

                $this->ref_id = ($this->call_by_reference) ? $this->id : $_GET["ref_id"];
                $this->obj_id = ($this->call_by_reference) ? $_GET["obj_id"] : $this->id;

                if ($this->id != 0)
                {
                        $this->link_params = "ref_id=".$this->ref_id;
                }

                // get the object
                $this->assignObject();

                // use global $lng instead, when creating new objects object is not available
                //$this->lng =& $this->object->lng;

                //prepare output
                if ($a_prepare_output)
                {
                        $this->prepareOutput();
                }

                // set default sort column
                if (empty($_GET["sort_by"]))
                {
                        // TODO: init sort_by better in obj class?
                        if ($this->object->getType() == "usrf"
                                or $this->object->getType() == "rolf")
                        {
                                $_GET["sort_by"] = "name";
                        }
                        elseif ($this->object->getType() == "typ")
                        {
                                $_GET["sort_by"] = "operation";
                        }
                        elseif ($this->object->getType() == "lngf")
                        {
                                $_GET["sort_by"] = "language";
                        }
                        else
                        {
                                $_GET["sort_by"] = "title";
                        }
                }
        }

Here is the call graph for this function:

Here is the caller graph for this function:

ilObjectGUI::importObject (  ) 

import new object form

public

Reimplemented in ilObjQuestionPoolGUI, ilObjTestGUI, ilObjForumGUI, ilObjGroupGUI, ilObjMailGUI, ilObjContentObjectGUI, ilObjGlossaryGUI, ilObjSAHSLearningModuleGUI, ilObjSurveyGUI, and ilObjSurveyQuestionPoolGUI.

Definition at line 1653 of file class.ilObjectGUI.php.

References $_GET, $_POST, and $rbacsystem.

        {
                global $rbacsystem;
                // CHECK ACCESS 'write' of role folder
                // TODO: new_type will never be checked, if queried operation is not 'create'
                if (!$rbacsystem->checkAccess('write', $_GET["ref_id"], $_POST["new_type"]))
                {
                        $this->ilias->raiseError($this->lng->txt("permission_denied"),$this->ilias->error_obj->WARNING);
                }

                $imp_obj =$this->objDefinition->getImportObjects($this->object->getType());

                if (!in_array($_POST["new_type"], $imp_obj))
                {
                        $this->ilias->raiseError($this->lng->txt("no_import_available").
                                " ".$this->lng->txt("obj_".$_POST["new_type"]),
                                $this->ilias->error_obj->MESSAGE);
                }
                // no general implementation of this feature, the specialized classes
                // must provide further processing
        }

ilObjectGUI::insertSavedNodes ( a_source_id,
a_dest_id,
a_tree_id 
)

recursive method to insert all saved nodes of the clipboard (maybe this function could be moved to a rbac class ?)

private

Parameters:
integer 
integer 
integer 

Definition at line 1228 of file class.ilObjectGUI.php.

References $log, $obj, $ops, $rbacadmin, and $rbacreview.

Referenced by undeleteObject().

        {
                global $rbacadmin, $rbacreview, $log;

                $this->tree->insertNode($a_source_id,$a_dest_id);
                
                // write log entry
                $log->write("ilObjectGUI::insertSavedNodes(), restored ref_id $a_source_id from trash");

                // SET PERMISSIONS
                $parentRoles = $rbacreview->getParentRoleIds($a_dest_id);
                $obj =& $this->ilias->obj_factory->getInstanceByRefId($a_source_id);

                foreach ($parentRoles as $parRol)
                {
                        $ops = $rbacreview->getOperationsOfRole($parRol["obj_id"], $obj->getType(), $parRol["parent"]);
                        $rbacadmin->grantPermission($parRol["obj_id"],$ops,$a_source_id);
                }

                $saved_tree = new ilTree($a_tree_id);
                $childs = $saved_tree->getChilds($a_source_id);

                foreach ($childs as $child)
                {
                        $this->insertSavedNodes($child["child"],$a_source_id,$a_tree_id);
                }
        }

Here is the caller graph for this function:

ilObjectGUI::linkObject (  ) 

create an new reference of an object in tree it's like a hard link of unix

public

Definition at line 1031 of file class.ilObjectGUI.php.

References $_GET, $_POST, $_SESSION, $object, $rbacadmin, $rbacsystem, $ref_id, $type, getReturnLocation(), and ilUtil::redirect().

        {
                global $clipboard, $rbacsystem, $rbacadmin;

                if (!isset($_POST["id"]))
                {
                        $this->ilias->raiseError($this->lng->txt("no_checkbox"),$this->ilias->error_obj->MESSAGE);
                }

                // CHECK ACCESS
                foreach ($_POST["id"] as $ref_id)
                {
                        if (!$rbacsystem->checkAccess('delete',$ref_id))
                        {
                                $no_cut[] = $ref_id;
                        }

                        $object =& $this->ilias->obj_factory->getInstanceByRefId($ref_id);

                        if (!$this->objDefinition->allowLink($object->getType()))
                        {
                                $no_link[] = $object->getType();
                        }
                }

                // NO ACCESS
                if (count($no_cut))
                {
                        $this->ilias->raiseError($this->lng->txt("msg_no_perm_link")." ".
                                                                         implode(',',$no_cut),$this->ilias->error_obj->MESSAGE);
                }

                if (count($no_link))
                {
                        $no_link = array_unique($no_link);

                        foreach ($no_link as $type)
                        {
                                $txt_objs[] = $this->lng->txt("objs_".$type);
                        }

                        $this->ilias->raiseError(implode(', ',$txt_objs)." ".$this->lng->txt("msg_obj_no_link"),$this->ilias->error_obj->MESSAGE);

                        //$this->ilias->raiseError($this->lng->txt("msg_not_possible_link")." ".
                        //                                               implode(',',$no_link),$this->ilias->error_obj->MESSAGE);
                }

                // WRITE TO CLIPBOARD
                $clipboard["parent"] = $_GET["ref_id"];
                $clipboard["cmd"] = key($_POST["cmd"]);
                
                foreach ($_POST["id"] as $ref_id)
                {
                        $clipboard["ref_ids"][] = $ref_id;
                }

                $_SESSION["clipboard"] = $clipboard;
        
                sendinfo($this->lng->txt("msg_link_clipboard"),true);

                ilUtil::redirect($this->getReturnLocation("link","adm_object.php?ref_id=".$_GET["ref_id"]));

        } // END LINK

Here is the call graph for this function:

ilObjectGUI::ownerObject (  ) 

display object owner

public

Definition at line 2154 of file class.ilObjectGUI.php.

References getTemplateFile().

Referenced by ilObjSAHSLearningModuleGUI::owner(), ilObjMediaPoolGUI::owner(), ilObjGlossaryGUI::owner(), ilObjFileBasedLMGUI::owner(), and ilObjContentObjectGUI::owner().

        {
                $this->getTemplateFile("owner");
                $this->tpl->setVariable("OWNER_NAME", $this->object->getOwnerName());
                $this->tpl->setVariable("TXT_OBJ_OWNER", $this->lng->txt("obj_owner"));
                $this->tpl->setVariable("CMD","update");
                $this->tpl->parseCurrentBlock();
        }

Here is the call graph for this function:

Here is the caller graph for this function:

ilObjectGUI::pasteObject (  ) 

paste object from clipboard to current place Depending on the chosen command the object(s) are linked, copied or moved

public

Reimplemented in ilObjSurveyQuestionPoolGUI.

Definition at line 616 of file class.ilObjectGUI.php.

References $_GET, $_SESSION, $log, $rbacadmin, $rbacreview, $rbacsystem, $ref_id, clearObject(), cloneObject(), getReturnLocation(), ilUtil::redirect(), removeDeletedNodes(), ilUtil::removeItemFromDesktops(), and sendInfo().

        {
                global $rbacsystem, $rbacadmin, $rbacreview, $log;
                
                if ($this->ctrl->getTargetScript() == "repository.php")
                {
                        $_SESSION["clipboard"] = "";
                        $_SESSION["clipboard"]["parent"] = $_GET["ref_id"];
                        $_SESSION["clipboard"]["cmd"] = $_SESSION["il_rep_clipboard"][0]["act"];
                        $_SESSION["clipboard"]["ref_ids"] = array($_SESSION["il_rep_clipboard"][0]["ref_id"]);
                        //var_dump("rep",$_SESSION["clipboard"]);exit;
                }
//var_dump("adm",$_SESSION["clipboard"]);exit;
                if (!in_array($_SESSION["clipboard"]["cmd"],array("cut","link","copy")))
                {
                        $message = get_class($this)."::pasteObject(): cmd was neither 'cut','link' or 'copy'; may be a hack attempt!";
                        $this->ilias->raiseError($message,$this->ilias->error_obj->WARNING);
                }
                
                // this loop does all checks
                foreach ($_SESSION["clipboard"]["ref_ids"] as $ref_id)
                {
                        $obj_data =& $this->ilias->obj_factory->getInstanceByRefId($ref_id);
                        
                        // CHECK ACCESS
                        if (!$rbacsystem->checkAccess('create', $_GET["ref_id"], $obj_data->getType()))
                        {
                                $no_paste[] = $ref_id;
                        }

                        // CHECK IF REFERENCE ALREADY EXISTS
                        if ($_GET["ref_id"] == $this->tree->getParentId($obj_data->getRefId()))
                        {
                                $exists[] = $ref_id;
                                break;
                        }

                        // CHECK IF PASTE OBJECT SHALL BE CHILD OF ITSELF
                        if ($this->tree->isGrandChild($ref_id,$_GET["ref_id"]))
                        {
                                $is_child[] = $ref_id;
                        }                       

                        // CHECK IF OBJECT IS ALLOWED TO CONTAIN PASTED OBJECT AS SUBOBJECT
                        $obj_type = $obj_data->getType();

                        if (!in_array($obj_type, array_keys($this->objDefinition->getSubObjects($this->object->getType()))))
                        {
                                $not_allowed_subobject[] = $obj_data->getType();
                        }
                }

                // process checking results
                if (count($exists))
                {
                        $this->ilias->raiseError($this->lng->txt("msg_obj_exists"),$this->ilias->error_obj->MESSAGE);
                }

                if (count($is_child))
                {
                        $this->ilias->raiseError($this->lng->txt("msg_not_in_itself")." ".implode(',',$is_child),
                                                                         $this->ilias->error_obj->MESSAGE);
                }

                if (count($not_allowed_subobject))
                {
                        $this->ilias->raiseError($this->lng->txt("msg_may_not_contain")." ".implode(',',$not_allowed_subobject),
                                                                         $this->ilias->error_obj->MESSAGE);
                }

                if (count($no_paste))
                {
                        $this->ilias->raiseError($this->lng->txt("msg_no_perm_paste")." ".
                                                                         implode(',',$no_paste),$this->ilias->error_obj->MESSAGE);
                }
                
                // log pasteObject call
                $log->write("ilObjectGUI::pasteObject(), cmd: ".$_SESSION["clipboard"]["cmd"]);

                // everything ok: now paste the objects to new location
                
                // to prevent multiple actions via back/reload button
                $ref_ids = $_SESSION["clipboard"]["ref_ids"];
                unset($_SESSION["clipboard"]["ref_ids"]);

                // process COPY command
                if ($_SESSION["clipboard"]["cmd"] == "copy")
                {
                        // CALL PRIVATE CLONE METHOD
                        $this->cloneObject($ref_ids);
                }

                // process CUT command
                if ($_SESSION["clipboard"]["cmd"] == "cut")
                {
                        // get subtrees
                        foreach($ref_ids as $ref_id)
                        {
                                // get node data
                                $top_node = $this->tree->getNodeData($ref_id);

                                // get subnodes of top nodes
                                $subnodes[$ref_id] = $this->tree->getSubtree($top_node);
                        }
                        
                        // STEP 1: Move all subtrees to trash
                        $log->write("ilObjectGUI::pasteObject(), (1/3) move subtrees to trash");
                        
                        foreach($ref_ids as $ref_id)
                        {
                                $tnodes = $this->tree->getSubtree($this->tree->getNodeData($ref_id));
                                
                                foreach ($tnodes as $tnode)
                                {
                                        $rbacadmin->revokePermission($tnode["child"]);
                                        $affected_users = ilUtil::removeItemFromDesktops($tnode["child"]);
                                }

                                $this->tree->saveSubTree($ref_id);
                                $this->tree->deleteTree($this->tree->getNodeData($ref_id));
                        }
                        
        
                        // STEP 2: Move all subtrees to new location
                        $log->write("ilObjectGUI::pasteObject(), (2/3) move subtrees to new location");

                        // TODO: this whole put in place again stuff needs revision. Permission settings get lost.
                        foreach ($subnodes as $key => $subnode)
                        {
                                // first paste top_node ...
                                $rbacadmin->revokePermission($key);
                                $obj_data =& $this->ilias->obj_factory->getInstanceByRefId($key);
                                $obj_data->putInTree($_GET["ref_id"]);
                                $obj_data->setPermissions($_GET["ref_id"]);

                                // log entry
                                $log->write("ilObjectGUI::pasteObject(), inserted top node. ref_id: $key,".
                                        " rgt: ".$subnode[0]["rgt"].", lft: ".$subnode[0]["lft"].", parent: ".$subnode[0]["parent"].",".
                                        " obj_id: ".$obj_data->getId().", type: ".$obj_data->getType().
                                        ", title: ".$obj_data->getTitle());

                                // ... remove top_node from list ...
                                array_shift($subnode);

                                // ... insert subtree of top_node if any subnodes exist
                                if (count($subnode) > 0)
                                {
                                        foreach ($subnode as $node)
                                        {
                                                $rbacadmin->revokePermission($node["child"]);
                                                $obj_data =& $this->ilias->obj_factory->getInstanceByRefId($node["child"]);
                                                $obj_data->putInTree($node["parent"]);
                                                $obj_data->setPermissions($node["parent"]);
                                                
                                                // log entry
                                                $log->write("ilObjectGUI::pasteObject(), inserted subnode. ref_id: ".$node["child"].",".
                                                        " rgt: ".$node["rgt"].", lft: ".$node["lft"].", parent: ".$node["parent"].",".
                                                        " obj_id: ".$obj_data->getId().", type: ".$obj_data->getType().
                                                        ", title: ".$obj_data->getTitle());
                                        }
                                }
                        }
                        
                        // STEP 3: Remove trashed objects from system
                        $log->write("ilObjectGUI::pasteObject(), (3/3) remove trashed subtrees from system");

                        foreach ($ref_ids as $ref_id)
                        {
                                // GET COMPLETE NODE_DATA OF ALL SUBTREE NODES
                                $saved_tree = new ilTree(-(int)$ref_id);
                                $node_data = $saved_tree->getNodeData($ref_id);
                                $subtree_nodes = $saved_tree->getSubTree($node_data);
        
                                // remember already checked deleted node_ids
                                $checked[] = -(int) $ref_id;
        
                                // dive in recursive manner in each already deleted subtrees and remove these objects too
                                $this->removeDeletedNodes($ref_id, $checked, false);
                
                                // delete save tree
                                $this->tree->deleteTree($node_data);
                                
                                // write log entry
                                $log->write("ilObjectGUI::pasteObject(), deleted tree, tree_id: ".$node_data["tree"].
                                        ", child: ".$node_data["child"]);
                        }

                        
                        $log->write("ilObjectGUI::pasteObject(), cut finished");
                        
                        // inform other objects in hierarchy about paste operation
                        //$this->object->notify("paste",$this->object->getRefId(),$_SESSION["clipboard"]["parent_non_rbac_id"],$this->object->getRefId(),$subnodes);

                        // inform other objects in hierarchy about cut operation
                        // the parent object where cut occured
                        $tmp_object = $this->ilias->obj_factory->getInstanceByRefId($_SESSION["clipboard"]["parent"]);
                        //$tmp_object->notify("cut", $tmp_object->getRefId(),$_SESSION["clipboard"]["parent_non_rbac_id"],$tmp_object->getRefId(),$ref_ids);
                        unset($tmp_object);
                } // END CUT

                // process LINK command
                if ($_SESSION["clipboard"]["cmd"] == "link")
                {
                        foreach ($ref_ids as $ref_id)
                        {
                                // get node data
                                $top_node = $this->tree->getNodeData($ref_id);
                
                                // get subnodes of top nodes
                                $subnodes[$ref_id] = $this->tree->getSubtree($top_node);
                        }

                        // now move all subtrees to new location
                        foreach ($subnodes as $key => $subnode)
                        {
                                // first paste top_node....
                                $obj_data =& $this->ilias->obj_factory->getInstanceByRefId($key);
                                $new_ref_id = $obj_data->createReference();
                                $obj_data->putInTree($_GET["ref_id"]);
                                $obj_data->setPermissions($_GET["ref_id"]);

                                // ... remove top_node from list ...
                                array_shift($subnode);
                                
                                // ... store mapping of old ref_id => new_ref_id in hash array ...
                                $mapping[$new_ref_id] = $key;

                                // save old ref_id & create rolefolder if applicable
                                $old_ref_id = $obj_data->getRefId();
                                $obj_data->setRefId($new_ref_id);
                                $obj_data->initDefaultRoles();
                                $rolf_data = $rbacreview->getRoleFolderOfObject($obj_data->getRefId());
                                
                                if (isset($rolf_data["child"]))
                                {
                                        // a role folder was created, so map it to old role folder
                                        $rolf_data_old = $rbacreview->getRoleFolderOfObject($old_ref_id);
                                        
                                        // ... use mapping array to find out the correct new parent node where to put in the node...
                                        //$new_parent = array_search($node["parent"],$mapping);
                                        // ... append node to mapping for further possible subnodes ...
                                        $mapping[$rolf_data["child"]] = (int) $rolf_data_old["child"];
                                        
                                        // log creation of role folder
                                        $log->write("ilObjectGUI::pasteObject(), created role folder (ref_id): ".$rolf_data["child"].
                                                ", for object ref_id:".$obj_data->getRefId().", obj_id: ".$obj_data->getId().
                                                ", type: ".$obj_data->getType().", title: ".$obj_data->getTitle());

                                }

                                // ... insert subtree of top_node if any subnodes exist ...
                                if (count($subnode) > 0)
                                {
                                        foreach ($subnode as $node)
                                        {
                                                if ($node["type"] != 'rolf')
                                                {
                                                        $obj_data =& $this->ilias->obj_factory->getInstanceByRefId($node["child"]);
                                                        $new_ref_id = $obj_data->createReference();
                                                
                                                        // ... use mapping array to find out the correct new parent node where to put in the node...
                                                        $new_parent = array_search($node["parent"],$mapping);
                                                        // ... append node to mapping for further possible subnodes ...
                                                        $mapping[$new_ref_id] = (int) $node["child"];

                                                        $obj_data->putInTree($new_parent);
                                                        $obj_data->setPermissions($new_parent);
                                                        
                                                        // save old ref_id & create rolefolder if applicable
                                                        $old_ref_id = $obj_data->getRefId();
                                                        $obj_data->setRefId($new_ref_id);
                                                        $obj_data->initDefaultRoles();
                                                        $rolf_data = $rbacreview->getRoleFolderOfObject($obj_data->getRefId());
                                                        
                                                        if (isset($rolf_data["child"]))
                                                        {
                                                                // a role folder was created, so map it to old role folder
                                                                $rolf_data_old = $rbacreview->getRoleFolderOfObject($old_ref_id);

                                                                // ... use mapping array to find out the correct new parent node where to put in the node...
                                                                //$new_parent = array_search($node["parent"],$mapping);
                                                                // ... append node to mapping for further possible subnodes ...
                                                                $mapping[$rolf_data["child"]] = (int) $rolf_data_old["child"];
                                                                
                                                                // log creation of role folder
                                                                $log->write("ilObjectGUI::pasteObject(), created role folder (ref_id): ".$rolf_data["child"].
                                                                        ", for object ref_id:".$obj_data->getRefId().", obj_id: ".$obj_data->getId().
                                                                        ", type: ".$obj_data->getType().", title: ".$obj_data->getTitle());

                                                        }
                                                }
                                                
                                                // re-map $subnodes
                                                foreach ($subnodes as $old_ref => $subnode)
                                                {
                                                        $new_ref = array_search($old_ref,$mapping);
                                                        
                                                        foreach ($subnode as $node)
                                                        {
                                                                $node["child"] = array_search($node["child"],$mapping);
                                                                $node["parent"] = array_search($node["parent"],$mapping);
                                                                $new_subnodes[$ref_id][] = $node; 
                                                        }
                                                }
                                                
                                        }
                                }
                        }
                        
                        $log->write("ilObjectGUI::pasteObject(), link finished");
                        
                        // inform other objects in hierarchy about link operation
                        //$this->object->notify("link",$this->object->getRefId(),$_SESSION["clipboard"]["parent_non_rbac_id"],$this->object->getRefId(),$subnodes);
                } // END LINK

                // save cmd for correct message output after clearing the clipboard
                $last_cmd = $_SESSION["clipboard"]["cmd"];
                
                
                // clear clipboard
                $this->clearObject();
                
                if ($last_cmd == "cut")
                {
                        sendInfo($this->lng->txt("msg_cut_copied"),true);
                }
                else
                {
                        sendInfo($this->lng->txt("msg_linked"),true);           
                }
                
                ilUtil::redirect($this->getReturnLocation("paste",$this->ctrl->getLinkTarget($this)),get_class($this));
                //ilUtil::redirect($this->getReturnLocation("paste","adm_object.php?ref_id=".$_GET["ref_id"]));

        } // END PASTE

Here is the call graph for this function:

ilObjectGUI::permObject (  ) 

show permissions of current node

public

Reimplemented in ilObjTestGUI, ilObjRoleGUI, ilObjRoleTemplateGUI, ilObjSurveyGUI, and ilObjSurveyQuestionPoolGUI.

Definition at line 1760 of file class.ilObjectGUI.php.

References $_GET, $_SESSION, $data, $num, $rbacreview, $rbacsystem, getFormAction(), getOperationList(), getTargetFrame(), getTemplateFile(), and ilUtil::switchColor().

Referenced by ilObjSAHSLearningModuleGUI::perm(), ilObjMediaPoolGUI::perm(), ilObjGlossaryGUI::perm(), ilObjFileBasedLMGUI::perm(), and ilObjContentObjectGUI::perm().

        {
                global $rbacsystem, $rbacreview;

                static $num = 0;
                if (!$rbacsystem->checkAccess("edit_permission", $this->object->getRefId()))
                {
                        $this->ilias->raiseError($this->lng->txt("msg_no_perm_perm"),$this->ilias->error_obj->MESSAGE);
                }

                // only display superordinate roles; local roles with other scope are not displayed
                $parentRoles = $rbacreview->getParentRoleIds($this->object->getRefId());

                $data = array();

                // GET ALL LOCAL ROLE IDS
                $role_folder = $rbacreview->getRoleFolderOfObject($this->object->getRefId());

                $local_roles = array();

                if ($role_folder)
                {
                        $local_roles = $rbacreview->getRolesOfRoleFolder($role_folder["ref_id"]);
                }

                foreach ($parentRoles as $key => $r)
                {
                        if ($r["obj_id"] == SYSTEM_ROLE_ID)
                        {
                                unset($parentRoles[$key]);
                                continue;
                        }

                        if (!in_array($r["obj_id"],$local_roles))
                        {
                                $data["check_inherit"][] = ilUtil::formCheckBox(0,"stop_inherit[]",$r["obj_id"]);
                        }
                        else
                        {
                                $r["link"] = true;

                                // don't display a checkbox for local roles AND system role
                                if ($rbacreview->isAssignable($r["obj_id"],$role_folder["ref_id"]))
                                {
                                        $data["check_inherit"][] = "&nbsp;";
                                }
                                else
                                {
                                        // linked local roles with stopped inheritance
                                        $data["check_inherit"][] = ilUtil::formCheckBox(1,"stop_inherit[]",$r["obj_id"]);
                                }
                        }

                        $data["roles"][] = $r;
                }
                
                $ope_list = getOperationList($this->object->getType());
                
                // BEGIN TABLE_DATA_OUTER
                foreach ($ope_list as $key => $operation)
                {
                        $opdata = array();

                        $opdata["name"] = $operation["operation"];

                        $colspan = count($parentRoles) + 1;

                        foreach ($parentRoles as $role)
                        {
                                $checked = $rbacsystem->checkPermission($this->object->getRefId(), $role["obj_id"],$operation["operation"],$_GET["parent"]);
                                $disabled = false;

                                // Es wird eine 2-dim Post Variable bergeben: perm[rol_id][ops_id]
                                $box = ilUtil::formCheckBox($checked,"perm[".$role["obj_id"]."][]",$operation["ops_id"],$disabled);
                                $opdata["values"][] = $box;
                        }

                        $data["permission"][] = $opdata;
                }

                // START DATA OUTPUT
                $this->getTemplateFile("perm");
                $this->tpl->setCurrentBlock("tableheader");
                $this->tpl->setVariable("TXT_TITLE", $this->lng->txt("permission_settings"));
                $this->tpl->setVariable("COLSPAN", $colspan);
                $this->tpl->setVariable("TXT_OPERATION", $this->lng->txt("operation"));
                $this->tpl->setVariable("TXT_ROLES", $this->lng->txt("roles"));
                $this->tpl->parseCurrentBlock();

                $num = 0;

                foreach ($data["roles"] as $role)
                {
                        if(0 and $role['role_type'] != 'global' and is_object($this->ctrl))
                        {
                                $this->tpl->setCurrentBlock("ROLELINK_OPEN");
                                $this->ctrl->setParameterByClass('ilobjrolegui','obj_id',$role['obj_id']);
                                $this->tpl->setVariable("LINK_ROLE_RULESET",
                                                                                $this->ctrl->getLinkTargetByClass('ilobjrolegui','perm'));
                                $this->tpl->setVariable("TXT_ROLE_RULESET",$this->lng->txt("edit_perm_ruleset"));
                                $this->tpl->parseCurrentBlock();

                                $this->tpl->touchBlock("ROLELINK_CLOSE");
                        }

                        $this->tpl->setCurrentBlock("ROLENAMES");
                        $this->tpl->setVariable("ROLE_NAME",$role["title"]);
                        $this->tpl->parseCurrentBlock();

                        // BLOCK CHECK INHERIT
                        if ($this->objDefinition->stopInheritance($this->type))
                        {
                                $this->tpl->setCurrentBLock("CHECK_INHERIT");
                                $this->tpl->setVariable("CHECK_INHERITANCE",$data["check_inherit"][$num]);
                                $this->tpl->parseCurrentBlock();
                        }

                        $num++;
                }

                // save num for required column span and the end of parsing
                $colspan = $num + 1;
                $num = 0;

                // offer option 'stop inheritance' only to those objects where this option is permitted
                if ($this->objDefinition->stopInheritance($this->type))
                {
                        $this->tpl->setCurrentBLock("STOP_INHERIT");
                        $this->tpl->setVariable("TXT_STOP_INHERITANCE", $this->lng->txt("stop_inheritance"));
                        $this->tpl->parseCurrentBlock();
                }

                foreach ($data["permission"] as $ar_perm)
                {
                        foreach ($ar_perm["values"] as $box)
                        {
                                // BEGIN TABLE CHECK PERM
                                $this->tpl->setCurrentBlock("CHECK_PERM");
                                $this->tpl->setVariable("CHECK_PERMISSION",$box);
                                $this->tpl->parseCurrentBlock();
                                // END CHECK PERM
                        }

                        // BEGIN TABLE DATA OUTER
                        $this->tpl->setCurrentBlock("TABLE_DATA_OUTER");
                        $css_row = ilUtil::switchColor($num++, "tblrow1", "tblrow2");
                        $this->tpl->setVariable("CSS_ROW",$css_row);
                        $this->tpl->setVariable("PERMISSION", $this->lng->txt($this->object->getType()."_".$ar_perm["name"]));
                        if (substr($ar_perm["name"], 0, 7) == "create_")
                        {
                                if ($this->objDefinition->getDevMode(substr($ar_perm["name"], 7, strlen($ar_perm["name"]) -7)))
                                {
                                        $this->tpl->setVariable("TXT_NOT_IMPL", "(".$this->lng->txt("not_implemented_yet").")");
                                }
                        }
                        $this->tpl->parseCurrentBlock();
                        // END TABLE DATA OUTER
                }

                // ADD LOCAL ROLE
                
                // do not display this option for admin section and root node
                $object_types_exclude = array("adm","root","mail","usrf","objf","lngf","trac","taxf","auth", "assf");

                if (!in_array($this->object->getType(),$object_types_exclude) and $this->object->getRefId() != ROLE_FOLDER_ID)
                //if ($this->object->getRefId() != ROLE_FOLDER_ID and $rbacsystem->checkAccess('create_role',$this->object->getRefId()))
                {
                        $this->tpl->setCurrentBlock("LOCAL_ROLE");

                        // fill in saved values in case of error
                        $data = array();
                        $data["fields"] = array();
                        $data["fields"]["title"] = $_SESSION["error_post_vars"]["Fobject"]["title"];
                        $data["fields"]["desc"] = $_SESSION["error_post_vars"]["Fobject"]["desc"];

                        foreach ($data["fields"] as $key => $val)
                        {
                                $this->tpl->setVariable("TXT_".strtoupper($key), $this->lng->txt($key));
                                $this->tpl->setVariable(strtoupper($key), $val);
                        }

                        $this->tpl->setVariable("FORMACTION_LR",$this->getFormAction("addRole", $this->ctrl->getLinkTarget($this, "addRole")));
//                      $this->tpl->setVariable("FORMACTION_LR",$this->getFormAction("addRole", "adm_object.php?ref_id=".$_GET["ref_id"]."&cmd=addRole"));
                        $this->tpl->setVariable("TXT_HEADER", $this->lng->txt("you_may_add_local_roles"));
                        $this->tpl->setVariable("TXT_ADD_ROLE", $this->lng->txt("role_add_local"));
                        $this->tpl->setVariable("TARGET", $this->getTargetFrame("addRole"));
                        $this->tpl->setVariable("TXT_REQUIRED_FLD", $this->lng->txt("required_field"));
                        $this->tpl->parseCurrentBlock();
                }
//vd($this->link_params);

                // PARSE BLOCKFILE
                $this->tpl->setCurrentBlock("adm_content");
                $this->tpl->setVariable("FORMACTION",
                        $this->getFormAction("permSave",$this->ctrl->getLinkTarget($this,"permSave")));
//              $this->tpl->setVariable("FORMACTION",
//                      $this->getFormAction("permSave","adm_object.php?".$this->link_params."&cmd=permSave"));
                $this->tpl->setVariable("TXT_SAVE", $this->lng->txt("save"));
                $this->tpl->setVariable("COL_ANZ",$colspan);
                $this->tpl->parseCurrentBlock();
        }

Here is the call graph for this function:

Here is the caller graph for this function:

ilObjectGUI::permSaveObject (  ) 

save permissions

public

Reimplemented in ilObjTestGUI, ilObjRoleGUI, ilObjRoleTemplateGUI, ilObjSurveyGUI, and ilObjSurveyQuestionPoolGUI.

Definition at line 2068 of file class.ilObjectGUI.php.

References $_POST, $rbacadmin, $rbacreview, $rbacsystem, getReturnLocation(), and ilUtil::redirect().

Referenced by ilObjSAHSLearningModuleGUI::permSave(), ilObjMediaPoolGUI::permSave(), ilObjGlossaryGUI::permSave(), ilObjFileBasedLMGUI::permSave(), and ilObjContentObjectGUI::permSave().

        {
                global $rbacsystem, $rbacreview, $rbacadmin;

                // first save the new permission settings for all roles
                $rbacadmin->revokePermission($this->ref_id);

                if (is_array($_POST["perm"]))
                {
                        foreach ($_POST["perm"] as $key => $new_role_perms)
                        {
                                // $key enthaelt die aktuelle Role_Id
                                $rbacadmin->grantPermission($key,$new_role_perms,$this->ref_id);
                        }
                }

                // update object data entry (to update last modification date)
                $this->object->update();

                // Wenn die Vererbung der Rollen Templates unterbrochen werden soll,
                // muss folgendes geschehen:
                // - existiert kein RoleFolder, wird er angelegt und die Rechte aus den Permission Templates ausgelesen
                // - existiert die Rolle im aktuellen RoleFolder werden die Permission Templates dieser Rolle angezeigt
                // - existiert die Rolle nicht im aktuellen RoleFolder wird sie dort angelegt
                //   und das Permission Template an den Wert des nihst hher gelegenen Permission Templates angepasst

                // get rolefolder data if a rolefolder already exists
                $rolf_data = $rbacreview->getRoleFolderOfObject($this->ref_id);
                $rolf_id = $rolf_data["child"];

                if ($_POST["stop_inherit"])
                {
                        // rolefolder does not exist, so create one
                        if (empty($rolf_id))
                        {
                                // create a local role folder
                                $rfoldObj = $this->object->createRoleFolder();

                                // set rolf_id again from new rolefolder object
                                $rolf_id = $rfoldObj->getRefId();
                        }

                        // CHECK ACCESS 'write' of role folder
                        if (!$rbacsystem->checkAccess('write',$rolf_id))
                        {
                                $this->ilias->raiseError($this->lng->txt("msg_no_perm_write"),$this->ilias->error_obj->WARNING);
                        }

                        foreach ($_POST["stop_inherit"] as $stop_inherit)
                        {
                                $roles_of_folder = $rbacreview->getRolesOfRoleFolder($rolf_id);

                                // create role entries for roles with stopped inheritance
                                if (!in_array($stop_inherit,$roles_of_folder))
                                {
                                        $parentRoles = $rbacreview->getParentRoleIds($rolf_id);
                                        $rbacadmin->copyRolePermission($stop_inherit,$parentRoles[$stop_inherit]["parent"],
                                                                                                   $rolf_id,$stop_inherit);
                                        $rbacadmin->assignRoleToFolder($stop_inherit,$rolf_id,'n');
                                }
                        }// END FOREACH
                }// END STOP INHERIT
                elseif  (!empty($rolf_id))
                {
                        // TODO: this feature doesn't work at the moment
                        // ok. if the rolefolder is not empty, delete the local roles
                        //if (!empty($roles_of_folder = $rbacreview->getRolesOfRoleFolder($rolf_data["ref_id"])));
                        //{
                                //foreach ($roles_of_folder as $obj_id)
                                //{
                                        //$rolfObj =& $this->ilias->obj_factory->getInstanceByRefId($rolf_data["child"]);
                                        //$rolfObj->delete();
                                        //unset($rolfObj);
                                //}
                        //}
                }

                sendinfo($this->lng->txt("saved_successfully"),true);
                ilUtil::redirect($this->getReturnLocation("permSave",$this->ctrl->getLinkTarget($this,"perm")));
        }

Here is the call graph for this function:

Here is the caller graph for this function:

ilObjectGUI::prepareOutput (  ) 

Reimplemented in ilObjQuestionPoolGUI, ilObjTestGUI, ilObjMediaPoolGUI, ilObjSurveyGUI, and ilObjSurveyQuestionPoolGUI.

Definition at line 240 of file class.ilObjectGUI.php.

References $_POST, sendInfo(), setAdminTabs(), and setLocator().

Referenced by ilObjFileBasedLMGUI::edit(), ilObjectGUI(), and ilObjGlossaryGUI::ilObjGlossaryGUI().

        {
                $this->tpl->addBlockFile("CONTENT", "content", "tpl.adm_content.html");
                $this->tpl->addBlockFile("STATUSLINE", "statusline", "tpl.statusline.html");
                $title = $this->object->getTitle();

                // catch feedback message
                sendInfo();

                if (!empty($title))
                {
                        $this->tpl->setVariable("HEADER", $title);
                }

                $this->setAdminTabs($_POST["new_type"]);
                $this->setLocator();

        }

Here is the call graph for this function:

Here is the caller graph for this function:

ilObjectGUI::removeDeletedNodes ( a_node_id,
a_checked,
a_delete_objects = true 
)

remove already deleted objects within the objects in trash recursive function

public

Parameters:
integer ref_id of source object
boolean 

Definition at line 1489 of file class.ilObjectGUI.php.

References $log, $q, and $row.

Referenced by pasteObject(), ilObjRecoveryFolderGUI::removeFromSystemObject(), and removeFromSystemObject().

        {
                global $log;
                
                $q = "SELECT tree FROM tree WHERE parent='".$a_node_id."' AND tree < 0";
                
                $r = $this->ilias->db->query($q);

                while($row = $r->fetchRow(DB_FETCHMODE_OBJECT))
                {
                        // only continue recursion if fetched node wasn't touched already!
                        if (!in_array($row->tree,$a_checked))
                        {
                                $deleted_tree = new ilTree($row->tree);
                                $a_checked[] = $row->tree;

                                $row->tree = $row->tree * (-1);
                                $del_node_data = $deleted_tree->getNodeData($row->tree);
                                $del_subtree_nodes = $deleted_tree->getSubTree($del_node_data);

                                $this->removeDeletedNodes($row->tree,$a_checked);
                        
                                if ($a_delete_objects)
                                {
                                        foreach ($del_subtree_nodes as $node)
                                        {
                                                $node_obj =& $this->ilias->obj_factory->getInstanceByRefId($node["ref_id"]);
                                                
                                                // write log entry
                                                $log->write("ilObjectGUI::removeDeletedNodes(), delete obj_id: ".$node_obj->getId().
                                                        ", ref_id: ".$node_obj->getRefId().", type: ".$node_obj->getType().", ".
                                                        "title: ".$node_obj->getTitle());
                                                        
                                                $node_obj->delete();
                                        }
                                }
                        
                                $this->tree->deleteTree($del_node_data);
                                
                                // write log entry
                                $log->write("ilObjectGUI::removeDeletedNodes(), deleted tree, tree_id: ".$del_node_data["tree"].
                                        ", child: ".$del_node_data["child"]);
                        }
                }
                
                return true;
        }

Here is the caller graph for this function:

ilObjectGUI::removeFromSystemObject (  ) 

remove objects from trash bin and all entries therefore every object needs a specific deleteObject() method

public

Reimplemented in ilObjRecoveryFolderGUI.

Definition at line 1425 of file class.ilObjectGUI.php.

References $_GET, $_POST, $id, $log, $rbacsystem, getReturnLocation(), ilUtil::redirect(), removeDeletedNodes(), and sendInfo().

        {
                global $rbacsystem, $log;
                
                // AT LEAST ONE OBJECT HAS TO BE CHOSEN.
                if (!isset($_POST["trash_id"]))
                {
                        $this->ilias->raiseError($this->lng->txt("no_checkbox"),$this->ilias->error_obj->MESSAGE);
                }

                //$this->object->notify("removeFromSystem", $_GET["ref_id"],$_GET["parent_non_rbac_id"],$_GET["ref_id"],$_POST["trash_id"]);

                // DELETE THEM
                foreach ($_POST["trash_id"] as $id)
                {
                        // GET COMPLETE NODE_DATA OF ALL SUBTREE NODES
                        $saved_tree = new ilTree(-(int)$id);
                        $node_data = $saved_tree->getNodeData($id);
                        $subtree_nodes = $saved_tree->getSubTree($node_data);


                        // remember already checked deleted node_ids
                        $checked[] = -(int) $id;

                        // dive in recursive manner in each already deleted subtrees and remove these objects too
                        $this->removeDeletedNodes($id,$checked);

                        foreach ($subtree_nodes as $node)
                        {
                                $node_obj =& $this->ilias->obj_factory->getInstanceByRefId($node["ref_id"]);
                                
                                // write log entry
                                $log->write("ilObjectGUI::removeFromSystemObject(), delete obj_id: ".$node_obj->getId().
                                        ", ref_id: ".$node_obj->getRefId().", type: ".$node_obj->getType().", ".
                                        "title: ".$node_obj->getTitle());
                                        
                                $node_obj->delete();
                        }

                        // FIRST DELETE ALL ENTRIES IN RBAC TREE
                        #$this->tree->deleteTree($node_data);
                        // Use the saved tree object here (negative tree_id)
                        $saved_tree->deleteTree($node_data);
                                                
                        // write log entry
                        $log->write("ilObjectGUI::removeFromSystemObject(), deleted tree, tree_id: ".$node_data["tree"].
                                ", child: ".$node_data["child"]);

                }
                
                sendInfo($this->lng->txt("msg_removed"),true);

                ilUtil::redirect($this->getReturnLocation("removeFromSystem","adm_object.php?ref_id=".$_GET["ref_id"]));

        }

Here is the call graph for this function:

ilObjectGUI::saveObject (  ) 

save object

public

Reimplemented in ilObjQuestionPoolGUI, ilObjTestGUI, ilObjChatGUI, ilObjAssessmentFolderGUI, ilObjAuthSettingsGUI, ilObjCategoryGUI, ilObjCourseGUI, ilObjExerciseGUI, ilObjFileGUI, ilObjForumGUI, ilObjGroupGUI, ilObjRecoveryFolderGUI, ilObjRoleFolderGUI, ilObjRoleGUI, ilObjRoleTemplateGUI, ilObjStyleSheetGUI, ilObjSysUserTrackingGUI, ilObjTypeDefinitionGUI, ilObjUserGUI, GUI, ilObjContentObjectGUI, ilObjFileBasedLMGUI, ilObjGlossaryGUI, ilObjMediaPoolGUI, ilObjSAHSLearningModuleGUI, ilObjMediaObjectGUI, ilObjCourseGUI, ilObjSurveyGUI, and ilObjSurveyQuestionPoolGUI.

Definition at line 1614 of file class.ilObjectGUI.php.

References $_GET, $_POST, $class_name, $module, $module_dir, $objDefinition, $rbacsystem, and ilUtil::stripSlashes().

        {
                global $rbacsystem, $objDefinition;

                $new_type = $_POST["new_type"] ? $_POST["new_type"] : $_GET["new_type"];

                // create permission is already checked in createObject. This check here is done to prevent hacking attempts
                if (!$rbacsystem->checkAccess("create", $_GET["ref_id"], $new_type))
                {
                        $this->ilias->raiseError($this->lng->txt("no_create_permission"), $this->ilias->error_obj->MESSAGE);
                }

                $module = $objDefinition->getModule($_GET["new_type"]);
                $module_dir = ($module == "")
                        ? ""
                        : $module."/";

                        // create and insert object in objecttree
                $class_name = "ilObj".$objDefinition->getClassName($_GET["new_type"]);
                include_once($module_dir."classes/class.".$class_name.".php");
                $newObj = new $class_name();
                $newObj->setType($_GET["new_type"]);
                $newObj->setTitle(ilUtil::stripSlashes($_POST["Fobject"]["title"]));
                $newObj->setDescription(ilUtil::stripSlashes($_POST["Fobject"]["desc"]));
                $newObj->create();
                $newObj->createReference();
                $newObj->putInTree($_GET["ref_id"]);
                $newObj->setPermissions($_GET["ref_id"]);
                //$newObj->notify("new",$_GET["ref_id"],$_GET["parent_non_rbac_id"],$_GET["ref_id"],$newObj->getRefId());

                return $newObj;
        }

Here is the call graph for this function:

ilObjectGUI::setActions ( a_actions = ""  ) 

set possible actions for objects in list.

if actions are set via this method, the values of objects.xml are ignored.

Parameters:
array $a_actions array with $command => $lang_var pairs

Definition at line 408 of file class.ilObjectGUI.php.

References $lng.

Referenced by ilObjContentObjectGUI::chapters(), ilObjGlossaryGUI::listTerms(), and ilObjContentObjectGUI::pages().

        {
                if (is_array($a_actions))
                {
                        foreach ($a_actions as $name => $lng)
                        {
                                $this->actions[$name] = array("name" => $name, "lng" => $lng);
                        }
                }
                else
                {
                        $this->actions = "";
                }
        }

Here is the caller graph for this function:

ilObjectGUI::setAdminTabs ( a_new_type = 0  ) 

set admin tabs public

Definition at line 263 of file class.ilObjectGUI.php.

References $_GET, $d, $rbacsystem, $row, $tab, ilUtil::getImagePath(), and getTabs().

Referenced by ilObjSurveyQuestionPoolGUI::executeCommand(), ilObjSurveyGUI::executeCommand(), ilObjTestGUI::executeCommand(), ilObjQuestionPoolGUI::executeCommand(), ilObjSurveyQuestionPoolGUI::prepareOutput(), ilObjSurveyGUI::prepareOutput(), prepareOutput(), ilObjTestGUI::prepareOutput(), and ilObjQuestionPoolGUI::prepareOutput().

        {
                // temp. for groups and systemfolder
                // TODO: use this style for all objects
                if ($this->object->getType() == "grp" or $this->object->getType() == "adm")
                {
                        include_once "./classes/class.ilTabsGUI.php";
                        $tabs_gui =& new ilTabsGUI();
                        $this->getTabs($tabs_gui);

                        // output tabs
                        $this->tpl->setVariable("TABS", $tabs_gui->getHTML());
                }
                else
                {
                        global $rbacsystem;
        
                        $tabs = array();
                        $this->tpl->addBlockFile("TABS", "tabs", "tpl.tabs.html");
        
                        // for new objects display properties of parent object
                        if ($a_new_type)
                        {
                                $d = $this->objDefinition->getProperties($this->object->getType());
                        }
                        else
                        {
                                $d = $this->objDefinition->getProperties($this->type);
                        }
        
                        foreach ($d as $key => $row)
                        {
                                $tabs[] = array($row["lng"], $row["name"]);
                        }
        
                        // check for call_by_reference too to avoid hacking
                        if (isset($_GET["obj_id"]) and $this->call_by_reference === false)
                        {
                                $object_link = "&obj_id=".$_GET["obj_id"];
                        }
        
                        foreach ($tabs as $row)
                        {
                                $i++;
        
                                if ($row[1] == $_GET["cmd"])
                                {
                                        $tabtype = "tabactive";
                                        $tab = $tabtype;
                                }
                                else
                                {
                                        $tabtype = "tabinactive";
                                        $tab = "tab";
                                }
        
                                $show = true;
        
                                // only check permissions for tabs if object is a permission object
                                // TODO: automize checks by using objects.xml definitions!!
                                if (true)
                                //if ($this->call_by_reference)
                                {
                                        // only show tab when the corresponding permission is granted
                                        switch ($row[1])
                                        {
                                                case 'view':
                                                        if (!$rbacsystem->checkAccess('visible',$this->ref_id))
                                                        {
                                                                $show = false;
                                                        }
                                                        break;
        
                                                case 'edit':
                                                        if (!$rbacsystem->checkAccess('write',$this->ref_id))
                                                        {
                                                                $show = false;
                                                        }
                                                        break;
        
                                                case 'perm':
                                                        if (!$rbacsystem->checkAccess('edit_permission',$this->ref_id))
                                                        {
                                                                $show = false;
                                                        }
                                                        break;
        
                                                case 'trash':
                                                        if (!$this->tree->getSavedNodeData($this->ref_id))
                                                        {
                                                                $show = false;
                                                        }
                                                        break;
        
                                                // user object only
                                                case 'roleassignment':
                                                        if (!$rbacsystem->checkAccess('edit_roleassignment',$this->ref_id))
                                                        {
                                                                $show = false;
                                                        }
                                                        break;
        
                                                // role object only
                                                case 'userassignment':
                                                        if (!$rbacsystem->checkAccess('edit_userassignment',$this->ref_id))
                                                        {
                                                                $show = false;
                                                        }
                                                        break;
                                        } //switch
                                }
        
                                if (!$show)
                                {
                                        continue;
                                }
        
                                $this->tpl->setCurrentBlock("tab");
                                $this->tpl->setVariable("TAB_TYPE", $tabtype);
                                $this->tpl->setVariable("TAB_TYPE2", $tab);
                                $this->tpl->setVariable("IMG_LEFT", ilUtil::getImagePath("eck_l.gif"));
                                $this->tpl->setVariable("IMG_RIGHT", ilUtil::getImagePath("eck_r.gif"));
                                $this->tpl->setVariable("TAB_LINK", $this->tab_target_script."?ref_id=".$_GET["ref_id"].$object_link."&cmd=".$row[1]);
                                $this->tpl->setVariable("TAB_TEXT", $this->lng->txt($row[0]));
                                $this->tpl->parseCurrentBlock();
                        }
                }
        }

Here is the call graph for this function:

Here is the caller graph for this function:

ilObjectGUI::setFormAction ( a_cmd,
a_formaction 
)

set specific form action for command

Parameters:
string $a_cmd command
string $a_formaaction default formaction (is returned, if no special formaction was set) public

Definition at line 1992 of file class.ilObjectGUI.php.

Referenced by ilObjMediaPoolGUI::edit(), ilObjFileBasedLMGUI::edit(), ilObjSAHSLearningModuleGUI::perm(), ilObjMediaPoolGUI::perm(), ilObjGlossaryGUI::perm(), ilObjFileBasedLMGUI::perm(), and ilObjContentObjectGUI::perm().

        {
                $this->formaction[$a_cmd] = $a_formaction;
        }

Here is the caller graph for this function:

ilObjectGUI::setLocator ( a_tree = "",
a_id = "",
scriptname = "adm_object.php",
a_child_param = "ref_id",
a_output_obj = true,
a_root_title = "" 
)

set Locator

Parameters:
object tree object
integer reference id
scriptanme that is used for linking; if not set adm_object.php is used public

Definition at line 452 of file class.ilObjectGUI.php.

References $_GET, $ilias_locator, $path, $row, and ilUtil::appendUrlParameterString().

Referenced by prepareOutput().

        {
                global $ilias_locator;

                if (!is_object($a_tree))
                {
                        $a_tree =& $this->tree;
                }

                if (!($a_id))
                {
                        $a_id = $_GET["ref_id"];
                }

                $this->tpl->addBlockFile("LOCATOR", "locator", "tpl.locator.html");

                $path = $a_tree->getPathFull($a_id);

        //check if object isn't in tree, this is the case if parent_parent is set
                // TODO: parent_parent no longer exist. need another marker
                if ($a_parent_parent)
                {
                        //$subObj = getObject($a_ref_id);
                        $subObj =& $this->ilias->obj_factory->getInstanceByRefId($a_ref_id);

                        $path[] = array(
                                "id"     => $a_ref_id,
                                "title"  => $this->lng->txt($subObj->getTitle())
                                );
                }

                // this is a stupid workaround for a bug in PEAR:IT
                $modifier = 1;

                if (isset($_GET["obj_id"]) && $a_output_obj)
                {
                        $modifier = 0;
                }

                // ### AA 03.11.10 added new locator GUI class ###
                $i = 1;

                foreach ($path as $key => $row)
                {
                        if ($key < count($path)-$modifier)
                        {
                                $this->tpl->touchBlock("locator_separator");
                        }

                        $this->tpl->setCurrentBlock("locator_item");

                        if ($a_root_title != "" && ($row["child"] == $a_tree->getRootId()))
                        {
                                $title = $a_root_title;
                        }
                        else
                        {
                                $title = $row["title"];
                        }

                        $this->tpl->setVariable("ITEM", $title);

                        $this->tpl->setVariable("LINK_ITEM",
                                ilUtil::appendUrlParameterString($scriptname, $a_child_param."=".$row["child"]));
                        $this->tpl->parseCurrentBlock();

                        // ### AA 03.11.10 added new locator GUI class ###
                        // navigate locator
                        $ilias_locator->navigate($i++,$title,
                                ilUtil::appendUrlParameterString($scriptname, $a_child_param."=".$row["child"]),"bottom");
                }

                if (($_GET["obj_id"] != "") && $a_output_obj)
                {
                        $obj_data =& $this->ilias->obj_factory->getInstanceByObjId($_GET["obj_id"]);

                        $this->tpl->setCurrentBlock("locator_item");
                        $this->tpl->setVariable("ITEM", $obj_data->getTitle());

                        $this->tpl->setVariable("LINK_ITEM",
                                ilUtil::appendUrlParameterString($scriptname, "ref_id=".$_GET["ref_id"]."&obj_id=".$_GET["obj_id"]));
                        $this->tpl->parseCurrentBlock();

                        // ### AA 03.11.10 added new locator GUI class ###
                        // navigate locator
                        $ilias_locator->navigate($i++,$obj_data->getTitle(),
                                ilUtil::appendUrlParameterString($scriptname, "ref_id=".$_GET["ref_id"]."&obj_id=".$_GET["obj_id"]),"bottom");
                }

                $this->tpl->setCurrentBlock("locator");

                if (DEBUG)
                {
                        $debug = "DEBUG: <font color=\"red\">".$this->type."::".$this->id."::".$_GET["cmd"]."</font><br/>";
                }

                $prop_name = $this->objDefinition->getPropertyName($_GET["cmd"],$this->type);

                if ($_GET["cmd"] == "confirmDeleteAdm")
                {
                        $prop_name = "delete_object";
                }

                $this->tpl->setVariable("TXT_LOCATOR",$debug.$this->lng->txt("locator"));
                $this->tpl->parseCurrentBlock();

        }

Here is the call graph for this function:

Here is the caller graph for this function:

ilObjectGUI::setReturnLocation ( a_cmd,
a_location 
)

set specific return location for command

Parameters:
string $a_cmd command
string $a_location default return location (is returned, if no special return location was set) public

Definition at line 2023 of file class.ilObjectGUI.php.

Referenced by ilObjSAHSLearningModuleGUI::addRole(), ilObjMediaPoolGUI::addRole(), ilObjGlossaryGUI::addRole(), ilObjFileBasedLMGUI::addRole(), ilObjContentObjectGUI::addRole(), ilObjMediaPoolGUI::cancel(), ilObjFileBasedLMGUI::cancel(), ilObjSAHSLearningModuleGUI::permSave(), ilObjMediaPoolGUI::permSave(), ilObjGlossaryGUI::permSave(), ilObjFileBasedLMGUI::permSave(), ilObjContentObjectGUI::permSave(), ilObjMediaPoolGUI::update(), and ilObjFileBasedLMGUI::update().

        {
                $this->return_location[$a_cmd] = $a_location;
        }

Here is the caller graph for this function:

ilObjectGUI::setSubObjects ( a_sub_objects = ""  ) 

set possible subobjects for this object.

if subobjects are set via this method, the values of objects.xml are ignored.

Parameters:
array $a_actions array with $command => $lang_var pairs

Definition at line 429 of file class.ilObjectGUI.php.

        {
                if (is_array($a_sub_objects))
                {
                        foreach ($a_sub_objects as $name => $options)
                        {
                                $this->sub_objects[$name] = array("name" => $name, "max" => $options["max"]);
                        }
                }
                else
                {
                        $this->sub_objects = "";
                }
        }

ilObjectGUI::setTabTargetScript ( a_script = "adm_object.php"  ) 
ilObjectGUI::setTargetFrame ( a_cmd,
a_target_frame 
)

set specific target frame for command

Parameters:
string $a_cmd command
string $a_target_frame default target frame (is returned, if no special target frame was set) public

Definition at line 2058 of file class.ilObjectGUI.php.

        {
                $this->target_frame[$a_cmd] = "target=\"".$a_target_frame."\"";
        }

ilObjectGUI::showActions ( with_subobjects = false  ) 

show possible action (form buttons)

Parameters:
boolean public

Reimplemented in ilObjUserFolderGUI.

Definition at line 2746 of file class.ilObjectGUI.php.

References $_GET, $_SESSION, $d, $row, ilUtil::getImagePath(), and showPossibleSubObjects().

Referenced by ilObjLanguageFolderGUI::displayList(), displayList(), and ilObjGlossaryGUI::listTerms().

        {
                $notoperations = array();
                // NO PASTE AND CLEAR IF CLIPBOARD IS EMPTY
                if (empty($_SESSION["clipboard"]))
                {
                        $notoperations[] = "copy";                      // disable copy operation!
                        $notoperations[] = "paste";
                        $notoperations[] = "clear";
                }
                // CUT COPY PASTE LINK DELETE IS NOT POSSIBLE IF CLIPBOARD IS FILLED
                if ($_SESSION["clipboard"])
                {
                        $notoperations[] = "cut";
                        $notoperations[] = "copy";
                        $notoperations[] = "link";
                }

                $operations = array();

                if ($this->actions == "")
                {
                        $d = $this->objDefinition->getActions($_GET["type"]);
                }
                else
                {
                        $d = $this->actions;
                }

                foreach ($d as $row)
                {
                        if (!in_array($row["name"], $notoperations))
                        {
                                $operations[] = $row;
                        }
                }

                if (count($operations) > 0)
                {
                        foreach ($operations as $val)
                        {
                                $this->tpl->setCurrentBlock("tbl_action_btn");
                                $this->tpl->setVariable("BTN_NAME", $val["name"]);
                                $this->tpl->setVariable("BTN_VALUE", $this->lng->txt($val["lng"]));
                                $this->tpl->parseCurrentBlock();
                        }
                }

                if ($with_subobjects === true)
                {
                        $this->showPossibleSubObjects();
                }
                
                $this->tpl->setCurrentBlock("tbl_action_row");
                $this->tpl->setVariable("IMG_ARROW", ilUtil::getImagePath("arrow_downright.gif"));
                $this->tpl->parseCurrentBlock();
        }

Here is the call graph for this function:

Here is the caller graph for this function:

ilObjectGUI::showPossibleSubObjects (  ) 

show possible subobjects (pulldown menu)

public

Reimplemented in ilObjRecoveryFolderGUI, and ilObjUserFolderGUI.

Definition at line 2809 of file class.ilObjectGUI.php.

References $_GET, $count, $d, $row, and formSelect().

Referenced by ilObjRoleFolderGUI::__showRolesTable(), and showActions().

        {
                if ($this->sub_objects == "")
                {
                        $d = $this->objDefinition->getCreatableSubObjects($_GET["type"]);
                }
                else
                {
                        $d = $this->sub_objects;
                }

                $import = false;

                if (count($d) > 0)
                {
                        foreach ($d as $row)
                        {
                            $count = 0;

                                if ($row["max"] > 0)
                                {
                                        //how many elements are present?
                                        for ($i=0; $i<count($this->data["ctrl"]); $i++)
                                        {
                                                if ($this->data["ctrl"][$i]["type"] == $row["name"])
                                                {
                                                    $count++;
                                                }
                                        }
                                }

                                if ($row["max"] == "" || $count < $row["max"])
                                {
                                        $subobj[] = $row["name"];

                                        if ($row["import"] == "1")      // import allowed?
                                        {
                                                $import = true;
                                        }
                                }
                        }
                }

                if (is_array($subobj))
                {
                        // show import button if at least one
                        // object type can be imported
                        if ($import)
                        {
                                $this->tpl->setCurrentBlock("import_object");
                                $this->tpl->setVariable("BTN_IMP", "import");
                                $this->tpl->setVariable("TXT_IMP", $this->lng->txt("import"));
                                $this->tpl->parseCurrentBlock();
                        }

                        //build form
                        $opts = ilUtil::formSelect(12,"new_type",$subobj);
                        $this->tpl->setCurrentBlock("add_object");
                        $this->tpl->setVariable("SELECT_OBJTYPE", $opts);
                        $this->tpl->setVariable("BTN_NAME", "create");
                        $this->tpl->setVariable("TXT_ADD", $this->lng->txt("add"));
                        $this->tpl->parseCurrentBlock();
                }
        }

Here is the call graph for this function:

Here is the caller graph for this function:

ilObjectGUI::trashObject (  ) 

show trash content of object

public

Definition at line 2542 of file class.ilObjectGUI.php.

References $_GET, $counter, ilUtil::getImageTagByType(), getTemplateFile(), sendInfo(), and ilUtil::switchColor().

        {
                $objects = $this->tree->getSavedNodeData($_GET["ref_id"]);

                if (count($objects) == 0)
                {
                        sendInfo($this->lng->txt("msg_trash_empty"));
                        $this->data["empty"] = true;
                }
                else
                {
                        $this->data["empty"] = false;
                        $this->data["cols"] = array("","type", "title", "last_change");

                        foreach ($objects as $obj_data)
                        {
                                $this->data["data"]["$obj_data[child]"] = array(
                                                                                                                        "checkbox"              => "",
                                                                                                                        "type"                  => $obj_data["type"],
                                                                                                                        "title"                 => $obj_data["title"]."#separator#".$obj_data["desc"],
                                                                                                                        "last_update"   => $obj_data["last_update"]
                                                                        );
                        }

                        $this->data["buttons"] = array( "undelete"  => $this->lng->txt("btn_undelete"),
                                                                          "removeFromSystem"  => $this->lng->txt("btn_remove_system"));
                }

                $this->getTemplateFile("confirm");

                if ($this->data["empty"] == true)
                {
                        return;
                }
                
                /* TODO: fix message display in conjunction with sendInfo & raiseError functionality
                $this->tpl->addBlockfile("MESSAGE", "adm_trash", "tpl.message.html");
                $this->tpl->setCurrentBlock("adm_trash");
                $this->tpl->setVariable("MSG",$this->lng->txt("info_trash"));
                $this->tpl->parseCurrentBlock();
                */
                //sendInfo($this->lng->txt("info_trash"));

                $this->tpl->setVariable("FORMACTION", "adm_object.php?ref_id=".$_GET["ref_id"]."&cmd=gateway");
                $this->tpl->setVariable("TPLPATH",$this->tpl->tplPath);

                // BEGIN TABLE HEADER
                foreach ($this->data["cols"] as $key)
                {
                        $this->tpl->setCurrentBlock("table_header");
                        $this->tpl->setVariable("TEXT",$this->lng->txt($key));
                        $this->tpl->parseCurrentBlock();
                }
                // END TABLE HEADER

                // BEGIN TABLE DATA
                $counter = 0;

                foreach ($this->data["data"] as $key1 => $value)
                {
                        // BEGIN TABLE CELL
                        foreach ($value as $key2 => $cell_data)
                        {
                                $this->tpl->setCurrentBlock("table_cell");
                                // CREATE CHECKBOX
                                if ($key2 == "checkbox")
                                {
                                        $this->tpl->setVariable("TEXT_CONTENT",ilUtil::formCheckBox(0,"trash_id[]",$key1));
                                }
                                // CREATE TEXT STRING
                                elseif ($key2 == "type")
                                {
                                        $this->tpl->setVariable("TEXT_CONTENT",ilUtil::getImageTagByType($cell_data,$this->tpl->tplPath));
                                }
                                elseif ($key2 == "title")
                                {
                                        $name_field = explode("#separator#",$cell_data);

                                        $this->tpl->setVariable("TEXT_CONTENT", "<b>".$name_field[0]."</b>");
                                                
                                        $this->tpl->setCurrentBlock("subtitle");
                                        $this->tpl->setVariable("DESC", $name_field[1]);
                                        $this->tpl->parseCurrentBlock();
                                        $this->tpl->setCurrentBlock("table_cell");
                                }
                                else
                                {
                                        $this->tpl->setVariable("TEXT_CONTENT",$cell_data);
                                }

                                $this->tpl->parseCurrentBlock();
                        }

                        $this->tpl->setCurrentBlock("table_row");
                        $this->tpl->setVariable("CSS_ROW",ilUtil::switchColor(++$counter,"tblrow1","tblrow2"));
                        $this->tpl->parseCurrentBlock();
                        // END TABLE CELL
                }
                // END TABLE DATA

                // BEGIN OPERATION_BTN
                foreach ($this->data["buttons"] as $name => $value)
                {
                        $this->tpl->setCurrentBlock("operation_btn");
                        $this->tpl->setVariable("BTN_NAME",$name);
                        $this->tpl->setVariable("BTN_VALUE",$value);
                        $this->tpl->parseCurrentBlock();
                }
        }

Here is the call graph for this function:

ilObjectGUI::undeleteObject (  ) 

get object back from trash

public

Definition at line 1175 of file class.ilObjectGUI.php.

References $_GET, $_POST, $id, $log, $rbacsystem, getReturnLocation(), insertSavedNodes(), ilUtil::redirect(), and sendInfo().

        {
                global $rbacsystem, $log;

                // AT LEAST ONE OBJECT HAS TO BE CHOSEN.
                if (!isset($_POST["trash_id"]))
                {
                        $this->ilias->raiseError($this->lng->txt("no_checkbox"),$this->ilias->error_obj->MESSAGE);
                }

                foreach ($_POST["trash_id"] as $id)
                {
                        $obj_data =& $this->ilias->obj_factory->getInstanceByRefId($id);

                        if (!$rbacsystem->checkAccess('create',$_GET["ref_id"],$obj_data->getType()))
                        {
                                $no_create[] = $id;
                        }
                }

                if (count($no_create))
                {
                        $this->ilias->raiseError($this->lng->txt("msg_no_perm_paste")." ".
                                                                         implode(',',$no_paste),$this->ilias->error_obj->MESSAGE);
                }

                foreach ($_POST["trash_id"] as $id)
                {
                        // INSERT AND SET PERMISSIONS
                        $this->insertSavedNodes($id,$_GET["ref_id"],-(int) $id);
                        // DELETE SAVED TREE
                        $saved_tree = new ilTree(-(int)$id);
                        $saved_tree->deleteTree($saved_tree->getNodeData($id));
                        
                }

                //$this->object->notify("undelete", $_GET["ref_id"],$_GET["parent_non_rbac_id"],$_GET["ref_id"],$_POST["trash_id"]);
                
                sendInfo($this->lng->txt("msg_undeleted"),true);
                
                ilUtil::redirect($this->getReturnLocation("undelete","adm_object.php?ref_id=".$_GET["ref_id"]));

        }

Here is the call graph for this function:

ilObjectGUI::updateObject (  ) 

updates object entry in object_data

public

Reimplemented in ilObjQuestionPoolGUI, ilObjChatServerGUI, ilObjCategoryGUI, ilObjExerciseGUI, ilObjFileGUI, ilObjForumGUI, ilObjGroupGUI, ilObjRoleGUI, ilObjRoleTemplateGUI, ilObjStyleSheetGUI, ilObjUserGUI, ilObjCourseGUI, ilObjSurveyGUI, and ilObjSurveyQuestionPoolGUI.

Definition at line 1743 of file class.ilObjectGUI.php.

References $_POST, getReturnLocation(), ilUtil::redirect(), sendInfo(), and ilUtil::stripSlashes().

Referenced by ilObjMediaPoolGUI::update(), and ilObjFileBasedLMGUI::update().

        {
                $this->object->setTitle(ilUtil::stripSlashes($_POST["Fobject"]["title"]));
                $this->object->setDescription(ilUtil::stripSlashes($_POST["Fobject"]["desc"]));
                $this->update = $this->object->update();

                sendInfo($this->lng->txt("msg_obj_modified"),true);

                ilUtil::redirect($this->getReturnLocation("update",$this->ctrl->getLinkTarget($this)));
                //ilUtil::redirect($this->getReturnLocation("update","adm_object.php?ref_id=".$this->ref_id));
        }

Here is the call graph for this function:

Here is the caller graph for this function:

ilObjectGUI::viewObject (  ) 

list childs of current object

public

Reimplemented in ilObjChatGUI, ilObjAuthSettingsGUI, ilObjExerciseGUI, ilObjFolderGUI, ilObjGroupGUI, ilObjLanguageFolderGUI, ilObjLdapGUI, ilObjMailGUI, ilObjObjectFolderGUI, ilObjRoleFolderGUI, ilObjSystemFolderGUI, ilObjTypeDefinitionGUI, ilObjUserFolderGUI, ilObjContentObjectGUI, ilObjGlossaryGUI, ilObjSAHSLearningModuleGUI, and ilObjCourseGUI.

Definition at line 2359 of file class.ilObjectGUI.php.

References $_GET, $rbacsystem, displayList(), formatDate(), and ilUtil::sortArray().

        {
                global $rbacsystem;

                if (!$rbacsystem->checkAccess("visible,read",$this->object->getRefId()))
                {
                        $this->ilias->raiseError($this->lng->txt("permission_denied"),$this->ilias->error_obj->MESSAGE);
                }

                //prepare objectlist
                $this->objectList = array();
                $this->data["data"] = array();
                $this->data["ctrl"] = array();
                $this->data["cols"] = array("", "type", "title", "last_change");

                $childs = $this->tree->getChilds($_GET["ref_id"], $_GET["order"], $_GET["direction"]);

                foreach ($childs as $key => $val)
            {
                        // visible
                        if (!$rbacsystem->checkAccess("visible",$val["ref_id"]))
                        {
                                continue;
                        }
                        
                        // hide object types in devmode
                        if ($this->objDefinition->getDevMode($val["type"]))
                        {
                                continue;
                        }

                        //visible data part
                        $this->data["data"][] = array(
                                                                                "type" => $val["type"],
                                                                                "title" => $val["title"]."#separator#".$val["desc"],
                                                                                //"description" => $val["desc"],
                                                                                "last_change" => $val["last_update"],
                                                                                "ref_id" => $val["ref_id"]
                                                                                );

                        //control information is set below

            } //foreach

                $this->maxcount = count($this->data["data"]);
                // sorting array
                $this->data["data"] = ilUtil::sortArray($this->data["data"],$_GET["sort_by"],$_GET["sort_order"]);
                $this->data["data"] = array_slice($this->data["data"],$_GET["offset"],$_GET["limit"]);

                // now compute control information
                foreach ($this->data["data"] as $key => $val)
                {
                        $this->data["ctrl"][$key] = array(
                                                                                        "type" => $val["type"],
                                                                                        "ref_id" => $val["ref_id"]
                                                                                        );

                        unset($this->data["data"][$key]["ref_id"]);
                                                $this->data["data"][$key]["last_change"] = ilFormat::formatDate($this->data["data"][$key]["last_change"]);
                }

                $this->displayList();
        }

Here is the call graph for this function:

ilObjectGUI::withReferences (  ) 

determines wether objects are referenced or not (got ref ids or not)

Definition at line 218 of file class.ilObjectGUI.php.

Referenced by ilObjFolderGUI::saveObject().

        {
                return $this->call_by_reference;
        }

Here is the caller graph for this function:


Field Documentation

ilObjectGUI::$actions
ilObjectGUI::$data

Definition at line 76 of file class.ilObjectGUI.php.

Referenced by ilObjFileBasedLMGUI::addBibItemObject(), ilObjContentObjectGUI::addBibItemObject(), ilObjSystemFolderGUI::changeHeaderTitleObject(), clipboardObject(), ilObjTestGUI::confirmInsertQuestionsForm(), ilObjSurveyGUI::constraintsForm(), ilObjSurveyQuestionPoolGUI::createObject(), ilObjSurveyGUI::createObject(), ilObjGlossaryGUI::createObject(), ilObjContentObjectGUI::createObject(), ilObjUserGUI::createObject(), ilObjRoleTemplateGUI::createObject(), ilObjGroupGUI::createObject(), ilObjFolderGUI::createObject(), ilObjFileGUI::createObject(), createObject(), ilObjCategoryGUI::createObject(), ilObjTestGUI::createObject(), ilObjQuestionPoolGUI::createObject(), ilObjSurveyQuestionPoolGUI::deleteQuestionsObject(), ilObjQuestionPoolGUI::deleteQuestionsObject(), ilObjUserFolderGUI::displayList(), ilObjTypeDefinitionGUI::displayList(), ilObjSystemFolderGUI::displayList(), ilObjObjectFolderGUI::displayList(), ilObjLanguageFolderGUI::displayList(), displayList(), ilObjUserGUI::editObject(), ilObjTypeDefinitionGUI::editObject(), ilObjGroupGUI::editObject(), ilObjCategoryGUI::editObject(), ilObjSurveyGUI::evaluationObject(), ilObjGroupGUI::exportMembersObject(), ilObjSurveyGUI::insertQuestionsForm(), ilObjSysUserTrackingGUI::outputTrackingDataObject(), ilObjSurveyQuestionPoolGUI::pasteObject(), ilObjSurveyQuestionPoolGUI::permObject(), ilObjSurveyGUI::permObject(), permObject(), ilObjTestGUI::permObject(), ilObjTestGUI::propertiesObject(), ilObjSurveyGUI::questionBrowser(), ilObjTestGUI::questionBrowser(), ilObjSurveyQuestionPoolGUI::questionsObject(), ilObjSurveyGUI::questionsObject(), ilObjTestGUI::questionsObject(), ilObjQuestionPoolGUI::questionsObject(), ilObjSurveyGUI::removeQuestionsForm(), ilObjTestGUI::removeQuestionsForm(), ilObjSurveyGUI::runObject(), ilObjSystemFolderGUI::saveHeaderTitleObject(), ilObjFileGUI::saveObject(), ilObjCategoryGUI::saveObject(), ilObjTestGUI::savePropertiesObject(), ilObjSurveyGUI::searchQuestionsForm(), ilObjUserFolderGUI::searchUserObject(), ilObjDlBookGUI::showCitation(), ilObjSCORMLearningModuleGUI::showTrackingItem(), ilObjSCORMLearningModuleGUI::showTrackingItemPerUser(), ilObjFileGUI::updateObject(), and ilObjCategoryGUI::updateObject().

ilObjectGUI::$formaction
ilObjectGUI::$ilias
ilObjectGUI::$lng

Reimplemented in ilPaymentPurchaseGUI.

Definition at line 69 of file class.ilObjectGUI.php.

Referenced by ilObjCategoryGUI::_importCategories(), ilObjCategoryGUI::_importCategoriesForm(), ilObjContentObjectGUI::addLocations(), ilObjStyleSheetGUI::cancelObject(), ilObjSysUserTrackingGUI::confirmDeletionDataObject(), ilObjStyleSheetGUI::createObject(), ilObjFolderGUI::createObject(), ilObjStyleSheetGUI::editObject(), ilObjSAHSLearningModuleGUI::getTemplate(), ilObjFileBasedLMGUI::getTemplate(), ilObjAICCLearningModuleGUI::ilObjAICCLearningModuleGUI(), ilObjContentObjectGUI::ilObjContentObjectGUI(), ilObjectGUI(), ilObjFileBasedLMGUI::ilObjFileBasedLMGUI(), ilObjHACPLearningModuleGUI::ilObjHACPLearningModuleGUI(), ilObjMediaObjectGUI::ilObjMediaObjectGUI(), ilObjMediaPoolGUI::ilObjMediaPoolGUI(), ilObjQuestionPoolGUI::ilObjQuestionPoolGUI(), ilObjSAHSLearningModuleGUI::ilObjSAHSLearningModuleGUI(), ilObjSCORMLearningModuleGUI::ilObjSCORMLearningModuleGUI(), ilObjStyleSheetGUI::ilObjStyleSheetGUI(), ilObjSurveyGUI::ilObjSurveyGUI(), ilObjSurveyQuestionPoolGUI::ilObjSurveyQuestionPoolGUI(), ilObjTestGUI::ilObjTestGUI(), ilObjMailGUI::importObject(), ilObjSysUserTrackingGUI::manageDataObject(), ilObjSysUserTrackingGUI::outputTrackingDataObject(), ilObjMailGUI::performImportObject(), ilObjFolderGUI::saveObject(), setActions(), ilObjStyleSheetGUI::setTabs(), ilObjSysUserTrackingGUI::settingsObject(), ilObjSysUserTrackingGUI::trackingDataQueryFormObject(), and ilObjMailGUI::uploadObject().

ilObjectGUI::$maxcount

Definition at line 86 of file class.ilObjectGUI.php.

ilObjectGUI::$obj_id
ilObjectGUI::$objDefinition
ilObjectGUI::$object

Reimplemented in ilObjLearningModuleGUI, and ilPaymentPurchaseGUI.

Definition at line 83 of file class.ilObjectGUI.php.

Referenced by linkObject().

ilObjectGUI::$ref_id
ilObjectGUI::$return_location
ilObjectGUI::$sub_objects

Definition at line 93 of file class.ilObjectGUI.php.

ilObjectGUI::$tab_target_script

Definition at line 91 of file class.ilObjectGUI.php.

ilObjectGUI::$target_frame

Definition at line 89 of file class.ilObjectGUI.php.

ilObjectGUI::$tpl

Reimplemented in ilPaymentPurchaseGUI.

Definition at line 55 of file class.ilObjectGUI.php.

Referenced by ilObjDlBookGUI::__applyCitationText(), ilObjChatGUI::__formatMessage(), ilObjUserFolderGUI::__showAppliedUsersTable(), ilObjCourseGUI::__showArchivesAdminTable(), ilObjCourseGUI::__showArchivesTable(), ilObjRoleGUI::__showAssignedUsersTable(), __showClipboardTable(), ilObjCourseGUI::__showDeleteMembersTable(), ilObjCourseGUI::__showDeleteSubscriberTable(), ilObjCourseGUI::__showEditMemberTable(), ilObjGroupGUI::__showMembersTable(), ilObjCourseGUI::__showMembersTable(), ilObjUserGUI::__showRolesTable(), ilObjRoleFolderGUI::__showRolesTable(), ilObjCategoryGUI::__showRolesTable(), ilObjRoleGUI::__showSearchGroupTable(), ilObjGroupGUI::__showSearchGroupTable(), ilObjCourseGUI::__showSearchGroupTable(), ilObjRoleGUI::__showSearchRoleTable(), ilObjGroupGUI::__showSearchRoleTable(), ilObjCourseGUI::__showSearchRoleTable(), ilObjPaymentSettingsGUI::__showSearchUserTable(), ilObjRoleGUI::__showSearchUserTable(), ilObjGroupGUI::__showSearchUserTable(), ilObjCourseGUI::__showSearchUserTable(), ilObjPaymentSettingsGUI::__showStatisticTable(), ilObjCourseGUI::__showSubscribersTable(), ilObjCategoryGUI::__showUsersTable(), ilObjPaymentSettingsGUI::__showVendorsTable(), ilObjSysUserTrackingGUI::confirmDeletionDataObject(), ilObjStyleSheetGUI::createObject(), ilObjMediaPoolGUI::editObject(), ilObjFileBasedLMGUI::editObject(), ilObjectGUI(), ilObjStyleSheetGUI::ilObjStyleSheetGUI(), ilObjSysUserTrackingGUI::manageDataObject(), ilObjSysUserTrackingGUI::outputTrackingDataObject(), ilObjCourseGUI::printMembersObject(), ilObjSCORMLearningModuleGUI::properties(), ilObjGlossaryGUI::properties(), ilObjFileBasedLMGUI::properties(), ilObjSysUserTrackingGUI::settingsObject(), ilObjSysUserTrackingGUI::trackingDataQueryFormObject(), and ilObjContentObjectGUI::viewObject().

ilObjectGUI::$tree

The documentation for this class was generated from the following file: